Inulin Amphiphilic Copolymer-Based Drug Delivery: Unraveling the Structural Features of Graft Constructs
Abstract
1. Introduction
2. Materials and Methods
2.1. Materials and Equipment
2.2. INU-PLA and INU-FITC-PLA Synthesis
2.3. Copolymers Self-Assembly
2.4. NPs Production
2.4.1. Pre-Assembling/Dialysis Method
2.4.2. Pre-Assembling/Film Rehydration Method
2.5. Determination of the Drug Loading (DL%)
2.6. Size, Distribution, ζ Potential
2.7. Ultra-Hight Resolution Scanning Electron Microscopy (UHR-SEM)
2.8. In Vitro Drug Release Study
2.9. Fixed Aqueous Layer Thickness (FALT) Determination
2.10. Surface INU Density Determination
2.11. Hemolysis and Erythrocyte Aggregation Evaluation
2.12. Cell Culture
2.13. Cell Viability by MTT Assay
2.14. Cellular Uptake by Flow Cytometry (FACS) Analysis of INU-PLA2 FITC NPs
2.15. Confocal Microscopy
3. Results and Discussion
3.1. Copolymer Aggregation Threshold and Solubility
3.2. Size, Shape, and Morphological Transitions
3.3. Exposure of INU on the NP Surface
3.4. The Interplay between the Copolymer’s Hydrophilic and Hydrophobic Components
3.5. Preparation and Characterization of INU-PLA2 NPs Loaded with ST
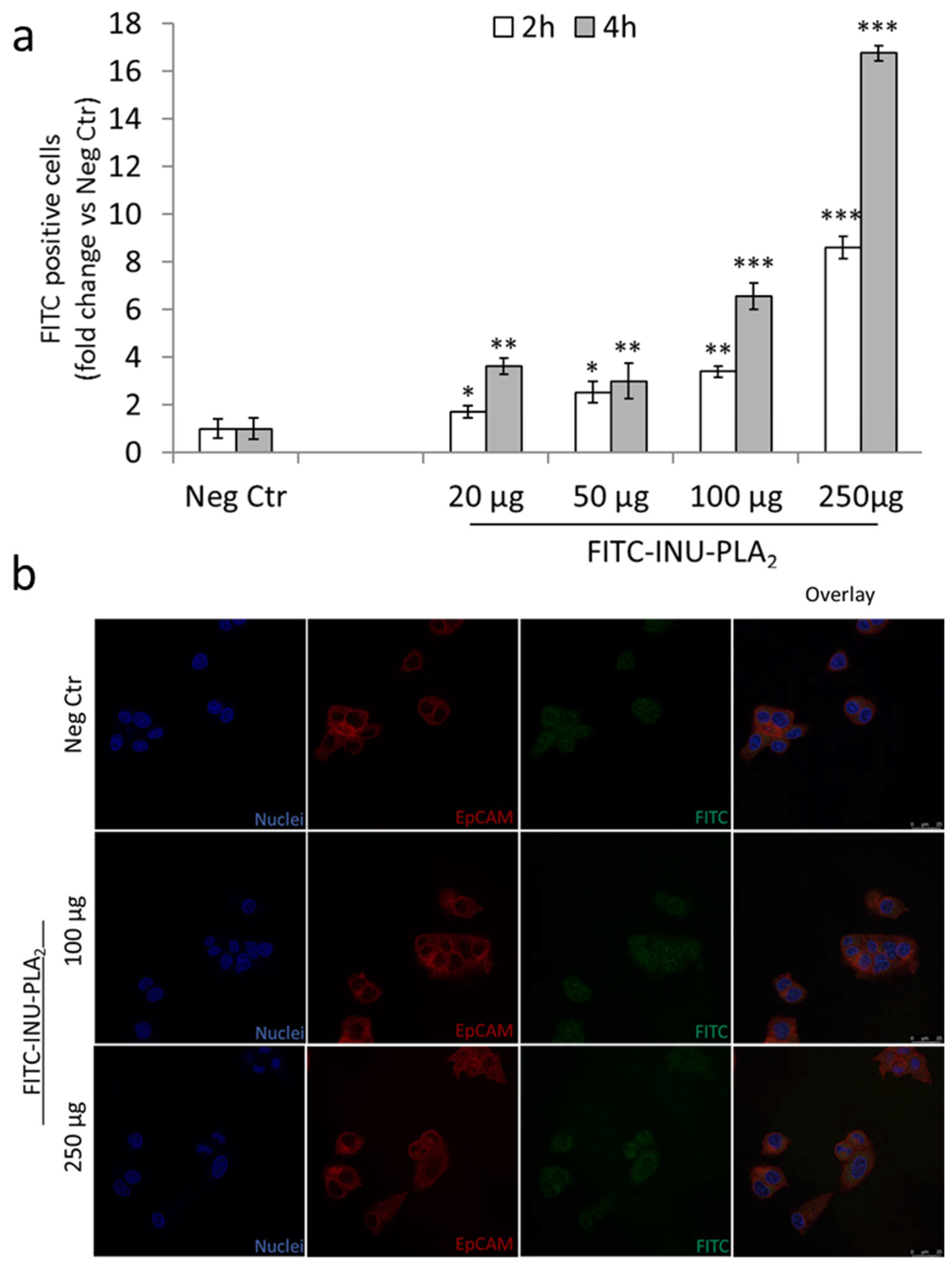
3.6. In Vitro Biological Characterization
4. Conclusions
Supplementary Materials
Author Contributions
Funding
Institutional Review Board Statement
Informed Consent Statement
Data Availability Statement
Acknowledgments
Conflicts of Interest
References
- Suk, J.S.; Xu, Q.; Kim, N.; Hanes, J.; Ensign, L.M. PEGylation as a strategy for improving nanoparticle-based drug and gene delivery. Adv. Drug Deliv. Rev. 2016, 99, 28–51. [Google Scholar] [CrossRef] [PubMed]
- Milla, P.; Dosio, F.; Cattel, L. PEGylation of Proteins and Liposomes: A Powerful and Flexible Strategy to Improve the Drug Delivery. Curr. Drug Metab. 2011, 13, 105–119. [Google Scholar] [CrossRef] [PubMed]
- Kozma, G.T.; Shimizu, T.; Ishida, T.; Szebeni, J. Anti-PEG antibodies: Properties, formation, testing and role in adverse immune reactions to PEGylated nano-biopharmaceuticals. Adv. Drug Deliv. Rev. 2020, 154–155, 163–175. [Google Scholar] [CrossRef]
- Hoang Thi, T.T.; Pilkington, E.H.; Nguyen, D.H.; Lee, J.S.; Park, K.D.; Truong, N.P. The Importance of Poly(ethylene glycol) Alternatives for Overcoming PEG Immunogenicity in Drug Delivery and Bioconjugation. Polymers 2020, 12, 298. [Google Scholar] [CrossRef] [PubMed]
- Zalba, S.; ten Hagen, T.L.M.; Burgui, C.; Garrido, M.J. Stealth nanoparticles in oncology: Facing the PEG dilemma. J. Control. Release 2022, 351, 22–36. [Google Scholar] [CrossRef] [PubMed]
- Yao, X.; Qi, C.; Sun, C.; Huo, F.; Jiang, X. Poly(ethylene glycol) alternatives in biomedical applications. Nano Today 2023, 48, 101738. [Google Scholar] [CrossRef]
- Lorson, T.; Lübtow, M.M.; Wegener, E.; Haider, M.S.; Borova, S.; Nahm, D.; Jordan, R.; Sokolski-Papkov, M.; Kabanov, A.V.; Luxenhofer, R. Poly(2-oxazoline)s based biomaterials: A comprehensive and critical update. Biomaterials 2018, 178, 204–280. [Google Scholar] [CrossRef] [PubMed]
- Hadjesfandiari, N.; Parambath, A. Stealth coatings for nanoparticles: Polyethylene glycol alternatives. In Engineering of Biomaterials for Drug Delivery Systems: Beyond Polyethylene Glycol; Elsevier: Amsterdam, The Netherlands, 2018. [Google Scholar]
- Abbina, S.; Parambath, A. PEGylation and its alternatives: A summary. In Engineering of Biomaterials for Drug Delivery Systems: Beyond Polyethylene Glycol; Elsevier: Amsterdam, The Netherlands, 2018. [Google Scholar]
- Knop, K.; Hoogenboom, R.; Fischer, D.; Schubert, U.S. Poly(ethylene glycol) in drug delivery: Pros and cons as well as potential alternatives. Angew. Chem.—Int. Ed. 2010, 49, 6288–6308. [Google Scholar] [CrossRef] [PubMed]
- Ranucci, E.; Capuano, G.; Manfredi, A.; Ferruti, P. One-step synthesis of poly(lactic-co-glycolic acid)-g-poly-1-vinylpyrrolidin-2-one copolymers. J. Polym. Sci. Part A Polym. Chem. 2016, 54, 1919–1928. [Google Scholar] [CrossRef]
- Muley, P.; Kumar, S.; El Kourati, F.; Kesharwani, S.S.; Tummala, H. Hydrophobically modified inulin as an amphiphilic carbohydrate polymer for micellar delivery of paclitaxel for intravenous route. Int. J. Pharm. 2016, 500, 32–41. [Google Scholar] [CrossRef] [PubMed]
- Akram, W.; Joshi, R.; Garud, N. Inulin: A promising carrier for controlled and targeted drug delivery system. J. Drug Deliv. Ther. 2019, 9, 437–441. [Google Scholar] [CrossRef]
- Giri, S.; Dutta, P.; Giri, T.K. Inulin-based carriers for colon drug targeting. J. Drug Deliv. Sci. Technol. 2021, 64, 102595. [Google Scholar] [CrossRef]
- Tripodo, G.; Pasut, G.; Trapani, A.; Mero, A.; Lasorsa, F.M.; Chlapanidas, T.; Trapani, G.; Mandracchia, D. Inulin-d-α-Tocopherol Succinate (INVITE) Nanomicelles as a Platform for Effective Intravenous Administration of Curcumin. Biomacromolecules 2015, 16, 550–557. [Google Scholar] [CrossRef] [PubMed]
- Jangid, A.K.; Patel, K.; Jain, P.; Patel, S.; Gupta, N.; Pooja, D.; Kulhari, H. Inulin-pluronic-stearic acid based double folded nanomicelles for pH-responsive delivery of resveratrol. Carbohydr. Polym. 2020, 247, 116730. [Google Scholar] [CrossRef] [PubMed]
- Tommasino, C.; Auriemma, G.; Sardo, C.; Alvarez-Lorenzo, C.; Garofalo, E.; Morello, S.; Falcone, G.; Aquino, R.P. 3D printed macroporous scaffolds of PCL and inulin-g-P(D,L)LA for bone tissue engineering applications. Int. J. Pharm. 2023, 641, 123093. [Google Scholar] [CrossRef] [PubMed]
- Licciardi, M.; Scialabba, C.; Sardo, C.; Cavallaro, G.; Giammona, G. Amphiphilic inulin graft co-polymers as self-assembling micelles for doxorubicin delivery. J. Mater. Chem. B 2014, 2, 42–62. [Google Scholar] [CrossRef] [PubMed]
- Ejaz, M.; Alb, A.M.; Grayson, S.M. Amphiphilic hyperbranched polyglycerol-block-polycaprolactone copolymer-grafted nanoparticles with improved encapsulation properties. React. Funct. Polym. 2016, 102, 39–46. [Google Scholar] [CrossRef]
- Sardo, C.; Mencherini, T.; Tommasino, C.; Esposito, T.; Russo, P.; Del Gaudio, P.; Aquino, R.P. Inulin-g-poly-D,L-lactide, a sustainable amphiphilic copolymer for nano-therapeutics. Drug Deliv. Transl. Res. 2022, 12, 1974–1990. [Google Scholar] [CrossRef] [PubMed]
- Maglio, G.; Nicodemi, F.; Conte, C.; Palumbo, R.; Tirino, P.; Panza, E.; Ianaro, A.; Ungaro, F.; Quaglia, F. Nanocapsules based on linear and Y-shaped 3-miktoarm star-block peo-pcl copolymers as sustained delivery system for hydrophilic molecules. Biomacromolecules 2011, 12, 4221–4229. [Google Scholar] [CrossRef] [PubMed]
- Abdelbary, A.A.; Li, X.; El-Nabarawi, M.; Elassasy, A.; Jasti, B. Effect of fixed aqueous layer thickness of polymeric stabilizers on zeta potential and stability of aripiprazole nanosuspensions. Pharm. Dev. Technol. 2013, 18, 730–735. [Google Scholar] [CrossRef] [PubMed]
- Xu, Q.; Ensign, L.M.; Boylan, N.J.; Schön, A.; Gong, X.; Yang, J.C.; Lamb, N.W.; Cai, S.; Yu, T.; Freire, E.; et al. Impact of Surface Polyethylene Glycol (PEG) Density on Biodegradable Nanoparticle Transport in Mucus ex vivo and Distribution in vivo. ACS Nano 2015, 9, 9217. [Google Scholar] [CrossRef] [PubMed]
- Craparo, E.F.; Porsio, B.; Sardo, C.; Giammona, G.; Cavallaro, G. Pegylated Polyaspartamide-Polylactide-Based Nanoparticles Penetrating Cystic Fibrosis Artificial Mucus. Biomacromolecules 2016, 17, 767–777. [Google Scholar] [CrossRef] [PubMed]
- Fonseca, L.C.; Arvelos, L.R.; Netto, R.C.M.; Lins, A.B.; Garrote-Filho, M.S.; Penha-Silva, N. Influence of the albumin concentration and temperature on the lysis of human erythrocytes by sodium dodecyl sulfate. J. Bioenerg. Biomembr. 2010, 42, 413–418. [Google Scholar] [CrossRef] [PubMed]
- Srinarong, P.; Hämäläinen, S.; Visser, M.R.; Hinrichs, W.L.J.; Ketolainen, J.; Frijlink, H.W. Surface-active derivative of inulin (Inutec® SP1) is a superior carrier for solid dispersions with a high drug load. J. Pharm. Sci. 2011, 100, 2333–2342. [Google Scholar] [CrossRef] [PubMed]
- Mandracchia, D.; Tripodo, G.; Latrofa, A.; Dorati, R. Amphiphilic inulin-d-α-tocopherol succinate (INVITE) bioconjugates for biomedical applications. Carbohydr. Polym. 2014, 103, 46–54. [Google Scholar] [CrossRef] [PubMed]
- Ravula, T.; Ramamoorthy, A. Synthesis, Characterization, and Nanodisc Formation of Non-ionic Polymers. Angew. Chem.—Int. Ed. 2021, 60, 16885–16888. [Google Scholar] [CrossRef] [PubMed]
- Conte, C.; Dal Poggetto, G.; Swartzwelter, B.J.; Esposito, D.; Ungaro, F.; Laurienzo, P.; Boraschi, D.; Quaglia, F. Surface exposure of peg and amines on biodegradable nanoparticles as a strategy to tune their interaction with protein-rich biological media. Nanomaterials 2019, 9, 1354. [Google Scholar] [CrossRef]
- Yamada, S. Molecular Interactions (Molecular and Surface Forces). In Encyclopedia of Polymeric Nanomaterials; Springer: Berlin/Heidelberg, Germany, 2014; pp. 1–7. ISBN 978-3-642-36199-9. [Google Scholar]
- Beck, R.H.F.; Huber, A. Statistic thermodynamic analysis of fructans—Part 2: Chain configuration parameters of non-branched and branched fructans—Branching structure and molar mass distribution of branched fructans. Sugar Ind. 2013, 138, 219–224. [Google Scholar] [CrossRef]
- Lu, J.; Fu, C.; Wang, S.; Tao, L.; Yan, L.; Haddleton, D.M.; Chen, G.; Wei, Y. From polymer sequence control to protein recognition: Synthesis, self-assembly and lectin binding. Macromolecules 2014, 47, 4676–4683. [Google Scholar] [CrossRef]
- Zhang, L.; Eisenberg, A. Multiple morphologies and characteristics of “crew-cut” micelle-like aggregates of polystyrene-b-poly(acrylic acid) diblock copolymers in aqueous solutions. J. Am. Chem. Soc. 1996, 118, 3168–3181. [Google Scholar] [CrossRef]
- Shi, L.; Zhang, J.; Zhao, M.; Tang, S.; Cheng, X.; Zhang, W.; Li, W.; Liu, X.; Peng, H.; Wang, Q. Effects of polyethylene glycol on the surface of nanoparticles for targeted drug delivery. Nanoscale 2021, 13, 10748–10764. [Google Scholar] [CrossRef] [PubMed]
- Zheng, C. Gradient copolymer micelles: An introduction to structures as well as structural transitions. Soft Matter 2019, 15, 5357–5370. [Google Scholar] [CrossRef] [PubMed]
- Llovet, J.M.; Kelley, R.K.; Villanueva, A.; Singal, A.G.; Pikarsky, E.; Roayaie, S.; Lencioni, R.; Koike, K.; Zucman-Rossi, J.; Finn, R.S. Hepatocellular carcinoma. Nat. Rev. Dis. Prim. 2021, 7, 6. [Google Scholar] [CrossRef] [PubMed]
- Raut, H.; Jadhav, C.; Shetty, K.; Laxane, N.; Nijhawan, H.P.; Rao, G.K.; Alavala, R.R.; Joshi, G.; Patro, C.N.; Soni, G.; et al. Sorafenib tosylate novel drug delivery systems: Implications of nanotechnology in both approved and unapproved indications. OpenNano 2022, 8, 100103. [Google Scholar] [CrossRef]
- Maeda, H. Toward a full understanding of the EPR effect in primary and metastatic tumors as well as issues related to its heterogeneity. Adv. Drug Deliv. Rev. 2015, 91, 3–6. [Google Scholar] [CrossRef] [PubMed]
- ASTM E2524-08; Standard Test Method for Analysis of Hemolytic Properties of Nanoparticles. ASTM International: West Conshohocken, PA, USA, 2013.
- Scarpa, E.; Bailey, J.L.; Janeczek, A.A.; Stumpf, P.S.; Johnston, A.H.; Oreffo, R.O.C.; Woo, Y.L.; Cheong, Y.C.; Evans, N.D.; Newman, T.A. Quantification of intracellular payload release from polymersome nanoparticles. Sci. Rep. 2016, 6, 29460. [Google Scholar] [CrossRef] [PubMed]
- Weng, J.; Tong, H.H.Y.; Chow, S.F. In vitro release study of the polymeric drug nanoparticles: Development and validation of a novel method. Pharmaceutics 2020, 12, 732. [Google Scholar] [CrossRef] [PubMed]








| Sample | DDmol% PLA a | Mn NMR (KDa) | INU wt% | CAC (×10−3M) | Solubility (mg/mL) |
|---|---|---|---|---|---|
| INU-PLA1 | 3.3 b | 12.3 | 54.5 | 8.5 × 10−3 | >10 |
| INU-PLA2 | 4.6 b | 13.7 | 46.2 | 4.9 × 10−4 | >10 |
| INU-PLA3 | 3.4 c | 16.2 | 36.9 | 3.6 × 10−4 | 0.94 |
| INU-PLA4 | 7.6 c | 25.5 | 20.2 | 6.8 × 10−4 | 0.41 |
| Sample | a Z-Average (nm) | a PDI | b FALT (nm) | c Γ | d σ | e σa−2Rg2 |
|---|---|---|---|---|---|---|
| INU-PLA1 | 167.4 ± 2.4 | 0.22 ± 0.03 | 3.4 ± 0.9 | 221.0 ± 15.9 | 0.218 ± 0.016 | 2.68 ± 0.19 |
| INU-PLA2 | 98.6 ± 1.8 | 0.28 ± 0.01 | 3.4 ± 0.8 | 95.1 ± 0.3 | 0.094 ± 0.000 | 1.15 ± 0.00 |
| INU-PLA3 | 85.3 ± 0.9 | 0.22 ± 0.00 | 2.2 ± 1.0 | 68.8 ± 3.7 | 0.068 ± 0.004 | 0.83 ± 0.05 |
| INU-PLA4 | 93.6 ± 4.32 | 0.48 ± 0.01 | 2.4 ± 0.5 | 28.5 ± 3.3 | 0.028 ± 0.003 | 0.35 ± 0.04 |
| Sample | INU Exposure % | PLA Exposure % |
|---|---|---|
| INU-PLA1 | 97.2 ± 7.0 | 9.4 ± 1.15 |
| INU-PLA2 | 86.2 ± 0.3 | 11.8 ± 0.4 |
| INU-PLA3 | 88.8 ± 4.8 | 2.9 ± 0.3 |
| INU-PLA4 | 60.5 ± 7.0 | 1.5 ± 0.1 |
Disclaimer/Publisher’s Note: The statements, opinions and data contained in all publications are solely those of the individual author(s) and contributor(s) and not of MDPI and/or the editor(s). MDPI and/or the editor(s) disclaim responsibility for any injury to people or property resulting from any ideas, methods, instructions or products referred to in the content. |
© 2024 by the authors. Licensee MDPI, Basel, Switzerland. This article is an open access article distributed under the terms and conditions of the Creative Commons Attribution (CC BY) license (https://creativecommons.org/licenses/by/4.0/).
Share and Cite
Sardo, C.; Auriemma, G.; Mazzacano, C.; Conte, C.; Piccolo, V.; Ciaglia, T.; Denel-Bobrowska, M.; Olejniczak, A.B.; Fiore, D.; Proto, M.C.; et al. Inulin Amphiphilic Copolymer-Based Drug Delivery: Unraveling the Structural Features of Graft Constructs. Pharmaceutics 2024, 16, 971. https://doi.org/10.3390/pharmaceutics16080971
Sardo C, Auriemma G, Mazzacano C, Conte C, Piccolo V, Ciaglia T, Denel-Bobrowska M, Olejniczak AB, Fiore D, Proto MC, et al. Inulin Amphiphilic Copolymer-Based Drug Delivery: Unraveling the Structural Features of Graft Constructs. Pharmaceutics. 2024; 16(8):971. https://doi.org/10.3390/pharmaceutics16080971
Chicago/Turabian StyleSardo, Carla, Giulia Auriemma, Carmela Mazzacano, Claudia Conte, Virgilio Piccolo, Tania Ciaglia, Marta Denel-Bobrowska, Agnieszka B. Olejniczak, Donatella Fiore, Maria Chiara Proto, and et al. 2024. "Inulin Amphiphilic Copolymer-Based Drug Delivery: Unraveling the Structural Features of Graft Constructs" Pharmaceutics 16, no. 8: 971. https://doi.org/10.3390/pharmaceutics16080971
APA StyleSardo, C., Auriemma, G., Mazzacano, C., Conte, C., Piccolo, V., Ciaglia, T., Denel-Bobrowska, M., Olejniczak, A. B., Fiore, D., Proto, M. C., Gazzerro, P., & Aquino, R. P. (2024). Inulin Amphiphilic Copolymer-Based Drug Delivery: Unraveling the Structural Features of Graft Constructs. Pharmaceutics, 16(8), 971. https://doi.org/10.3390/pharmaceutics16080971

