Abstract
Cancer immunotherapy has revolutionized oncology by harnessing the patient’s immune system to target and eliminate cancer cells. However, immune checkpoint blockades (ICBs) face limitations such as low response rates, particularly in immunologically ‘cold’ tumors. Enhancing tumor immunogenicity through immunogenic cell death (ICD) inducers and advanced drug delivery systems represents a promising solution. This review discusses the development and application of various nanocarriers, including polymeric nanoparticles, liposomes, peptide-based nanoparticles, and inorganic nanoparticles, designed to deliver ICD inducers and ICBs effectively. These nanocarriers improve therapeutic outcomes by converting cold tumors into hot tumors, thus enhancing immune responses and reducing systemic toxicity. By focusing on single-nanoparticle systems that co-deliver both ICD inducers and ICBs, this review highlights their potential in achieving higher drug concentrations at tumor sites, improving pharmacokinetics and pharmacodynamics, and facilitating clinical translation. Future research should aim to optimize these nanocarrier systems for better in vivo performance and clinical applications, ultimately advancing cancer immunotherapy.
1. Introduction
Cancer immunotherapy has emerged as a novel and innovative therapeutic method in the field of oncology in recent years [1,2]. Unlike conventional chemotherapeutic agents, immunotherapeutic agents enhance patients’ own immune systems by blocking immune checkpoint proteins on the surface of cancer cells, thereby inhibiting the immune evasion mechanisms of tumors [3,4]. Moreover, by memorizing the immunogenicity of target tumors, immunotherapy can treat tumors ranging from the localized to metastatic stages [5]. Due to these effective performances, immune checkpoint blockades (ICBs) such as programmed cell death 1 (PD-1; nivolumab, pembrolizumab, cemiplimab), programmed cell death ligand 1 (PD-L1; avelumab, durvalumab, atezolizumab), cytotoxic T-lymphocyte associated protein 4 (CTLA-4; ipilimumab), and lymphocyte-activation gene 3 (LAG-3; relatlimab) antibodies have been approved by the U.S. Food and Drug Association (FDA) and utilized in actual patients for various types of tumors [6,7,8]. However, ICBs have severe limitations—in particular, their low response rate in patients—despite their revolutionary effect in some cases [9].
The low patient response rate to ICBs is observed across various types of immunotherapies and is attributed to the ‘cold tumor’ phenotype, characterized by a lack of immunogenicity [10,11,12,13]. Unlike ‘hot tumors’, which are rich in tumor-infiltrating lymphocytes (TILs) and surface immune checkpoint proteins, cold tumors exhibit minimal amounts of TILs and these proteins [14,15]. Additionally, the tumor microenvironment of cold tumors includes features such as a stiff extracellular matrix (ECM), insufficient tumor-associated antigens (TAAs), and an overexpression of immunosuppressive cytokines [16,17,18,19]. These characteristics contribute to a failure in tumor cell recognition, the acceleration of regulatory T cell (Treg) differentiation, and the suppression of cytotoxic T cell proliferation, thereby facilitating evasion from the in vivo immune system [16,20]. Therefore, enhancing the immunogenicity of tumors is emphasized as being crucial to success in cancer immunotherapy [21].
To increase the response rate in immunotherapy by converting cold tumors to hot tumors, inducing immunogenic cell death (ICD) has emerged as the most popular strategy among various approaches [14,22,23,24,25,26]. ICD inducers, such as anthracyclines and photodynamic therapy, can modify the immunosuppressive tumor microenvironment by facilitating the release of TAAs and damage-associated molecular patterns (DAMPs), including the exposure of calreticulin (CRT) and the release of high-mobility group box 1 (HMGB1) and adenosine triphosphate (ATP) [27,28,29]. These immune-modulatory signals attract dendritic cells (DCs), resulting in enhanced tumor antigen presentation, which in turn increases cytotoxic T cell activity through a synergistic effect that enhances T cell infiltration [30,31,32,33,34,35]. Through these mechanisms, ICD can successfully break the tolerance and immune suppression characteristic of cold tumors, shifting the immune response towards a T helper cell type 1 (Th1-type), which is crucial in the eradication of tumor cells and the establishment of long-term immunological memory [27,36,37]. However, the use of potent cytotoxic agents in ICD is associated with severe side effects, presenting challenges in the conversion of tumor types [38,39,40,41,42,43].
To overcome the limitations mentioned above, employing a nanocarrier for drug delivery systems could be the optimal choice [10,44,45]. Tumor accumulation in nanocarriers, facilitated by the enhanced permeation and retention (EPR) effect, is well-documented and helps in reducing off-target toxicity [46,47,48,49]. Numerous reports have detailed several drug delivery systems utilizing polymers, inorganic materials, lipids, and self-assembled nanoparticles, all capable of releasing encapsulated cytotoxic agents directly into tumor tissues [10,45,50,51,52]. Utilizing these advanced drug delivery systems enables a more controlled and targeted approach, minimizing the systemic dispersion of cytotoxic agents and thereby significantly reducing the adverse side effects associated with ICD inducers [39]. Furthermore, by achieving higher concentrations of therapeutic agents at the tumor site, these systems not only reduce the likelihood of side effects but also enhance the overall efficacy of immunotherapy, promoting a more potent and specific immune response against the tumor [53,54].
Herein, we aim to introduce a categorized nano-delivery system capable of delivering ICD inducers and ICBs to enhance immunotherapy by converting cold tumors into hot tumors (Figure 1). Specifically, we focus on studies utilizing a single nanoparticle that can simultaneously deliver both ICD inducers and ICBs, thereby preventing the suppression of synergistic effects due to differing delivery efficiencies. Furthermore, the use of a single-nanoparticle-based drug delivery system facilitates the evaluation of the pharmacokinetics and pharmacodynamics of co-encapsulated ICD inducers and ICBs (Table 1).
Figure 1.
Schematic illustration of the action mechanism of nanoparticles encapsulating ICD and ICB agents in cancer immunotherapy.
Table 1.
Categorized nanoparticles for the effective delivery of ICD and ICB agents.
2. Polymeric Nanoparticles for ICD/ICB Combination Therapy
Polymer nanoparticles are synthesized from both natural and synthetic polymers, offering a versatile and controlled delivery platform that is highly effective in cancer therapy [64]. Their biodegradability and biocompatibility are critical in minimizing toxicity, an essential aspect in oncological applications, while facilitating the delivery of a diverse array of therapeutics, ranging from chemotherapeutic agents to genetic materials [65]. The modification of surface properties in these nanoparticles enhances circulation times and enables the precise targeting of tumor cells, which is pivotal in reducing off-target effects and enhancing therapeutic efficacy [66]. Additionally, polymer nanoparticles can be engineered to incorporate responsive design features that trigger drug release in reaction to specific conditions within the tumor microenvironment, such as an acidic pH or elevated enzyme concentrations, ensuring localized drug release at the tumor site [67,68]. For instance, PLGA (poly(lactic-co-glycolic acid)) nanoparticles are extensively utilized in clinical settings due to their excellent safety profile and effective drug release properties, rendering them ideal for sustained and controlled drug delivery in oncological treatments [69]. Due to these properties of polymeric nanoparticles, various block copolymers have been developed and utilized for the fabrication of polymeric nanoparticles, and research on their fabrication methods has been actively conducted [70].
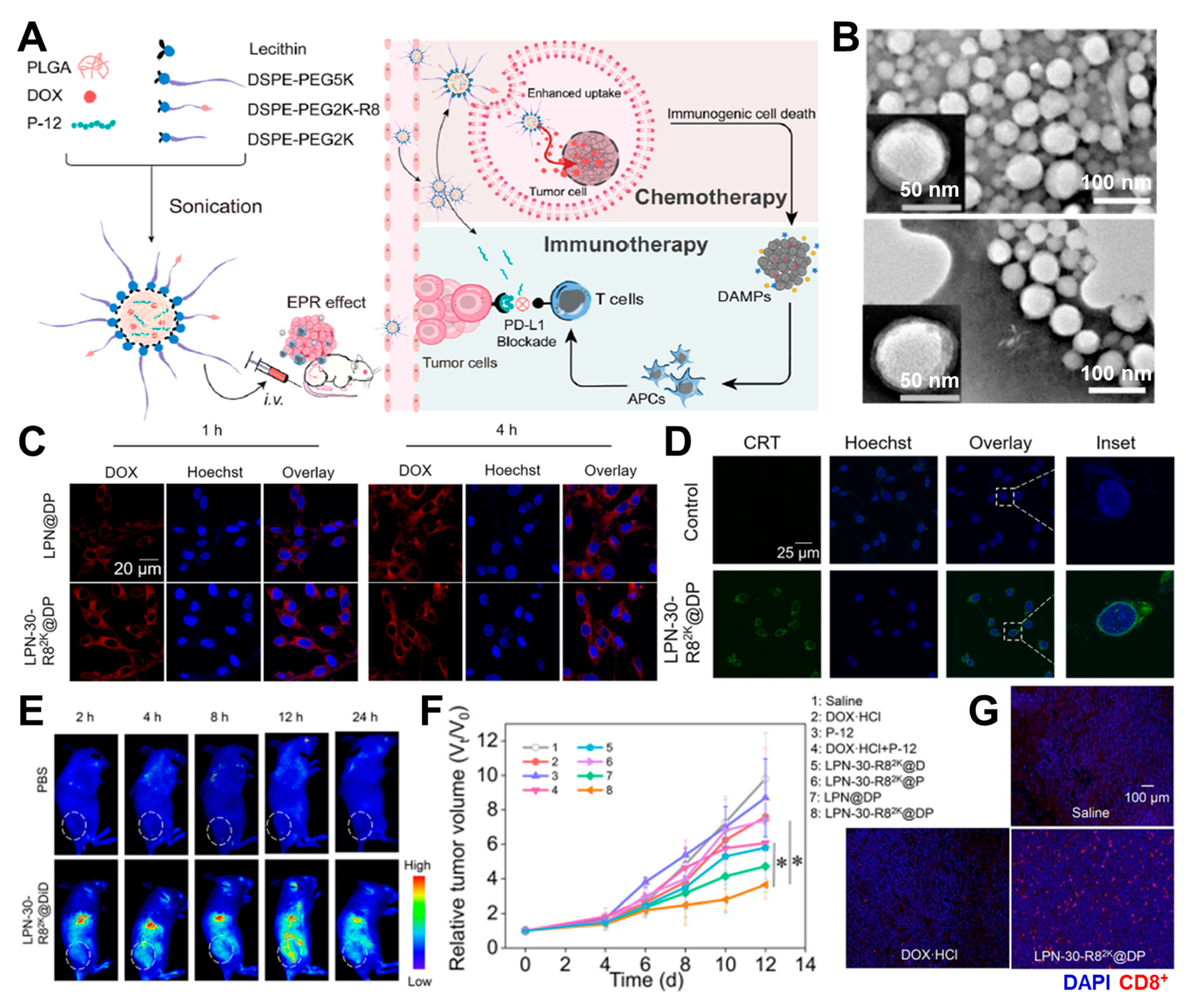
Zhang et al. developed lipid/PLGA nanocomplexes (LPNs) for combination therapy using DOX and PD-L1 blockade [55]. They encapsulated DOX and the anti-PD-L1 peptide P-12 within PLGA and 1,2-distearoyl-sn-glycero-3-phosphoethanolamine-N-(polyethylene glycol) (DSPE-PEG) nanocomplexes, which were further surface-modified with a cell-penetrating peptide, octaarginine (LPN-30-R82k@DP) (Figure 2A). Despite the DSPE-PEG-R8 surface modification, the nanocomplexes maintained a spherical structure, without significant size changes (Figure 2B). The inclusion of R8 peptides on LPN-30-R82k@DP enhanced cellular uptake compared to LPN@DP, which lacked the R8 peptide (Figure 2C). Subsequently, DOX released from LPN-30-R82k@DP induced DAMPs with calreticulin (CRT) expression on target cells (Figure 2D). These nanocomplexes effectively delivered to the tumor site via the EPR effect (Figure 2E) and demonstrated significant tumor suppression, accompanied by the proliferation of CD8+ cytotoxic T cells mediated by the LPN-loaded P-12 peptide (Figure 2F,G).
Figure 2.
(A) Preparation of DOX/P-12-encapsulated cell-penetration peptide octaarginine (R8) conjugated lipid/PLGA nanoparticles and their mechanism of action. (B) TEM images of LPN (top) and LPN-30-R82k (bottom) with hydrodynamic volumes of 100 nm and 125 nm, respectively. (C) Enhanced cellular uptake of LPN-30-R82k@DP in CT26 cells compared to LPN@DP. (D) Expression of CRT as DAMPs due to DOX release from LPN-30-R82k@DP. (E) Improved tumor targeting efficiency of LPN-30-R82k@DP via passive targeting in CT26-tumor bearing mice. The white dashed line indicates the location of the tumor. (F) Enhanced tumor growth suppression using LPN-30-R82k@DP compared to other groups with a dosage of 3 mg dox/kg and 5 mg P-12/kg. (G) CD8+ T cell staining in excised tumor tissue from the LPN-30-R82k@DP treated group. The student’s t-test was applied for statistical significance. (* p < 0.05). Reproduced with permission [55]. Copyright: ACS publications, 2022.
Song et al. developed an all-in-one platform based on glycol chitosan nanoparticles (CNPs) to deliver both DOX and an anti-PD-L1 peptide [56]. They chemically conjugated the D-form peptide PP (NYSKPTDRQYHF) to CNPs, creating stable PP-CNPs capable of effective multivalent binding with PD-L1 proteins on tumor cell surfaces. This binding facilitated the lysosomal degradation of PD-L1, effectively preventing its recycling, a common issue with traditional anti-PD-L1 antibodies. Consequently, PP-CNPs downregulated PD-L1, inhibiting tumor immune evasion in CT26 colon cancer mouse models. Additionally, by loading DOX into PP-CNPs, they created DOX-PP-CNPs, which induced ICD. This combination therapy demonstrated enhanced tumor targeting through both passive and active mechanisms, leading to effective tumor-specific ICD without toxicity toward normal cells. This approach resulted in the significant downregulation of tumor PD-L1 proteins, achieving a high rate of complete tumor regression (60%) in CT26-tumor bearing mice.
Dual drug-loaded nanoparticles were developed by Phung and colleagues to deliver low-dose DOX to induce ICD and miR-200c for PD-L1 inhibition [57]. They utilized two block copolymers, folic acid (FA)-conjugated PLGA-PEG (PLGA-PEG-FA) and PLGA-polyethyleneimine (PLGA-PEI), to form folate-targeted nanoparticles. These nanoparticles had a size of 110.4 ± 2.1 nm, with a narrow size distribution of 0.19 ± 0.02, ensuring serum stability. FA modification enhanced the nanoparticle uptake by cancer cells in vitro and increased accumulation in tumor microenvironments in vivo. The loaded drugs induced ICD and inhibited PD-L1, leading to improved dendritic cell maturation and CD8+ T cell activation both in vitro and in vivo. This resulted in significant tumor growth inhibition, unlike treatments with free DOX, miR-NPs, or DOX-NPs.
3. Liposomes for ICD/ICB Combination Therapy
Liposomes are exceptionally beneficial in cancer therapy due to their biocompatibility and their ability to emulate cell membranes, which diminishes immune clearance and enhances the efficiency of drug delivery [58]. Their structural versatility facilitates the encapsulation of both hydrophilic and lipophilic drugs, providing a substantial advantage in administering a range of anticancer drugs with varying solubilities [23,60]. Liposomes effectively utilize the EPR effect for passive targeting to tumor sites, where they preferentially accumulate compared to normal tissues, thus increasing the local drug concentration at the tumor site while minimizing systemic side effects [71]. Furthermore, sophisticated liposome formulations may include surface modifications with antibodies or ligands that actively target cancer cells, significantly enhancing the specificity and effectiveness of the therapy [24,60,72]. The clinical efficacy of liposomal formulations, exemplified by Doxil (liposomal doxorubicin), underscores their role in reducing toxicity and improving the therapeutic index of traditional cancer treatments [73]. Furthermore, liposomes with various appropriate characteristics are currently being fabricated via alterations in their building blocks, and there are active studies on fabrication methods aimed at achieving more uniform and precise quality control [74,75].
For the effective delivery of DOX and PD-L1 blockade, Kim et al. introduced a liposome-based delivery system for DOX and indoleamine 2,3-dioxygenase 1 (IDO1), incorporating surface modifications with CD44 and PD-L1 aptamers (Aptm[DOX/IDO1])(Figure 3A) [58]. This multifunctional liposome displayed a spherical nanostructure with an average size of 183 nm, optimized for effective passive tumor targeting (Figure 3B). In cell treatment studies, they observed an upregulation of DAMPs, specifically ATP release induced by the DOX released from the encapsulated liposomes (Figure 3C). The Aptm[DOX/IDO1] liposomes demonstrated superior tumor targeting efficiency compared to Lipm[DOX/IDO1], which lacked surface modifications (Figure 3D). This enhancement was attributed to the dual-targeting capability of Aptm[DOX/IDO1], achieving both passive and active targeting through the aptamers, whereas Lipm[DOX/IDO1] relied solely on passive targeting. Consequently, Aptm[DOX/IDO1] exhibited the most effective tumor growth suppression (Figure 3E), alongside increased CD8+ T cell activity and the downregulation of regulatory T cells, underscoring its potential in improving cancer immunotherapy outcomes (Figure 3F).
Figure 3.
(A) Preparation of DOX/IDO1-encapsulated liposomes surface-modified with CD44 and PD-L1 aptamers, and their mode of action. (B) The size of the nanostructures confirmed by DLS and TEM images with an average size of 183 nm. (C) Released DOX from the liposomes induced ATP release as DAMPs in MDA-MB-231 cells. (D) Aptm[DOX/IDO1] demonstrated enhanced tumor targeting in 4T1-tumor-bearing mice compared to Lipm[DOX/IDO1], due to a dual-targeting mechanism via passive and active targeting. (E) Effective tumor suppression was observed in the Aptm[DOX/IDO1]-treated group in the 4T1 tumor xenograft model. (F) Immune activation was evident in the excised tumor tissue from the Aptm[DOX/IDO1]-treated group. One-way analysis of variance (ANOVA) with Dunnett’s test was applied for statistical significance (* p < 0.05, *** p < 0.005). Reproduced with permission [58]. Copyright: Elsevier, 2022.
Wang et al. developed a novel reactive oxygen species (ROS)-activated liposome nanoplatform designed to address the challenges of paclitaxel delivery, such as premature drug release and low tumor accumulation [59]. They loaded an ROS-sensitive paclitaxel derivative (PSN) into liposomes to enhance drug stability and targeting. The liposomal nanosystem was innovatively designed to use the remote loading of BMS-202, a small molecule PD-1/PD-L1 inhibitor, alongside PSN for ROS-sensitive paclitaxel release and sustained BMS-202 release. This co-loading strategy resulted in a high co-loading efficiency and improved pharmacokinetic properties. The efficacy of this nanoplatform was evaluated using an orthotopic 4T1 breast cancer model, demonstrating superior antitumor activity. Paclitaxel-mediated ICD activated antitumor immunity, while the continuous blockade of PD-L1 by BMS-202, which could be upregulated by paclitaxel means in tumors, enhanced the response to ICB and restored host immune surveillance.
The rational design of PD-L1 multivalent binding liposomes was investigated by Yang and colleagues through the incorporation of varying ratios of PD-L1 binding peptides into PEGylated liposomes [60]. They discovered that liposomes with 10 mol% PD-L1 binding peptides (10-PD-L1-Lipo) promoted effective multivalent binding with PD-L1 on tumor cell surfaces. This binding facilitated endocytosis and trafficking to lysosomes, significantly degrading PD-L1 and reducing its cellular abundance compared to anti-PD-L1 antibodies. Consequently, 10-PD-L1-Lipo disrupted tumor immune escape mechanisms and enhanced T cell-mediated antitumor immunity. Furthermore, they developed a DOX liposomal formulation, DOX-PD-L1-Lipo, which primed tumors through immunogenic chemotherapy via preferential DOX accumulation and overcame chemotherapy-induced PD-L1 upregulation, resulting in significantly enhanced antitumor efficacy and immune responses in colon tumor models.
4. Peptide-Based and Inorganic Nanoparticles for ICD/ICB Combination Therapy
In addition to the nanostructures previously described, there are various methods for forming diverse types of nanostructures [10,76]. For example, amphiphilic peptide-based self-assembling nanoparticles do not require separate carriers, leading to a high drug encapsulation efficiency and eliminating carrier-related toxicity [77,78,79,80]. Another category includes inorganic nanoparticles such as gold, silver, and silica [81,82,83]. These nanoparticles offer unique advantages in cancer therapy due to their distinctive physical properties [84]. Specifically, they can be engineered to absorb light and generate heat, making them ideal candidates for photothermal therapy—a targeted technique designed to directly eradicate tumor cells [85,86].
Moon et al. are among the researchers utilizing peptide-derived self-assembled nanoparticles for ICD/ICB combination cancer therapy [61]. They first designed peptide–drug conjugates (PD-NPs) composed of an anti-PD-L1 peptide (CVRARTR), a cathepsin B cleavable linker (FRRG), and DOX, which could self-assemble into cathepsin B-degradable nanoparticles (Figure 4A). They demonstrated the nanoformulation of PD-NPs in an aqueous solution, which degraded upon the addition of cathepsin B enzyme (Figure 4B). Due to tumor-specific DOX release, PD-NPs induced CRT expression as DAMPs, facilitating the transformation of cold tumors into hot tumors (Figure 4C). The PD-NPs accumulated effectively at the tumor site via passive targeting (Figure 4D), leading to enhanced tumor growth suppression through the cancer-specific release of DOX and anti-PD-L1 peptide (Figure 4E). This effect was further demonstrated through the upregulation of CD8+ T cells and the downregulation of CD25+ regulatory T cells, resulting in the highest T cell/Treg ratio for PD-NPs compared to other groups (Figure 4F).
Figure 4.
(A) Preparation of self-assembled peptide-derived prodrug nanoparticles capable of releasing DOX in the presence of cathepsin B. (B) The size of the self-assembled nanoparticles was confirmed by DLS and TEM with an average size of 157.4 ± 12.1 nm, while no particle formation was observed in the presence of cathepsin B. (C) CRT expression was observed as DAMPs due to the specific release of DOX in 4T1 cancer cells. (D) Enhanced tumor-targeting efficiency of nanoparticles via the EPR effect in the 4T1 tumor xenograft model at 150–200 mm3 volume. (E) Improved tumor suppression due to the release of DOX and PD-L1 blockade peptide with a dosage of 3 mg DOX/kg. (F) Immune analysis (CD8+ cytotoxic T cell, regulatory T cell) of excised tumor tissue following tumor suppression evaluation. Reproduced with permission [61]. One-way analysis of variance (ANOVA) with Tukey-Kramer posthoc test was applied for statistical significance (** p < 0.01, *** p < 0.005). Copyright: Ivyspring international Publisher, 2022.
Emami et al. developed a combination therapy using DOX-conjugated and anti-PD-L1-targeting gold nanoparticles (PD-L1-AuNP-DOX) for targeted chemo-photothermal therapy for colorectal cancer (CRC) [62]. DOX and anti-PD-L1 antibodies were conjugated to the α-terminal end of lipoic acid polyethylene glycol N-hydroxysuccinimide (LA-PEG-NHS) using an amide linkage. The nanoparticles (40.0 ± 3.1 nm) were constructed by linking LA-PEG-DOX, LA-PEG-PD-L1, and a short PEG chain to gold nanoparticles (AuNPs) via thiol–Au covalent bonds. Characterization and biological studies under near-infrared (NIR) irradiation showed an efficient intracellular uptake of DOX, evidenced by pronounced apoptotic effects (66.0%) in CT-26 cells. Combined PD-L1-AuNP-DOX and NIR irradiation treatment significantly suppressed the proliferation of CT-26 cells by increasing apoptosis and inducing cell cycle arrest.
To improve the immunosuppressive microenvironment of difficult-to-treat tumors and enhance immunotherapy efficacy, Wang et al. developed an advanced mesoporous nanocarrier [63]. This nanocarrier features an upconverting nanoparticle core with a large-pore mesoporous silica shell (UCMS) loaded with photosensitizer molecules, the IDO-derived peptide vaccine AL-9, and a PD-L1 inhibitor. The IDO-derived peptide targets IDO-expressing tumor cells by being recognized by dendritic cells and presented to CD8+ cytotoxic T cells. Simultaneously, near-infrared (NIR)-activated photodynamic therapy (PDT) induces immunogenic cell death (ICD), promoting effector T cell infiltration. This integrated approach combining PDT-induced ICD, peptide vaccination, and immune checkpoint blockade significantly boosts both local and systemic antitumor immunity, demonstrating a synergistic strategy for enhancing cancer immunotherapy.
5. Conclusions
The utilization of nanocarrier systems in cancer immunotherapy has shown significant promise in enhancing the efficacy of treatments through the targeted delivery of ICD inducers and ICBs. These systems, including polymeric nanoparticles, liposomes, peptide-based nanoparticles, and inorganic nanoparticles, offer several advantages, such as improved biocompatibility, precise targeting, and the ability to co-deliver multiple therapeutic agents. By facilitating the conversion of cold tumors to hot tumors, these nanocarriers enhance immune responses and overcome the limitations associated with traditional immunotherapy, such as low patient response rates and systemic toxicity. Future research should focus on optimizing these nanocarrier designs, understanding their in vivo behavior, and translating these advanced systems into clinical practice to improve cancer treatment outcomes.
Author Contributions
Y.M. and H.C. contributed equally to this work. Investigation, Y.M. and H.C.; visualization, Y.M. and H.C.; writing—original draft preparation, Y.M. and H.C.; writing—review and editing, K.K.; supervision, K.K.; funding acquisition, K.K. All authors have read and agreed to the published version of the manuscript.
Funding
This work was supported by grants from the National Research Foundation (NRF) of Korea, funded by the Ministry of Health and Welfare (HN21C0349), Republic of Korea.
Conflicts of Interest
The authors declare no conflicts of interest.
References
- Weiner, L.M. Cancer immunotherapy—The endgame begins. N. Engl. J. Med. 2008, 358, 2664–2665. [Google Scholar] [CrossRef] [PubMed]
- Farkona, S.; Diamandis, E.P.; Blasutig, I.M. Cancer immunotherapy: The beginning of the end of cancer? BMC Med. 2016, 14, 73. [Google Scholar] [CrossRef] [PubMed]
- Vacher, L.; Bernadach, M.; Molnar, I.; Passildas-Jahanmohan, J.; Dubray-Longeras, P. The efficacy of immune checkpoint inhibitors following discontinuation for long-term response or toxicity in advanced or metastatic non-small-cell lung cancers: A retrospective study. Health Sci. Rep. 2024, 7, e1825. [Google Scholar] [CrossRef] [PubMed]
- Topalian, S.L.; Drake, C.G.; Pardoll, D.M. Immune checkpoint blockade: A common denominator approach to cancer therapy. Cancer Cell 2015, 27, 450–461. [Google Scholar] [CrossRef] [PubMed]
- Zhang, P.; Zhai, Y.; Cai, Y.; Zhao, Y.; Li, Y. Nanomedicine-Based Immunotherapy for the Treatment of Cancer Metastasis. Adv. Mater. 2019, 31, e1904156. [Google Scholar] [CrossRef] [PubMed]
- Milling, L.; Zhang, Y.; Irvine, D.J. Delivering safer immunotherapies for cancer. Adv. Drug Deliv. Rev. 2017, 114, 79–101. [Google Scholar] [CrossRef] [PubMed]
- Francis, D.M.; Thomas, S.N. Progress and opportunities for enhancing the delivery and efficacy of checkpoint inhibitors for cancer immunotherapy. Adv. Drug Deliv. Rev. 2017, 114, 33–42. [Google Scholar] [CrossRef] [PubMed]
- Vaddepally, R.K.; Kharel, P.; Pandey, R.; Garje, R.; Chandra, A.B. Review of Indications of FDA-Approved Immune Checkpoint Inhibitors per NCCN Guidelines with the Level of Evidence. Cancers 2020, 12, 738. [Google Scholar] [CrossRef] [PubMed]
- Nishino, M.; Ramaiya, N.H.; Hatabu, H.; Hodi, F.S. Monitoring immune-checkpoint blockade: Response evaluation and biomarker development. Nat. Rev. Clin. Oncol. 2017, 14, 655–668. [Google Scholar] [CrossRef]
- Shim, M.K.; Song, S.K.; Jeon, S.I.; Hwang, K.Y.; Kim, K. Nano-sized drug delivery systems to potentiate the immune checkpoint blockade therapy. Expert Opin. Drug Del 2022, 19, 641–652. [Google Scholar] [CrossRef]
- Li, Y.; Xiang, S.; Pan, W.J.; Wang, J.; Zhan, H.X.; Liu, S.L. Targeting tumor immunosuppressive microenvironment for pancreatic cancer immunotherapy: Current research and future perspective. Front. Oncol. 2023, 13, 1166860. [Google Scholar] [CrossRef] [PubMed]
- Galon, J.; Bruni, D. Approaches to treat immune hot, altered and cold tumours with combination immunotherapies. Nat. Rev. Drug Discov. 2019, 18, 197–218. [Google Scholar] [CrossRef]
- Haanen, J.B.A.G. Converting Cold into Hot Tumors by Combining Immunotherapies. Cell 2017, 170, 1055–1056. [Google Scholar] [CrossRef]
- Chen, Q.; Sun, T.; Jiang, C. Recent Advancements in Nanomedicine for ‘Cold’ Tumor Immunotherapy. Nanomicro Lett. 2021, 13, 92. [Google Scholar] [CrossRef]
- Hegde, P.S.; Karanikas, V.; Evers, S. The Where, the When, and the How of Immune Monitoring for Cancer Immunotherapies in the Era of Checkpoint Inhibition. Clin. Cancer Res. 2016, 22, 1865–1874. [Google Scholar] [CrossRef] [PubMed]
- Dong, J.W.; Huang, Y.; Zhou, Z.W.; Sun, M.J. Breaking Immunosuppressive Barriers by Engineered Nanoplatforms for Turning Cold Tumor to Hot. Adv Ther. 2022, 5, 2200020. [Google Scholar] [CrossRef]
- Wang, L.; Geng, H.; Liu, Y.; Liu, L.; Chen, Y.; Wu, F.; Liu, Z.; Ling, S.; Wang, Y.; Zhou, L. Hot and cold tumors: Immunological features and the therapeutic strategies. MedComm 2023, 4, e343. [Google Scholar] [CrossRef]
- Bonaventura, P.; Shekarian, T.; Alcazer, V.; Valladeau-Guilemond, J.; Valsesia-Wittmann, S.; Amigorena, S.; Caux, C.; Depil, S. Cold Tumors: A Therapeutic Challenge for Immunotherapy. Front. Immunol. 2019, 10, 168. [Google Scholar] [CrossRef]
- Flies, D.B.; Langermann, S.; Jensen, C.; Karsdal, M.A.; Willumsen, N. Regulation of tumor immunity and immunotherapy by the tumor collagen extracellular matrix. Front. Immunol. 2023, 14, 1199513. [Google Scholar] [CrossRef]
- Torrejon, D.Y.; Abril-Rodriguez, G.; Champhekar, A.S.; Tsoi, J.; Campbell, K.M.; Kalbasi, A.; Parisi, G.; Zaretsky, J.M.; Garcia-Diaz, A.; Puig-Saus, C.; et al. Overcoming Genetically Based Resistance Mechanisms to PD-1 Blockade. Cancer Discov. 2020, 10, 1140–1157. [Google Scholar] [CrossRef]
- Choi, M.; Shin, J.; Lee, C.E.; Chung, J.Y.; Kim, M.; Yan, X.; Yang, W.H.; Cha, J.H. Immunogenic cell death in cancer immunotherapy. BMB Rep. 2023, 56, 275–286. [Google Scholar] [CrossRef] [PubMed]
- Choi, J.; Shim, M.K.; Yang, S.; Hwang, H.S.; Cho, H.; Kim, J.; Yun, W.S.; Moon, Y.; Kim, J.; Yoon, H.Y.; et al. Visible-Light-Triggered Prodrug Nanoparticles Combine Chemotherapy and Photodynamic Therapy to Potentiate Checkpoint Blockade Cancer Immunotherapy. Acs. Nano 2021, 15, 12086–12098. [Google Scholar] [CrossRef] [PubMed]
- Kim, J.; Shim, M.K.; Moon, Y.; Kim, J.; Cho, H.H.; Yun, W.S.; Shim, N.; Seong, J.K.; Lee, Y.H.Y.; Lim, D.K.; et al. Cancer cell-specific and pro-apoptotic SMAC peptide-doxorubicin conjugated prodrug encapsulated aposomes for synergistic cancer immunotherapy. J. Nanobiotechnol. 2024, 22, 109. [Google Scholar] [CrossRef]
- Lee, Y.; Song, S.; Yang, S.; Kim, J.; Moon, Y.; Shim, N.; Yoon, H.Y.; Kim, S.; Shim, M.K.; Kim, K. Photo-induced crosslinked and anti-PD-L1 peptide incorporated liposomes to promote PD-L1 multivalent binding for effective immune checkpoint blockade therapy. Acta Pharm. Sin. B 2024, 14, 1428–1440. [Google Scholar] [CrossRef]
- Wang, M.Y.; Wang, S.; Desai, J.; Trapani, J.A.; Neeson, P.J. Therapeutic strategies to remodel immunologically cold tumors. Clin. Transl. Immunol. 2020, 9, e1226. [Google Scholar] [CrossRef] [PubMed]
- Han, Y.; Tian, X.; Zhai, J.; Zhang, Z. Clinical application of immunogenic cell death inducers in cancer immunotherapy: Turning cold tumors hot. Front. Cell Dev. Biol. 2024, 12, 1263121. [Google Scholar] [CrossRef]
- Birmpilis, A.I.; Paschalis, A.; Mourkakis, A.; Christodoulou, P.; Kostopoulos, I.V.; Antimissari, E.; Terzoudi, G.; Georgakilas, A.G.; Armpilia, C.; Papageorgis, P.; et al. Immunogenic Cell Death, DAMPs and Prothymosin α as a Putative Anticancer Immune Response Biomarker. Cells 2022, 11, 1415. [Google Scholar] [CrossRef] [PubMed]
- Garg, A.D.; Dudek, A.M.; Agostinis, P. Cancer immunogenicity, danger signals, and DAMPs: What, when, and how? BioFactors 2013, 39, 355–367. [Google Scholar] [CrossRef] [PubMed]
- Krysko, D.V.; Garg, A.D.; Kaczmarek, A.; Krysko, O.; Agostinis, P.; Vandenabeele, P. Immunogenic cell death and DAMPs in cancer therapy. Nat. Rev. Cancer 2012, 12, 860–875. [Google Scholar] [CrossRef]
- Wang, X.J.; Ji, J.; Zhang, H.Y.; Fan, Z.X.; Zhang, L.L.; Shi, L.; Zhou, F.F.; Chen, W.R.; Wang, H.W.; Wang, X.L. Stimulation of dendritic cells by DAMPs in ALA-PDT treated SCC tumor cells. Oncotarget 2015, 6, 44688–44702. [Google Scholar] [CrossRef]
- Land, W.G.; Agostinis, P.; Gasser, S.; Garg, A.D.; Linkermann, A. Transplantation and Damage-Associated Molecular Patterns (DAMPs). Am. J. Transpl. 2016, 16, 3338–3361. [Google Scholar] [CrossRef] [PubMed]
- Fang, H.L.; Ang, B.; Xu, X.Y.; Huang, X.H.; Wu, Y.F.; Sun, Y.P.; Wang, W.Y.; Li, N.; Cao, X.T.; Wan, T. TLR4 is essential for dendritic cell activation and anti-tumor T-cell response enhancement by DAMPs released from chemically stressed cancer cells. Cell. Mol. Immunol. 2014, 11, 150–159. [Google Scholar] [CrossRef] [PubMed]
- Oliva, K.; Reagin, K.; Klonowski, K.D. Regulation of respiratory CD8+T cell immunity by suppressive monocyte-like dendritic cells. J. Immunol. 2023, 210, 156.20. [Google Scholar] [CrossRef]
- Guermonprez, P.; Valladeau, J.; Zitvogel, L.; Théry, C.; Amigorena, S. Antigen presentation and T cell stimulation by dendritic cells. Annu. Rev. Immunol. 2002, 20, 621–667. [Google Scholar] [CrossRef]
- Lucarini, V.; Melaiu, O.; Tempora, P.; D’Amico, S.; Locatelli, F.; Fruci, D. Dendritic Cells: Behind the Scenes of T-Cell Infiltration into the Tumor Microenvironment. Cancers 2021, 13, 433. [Google Scholar] [CrossRef]
- Montico, B.; Nigro, A.; Casolaro, V.; Dal Col, J. Immunogenic Apoptosis as a Novel Tool for Anticancer Vaccine Development. Int. J. Mol. Sci. 2018, 19, 594. [Google Scholar] [CrossRef] [PubMed]
- Jafari, S.; Heydarian, S.; Lai, R.; Aghdam, E.M.; Molavi, O. Silibinin induces immunogenic cell death in cancer cells and enhances the induced immunogenicity by chemotherapy. Bioimpacts 2023, 13, 51–61. [Google Scholar] [CrossRef] [PubMed]
- Caster, J.M.; Callaghan, C.; Seyedin, S.N.; Henderson, K.; Sun, B.; Wang, A.Z. Optimizing Advances in Nanoparticle Delivery for Cancer Immunotherapy. Adv. Drug Deliv. Rev. 2019, 144, 3–15. [Google Scholar] [CrossRef]
- Yang, S.; Sun, I.C.; Hwang, H.S.; Shim, M.K.; Yoon, H.Y.; Kim, K. Rediscovery of nanoparticle-based therapeutics: Boosting immunogenic cell death for potential application in cancer immunotherapy. J. Mater. Chem. B 2021, 9, 3983–4001. [Google Scholar] [CrossRef]
- Ryu, J.H.; Koo, H.; Sun, I.C.; Yuk, S.H.; Choi, K.; Kim, K.; Kwon, I.C. Tumor-targeting multi-functional nanoparticles for theragnosis: New paradigm for cancer therapy. Adv. Drug Deliv. Rev. 2012, 64, 1447–1458. [Google Scholar] [CrossRef]
- Zhou, J.Y.; Wang, G.Y.; Chen, Y.Z.; Wang, H.X.; Hua, Y.Q.; Cai, Z.D. Immunogenic cell death in cancer therapy: Present and emerging inducers. J. Cell. Mol. Med. 2019, 23, 4854–4865. [Google Scholar] [CrossRef] [PubMed]
- Lim, S.; Park, J.; Shim, M.K.; Um, W.; Yoon, H.Y.; Ryu, J.H.; Lim, D.K.; Kim, K. Recent advances and challenges of repurposing nanoparticle-based drug delivery systems to enhance cancer immunotherapy. Theranostics 2019, 9, 7906–7923. [Google Scholar] [CrossRef] [PubMed]
- Ferreira, A.L.; Matsubara, L.S.; Matsubara, B.B. Anthracycline-induced cardiotoxicity. Cardiovasc. Hematol. Agents Med. Chem. 2008, 6, 278–281. [Google Scholar] [CrossRef] [PubMed]
- Shim, N.; Cho, H.H.; Jeon, S.I.; Kim, K. Recent developments in chemodrug-loaded nanomedicines and their application in combination cancer immunotherapy. J. Pharm. Investig. 2024, 54, 13–36. [Google Scholar] [CrossRef]
- Cho, H.; Kim, K. Multi-functional nanomedicines for combinational cancer immunotherapy that transform cold tumors to hot tumors. Expert Opin. Drug Del. 2024, 21, 627–638. [Google Scholar] [CrossRef] [PubMed]
- Shi, Y.; van der Meel, R.; Chen, X.; Lammers, T. The EPR effect and beyond: Strategies to improve tumor targeting and cancer nanomedicine treatment efficacy. Theranostics 2020, 10, 7921–7924. [Google Scholar] [CrossRef] [PubMed]
- Ikeda-Imafuku, M.; Wang, L.L.; Rodrigues, D.; Shaha, S.; Zhao, Z.; Mitragotri, S. Strategies to improve the EPR effect: A mechanistic perspective and clinical translation. J. Control. Release 2022, 345, 512–536. [Google Scholar] [CrossRef] [PubMed]
- Kang, H.; Rho, S.; Stiles, W.R.; Hu, S.; Baek, Y.; Hwang, D.W.; Kashiwagi, S.; Kim, M.S.; Choi, H.S. Size-Dependent EPR Effect of Polymeric Nanoparticles on Tumor Targeting. Adv. Healthc Mater. 2020, 9, e1901223. [Google Scholar] [CrossRef] [PubMed]
- Kim, J.; Cho, H.; Lim, D.K.; Joo, M.K.; Kim, K. Perspectives for Improving the Tumor Targeting of Nanomedicine via the EPR Effect in Clinical Tumors. Int. J. Mol. Sci. 2023, 24, 10082. [Google Scholar] [CrossRef]
- Wilczewska, A.Z.; Niemirowicz, K.; Markiewicz, K.H.; Car, H. Nanoparticles as drug delivery systems. Pharmacol. Rep. 2012, 64, 1020–1037. [Google Scholar] [CrossRef]
- Zeb, A.; Gul, M.; Nguyen, T.T.L.; Maeng, H.J. Controlled release and targeted drug delivery with poly(lactic-co-glycolic acid) nanoparticles: Reviewing two decades of research. J. Pharm. Investig. 2022, 52, 683–724. [Google Scholar] [CrossRef]
- Shim, G.; Jeong, S.; Oh, J.L.; Kang, Y. Lipid-based nanoparticles for photosensitive drug delivery systems. J. Pharm. Investig. 2022, 52, 151–160. [Google Scholar] [CrossRef] [PubMed]
- Egusquiaguirre, S.P.; Igartua, M.; Hernández, R.M.; Pedraz, J.L. Nanoparticle delivery systems for cancer therapy: Advances in clinical and preclinical research. Clin. Transl. Oncol. 2012, 14, 83–93. [Google Scholar] [CrossRef] [PubMed]
- Bae, Y.H.; Park, K. Targeted drug delivery to tumors: Myths, reality and possibility. J. Control. Release 2011, 153, 198–205. [Google Scholar] [CrossRef] [PubMed]
- Zhang, N.; Li, J.; Gao, W.; Zhu, W.; Yan, J.; He, Z.; Li, L.; Wu, F.; Pu, Y.; He, B. Co-Delivery of Doxorubicin and Anti-PD-L1 Peptide in Lipid/PLGA Nanocomplexes for the Chemo-Immunotherapy of Cancer. Mol. Pharm. 2022, 19, 3439–3449. [Google Scholar] [CrossRef] [PubMed]
- Song, S.; Shim, M.K.; Yang, S.; Lee, J.; Yun, W.S.; Cho, H.; Moon, Y.; Min, J.Y.; Han, E.H.; Yoon, H.Y.; et al. All-in-one glycol chitosan nanoparticles for co-delivery of doxorubicin and anti-PD-L1 peptide in cancer immunotherapy. Bioact. Mater. 2023, 28, 358–375. [Google Scholar] [CrossRef] [PubMed]
- Phung, C.D.; Nguyen, H.T.; Choi, J.Y.; Pham, T.T.; Acharya, S.; Timilshina, M.; Chang, J.H.; Kim, J.H.; Jeong, J.H.; Ku, S.K.; et al. Reprogramming the T cell response to cancer by simultaneous, nanoparticle-mediated PD-L1 inhibition and immunogenic cell death. J. Control. Release 2019, 315, 126–138. [Google Scholar] [CrossRef] [PubMed]
- Kim, M.; Lee, J.S.; Kim, W.; Lee, J.H.; Jun, B.H.; Kim, K.S.; Kim, D.E. Aptamer-conjugated nano-liposome for immunogenic chemotherapy with reversal of immunosuppression. J. Control. Release 2022, 348, 893–910. [Google Scholar] [CrossRef] [PubMed]
- Wang, Y.; Yu, J.; Li, D.; Zhao, L.; Sun, B.; Wang, J.; Wang, Z.; Zhou, S.; Wang, M.; Yang, Y.; et al. Paclitaxel derivative-based liposomal nanoplatform for potentiated chemo-immunotherapy. J. Control. Release 2022, 341, 812–827. [Google Scholar] [CrossRef]
- Yang, S.; Shim, M.K.; Song, S.; Cho, H.; Choi, J.; Jeon, S.I.; Kim, W.J.; Um, W.; Park, J.H.; Yoon, H.Y.; et al. Liposome-mediated PD-L1 multivalent binding promotes the lysosomal degradation of PD-L1 for T cell-mediated antitumor immunity. Biomaterials 2022, 290, 121841. [Google Scholar] [CrossRef]
- Moon, Y.; Shim, M.K.; Choi, J.; Yang, S.; Kim, J.; Yun, W.S.; Cho, H.; Park, J.Y.; Kim, Y.; Seong, J.K.; et al. Anti-PD-L1 peptide-conjugated prodrug nanoparticles for targeted cancer immunotherapy combining PD-L1 blockade with immunogenic cell death. Theranostics 2022, 12, 1999–2014. [Google Scholar] [CrossRef] [PubMed]
- Emami, F.; Banstola, A.; Vatanara, A.; Lee, S.; Kim, J.O.; Jeong, J.H.; Yook, S. Doxorubicin and Anti-PD-L1 Antibody Conjugated Gold Nanoparticles for Colorectal Cancer Photochemotherapy. Mol. Pharm. 2019, 16, 1184–1199. [Google Scholar] [CrossRef] [PubMed]
- Wang, Z.; Chen, L.; Ma, Y.; Li, X.; Hu, A.; Wang, H.; Wang, W.; Li, X.; Tian, B.; Dong, J. Peptide vaccine-conjugated mesoporous carriers synergize with immunogenic cell death and PD-L1 blockade for amplified immunotherapy of metastatic spinal. J. Nanobiotechnol. 2021, 19, 243. [Google Scholar] [CrossRef] [PubMed]
- Kim, J.; Choi, Y.; Yang, S.; Lee, J.; Choi, J.; Moon, Y.; Kim, J.; Shim, N.; Cho, H.; Shim, M.K.; et al. Sustained and Long-Term Release of Doxorubicin from PLGA Nanoparticles for Eliciting Anti-Tumor Immune Responses. Pharmaceutics 2022, 14, 474. [Google Scholar] [CrossRef] [PubMed]
- Locatelli, E.; Comes Franchini, M. Biodegradable PLGA-b-PEG polymeric nanoparticles: Synthesis, properties, and nanomedical applications as drug delivery system. J. Nanopart. Res. 2012, 14, 1316. [Google Scholar] [CrossRef]
- Kocbek, P.; Obermajer, N.; Cegnar, M.; Kos, J.; Kristl, J. Targeting cancer cells using PLGA nanoparticles surface modified with monoclonal antibody. J. Control. Release 2007, 120, 18–26. [Google Scholar] [CrossRef] [PubMed]
- Guo, Z.; Sui, J.; Ma, M.; Hu, J.; Sun, Y.; Yang, L.; Fan, Y.; Zhang, X. pH-Responsive charge switchable PEGylated ε-poly-l-lysine polymeric nanoparticles-assisted combination therapy for improving breast cancer treatment. J. Control. Release 2020, 326, 350–364. [Google Scholar] [CrossRef] [PubMed]
- Barve, A.; Jain, A.; Liu, H.; Zhao, Z.; Cheng, K. Enzyme-responsive polymeric micelles of cabazitaxel for prostate cancer targeted therapy. Acta Biomater. 2020, 113, 501–511. [Google Scholar] [CrossRef]
- Kim, K.-T.; Lee, J.-Y.; Kim, D.-D.; Yoon, I.-S.; Cho, H.-J. Recent progress in the development of poly (lactic-co-glycolic acid)-based nanostructures for cancer imaging and therapy. Pharmaceutics 2019, 11, 280. [Google Scholar] [CrossRef]
- Beach, M.A.; Nayanathara, U.; Gao, Y.; Zhang, C.; Xiong, Y.; Wang, Y.; Such, G.K. Polymeric Nanoparticles for Drug Delivery. Chem. Rev. 2024, 124, 5505–5616. [Google Scholar] [CrossRef]
- Maruyama, K. Intracellular targeting delivery of liposomal drugs to solid tumors based on EPR effects. Adv. Drug Deliver. Rev. 2011, 63, 161–169. [Google Scholar] [CrossRef] [PubMed]
- Li, N.; Xie, X.; Hu, Y.; He, H.; Fu, X.; Fang, T.; Li, C. Herceptin-conjugated liposomes co-loaded with doxorubicin and simvastatin in targeted prostate cancer therapy. Am. J. Transl. Res. 2019, 11, 1255. [Google Scholar] [PubMed]
- Aloss, K.; Hamar, P. Recent preclinical and clinical progress in liposomal doxorubicin. Pharmaceutics 2023, 15, 893. [Google Scholar] [CrossRef] [PubMed]
- Godase, S.S.; Kulkarni, N.S.; Dhole, S.N. A Comprehensive Review on Novel Lipid-Based Nano Drug Delivery. Adv. Pharm. Bull. 2024, 14, 34–47. [Google Scholar] [CrossRef] [PubMed]
- Juszkiewicz, K.; Sikorski, A.F.; Czogalla, A. Building Blocks to Design Liposomal Delivery Systems. Int. J. Mol. Sci. 2020, 21, 9559. [Google Scholar] [CrossRef] [PubMed]
- Huang, H.C.; Barua, S.; Sharma, G.; Dey, S.K.; Rege, K. Inorganic nanoparticles for cancer imaging and therapy. J. Control. Release 2011, 155, 344–357. [Google Scholar] [CrossRef] [PubMed]
- Cho, H.; Shim, M.K.; Moon, Y.; Song, S.; Kim, J.; Choi, J.; Kim, J.; Lee, Y.; Park, J.Y.; Kim, Y.; et al. Tumor-Specific Monomethyl Auristatin E (MMAE) Prodrug Nanoparticles for Safe and Effective Chemotherapy. Pharmaceutics 2022, 14, 2131. [Google Scholar] [CrossRef]
- Shim, M.K.; Moon, Y.; Yang, S.; Kim, J.; Cho, H.; Lim, S.; Yoon, H.Y.; Seong, J.K.; Kim, K. Cancer-specific drug-drug nanoparticles of pro-apoptotic and cathepsin B-cleavable peptide-conjugated doxorubicin for drug-resistant cancer therapy. Biomaterials 2020, 261, 120347. [Google Scholar] [CrossRef] [PubMed]
- Um, W.; Park, J.; Ko, H.; Lim, S.; Yoon, H.Y.; Shim, M.K.; Lee, S.; Ko, Y.J.; Kim, M.J.; Park, J.H.; et al. Visible light-induced apoptosis activatable nanoparticles of photosensitizer-DEVD-anticancer drug conjugate for targeted cancer therapy. Biomaterials 2019, 224, 119494. [Google Scholar] [CrossRef]
- Shim, M.K.; Park, J.; Yoon, H.Y.; Lee, S.; Um, W.; Kim, J.H.; Kang, S.W.; Seo, J.W.; Hyun, S.W.; Park, J.H.; et al. Carrier-free nanoparticles of cathepsin B-cleavable peptide-conjugated doxorubicin prodrug for cancer targeting therapy. J. Control. Release 2019, 294, 376–389. [Google Scholar] [CrossRef]
- Taleghani, A.S.; Nakhjiri, A.T.; Khakzad, M.J.; Rezayat, S.M.; Ebrahimnejad, P.; Heydarinasab, A.; Akbarzadeh, A.; Marjani, A. Mesoporous silica nanoparticles as a versatile nanocarrier for cancer treatment: A review. J. Mol. Liq. 2021, 328, 115417. [Google Scholar] [CrossRef]
- Huy, T.Q.; Huyen, P.T.M.; Le, A.T.; Tonezzer, M. Recent Advances of Silver Nanoparticles in Cancer Diagnosis and Treatment. Anticancer. Agents Med. Chem. 2020, 20, 1276–1287. [Google Scholar] [CrossRef] [PubMed]
- Sztandera, K.; Gorzkiewicz, M.; Klajnert-Maculewicz, B. Gold Nanoparticles in Cancer Treatment. Mol. Pharm. 2019, 16, 1–23. [Google Scholar] [CrossRef] [PubMed]
- Anselmo, A.C.; Mitragotri, S. A Review of Clinical Translation of Inorganic Nanoparticles. AAPS J. 2015, 17, 1041–1054. [Google Scholar] [CrossRef] [PubMed]
- Yang, W.J.; Liang, H.Z.; Ma, S.H.; Wang, D.; Huang, J. Gold nanoparticle based photothermal therapy: Development and application for effective cancer treatment. Sustain. Mater. Technol. 2019, 22, e00109. [Google Scholar] [CrossRef]
- Riley, R.S.; Day, E.S. Gold nanoparticle-mediated photothermal therapy: Applications and opportunities for multimodal cancer treatment. Wiley Interdiscip. Rev. Nanomed. Nanobiotechnol. 2017, 9, e1449. [Google Scholar] [CrossRef]
Disclaimer/Publisher’s Note: The statements, opinions and data contained in all publications are solely those of the individual author(s) and contributor(s) and not of MDPI and/or the editor(s). MDPI and/or the editor(s) disclaim responsibility for any injury to people or property resulting from any ideas, methods, instructions or products referred to in the content. |
© 2024 by the authors. Licensee MDPI, Basel, Switzerland. This article is an open access article distributed under the terms and conditions of the Creative Commons Attribution (CC BY) license (https://creativecommons.org/licenses/by/4.0/).



