Intracellular Delivery of Therapeutic Protein via Ultrathin Layered Double Hydroxide Nanosheets
Abstract
1. Introduction
2. Methods and Materials
2.1. Materials and Reagents
2.2. Synthesis of LDH Nanosheets
2.3. Synthesis of LDH–Protein Nanohybrids
2.4. Characterizations
2.5. Colloid Stability Testing
2.6. Sodium Dodecyl Sulphate–Polyacrylamide Gel Electrophoresis (SDS-PAGE)
2.7. In Vitro Antitumor Efficiency Evaluation
2.8. In Vitro Cellular Localization of LDH–Gelonin Nanohybrids
2.9. Western Blot Analysis
2.10. Evaluation of the Tissue Penetration Ability of LDH–Gelonin in 3D Tumor Spheroids
2.11. Antitumor Evaluation
3. Results and Discussion
3.1. Fabrication and Characterization of LDH Nanosheets and LDH–Protein Nanohybrids
3.2. Binding Affinity and Protein Release Evaluation
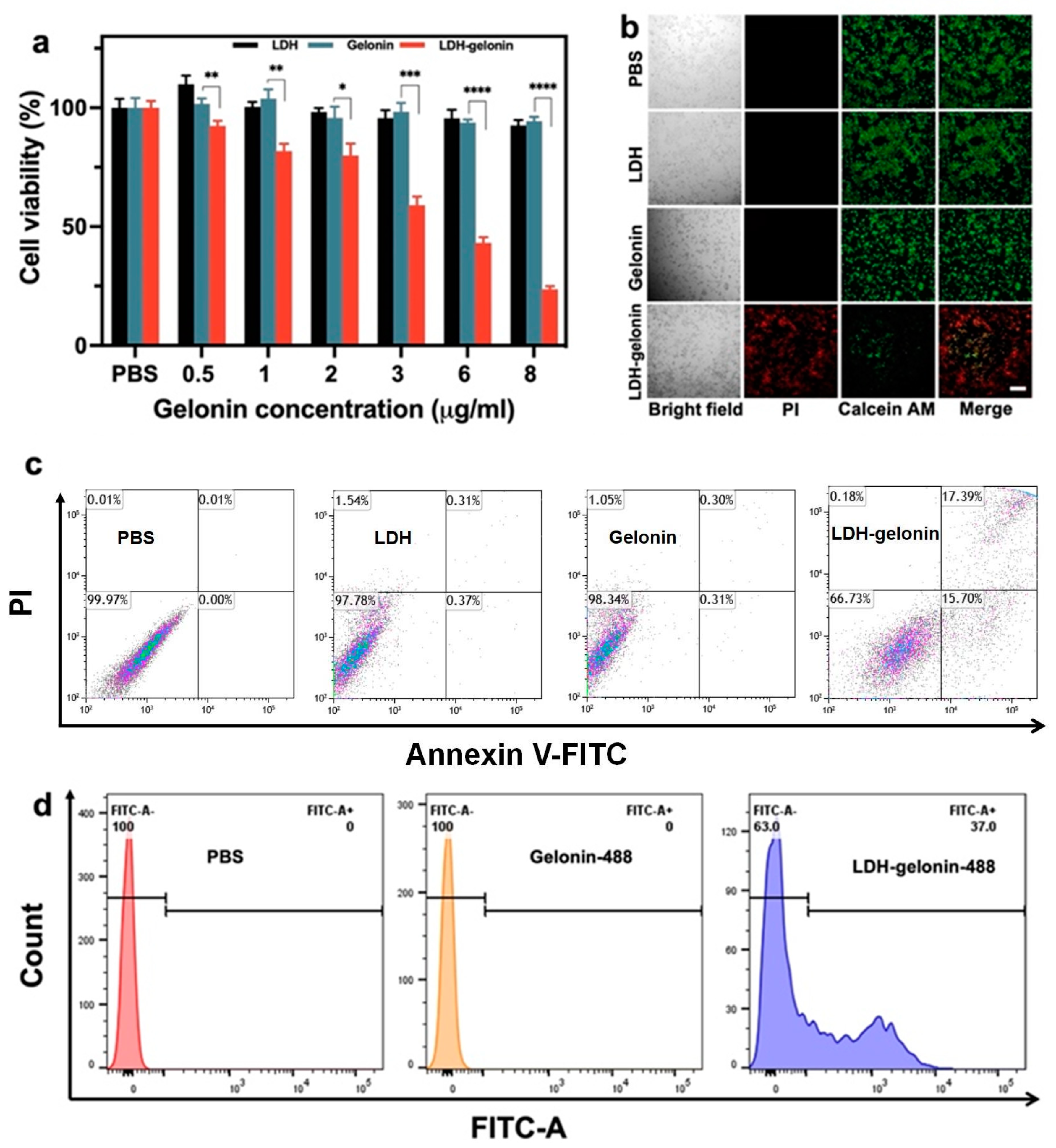
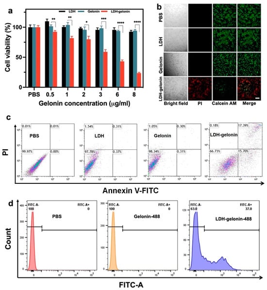
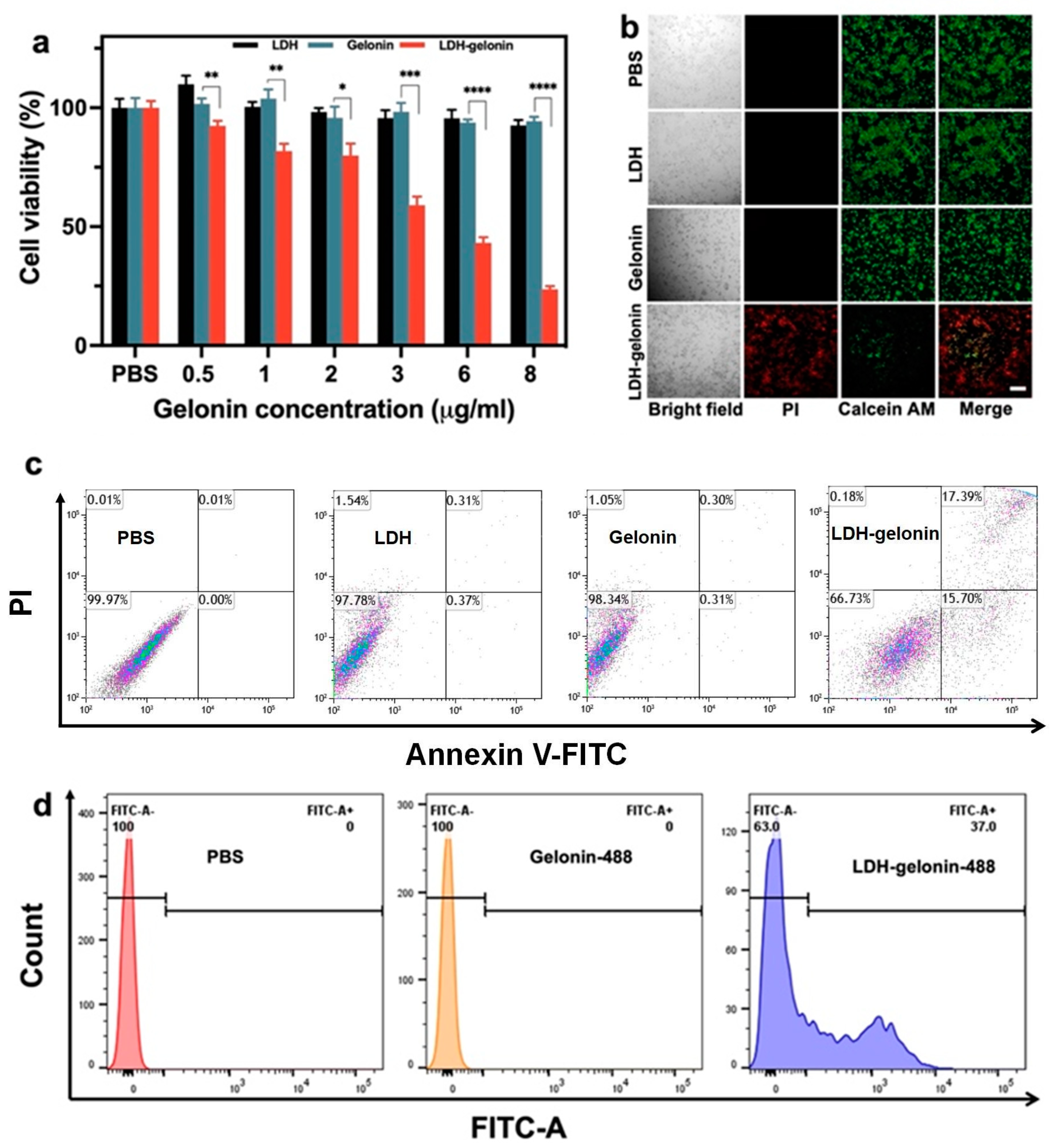
3.3. In Vitro Cytotoxicity and Apoptosis
3.4. Determination of Cellular Uptake Mechanism of LDH–Gelonin Nanohybrids
3.5. Tumor Penetration and Antitumor Effect in 3D Tumor Spheroids
4. Conclusions
Supplementary Materials
Author Contributions
Funding
Institutional Review Board Statement
Informed Consent Statement
Data Availability Statement
Acknowledgments
Conflicts of Interest
References
- Amer, M.H. Gene therapy for cancer: Present status and future perspective. Mol. Cell Ther. 2014, 2, 27. [Google Scholar] [CrossRef]
- Leader, B.; Baca, Q.J.; Golan, D.E. Protein therapeutics: A summary and pharmacological classification. Nat. Rev. Drug Discov. 2008, 7, 21–39. [Google Scholar] [CrossRef]
- Walsh, G. Biopharmaceutical benchmarks 2010. Nat. Biotechnol. 2010, 28, 917–924. [Google Scholar] [CrossRef]
- Gu, Z.; Biswas, A.; Zhao, M.; Tang, Y. Tailoring nanocarriers for intracellular protein delivery. Chem. Soc. Rev. 2011, 40, 3638–3655. [Google Scholar] [CrossRef]
- Schrot, J.; Weng, A.; Melzig, M.F. Ribosome-inactivating and related proteins. Toxins 2015, 7, 1556–1615. [Google Scholar] [CrossRef] [PubMed]
- Tumer, N.E.; Li, X.P. Interaction of Ricin and Shiga Toxins with Ribosomes. In Ricin and Shiga Toxins; Mantis, N., Ed.; Current Topics in Microbiology and Immunology; Springer: Berlin/Heidelberg, Germany, 2011; Volume 357. [Google Scholar] [CrossRef]
- Stirpe, F.; Olsnes, S.; Pihl, A. Gelonin, a new inhibitor of protein synthesis, nontoxic to intact cells. Isolation, characterization, and preparation of cytotoxic complexes with concanavalin A. J. Biol. Chem. 1980, 255, 6947–6953. [Google Scholar] [CrossRef] [PubMed]
- Prochiantz, A. Protein and peptide transduction, twenty years later a happy birthday. Adv. Drug Deliv. Rev. 2008, 60, 448–451. [Google Scholar] [CrossRef] [PubMed]
- Heitz, F.; Morris, M.C.; Divita, G. Twenty years of cell-penetrating peptides: From molecular mechanisms to therapeutics. Br. J. Pharmacol. 2009, 157, 195–206. [Google Scholar] [CrossRef] [PubMed]
- Palm-Apergi, C.; Dowdy, S.F. Protein Delivery by PTDs/CPPs. In Cell Penetrating Peptides; Springer: Berlin/Heidelberg, Germany, 2022; pp. 257–264. [Google Scholar]
- Johnson, J.R.; Kocher, B.; Barnett, E.M.; Marasa, J.; Piwnica-Worms, D. Caspase-activated cell-penetrating peptides reveal temporal coupling between endosomal release and apoptosis in an RGC-5 cell model. Bioconjug. Chem. 2012, 23, 1783–1793. [Google Scholar] [CrossRef] [PubMed]
- Yu, M.; Wu, J.; Shi, J.; Farokhzad, O.C. Nanotechnology for protein delivery: Overview and perspectives. J. Control. Release 2016, 240, 24–37. [Google Scholar] [CrossRef] [PubMed]
- Cao, Z.; Li, B.; Sun, L.; Li, L.; Xu, Z.P.; Gu, Z. 2D layered double hydroxide nanoparticles: Recent progress toward preclinical/clinical nanomedicine. Small Methods 2020, 4, 1900343. [Google Scholar] [CrossRef]
- Gu, Z.; Atherton, J.J.; Xu, Z.P. Hierarchical layered double hydroxide nanocomposites: Structure, synthesis and applications. Chem. Commun. 2015, 51, 3024–3036. [Google Scholar] [CrossRef]
- Gu, Z.; Thomas, A.C.; Xu, Z.P.; Campbell, J.H.; Lu, G.Q. In Vitro Sustained Release of LMWH from MgAl-layered Double Hydroxide Nanohybrids. Chem. Mater. 2008, 20, 3715–3722. [Google Scholar] [CrossRef]
- Cao, Z.; Zhang, L.; Liang, K.; Cheong, S.; Boyer, C.; Gooding, J.J.; Chen, Y.; Gu, Z. Biodegradable 2D Fe–Al Hydroxide for Nanocatalytic Tumor-Dynamic Therapy with Tumor Specificity. Adv. Sci. 2018, 5, 1801155. [Google Scholar] [CrossRef]
- Choy, J.-H.; Choi, S.-J.; Oh, J.-M.; Park, T. Clay minerals and layered double hydroxides for novel biological applications. Appl. Clay Sci. 2007, 36, 122–132. [Google Scholar] [CrossRef]
- Xu, Z.P.; Niebert, M.; Porazik, K.; Walker, T.L.; Cooper, H.M.; Middelberg, A.P.; Gray, P.P.; Bartlett, P.F.; Lu, G.Q.M. Subcellular compartment targeting of layered double hydroxide nanoparticles. J. Control. Release 2008, 130, 86–94. [Google Scholar] [CrossRef]
- Gu, Z.; Rolfe, B.E.; Thomas, A.C.; Campbell, J.H.; Lu, G.M.; Xu, Z.P. Cellular trafficking of low molecular weight heparin incorporated in layered double hydroxide nanoparticles in rat vascular smooth muscle cells. Biomaterials 2011, 32, 7234–7240. [Google Scholar] [CrossRef]
- Gu, Z.; Zuo, H.; Li, L.; Wu, A.; Xu, Z.P. Pre-coating layered double hydroxide nanoparticles with albumin to improve colloidal stability and cellular uptake. J. Mater. Chem. B 2015, 3, 3331–3339. [Google Scholar] [CrossRef] [PubMed]
- Kim, D.; Lee, E.S.; Oh, K.T.; Gao, Z.G.; Bae, Y.H. Doxorubicin-loaded polymeric micelle overcomes multidrug resistance of cancer by double-targeting folate receptor and early endosomal pH. Small 2008, 4, 2043–2050. [Google Scholar] [CrossRef] [PubMed]
- Barth, A. Infrared spectroscopy of proteins. Biochim. Biophys. Acta Bioenerg. 2007, 1767, 1073–1101. [Google Scholar] [CrossRef] [PubMed]
- Logue, S.E.; Elgendy, M.; Martin, S.J. Expression, purification and use of recombinant annexin V for the detection of apoptotic cells. Nat. Protoc. 2009, 4, 1383–1395. [Google Scholar] [CrossRef] [PubMed]
- Vermes, I.; Haanen, C.; Steffens-Nakken, H.; Reutellingsperger, C. A novel assay for apoptosis flow cytometric detection of phosphatidylserine expression on early apoptotic cells using fluorescein labelled annexin V. J. Immunol. Methods 1995, 184, 39–51. [Google Scholar] [CrossRef] [PubMed]
- Yuan, X.; Lin, X.; Manorek, G.; Howell, S.B. Challenges associated with the targeted delivery of gelonin to claudin-expressing cancer cells with the use of activatable cell penetrating peptides to enhance potency. BMC Cancer 2011, 11, 61. [Google Scholar] [CrossRef] [PubMed]
- Utama, R.H.; Atapattu, L.; O’Mahony, A.P.; Fife, C.M.; Baek, J.; Allard, T.; O’Mahony, K.J.; Ribeiro, J.C.C.; Gaus, K.; Kavallaris, M.; et al. A 3D Bioprinter Specifically Designed for the High-Throughput Production of Matrix-Embedded Multicellular Spheroids. iScience 2020, 23, 101621. [Google Scholar] [CrossRef]
- Zhang, Q.; Zhou, D.; Fang, G.; Lu, H.; Zeng, J.; Gu, Z. Cell-Derived Biomimetic 2D Nanoparticles to Improve Cell-Specific Targeting and Tissue Penetration for Enhanced Magnetic Resonance Imaging. Adv. Mater. Interfaces 2022, 9, 2101914. [Google Scholar] [CrossRef]
- Zhang, H.; Zhang, Q.; Guo, Z.; Liang, K.; Boyer, C.; Liu, J.; Zheng, Z.; Amal, R.; Yun, S.L.J.; Gu, Z. Disulfiram-loaded metal organic framework for precision cancer treatment via ultrasensitive tumor microenvironment-responsive copper chelation and radical generation. J. Colloid Interface Sci. 2022, 615, 517–526. [Google Scholar] [CrossRef]





Disclaimer/Publisher’s Note: The statements, opinions and data contained in all publications are solely those of the individual author(s) and contributor(s) and not of MDPI and/or the editor(s). MDPI and/or the editor(s) disclaim responsibility for any injury to people or property resulting from any ideas, methods, instructions or products referred to in the content. |
© 2024 by the authors. Licensee MDPI, Basel, Switzerland. This article is an open access article distributed under the terms and conditions of the Creative Commons Attribution (CC BY) license (https://creativecommons.org/licenses/by/4.0/).
Share and Cite
Zhang, H.; Ge, A.; Wang, Y.; Xia, B.; Wang, X.; Zheng, Z.; Wei, C.; Ma, B.; Zhu, L.; Amal, R.; et al. Intracellular Delivery of Therapeutic Protein via Ultrathin Layered Double Hydroxide Nanosheets. Pharmaceutics 2024, 16, 422. https://doi.org/10.3390/pharmaceutics16030422
Zhang H, Ge A, Wang Y, Xia B, Wang X, Zheng Z, Wei C, Ma B, Zhu L, Amal R, et al. Intracellular Delivery of Therapeutic Protein via Ultrathin Layered Double Hydroxide Nanosheets. Pharmaceutics. 2024; 16(3):422. https://doi.org/10.3390/pharmaceutics16030422
Chicago/Turabian StyleZhang, He, Anle Ge, Yulin Wang, Boran Xia, Xichu Wang, Zhonghui Zheng, Changsheng Wei, Bo Ma, Lin Zhu, Rose Amal, and et al. 2024. "Intracellular Delivery of Therapeutic Protein via Ultrathin Layered Double Hydroxide Nanosheets" Pharmaceutics 16, no. 3: 422. https://doi.org/10.3390/pharmaceutics16030422
APA StyleZhang, H., Ge, A., Wang, Y., Xia, B., Wang, X., Zheng, Z., Wei, C., Ma, B., Zhu, L., Amal, R., Yun, S. L. J., & Gu, Z. (2024). Intracellular Delivery of Therapeutic Protein via Ultrathin Layered Double Hydroxide Nanosheets. Pharmaceutics, 16(3), 422. https://doi.org/10.3390/pharmaceutics16030422

