A Multifunctional Nanozyme Hydrogel with Antibacterial, Antioxidative, and Photo-Induced Nitric Oxide-Supplying Properties for Promoting Infected Wound Healing
Abstract
1. Introduction
2. Materials and Methods
2.1. Materials
2.2. Synthesis of SNPB@Ag NPs
2.3. Formulation of GE/SNPB@Ag Hydrogel
2.4. Characterization of the Nanozyme Hydrogel
2.5. Photothermal Behavior of the Nanozyme
2.6. NO and O2 Detection
2.7. Antibacterial Capability Assay
2.8. In Vitro Antioxidant Activity
2.9. Hemolysis Assay and Cytotoxicity Assay
2.10. In Vivo Wound Healing Experiments and Safety Evaluation
2.11. Statistical Analyses
3. Results and Discussion
3.1. Development and Properties of Nanozyme and GE/SNPB@Ag Hydrogel
3.2. Photothermal Performance
3.3. NO-Generation and O2-Generation Performance
3.4. Antibacterial Performance
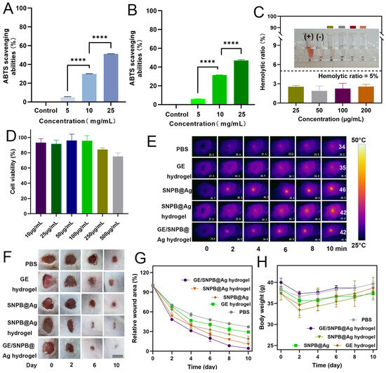
3.5. In Vitro Antioxidant Activity
3.6. Hemostasis and Cytocompatibility
3.7. In Vivo Therapeutic Effect for Wound Healing
3.8. In Vivo Safety Evaluation
4. Conclusions
Supplementary Materials
Author Contributions
Funding
Institutional Review Board Statement
Informed Consent Statement
Data Availability Statement
Acknowledgments
Conflicts of Interest
References
- Zhao, X.; Luo, J.; Huang, Y.; Mu, L.; Chen, J.; Liang, Z.; Yin, Z.; Chu, D.; Han, Y.; Guo, B. Injectable antiswelling and high-strength bioactive hydrogels with a wet adhesion and rapid gelling process to promote sutureless wound closure and scar-free repair of infectious wounds. ACS Nano 2023, 17, 22015–22034. [Google Scholar] [CrossRef] [PubMed]
- Liu, Y.; Tong, Z.; Shi, J.; Li, R.; Upton, M.; Wang, Z. Drug repurposing for next-generation combination therapies against multidrug-resistant bacteria. Theranostics 2021, 11, 4910–4928. [Google Scholar] [CrossRef] [PubMed]
- Asadi, N.; Pazoki-Toroudi, H.; Del Bakhshayesh, A.R.; Akbarzadeh, A.; Davaran, S.; Annabi, N. Multifunctional hydrogels for wound healing: Special focus on biomacromolecular based hydrogels. Int. J. Biol. Macromol. 2021, 170, 728–750. [Google Scholar] [CrossRef] [PubMed]
- Hurlow, J.; Bowler, P.G. Acute and chronic wound infections: Microbiological, immunological, clinical and therapeutic distinctions. J. Wound Care 2022, 31, 436–445. [Google Scholar] [CrossRef]
- Mohammed, H.A.; Amin, M.A.; Zayed, G.; Hassan, Y.; El-Mokhtar, M.; Saddik, M.S. In vitro and in vivo synergistic wound healing and anti-methicillin-resistant Staphylococcus aureus (MRSA) evaluation of liquorice-decorated silver nanoparticles. J. Antibiot. 2023, 76, 291–300. [Google Scholar] [CrossRef]
- Liang, Y.; He, J.; Guo, B. Functional hydrogels as wound dressing to enhance wound healing. ACS Nano 2021, 15, 12687–12722. [Google Scholar] [CrossRef]
- Jayakumar, A.; Jose, V.K.; Lee, J.M. Hydrogels for medical and environmental applications. Small Methods 2020, 4, 1900735. [Google Scholar] [CrossRef]
- Giuliano, E.; Paolino, D.; Fresta, M.; Cosco, D. Mucosal applications of Poloxamer 407-based hydrogels: An overview. Pharmaceutics 2018, 10, 159. [Google Scholar] [CrossRef]
- Chen, Y.; Lee, J.H.; Meng, M.; Cui, N.; Dai, C.Y.; Jia, Q.; Lee, E.S.; Jiang, H.B. An overview on thermosensitive oral gel based on Poloxamer 407. Materials 2021, 14, 4522. [Google Scholar] [CrossRef]
- Xu, Y.; Chen, H.; Fang, Y.; Wu, J. Hydrogel combined with phototherapy in wound healing. Adv. Healthc. Mater. 2022, 11, 2200494. [Google Scholar] [CrossRef]
- Yang, Y.; Zhang, C.; Gong, M.; Zhan, Y.; Yu, Z.; Shen, C.; Zhang, Y.; Yu, L.; Chen, Z. Integrated photo-inspired antibacterial polyvinyl alcohol/carboxymethyl cellulose hydrogel dressings for pH real-time monitoring and accelerated wound healing. Int. J. Biol. Macromol. 2023, 238, 124123. [Google Scholar] [CrossRef] [PubMed]
- Huang, Q.; Pan, Y.; Wang, M.; Liu, Z.; Chen, H.; Wang, J.; Zhao, Z.; Zhang, Y. Tumor microenvironment-responsive versatile “Trojan horse” theranostic nanoplatform for magnetic resonance imaging-guided multimodal synergistic antitumor treatment. Acta Biomater. 2022, 147, 270–286. [Google Scholar] [CrossRef] [PubMed]
- Li, X.; Pan, Y.; Zhou, J.; Yi, G.; He, C.; Zhao, Z.; Zhang, Y. Hyaluronic acid-modified manganese dioxide-enveloped hollow copper sulfide nanoparticles as a multifunctional system for the co-delivery of chemotherapeutic drugs and photosensitizers for efficient synergistic antitumor treatments. J. Colloid Interface Sci. 2022, 605, 296–310. [Google Scholar] [CrossRef] [PubMed]
- Gong, H.; Hua, Y.; Wang, Y.; Zhang, X.; Wang, H.; Zhao, Z.; Zhang, Y. Fabrication of a novel macrophage-targeted biomimetic delivery composite hydrogel with multiple-sensitive properties for tri-modal combination therapy of rheumatoid arthritis. Int. J. Pharm. 2024, 665, 124708. [Google Scholar] [CrossRef] [PubMed]
- Lin, S.; Chen, H.; Wang, R.; Jiang, T.; Wang, R.; Yu, F. Hollow silver-gold alloy nanoparticles for enhanced photothermal/photodynamic synergetic therapy against bacterial infection and acceleration of wound healing. Biomater. Sci. 2023, 11, 4874–4889. [Google Scholar] [CrossRef]
- Qi, C.; Zhang, Y.; Tu, J. Facile synthesis of ε-poly-L-lysine-conjugated ZnO@PDA as photothermal antibacterial agents for synergistic bacteria killing and biofilm eradication. Biochem. Eng. J. 2022, 186, 108569. [Google Scholar] [CrossRef]
- Chakraborty, N.; Jha, D.; Gautam, H.K.; Roy, I. Peroxidase-like behavior and photothermal effect of chitosan-coated Prussian-blue nanoparticles: Dual-modality antibacterial action with enhanced bioaffinity. Mater. Adv. 2020, 1, 774–782. [Google Scholar] [CrossRef]
- Zhang, Q.; Zhang, Y.; Qi, C.; Chen, J.; Hu, H.; Tan, G.; Tu, J. Epigallocatechin-3-gallate derived polymer coated Prussian blue for synergistic ROS elimination and antibacterial therapy. Int. J. Pharm. 2024, 656, 124095. [Google Scholar] [CrossRef]
- Aygun, H.; Bilginoglu, A. Effect of tadalafil and nitric oxide agonist sodium nitroprusside on penicillin-induced epileptiform activity. Neurol. Res. 2020, 42, 39–46. [Google Scholar] [CrossRef]
- Feng, T.; Wan, J.; Li, P.; Ran, H.; Chen, H.; Wang, Z.; Zhang, L. A novel NIR-controlled NO release of sodium nitroprusside-doped Prussian blue nanoparticle for synergistic tumor treatment. Biomaterials 2019, 214, 119213. [Google Scholar] [CrossRef]
- Wang, W.; Ding, D.; Zhou, K.; Zhang, M.; Zhang, W.; Yan, F.; Cheng, N. Prussian blue and collagen loaded chitosan nanofibers with NIR-controlled NO release and photothermal activities for wound healing. J. Mater. Sci. Technol. 2021, 93, 17–27. [Google Scholar] [CrossRef]
- Biscari, G.; Malkoch, M.; Fiorica, C.; Fan, Y.; Palumbo, F.S.; Indelicato, S.; Bongiorno, D.; Pitarresi, G. Gellan gum-dopamine mediated in situ synthesis of silver nanoparticles and development of nano/micro-composite injectable hydrogel with antimicrobial activity. Int. J. Biol. Macromol. 2024, 258 Pt 1, 128766. [Google Scholar] [CrossRef] [PubMed]
- Xu, L.; Wang, Y.Y.; Huang, J.; Chen, C.Y.; Wang, Z.X.; Xie, H. Silver nanoparticles: Synthesis, medical applications and biosafety. Theranostics 2020, 10, 8996–9031. [Google Scholar] [CrossRef] [PubMed]
- Mazur, P.; Skiba-Kurek, I.; Mrowiec, P.; Karczewska, E.; Drożdż, R. Synergistic ROS-associated antimicrobial activity of silver nanoparticles and gentamicin against staphylococcus epidermidis. Int. J. Nanomed. 2020, 15, 3551–3562. [Google Scholar] [CrossRef]
- Nakai, K.; Tsuruta, D. What are reactive oxygen species, free radicals, and oxidative stress in skin diseases? Int. J. Mol. Sci. 2021, 22, 10799. [Google Scholar] [CrossRef]
- Wang, M.X.; Wang, M.M.; Liu, C.; Chen, J.S.; Liu, J.S.; Guo, X.; Zhang, M.Q.; Zhang, J.; Sun, J.Y.; Liao, Z.X. A geniposide-phospholipid complex ameliorates posthyperuricemia chronic kidney disease induced by inflammatory reactions and oxidative stress. Eur. J. Pharmacol. 2022, 930, 175157. [Google Scholar] [CrossRef]
- Ran, D.; Hong, W.; Yan, W.; Mengdie, W. Properties and molecular mechanisms underlying geniposide-mediated therapeutic effects in chronic inflammatory diseases. J. Ethnopharmacol. 2021, 273, 113958. [Google Scholar] [CrossRef]
- Shen, J.; Jiao, W.; Chen, Z.; Wang, C.; Song, X.; Ma, L.; Tang, Z.; Yan, W.; Xie, H.; Yuan, B.; et al. Injectable multifunctional chitosan/dextran-based hydrogel accelerates wound healing in combined radiation and burn injury. Carbohydr. Polym. 2023, 316, 121024. [Google Scholar] [CrossRef]
- Nie, L.; Wei, Q.; Sun, M.; Ding, P.; Wang, L.; Sun, Y.; Ding, X.; Okoro, O.V.; Jiang, G.; Shavandi, A. Injectable, self-healing, transparent, and antibacterial hydrogels based on chitosan and dextran for wound dressings. Int. J. Biol. Macromol. 2023, 233, 123494. [Google Scholar] [CrossRef]
- Ahmed, S.; Alhareth, K.; Mignet, N. Advancement in nanogel formulations provides controlled drug release. Int. J. Pharm. 2020, 584, 119435. [Google Scholar] [CrossRef]
- Kow, C.S.; Ramachandram, D.S.; Hasan, S.S. Hyperbaric oxygen therapy to reverse post-COVID cognitive impairment. Neurol. Sci. 2022, 43, 6185–6186. [Google Scholar] [CrossRef] [PubMed]
- Valappil, S.P.; Abou Neel, E.A.; Zakir Hossain, K.M.; Paul, W.; Cherukaraveedu, D.; Wade, B.; Ansari, T.I.; Hope, C.K.; Higham, S.M.; Sharma, C.P. Novel lactoferrin-conjugated gallium complex to treat Pseudomonas aeruginosa wound infection. Int. J. Biol. Macromol. 2024, 258 Pt 1, 128838. [Google Scholar] [CrossRef] [PubMed]
- Fu, Y.; Zhang, J.; Wang, Y.; Li, J.; Bao, J.; Xu, X.; Zhang, C.; Li, Y.; Wu, H.; Gu, Z. Reduced polydopamine nanoparticles incorporated oxidized dextran/chitosan hybrid hydrogels with enhanced antioxidative and antibacterial properties for accelerated wound healing. Carbohydr. Polym. 2021, 257, 117598. [Google Scholar] [CrossRef] [PubMed]






Disclaimer/Publisher’s Note: The statements, opinions and data contained in all publications are solely those of the individual author(s) and contributor(s) and not of MDPI and/or the editor(s). MDPI and/or the editor(s) disclaim responsibility for any injury to people or property resulting from any ideas, methods, instructions or products referred to in the content. |
© 2024 by the authors. Licensee MDPI, Basel, Switzerland. This article is an open access article distributed under the terms and conditions of the Creative Commons Attribution (CC BY) license (https://creativecommons.org/licenses/by/4.0/).
Share and Cite
Zuo, W.; Wei, K.; Zhang, X.; Wang, D.; Gong, H.; Zhang, Y.; Wang, H. A Multifunctional Nanozyme Hydrogel with Antibacterial, Antioxidative, and Photo-Induced Nitric Oxide-Supplying Properties for Promoting Infected Wound Healing. Pharmaceutics 2024, 16, 1624. https://doi.org/10.3390/pharmaceutics16121624
Zuo W, Wei K, Zhang X, Wang D, Gong H, Zhang Y, Wang H. A Multifunctional Nanozyme Hydrogel with Antibacterial, Antioxidative, and Photo-Induced Nitric Oxide-Supplying Properties for Promoting Infected Wound Healing. Pharmaceutics. 2024; 16(12):1624. https://doi.org/10.3390/pharmaceutics16121624
Chicago/Turabian StyleZuo, Wen, Kunpeng Wei, Xinyi Zhang, Dongjing Wang, Haoyang Gong, Yanzhuo Zhang, and Hui Wang. 2024. "A Multifunctional Nanozyme Hydrogel with Antibacterial, Antioxidative, and Photo-Induced Nitric Oxide-Supplying Properties for Promoting Infected Wound Healing" Pharmaceutics 16, no. 12: 1624. https://doi.org/10.3390/pharmaceutics16121624
APA StyleZuo, W., Wei, K., Zhang, X., Wang, D., Gong, H., Zhang, Y., & Wang, H. (2024). A Multifunctional Nanozyme Hydrogel with Antibacterial, Antioxidative, and Photo-Induced Nitric Oxide-Supplying Properties for Promoting Infected Wound Healing. Pharmaceutics, 16(12), 1624. https://doi.org/10.3390/pharmaceutics16121624
