Cascade Amplification of Pyroptosis and Apoptosis for Cancer Therapy through a Black Phosphorous-Doped Thermosensitive Hydrogel
Abstract
1. Introduction
2. Materials and Methods
2.1. Materials
2.2. Preparation and Characterization of PLEL Hydrogel
2.3. Preparation and Characterization of BP Nanosheets and RSL3/BP@PLEL
2.4. Photothermal Property of RSL3/BP@PLEL
2.5. Animals
2.6. In Vivo Anticancer Efficacy of RSL3/BP@PLEL
2.7. Pyroptosis Induced by RSL3/BP@PLEL
2.8. Polarization of Macrophages Induced by the RSL3/BP@PLEL Hydrogel
2.9. Biodegradability and Histocompatibility of RSL3/BP@PLEL
2.10. Statistical Analysis
3. Results and Discussion
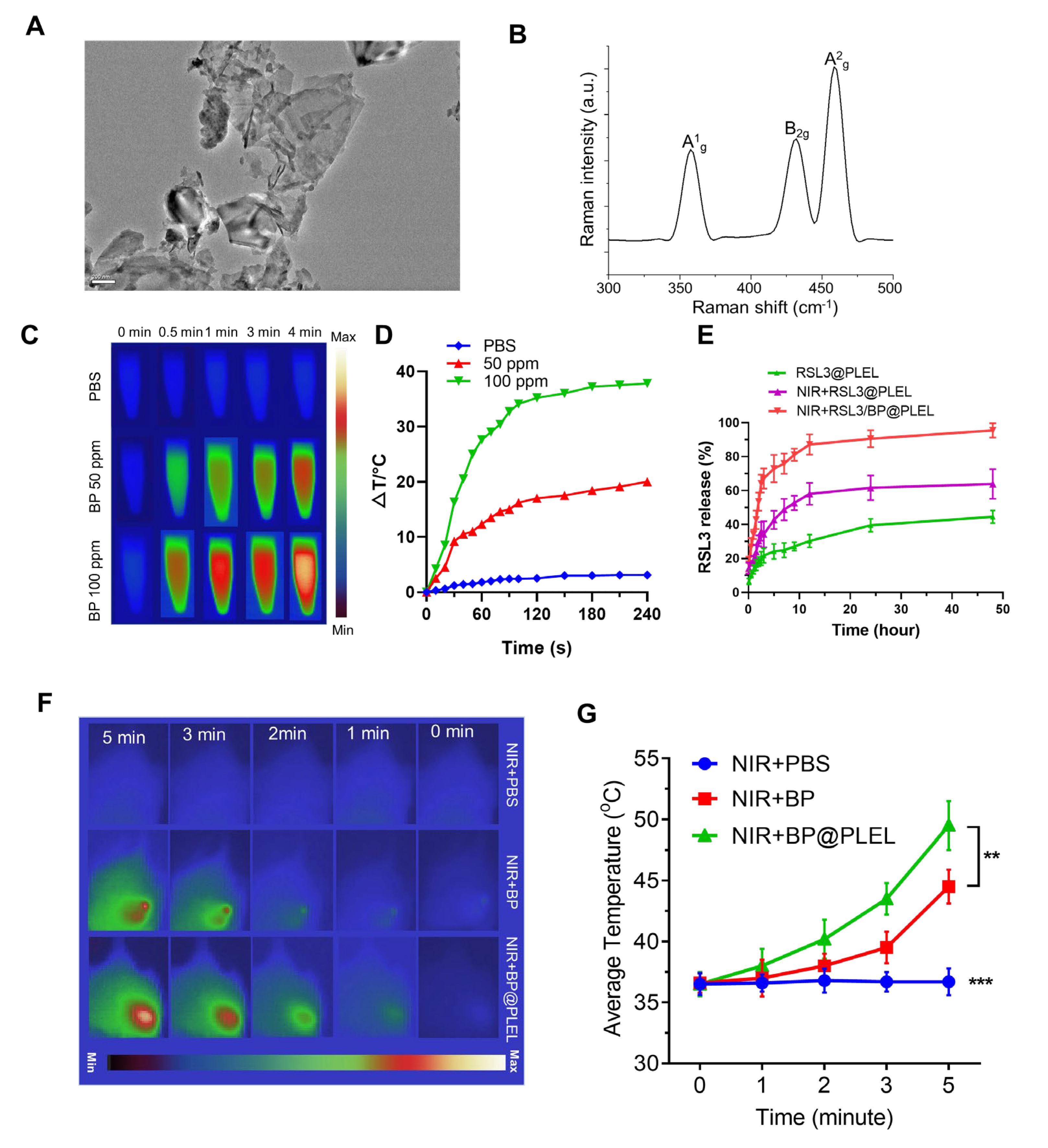
3.1. Preparation and Characterization of RSL3/BP@PLEL
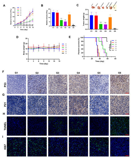
3.2. In Vivo Anticancer Efficacy of RSL3/BP@PLEL
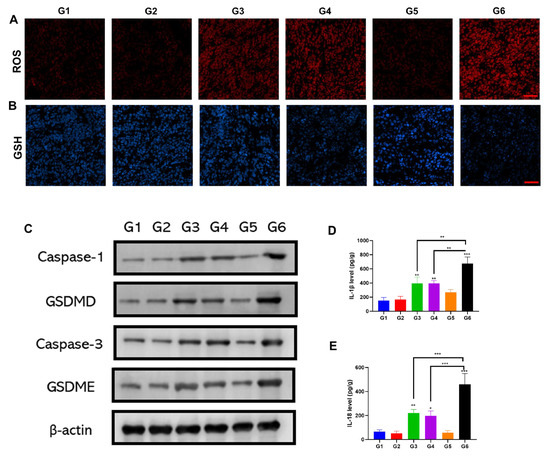
3.3. Pyroptosis Induced by the RSL3/BP@PLEL Hydrogel
3.4. Polarization of Macrophages Induced by RSL3/BP@PLEL Hydrogel
3.5. Biodegradability and Biosafety of the RSL3/BP@PLEL Hydrogel
4. Conclusions
Supplementary Materials
Author Contributions
Funding
Institutional Review Board Statement
Informed Consent Statement
Data Availability Statement
Conflicts of Interest
References
- Xia, X.; Wang, X.; Cheng, Z.; Qin, W.; Lei, L.; Jiang, J.; Hu, J. The role of pyroptosis in cancer: Pro-cancer or pro-“host”? Cell Death Dis. 2019, 10, 650. [Google Scholar] [CrossRef]
- Chen, B.; Yan, Y.; Yang, Y.; Cao, G.; Wang, X.; Wang, Y.; Wan, F.; Yin, Q.; Wang, Z.; Li, Y. A pyroptosis nanotuner for cancer therapy. Nat. Nanotechnol. 2022, 17, 788–798. [Google Scholar] [CrossRef]
- Zheng, Z.; Li, G. Mechanisms and therapeutic regulation of pyroptosis in inflammatory diseases and cancer. Int. J. Mol. Sci. 2020, 21, 1456. [Google Scholar] [CrossRef]
- Wei, X.; Xie, F.; Zhou, X.; Wu, Y.; Yan, H.; Liu, T.; Huang, J.; Wang, F.; Zhou, F.; Zhang, L. Role of pyroptosis in inflammation and cancer. Cell. Mol. Immunol. 2022, 19, 971–992. [Google Scholar] [CrossRef]
- Ding, B.; Sheng, J.; Zheng, P.; Li, C.; Li, D.; Cheng, Z.; Ma, P.A.; Lin, J. Biodegradable upconversion nanoparticles induce pyroptosis for cancer immunotherapy. Nano Lett. 2021, 21, 8281–8289. [Google Scholar] [CrossRef]
- Xiao, Y.; Zhang, T.; Ma, X.; Yang, Q.C.; Yang, L.L.; Yang, S.C.; Liang, M.; Xu, Z.; Sun, Z.J. Microenvironment-Responsive Prodrug-Induced Pyroptosis Boosts Cancer Immunotherapy. Adv. Sci. 2021, 8, 2101840. [Google Scholar] [CrossRef]
- Xie, B.; Liu, T.; Chen, S.; Zhang, Y.; He, D.; Shao, Q.; Zhang, Z.; Wang, C. Combination of DNA demethylation and chemotherapy to trigger cell pyroptosis for inhalation treatment of lung cancer. Nanoscale 2021, 13, 18608–18615. [Google Scholar] [CrossRef]
- Zhou, B.; Zhang, J.-Y.; Liu, X.-S.; Chen, H.-Z.; Ai, Y.-L.; Cheng, K.; Sun, R.-Y.; Zhou, D.; Han, J.; Wu, Q. Tom20 senses iron-activated ROS signaling to promote melanoma cell pyroptosis. Cell Res. 2018, 28, 1171–1185. [Google Scholar] [CrossRef] [PubMed]
- Wu, X.; Zhang, H.; Qi, W.; Zhang, Y.; Li, J.; Li, Z.; Lin, Y.; Bai, X.; Liu, X.; Chen, X. Nicotine promotes atherosclerosis via ROS-NLRP3-mediated endothelial cell pyroptosis. Cell Death Dis. 2018, 9, 171. [Google Scholar] [CrossRef]
- Li, B.; Chu, T.; Wei, J.; Zhang, Y.; Qi, F.; Lu, Z.; Gao, C.; Zhang, T.; Jiang, E.; Xu, J.; et al. Platelet-Membrane-Coated Nanoparticles Enable Vascular Disrupting Agent Combining Anti-Angiogenic Drug for Improved Tumor Vessel Impairment. Nano Lett. 2021, 21, 2588–2595. [Google Scholar] [CrossRef]
- Wang, D.; Zhou, J.; Fang, W.; Huang, C.; Chen, Z.; Fan, M.; Zhang, M.R.; Xiao, Z.; Hu, K.; Luo, L. A multifunctional nanotheranostic agent potentiates erlotinib to EGFR wild-type non-small cell lung cancer. Bioact. Mater. 2022, 13, 312–323. [Google Scholar] [CrossRef]
- Yu, L.; Xu, Y.; Pu, Z.; Kang, H.; Li, M.; Sessler, J.L.; Kim, J.S. Photocatalytic superoxide radical generator that induces pyroptosis in cancer cells. J. Am. Chem. Soc. 2022, 144, 11326–11337. [Google Scholar] [CrossRef]
- Blasco, M.T.; Gomis, R.R. PD-L1 controls cancer pyroptosis. Nat. Cell Biol. 2020, 22, 1157–1159. [Google Scholar] [CrossRef]
- Wang, D.; Nie, T.; Huang, C.; Chen, Z.; Ma, X.; Fang, W.; Huang, Y.; Luo, L.; Xiao, Z. Metal-Cyclic Dinucleotide Nanomodulator-Stimulated STING Signaling for Strengthened Radioimmunotherapy of Large Tumor. Small 2022, 18, e2203227. [Google Scholar] [CrossRef]
- Xiong, Y.; Xiao, C.; Li, Z.; Yang, X. Engineering nanomedicine for glutathione depletion-augmented cancer therapy. Chem. Soc. Rev. 2021, 50, 6013–6041. [Google Scholar] [CrossRef]
- Gong, F.; Cheng, L.; Yang, N.; Betzer, O.; Feng, L.; Zhou, Q.; Li, Y.; Chen, R.; Popovtzer, R.; Liu, Z. Ultrasmall oxygen-deficient bimetallic oxide MnWOX nanoparticles for depletion of endogenous GSH and enhanced sonodynamic cancer therapy. Adv. Mater. 2019, 31, 1900730. [Google Scholar] [CrossRef]
- Lin, L.S.; Song, J.; Song, L.; Ke, K.; Liu, Y.; Zhou, Z.; Shen, Z.; Li, J.; Yang, Z.; Tang, W. Simultaneous Fenton-like ion delivery and glutathione depletion by MnO2-based nanoagent to enhance chemodynamic therapy. Angew. Chem. 2018, 130, 4996–5000. [Google Scholar] [CrossRef]
- Wang, D.; Feng, C.; Xiao, Z.; Huang, C.; Chen, Z.; Fang, W.; Ma, X.; Wang, X.; Luo, L.; Hu, K.; et al. Therapeutic hydrogel for enhanced immunotherapy: A powerful combination of MnO2 nanosheets and vascular disruption. Nano Today 2022, 47, 101673. [Google Scholar] [CrossRef]
- Gorrini, C.; Harris, I.S.; Mak, T.W. Modulation of oxidative stress as an anticancer strategy. Nat. Rev. Drug Discov. 2013, 12, 931–947. [Google Scholar] [CrossRef]
- Noh, J.; Kwon, B.; Han, E.; Park, M.; Yang, W.; Cho, W.; Yoo, W.; Khang, G.; Lee, D. Amplification of oxidative stress by a dual stimuli-responsive hybrid drug enhances cancer cell death. Nat. Commun. 2015, 6, 6907. [Google Scholar] [CrossRef]
- Cheng, X.; Xu, H.-D.; Ran, H.-H.; Liang, G.; Wu, F.-G. Glutathione-depleting nanomedicines for synergistic cancer therapy. ACS Nano 2021, 15, 8039–8068. [Google Scholar] [CrossRef]
- Huang, C.; Xu, Y.; Wang, D.; Chen, Z.; Fang, W.; Shi, C.; Xiao, Z.; Luo, L. Interference with Redox Homeostasis Through a G6PD-Targeting Self-Assembled Hydrogel for the Enhancement of Sonodynamic Therapy in Breast Cancer. Front. Chem. 2022, 10, 908892. [Google Scholar] [CrossRef] [PubMed]
- Jia, M.; Qin, D.; Zhao, C.; Chai, L.; Yu, Z.; Wang, W.; Tong, L.; Lv, L.; Wang, Y.; Rehwinkel, J. Redox homeostasis maintained by GPX4 facilitates STING activation. Nat. Immunol. 2020, 21, 727–735. [Google Scholar] [CrossRef] [PubMed]
- Su, X.; Cao, Y.; Liu, Y.; Ouyang, B.; Ning, B.; Wang, Y.; Guo, H.; Pang, Z.; Shen, S. Localized disruption of redox homeostasis boosting ferroptosis of tumor by hydrogel delivery system. Mater. Today Bio 2021, 12, 100154. [Google Scholar] [CrossRef]
- Xia, X.; Fan, X.; Zhao, M.; Zhu, P. The relationship between ferroptosis and tumors: A novel landscape for therapeutic approach. Curr. Gene Ther. 2019, 19, 117. [Google Scholar] [CrossRef]
- Li, B.; Yang, L.; Peng, X.; Fan, Q.; Wei, S.; Yang, S.; Li, X.; Jin, H.; Wu, B.; Huang, M. Emerging mechanisms and applications of ferroptosis in the treatment of resistant cancers. Biomed. Pharmacother. 2020, 130, 110710. [Google Scholar] [CrossRef]
- Hangauer, M.J.; Viswanathan, V.S.; Ryan, M.J.; Bole, D.; Eaton, J.K.; Matov, A.; Galeas, J.; Dhruv, H.D.; Berens, M.E.; Schreiber, S.L. Drug-tolerant persister cancer cells are vulnerable to GPX4 inhibition. Nature 2017, 551, 247–250. [Google Scholar] [CrossRef]
- Friedmann Angeli, J.P.; Schneider, M.; Proneth, B.; Tyurina, Y.Y.; Tyurin, V.A.; Hammond, V.J.; Herbach, N.; Aichler, M.; Walch, A.; Eggenhofer, E. Inactivation of the ferroptosis regulator Gpx4 triggers acute renal failure in mice. Nat. Cell Biol. 2014, 16, 1180–1191. [Google Scholar] [CrossRef]
- Hu, L.; Ma, J.; Wei, X.; Li, Y.; Jiang, S.; Ji, X.; Zhu, F.; Tan, H.; Wang, P. Biodegradable polydopamine and tetrasulfide bond co-doped hollowed mesoporous silica nanospheres as GSH-triggered nanosystem for synergistic chemo-photothermal therapy of breast cancer. Mater. Des. 2022, 215, 110467. [Google Scholar] [CrossRef]
- Wang, S.; Zhang, L.; Zhao, J.; He, M.; Huang, Y.; Zhao, S. A tumor microenvironment–induced absorption red-shifted polymer nanoparticle for simultaneously activated photoacoustic imaging and photothermal therapy. Sci. Adv. 2021, 7, eabe3588. [Google Scholar] [CrossRef]
- Zhang, J.; Sun, X.; Zhao, X.; Liu, L.; Cheng, X.; Yang, C.; Hu, H.; Qiao, M.; Chen, D.; Zhao, X. Watson–Crick Base Pairing-Inspired Laser/GSH Activatable miRNA-Coordination Polymer Nanoplexes for Combined Cancer Chemo-Immuno-Photothermal Therapy. ACS Appl. Mater. Interfaces 2022, 14, 20762–20777. [Google Scholar] [CrossRef] [PubMed]
- Chen, H.; Fu, Y.; Feng, K.; Zhou, Y.; Wang, X.; Huang, H.; Chen, Y.; Wang, W.; Xu, Y.; Tian, H.; et al. Polydopamine-coated UiO-66 nanoparticles loaded with perfluorotributylamine/tirapazamine for hypoxia-activated osteosarcoma therapy. J. Nanobiotechnology 2021, 19, 298. [Google Scholar] [CrossRef] [PubMed]
- Hu, Q.; Huang, Z.; Duan, Y.; Fu, Z.; Bin, L. Reprogramming Tumor Microenvironment with Photothermal Therapy. Bioconjugate Chem. 2020, 31, 1268–1278. [Google Scholar] [CrossRef] [PubMed]
- Pucelik, B.; Sułek, A.; Barzowska, A.; Dąbrowski, J.M. Recent advances in strategies for overcoming hypoxia in photodynamic therapy of cancer. Cancer Lett. 2020, 492, 116–135. [Google Scholar] [CrossRef]
- Li, X.; Pan, Y.; Chen, C.; Gao, Y.; Liu, X.; Yang, K.; Luan, X.; Zhou, D.; Zeng, F.; Han, X.; et al. Hypoxia-Responsive Gene Editing to Reduce Tumor Thermal Tolerance for Mild-Photothermal Therapy. Angew. Chem. Int. Ed. 2021, 60, 21200–21204. [Google Scholar] [CrossRef] [PubMed]
- Wang, H.; Xue, K.F.; Yang, Y.; Hu, H.; Xu, J.F.; Zhang, X. In Situ Hypoxia-Induced Supramolecular Perylene Diimide Radical Anions in Tumors for Photothermal Therapy with Improved Specificity. J. Am. Chem. Soc. 2022, 144, 2360–2367. [Google Scholar] [CrossRef]
- Chan, L.; Chen, X.; Gao, P.; Xie, J.; Zhang, Z.; Zhao, J.; Chen, T. Coordination-Driven Enhancement of Radiosensitization by Black Phosphorus via Regulating Tumor Metabolism. ACS Nano 2021, 15, 3047–3060. [Google Scholar] [CrossRef]
- Nie, T.; Liu, H.; Fang, Z.; Zheng, Y.; Zhang, R.; Xu, X.; Liu, S.; Wu, J. Tumor Microenvironment Mediated Spermidine-Metal-Immunopeptide Nanocomplex for Boosting Ferroptotic Immunotherapy of Lymphoma. ACS Nano 2023, 17, 10925–10937. [Google Scholar] [CrossRef]







Disclaimer/Publisher’s Note: The statements, opinions and data contained in all publications are solely those of the individual author(s) and contributor(s) and not of MDPI and/or the editor(s). MDPI and/or the editor(s) disclaim responsibility for any injury to people or property resulting from any ideas, methods, instructions or products referred to in the content. |
© 2023 by the authors. Licensee MDPI, Basel, Switzerland. This article is an open access article distributed under the terms and conditions of the Creative Commons Attribution (CC BY) license (https://creativecommons.org/licenses/by/4.0/).
Share and Cite
Wu, Q.; Ma, Q.; Ma, J.; Chen, J.; Zhuang, B.; Yang, S.; Liu, J.; Wen, S. Cascade Amplification of Pyroptosis and Apoptosis for Cancer Therapy through a Black Phosphorous-Doped Thermosensitive Hydrogel. Pharmaceutics 2023, 15, 1830. https://doi.org/10.3390/pharmaceutics15071830
Wu Q, Ma Q, Ma J, Chen J, Zhuang B, Yang S, Liu J, Wen S. Cascade Amplification of Pyroptosis and Apoptosis for Cancer Therapy through a Black Phosphorous-Doped Thermosensitive Hydrogel. Pharmaceutics. 2023; 15(7):1830. https://doi.org/10.3390/pharmaceutics15071830
Chicago/Turabian StyleWu, Qing, Qinghui Ma, Jun Ma, Junpeng Chen, Baoding Zhuang, Shanglin Yang, Jinji Liu, and Shunqian Wen. 2023. "Cascade Amplification of Pyroptosis and Apoptosis for Cancer Therapy through a Black Phosphorous-Doped Thermosensitive Hydrogel" Pharmaceutics 15, no. 7: 1830. https://doi.org/10.3390/pharmaceutics15071830
APA StyleWu, Q., Ma, Q., Ma, J., Chen, J., Zhuang, B., Yang, S., Liu, J., & Wen, S. (2023). Cascade Amplification of Pyroptosis and Apoptosis for Cancer Therapy through a Black Phosphorous-Doped Thermosensitive Hydrogel. Pharmaceutics, 15(7), 1830. https://doi.org/10.3390/pharmaceutics15071830
