Enhancing Paclitaxel Efficacy with Piperine-Paclitaxel Albumin Nanoparticles in Multidrug-Resistant Triple-Negative Breast Cancer by Inhibiting P-Glycoprotein
Abstract
1. Introduction
2. Materials and Methods
2.1. Cell Culture
2.2. Cell Viability Experiments
2.3. PTX Accumulation Detected with HPLC-MS/MS
2.4. Western Blotting and qPCR
2.5. Immunofluorescence Analysis
2.6. ATP Enzyme Activity
2.7. Molecular Docking
2.8. Preparation of PTX@AN
2.9. Characterization of Nanoparticles
2.10. Animal Test
2.11. Data Analyst
3. Results
3.1. PIP Enhances the Inhibition Effect of PTX
3.2. PIP Enhances the Accumulation of PTX
3.3. The Mechanism of PIP Inhibition of P-gp Function
3.4. The Mechanism of PIP Inhibition of P-gp Expression
3.5. Investigate the In Vitro Behavior of the PP@AN
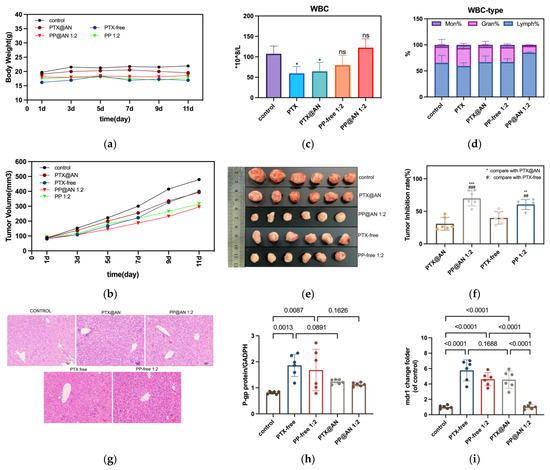
3.6. In Vivo Pharmacodynamics and Safety of PP@AN
4. Discussion
5. Conclusions
Supplementary Materials
Author Contributions
Funding
Institutional Review Board Statement
Informed Consent Statement
Data Availability Statement
Acknowledgments
Conflicts of Interest
References
- World Cancer Research Fund International (WCRF International). Worldwide Cancer Data. Available online: https://www.wcrf.org/cancer-trends/worldwide-cancer-data (accessed on 23 November 2023).
- Sung, H.; Ferlay, J.; Siegel, R.L.; Laversanne, M.; Soerjomataram, I.; Jemal, A.; Bray, F. Global Cancer Statistics 2020: GLOBOCAN Estimates of Incidence and Mortality Worldwide for 36 Cancers in 185 Countries. CA A Cancer J. Clin. 2021, 71, 209–249. [Google Scholar] [CrossRef]
- Nedeljković, M.; Damjanović, A. Mechanisms of Chemotherapy Resistance in Triple-Negative Breast Cancer—How We Can Rise to the Challenge. Cells 2019, 8, 957. [Google Scholar] [CrossRef]
- Almansour, N.M. Triple-Negative Breast Cancer: A Brief Review About Epidemiology, Risk Factors, Signaling Pathways, Treatment and Role of Artificial Intelligence. Front. Mol. Biosci. 2022, 9, 836417. [Google Scholar] [CrossRef]
- Breast Cancer Expert Committee of National Cancer Quality Control Center; Breast Cancer Expert Committee of China Anti-Cancer Association; Cancer Drug Clinical Research Committee of China Anti-Cancer Association. Guidelines for clinical diagnosis and treatment of advanced breast cancer in China (2020 Edition). Zhonghua Zhong Liu Za Zhi 2020, 42, 781–797. [Google Scholar] [CrossRef]
- Sauter, E.R.; Ehya, H.; Babb, J.; Diamandis, E.; Daly, M.; Klein-Szanto, A.; Sigurdson, E.; Hoffman, J.; Malick, J.; Engstrom, P.F. Biologic Markers of Risk in Nipple Aspirate Fluid Are Associated with Residual Cancer and Tumour Size. Br. J. Cancer 1999, 81, 1222–1227. [Google Scholar] [CrossRef][Green Version]
- Borst, P.; Evers, R.; Kool, M.; Wijnholds, J. The Multidrug Resistance Protein Family. Biochim. Biophys. Acta 1999, 1461, 347–357. [Google Scholar] [CrossRef] [PubMed]
- Gottesman, M.; Fojo, T.; Bates, S. Multidrug Resistance in Cancer: Role of ATP–Dependent Transporters. Nat. Rev. Cancer 2002, 2, 48–58. [Google Scholar] [CrossRef]
- Bates, S.; Robey, R.; Knutsen, T.; Honjo, Y.; Litman, T.; Dean, M. New ABC Transporters in Multi-Drug Resistance. Emerg. Ther. Targets 2000, 4, 561–580. [Google Scholar] [CrossRef]
- Alam, A.; Kowal, J.; Broude, E.; Roninson, I.; Locher, K.P. Structural Insight into Substrate and Inhibitor Discrimination by Human P-Glycoprotein. Science 2019, 363, 753–756. [Google Scholar] [CrossRef] [PubMed]
- Wang, H.; Liang, Y.; Yin, Y.; Zhang, J.; Su, W.; White, A.M.; Jiang, B.; Xu, J.; Zhang, Y.; Stewart, S.; et al. Carbon Nano-Onion-Mediated Dual Targeting of P-Selectin and P-Glycoprotein to Overcome Cancer Drug Resistance. Nat. Commun. 2021, 12, 312. [Google Scholar] [CrossRef]
- Kim, Y.; Chen, J. Molecular Structure of Human P-Glycoprotein in the ATP-Bound, Outward-Facing Conformation. Science 2018, 359, 915–919. [Google Scholar] [CrossRef]
- Leonessa, F.; Clarke, R. ATP Binding Cassette Transporters and Drug Resistance in Breast Cancer. Endocr. Relat. Cancer 2003, 10, 43–73. [Google Scholar] [CrossRef]
- Robinson, K.; Tiriveedhi, V. Perplexing Role of P-Glycoprotein in Tumor Microenvironment. Front. Oncol. 2020, 10, 265. [Google Scholar] [CrossRef]
- Pilotto Heming, C.; Muriithi, W.; Wanjiku Macharia, L.; Niemeyer Filho, P.; Moura-Neto, V.; Aran, V. P-Glycoprotein and Cancer: What Do We Currently Know? Heliyon 2022, 8, e11171. [Google Scholar] [CrossRef]
- Zhu, T.; Howieson, C.; Wojtkowski, T.; Garg, J.P.; Han, D.; Fisniku, O.; Keirns, J. The Effect of Verapamil, a P-Glycoprotein Inhibitor, on the Pharmacokinetics of Peficitinib, an Orally Administered, Once-Daily JAK Inhibitor. Clin. Pharmacol. Drug Dev. 2017, 6, 548–555. [Google Scholar] [CrossRef]
- O’Brien, M.M.; Lacayo, N.J.; Lum, B.L.; Kshirsagar, S.; Buck, S.; Ravindranath, Y.; Bernstein, M.; Weinstein, H.; Chang, M.N.; Arceci, R.J.; et al. Phase I Study of Valspodar (PSC-833) with Mitoxantrone and Etoposide in Refractory and Relapsed Pediatric Acute Leukemia: A Report from the Children’s Oncology Group. Pediatr. Blood Cancer 2010, 54, 694–702. [Google Scholar] [CrossRef]
- Kelly, R.J.; Draper, D.; Chen, C.C.; Robey, R.W.; Figg, W.D.; Piekarz, R.L.; Chen, X.; Gardner, E.R.; Balis, F.M.; Venkatesan, A.M.; et al. A Pharmacodynamic Study of Docetaxel in Combination with the P-Glycoprotein Antagonist Tariquidar (XR9576) in Patients with Lung, Ovarian, and Cervical Cancer. Clin. Cancer Res. 2011, 17, 569–580. [Google Scholar] [CrossRef]
- Takooree, H.; Aumeeruddy, M.Z.; Rengasamy, K.R.R.; Venugopala, K.N.; Jeewon, R.; Zengin, G.; Mahomoodally, M.F. A Systematic Review on Black Pepper (Piper nigrum L.): From Folk Uses to Pharmacological Applications. Crit. Rev. Food Sci. Nutr. 2019, 59, S210–S243. [Google Scholar] [CrossRef] [PubMed]
- Meghwal, M.; Goswami, T.K. Piper Nigrum and Piperine: An Update: Review on use of black peper. Phytother. Res. 2013, 27, 1121–1130. [Google Scholar] [CrossRef] [PubMed]
- Ee, G.C.L.; Lim, C.M.; Lim, C.K.; Rahmani, M.; Shaari, K.; Bong, C.F.J. Alkaloids from Piper Sarmentosum and Piper Nigrum. Nat. Prod. Res. 2009, 23, 1416–1423. [Google Scholar] [CrossRef] [PubMed]
- Motiwala, M.N.; Rangari, V.D. Combined Effect of Paclitaxel and Piperine on a MCF-7 Breast Cancer Cell Line in Vitro: Evidence of a Synergistic Interaction. Synergy 2015, 2, 1–6. [Google Scholar] [CrossRef]
- Lai, L.; Fu, Q.; Liu, Y.; Jiang, K.; Guo, Q.; Chen, Q.; Yan, B.; Wang, Q.; Shen, J. Piperine Suppresses Tumor Growth and Metastasis in Vitro and in Vivo in a 4T1 Murine Breast Cancer Model. Acta Pharmacol. Sin. 2012, 33, 523–530. [Google Scholar] [CrossRef]
- Prashant, A.; Rangaswamy, C.; Yadav, A.K.; Reddy, V.; Sowmya, M.N.; Madhunapantula, S. In Vitro Anticancer Activity of Ethanolic Extracts of Piper Nigrum against Colorectal Carcinoma Cell Lines. Int. J. Appl. Basic Med. Res. 2017, 7, 67–72. [Google Scholar] [CrossRef] [PubMed]
- Piperine inhibits the proliferation of human prostate cancer cells via induction of cell cycle arrest and autophagy. Food Chem. Toxicol. 2013, 60, 424–430. [CrossRef]
- Li, C.; Wang, Z.; Wang, Q.; Chow, M.S.S.; Lam, C.W.K.; Zuo, Z. Enhanced Anti-Tumor Efficacy and Mechanisms Associated with Docetaxel-Piperine Combination- in Vitro and in Vivo Investigation Using a Taxane-Resistant Prostate Cancer Model. Oncotarget 2018, 9, 3338–3352. [Google Scholar] [CrossRef]
- Li, H.; Krstin, S.; Wang, S.; Wink, M. Capsaicin and Piperine Can Overcome Multidrug Resistance in Cancer Cells to Doxorubicin. Molecules 2018, 23, 557. [Google Scholar] [CrossRef]
- Qiang, F.; Kang, K.-W.; Han, H.-K. Repeated Dosing of Piperine Induced Gene Expression of P-Glycoprotein via Stimulated Pregnane-X-Receptor Activity and Altered Pharmacokinetics of Diltiazem in Rats: Effect of piperine on p-gp and the oral exposure of diltiazem. Biopharm. Drug Dispos. 2012, 33, 446–454. [Google Scholar] [CrossRef]
- Fletcher, J.I.; Williams, R.T.; Henderson, M.J.; Norris, M.D.; Haber, M. ABC Transporters as Mediators of Drug Resistance and Contributors to Cancer Cell Biology. Drug Resist. Updat. 2016, 26, 1–9. [Google Scholar] [CrossRef]
- Tian, Y.; Lei, Y.; Wang, Y.; Lai, J.; Wang, J.; Xia, F. Mechanism of Multidrug Resistance to Chemotherapy Mediated by P-glycoprotein (Review). Int. J. Oncol. 2023, 63, 119. [Google Scholar] [CrossRef] [PubMed]
- Kratz, F. Albumin as a Drug Carrier: Design of Prodrugs, Drug Conjugates and Nanoparticles. J. Control. Release 2008, 132, 171–183. [Google Scholar] [CrossRef]
- Loureiro, A.; Azoia, N.G.; Gomes, A.C.; Cavaco-Paulo, A. Albumin-Based Nanodevices as Drug Carriers. Curr. Pharm. Des. 2016, 22, 1371–1390. [Google Scholar] [CrossRef]
- Elzoghby, A.O.; Samy, W.M.; Elgindy, N.A. Albumin-Based Nanoparticles as Potential Controlled Release Drug Delivery Systems. J. Control. Release 2012, 157, 168–182. [Google Scholar] [CrossRef]
- Xueyu, W.; Wenwen, X.; Zhuowei, Q.; Xuehua, J.; Ling, W. The Preparation of Piperine and Paclitaxel Co-Loaded Albumin Nanoparticles. J. West China Pharm. 2023, 3, 258–263. [Google Scholar] [CrossRef]
- Bao, L.; Haque, A.; Jackson, K.; Hazari, S.; Moroz, K.; Jetly, R.; Dash, S. Increased Expression of P-Glycoprotein Is Associated with Doxorubicin Chemoresistance in the Metastatic 4T1 Breast Cancer Model. Am. J. Pathol. 2011, 178, 838–852. [Google Scholar] [CrossRef]
- Zheng, S.; Wang, W.; Aldahdooh, J.; Malyutina, A.; Shadbahr, T.; Tanoli, Z.; Pessia, A.; Tang, J. SynergyFinder Plus: Toward Better Interpretation and Annotation of Drug Combination Screening Datasets. Genom. Proteom. Bioinform. 2022, 20, 587–596. [Google Scholar] [CrossRef]
- Li, S.; Lei, Y.; Jia, Y.; Li, N.; Wink, M.; Ma, Y. Piperine, a Piperidine Alkaloid from Piper Nigrum Re-Sensitizes P-Gp, MRP1 and BCRP Dependent Multidrug Resistant Cancer Cells. Phytomedicine 2011, 19, 83–87. [Google Scholar] [CrossRef]
- Burande, A.S.; Viswanadh, M.K.; Jha, A.; Mehata, A.K.; Shaik, A.; Agrawal, N.; Poddar, S.; Mahto, S.K.; Muthu, M.S. EGFR Targeted Paclitaxel and Piperine Co-Loaded Liposomes for the Treatment of Triple Negative Breast Cancer. AAPS PharmSciTech 2020, 21, 151. [Google Scholar] [CrossRef]
- Yardley, D.A. Nab-Paclitaxel Mechanisms of Action and Delivery. J. Control. Release 2013, 170, 365–372. [Google Scholar] [CrossRef] [PubMed]
- Davis, M.E.; Chen, Z.; Shin, D.M. Nanoparticle Therapeutics: An Emerging Treatment Modality for Cancer. Nat. Rev. Drug Discov. 2008, 7, 771–782. [Google Scholar] [CrossRef] [PubMed]
- Fan, D.; Cao, Y.; Cao, M.; Wang, Y.; Cao, Y.; Gong, T. Nanomedicine in Cancer Therapy. Signal Transduct. Target. Ther. 2023, 8, 293. [Google Scholar] [CrossRef] [PubMed]
- Cui, T.; Wang, Q.; Tian, X.; Zhang, K.; Peng, Y.; Zheng, J. Piperine Is a Mechanism-Based Inactivator of CYP3A. Drug Metab. Dispos. 2020, 48, 123–134. [Google Scholar] [CrossRef] [PubMed]
- Cresteil, T.; Monsarrat, B.; Alvinerie, P.; Tréluyer, J.M.; Vieira, I.; Wright, M. Taxol Metabolism by Human Liver Microsomes: Identification of Cytochrome P450 Isozymes Involved in Its Biotransformation. Cancer Res. 1994, 54, 386–392. [Google Scholar] [PubMed]






| Time | Cell Type | Group | IC50 (µg/mL) | Reverse Fold | CI | Interpretation * |
|---|---|---|---|---|---|---|
| 24 h | MDCK-WT | PTX | 11.12 | |||
| MDCK-MDR1 | PTX | 46.11 | ||||
| PTX+PIP 10 µg/mL | 32.24 | 1.43 | 0.80 ± 0.23 | + + | ||
| PTX+PIP 20 µg/mL | 19.31 | 2.39 | 1.06 ± 0.17 | − | ||
| PTX+PIP 40 µg/mL | 5.002 | 9.22 | 1.06 ± 0.13 | − | ||
| 48 h | MDCK-WT | PTX | 2.528 | |||
| MDCK-MDR1 | PTX | 9.194 | ||||
| PTX+PIP 10 µg/mL | 2.496 | 3.68 | 0.78 ± 0.38 | + + | ||
| PTX+PIP 20 µg/mL | 0.5642 | 16.30 | 0.75 ± 0.30 | + + | ||
| PTX+PIP 40 µg/mL | 0.08938 | 0.62 ± 0.09 | + + + |
| Time | Group | IC50 (µg/mL) | Reverse Fold | CI | Interpretation * |
|---|---|---|---|---|---|
| 4T1 24 h | PTX | 38.62 | |||
| PTX+PIP 10 µg/mL | 28.66 | 1.35 | 0.88 ± 0.26 | + | |
| PTX+PIP 20 µg/mL | 16.21 | 2.38 | 0.65 ± 0.14 | + + + | |
| PTX+PIP 40 µg/mL | 8.326 | 4.64 | 0.62 ± 0.21 | + + + | |
| 4T1 48 h | PTX | 16.52 | |||
| PTX+PIP 10 µg/mL | 4.957 | 3.34 | 0.62 ± 0.34 | + + + | |
| PTX+PIP 20 µg/mL | 1.808 | 9.14 | 0.53 ± 0.19 | + + + | |
| PTX+PIP 40 µg/mL | 0.04843 | 0.41 ± 0.14 | + + + |
Disclaimer/Publisher’s Note: The statements, opinions and data contained in all publications are solely those of the individual author(s) and contributor(s) and not of MDPI and/or the editor(s). MDPI and/or the editor(s) disclaim responsibility for any injury to people or property resulting from any ideas, methods, instructions or products referred to in the content. |
© 2023 by the authors. Licensee MDPI, Basel, Switzerland. This article is an open access article distributed under the terms and conditions of the Creative Commons Attribution (CC BY) license (https://creativecommons.org/licenses/by/4.0/).
Share and Cite
Xu, W.; Xiao, Y.; Zheng, L.; Xu, M.; Jiang, X.; Wang, L. Enhancing Paclitaxel Efficacy with Piperine-Paclitaxel Albumin Nanoparticles in Multidrug-Resistant Triple-Negative Breast Cancer by Inhibiting P-Glycoprotein. Pharmaceutics 2023, 15, 2703. https://doi.org/10.3390/pharmaceutics15122703
Xu W, Xiao Y, Zheng L, Xu M, Jiang X, Wang L. Enhancing Paclitaxel Efficacy with Piperine-Paclitaxel Albumin Nanoparticles in Multidrug-Resistant Triple-Negative Breast Cancer by Inhibiting P-Glycoprotein. Pharmaceutics. 2023; 15(12):2703. https://doi.org/10.3390/pharmaceutics15122703
Chicago/Turabian StyleXu, Wenwen, Yumeng Xiao, Liang Zheng, Mingyu Xu, Xuehua Jiang, and Ling Wang. 2023. "Enhancing Paclitaxel Efficacy with Piperine-Paclitaxel Albumin Nanoparticles in Multidrug-Resistant Triple-Negative Breast Cancer by Inhibiting P-Glycoprotein" Pharmaceutics 15, no. 12: 2703. https://doi.org/10.3390/pharmaceutics15122703
APA StyleXu, W., Xiao, Y., Zheng, L., Xu, M., Jiang, X., & Wang, L. (2023). Enhancing Paclitaxel Efficacy with Piperine-Paclitaxel Albumin Nanoparticles in Multidrug-Resistant Triple-Negative Breast Cancer by Inhibiting P-Glycoprotein. Pharmaceutics, 15(12), 2703. https://doi.org/10.3390/pharmaceutics15122703

