Neuroprotective Effect of Curcumin-Loaded RGD Peptide-PEGylated Nanoliposomes
Abstract
:1. Introduction
2. Materials and Methods
2.1. Materials
2.1.1. Synthesis of c(RGDfC) Peptide and DSPE-PEG5000-c(RGDfC)
2.1.2. Materials for Nanoliposomes
2.2. Methods
2.2.1. Synthesis of c(RGDfC) Peptide
2.2.2. Synthesis of DSPE-PEG5000-c(RGDfC)
2.2.3. Preparation of Nanoliposomes
2.2.4. Physicochemical Characterization
2.2.5. Morphology
2.2.6. Encapsulation Efficiency of Curcumin
2.2.7. Cell Culture
2.2.8. Test of Neuroprotection
2.2.9. Statistical Analyses
3. Results and Discussion
3.1. Synthesis and Characterization of Targeted Peptide c(RGDfC)
3.2. Synthesis and Characterization of RGD Peptide-PEGylated DSPE (DSPE-PEG5000-c(RGDfC))
3.3. Preparation and Characterization of Different Nanovesicles
3.4. Biocompatibility of Curcumin-Loaded Nanoliposomes (NLC)
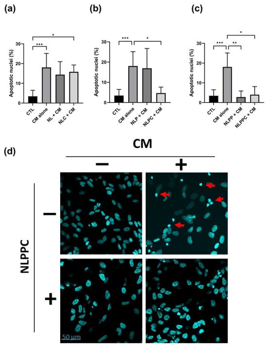
3.5. Neuroprotective Effects of PEGylated and Peptide PEGylated Nanoliposomes (NLP and NLPP)
4. Conclusions
Supplementary Materials
Author Contributions
Funding
Institutional Review Board Statement
Informed Consent Statement
Data Availability Statement
Conflicts of Interest
References
- Scheltens, P.; Blennow, K.; Breteler, M.M.B.; De Strooper, B.; Frisoni, G.B.; Salloway, S.; Van Der Flier, W.M. Alzheimer’s Disease. Lancet 2016, 388, 505–517. [Google Scholar] [CrossRef] [PubMed]
- Dominguez, L.J.; Barbagallo, M. Dietary Approaches and Supplements in the Prevention of Cognitive Decline and Alzheimer’s Disease. Curr. Pharm. Des. 2016, 22, 688–700. [Google Scholar] [CrossRef] [PubMed]
- Li, X.; Ji, M.; Zhang, H.; Liu, Z.; Chai, Y.; Cheng, Q.; Yang, Y.; Cordato, D.; Gao, J. Non-Drug Therapies for Alzheimer’s Disease: A Review. Neurol. Ther. 2023, 12, 39–72. [Google Scholar] [CrossRef] [PubMed]
- Tzioras, M.; McGeachan, R.I.; Durrant, C.S.; Spires-Jones, T.L. Synaptic Degeneration in Alzheimer Disease. Nat. Rev. Neurol. 2023, 19, 19–38. [Google Scholar] [CrossRef] [PubMed]
- Swaminathan, A.; Jicha, G.A. Nutrition and Prevention of Alzheimer’s Dementia. Front. Aging Neurosci. 2014, 6, 282. [Google Scholar] [CrossRef] [PubMed]
- Yang, D.; Wang, X.; Zhang, L.; Fang, Y.; Zheng, Q.; Liu, X.; Yu, W.; Chen, S.; Ying, J.; Hua, F. Lipid Metabolism and Storage in Neuroglia: Role in Brain Development and Neurodegenerative Diseases. Cell Biosci. 2022, 12, 106. [Google Scholar] [CrossRef]
- Bogie, J.F.J.; Haidar, M.; Kooij, G.; Hendriks, J.J.A. Fatty Acid Metabolism in the Progression and Resolution of CNS Disorders. Adv. Drug Deliv. Rev. 2020, 159, 198–213. [Google Scholar] [CrossRef] [PubMed]
- Pilecky, M.; Závorka, L.; Arts, M.T.; Kainz, M.J. Omega-3 PUFA Profoundly Affect Neural, Physiological, and Behavioural Competences—Implications for Systemic Changes in Trophic Interactions. Biol. Rev. 2021, 96, 2127–2145. [Google Scholar] [CrossRef]
- Joffre, C.; Grégoire, S.; De Smedt, V.; Acar, N.; Bretillon, L.; Nadjar, A.; Layé, S. Modulation of Brain PUFA Content in Different Experimental Models of Mice. Prostaglandins Leukot. Essent. Fat. Acids 2016, 114, 1–10. [Google Scholar] [CrossRef]
- Wysoczanski, M.J.; Roseborough, A.D.; Myers, S.J.; Whitehead, S.N. Investigating White Matter Inflammatory Cells and Their Relationship with Beta-Amyloid in Alzheimer’s Disease. FASEB J. 2022, 36. [Google Scholar] [CrossRef]
- Sambra, V.; Echeverria, F.; Valenzuela, A.; Chouinard-Watkins, R.; Valenzuela, R. Docosahexaenoic and Arachidonic Acids as Neuroprotective Nutrients throughout the Life Cycle. Nutrients 2021, 13, 986. [Google Scholar] [CrossRef]
- Passeri, E.; Elkhoury, K.; Jiménez Garavito, M.C.; Desor, F.; Huguet, M.; Soligot-Hognon, C.; Linder, M.; Malaplate, C.; Yen, F.T.; Arab-Tehrany, E. Use of Active Salmon-Lecithin Nanoliposomes to Increase Polyunsaturated Fatty Acid Bioavailability in Cortical Neurons and Mice. Int. J. Mol. Sci. 2021, 22, 11859. [Google Scholar] [CrossRef] [PubMed]
- Passeri, E.; Bun, P.; Elkhoury, K.; Linder, M.; Malaplate, C.; Yen, F.T.; Arab-Tehrany, E. Transfer Phenomena of Nanoliposomes by Live Imaging of Primary Cultures of Cortical Neurons. Pharmaceutics 2022, 14, 2172. [Google Scholar] [CrossRef] [PubMed]
- Agrawal, M.; Ajazuddin; Tripathi, D.K.; Saraf, S.; Saraf, S.; Antimisiaris, S.G.; Mourtas, S.; Hammarlund-Udenaes, M.; Alexander, A. Recent Advancements in Liposomes Targeting Strategies to Cross Blood-Brain Barrier (BBB) for the Treatment of Alzheimer’s Disease. J. Control. Release 2017, 260, 61–77. [Google Scholar] [CrossRef]
- Shi, L.; Zhang, J.; Zhao, M.; Tang, S.; Cheng, X.; Zhang, W.; Li, W.; Liu, X.; Peng, H.; Wang, Q. Effects of Polyethylene Glycol on the Surface of Nanoparticles for Targeted Drug Delivery. Nanoscale 2021, 13, 10748–10764. [Google Scholar] [CrossRef] [PubMed]
- You, Y.; Yang, L.; He, L.; Chen, T. Tailored Mesoporous Silica Nanosystem with Enhanced Permeability of the Blood–Brain Barrier to Antagonize Glioblastoma. J. Mater. Chem. B 2016, 4, 5980–5990. [Google Scholar] [CrossRef] [PubMed]
- Darvesh, A.S.; Carroll, R.T.; Bishayee, A.; Novotny, N.A.; Geldenhuys, W.J.; Van Der Schyf, C.J. Curcumin and Neurodegenerative Diseases: A Perspective. Expert Opin. Investig. Drugs 2012, 21, 1123–1140. [Google Scholar] [CrossRef]
- Arab-Tehrany, E.; Elkhoury, K.; Francius, G.; Jierry, L.; Mano, J.F.; Kahn, C.; Linder, M. Curcumin Loaded Nanoliposomes Localization by Nanoscale Characterization. IJMS 2020, 21, 7276. [Google Scholar] [CrossRef]
- Sabet, S.; Rashidinejad, A.; Melton, L.D.; McGillivray, D.J. Recent Advances to Improve Curcumin Oral Bioavailability. Trends Food Sci. Technol. 2021, 110, 253–266. [Google Scholar] [CrossRef]
- Dei Cas, M.; Ghidoni, R. Dietary Curcumin: Correlation between Bioavailability and Health Potential. Nutrients 2019, 11, 2147. [Google Scholar] [CrossRef]
- Takahashi, M.; Uechi, S.; Takara, K.; Asikin, Y.; Wada, K. Evaluation of an Oral Carrier System in Rats: Bioavailability and Antioxidant Properties of Liposome-Encapsulated Curcumin. J. Agric. Food Chem. 2009, 57, 9141–9146. [Google Scholar] [CrossRef] [PubMed]
- Cheng, C.; Peng, S.; Li, Z.; Zou, L.; Liu, W.; Liu, C. Improved Bioavailability of Curcumin in Liposomes Prepared Using a pH-Driven, Organic Solvent-Free, Easily Scalable Process. RSC Adv. 2017, 7, 25978–25986. [Google Scholar] [CrossRef]
- Zelikina, D.; Chebotarev, S.; Komarova, A.; Balakina, E.; Antipova, A.; Martirosova, E.; Anokhina, M.; Palmina, N.; Bogdanova, N.; Lysakova, E.; et al. Efficiency of an Oral Delivery System Based on a Liposomal Form of a Combination of Curcumin with a Balanced Amount of N-3 and n-6 PUFAs Encapsulated in an Electrostatic Complex of WPI with Chitosan. Colloids Surf. A Physicochem. Eng. Asp. 2022, 651, 129630. [Google Scholar] [CrossRef]
- Li, C.; Zhang, Y.; Su, T.; Feng, L.; Long, Y.; Chen, Z. Silica-Coated Flexible Liposomes as a Nanohybrid Delivery System for Enhanced Oral Bioavailability of Curcumin. Int. J. Nanomed. 2012, 7, 5995. [Google Scholar] [CrossRef] [PubMed]
- Colin, J.; Allouche, A.; Chauveau, F.; Corbier, C.; Pauron-Gregory, L.; Lanhers, M.-C.; Claudepierre, T.; Yen, F.T.; Oster, T.; Malaplate-Armand, C. Improved Neuroprotection Provided by Drug Combination in Neurons Exposed to Cell-Derived Soluble Amyloid-β Peptide. J. Alzheimers Dis. 2016, 52, 975–987. [Google Scholar] [CrossRef]
- Elkhoury, K.; Chen, M.; Koçak, P.; Enciso-Martínez, E.; Bassous, N.J.; Lee, M.C.; Byambaa, B.; Rezaei, Z.; Li, Y.; Ubina López, M.E.; et al. Hybrid Extracellular Vesicles-Liposome Incorporated Advanced Bioink to Deliver microRNA. Biofabrication 2022, 14, 045008. [Google Scholar] [CrossRef] [PubMed]
- Segets, D.; Marczak, R.; Schäfer, S.; Paula, C.; Gnichwitz, J.-F.; Hirsch, A.; Peukert, W. Experimental and Theoretical Studies of the Colloidal Stability of Nanoparticles—A General Interpretation Based on Stability Maps. ACS Nano 2011, 5, 4658–4669. [Google Scholar] [CrossRef]
- Sant, V.P.; Nagarsenker, M.S. Synthesis of Monomethoxypolyethyleneglycol—Cholesteryl Ester and Effect of Its Incorporation in Liposomes. AAPS PharmSciTech 2011, 12, 1056–1063. [Google Scholar] [CrossRef]
- Hood, R.R.; Shao, C.; Omiatek, D.M.; Vreeland, W.N.; DeVoe, D.L. Microfluidic Synthesis of PEG- and Folate-Conjugated Liposomes for One-Step Formation of Targeted Stealth Nanocarriers. Pharm. Res. 2013, 30, 1597–1607. [Google Scholar] [CrossRef]
- Bissacotti, B.F.; Copetti, P.M.; Bottari, N.B.; Gündel, S.D.S.; Machado, A.K.; Sagrillo, M.R.; Ourique, A.F.; Morsch, V.M.M.; Da Silva, A.S. Impact of Free Curcumin and Curcumin Nanocapsules on Viability and Oxidative Status of Neural Cell Lines. Drug Chem. Toxicol. 2023, 46, 155–165. [Google Scholar] [CrossRef]
- Guo, L.; Xing, Y.; Pan, R.; Jiang, M.; Gong, Z.; Lin, L.; Wang, J.; Xiong, G.; Dong, J. Curcumin Protects Microglia and Primary Rat Cortical Neurons against HIV-1 Gp120-Mediated Inflammation and Apoptosis. PLoS ONE 2013, 8, e70565. [Google Scholar] [CrossRef] [PubMed]
- Ryskalin, L.; Puglisi-Allegra, S.; Lazzeri, G.; Biagioni, F.; Busceti, C.L.; Balestrini, L.; Fornasiero, A.; Leone, S.; Pompili, E.; Ferrucci, M.; et al. Neuroprotective Effects of Curcumin in Methamphetamine-Induced Toxicity. Molecules 2021, 26, 2493. [Google Scholar] [CrossRef] [PubMed]
- Yang, B.; Luo, G.; Zhang, C.; Feng, L.; Luo, X.; Gan, L. Curcumin Protects Rat Hippocampal Neurons against Pseudorabies Virus by Regulating the BDNF/TrkB Pathway. Sci. Rep. 2020, 10, 22204. [Google Scholar] [CrossRef] [PubMed]





Disclaimer/Publisher’s Note: The statements, opinions and data contained in all publications are solely those of the individual author(s) and contributor(s) and not of MDPI and/or the editor(s). MDPI and/or the editor(s) disclaim responsibility for any injury to people or property resulting from any ideas, methods, instructions or products referred to in the content. |
© 2023 by the authors. Licensee MDPI, Basel, Switzerland. This article is an open access article distributed under the terms and conditions of the Creative Commons Attribution (CC BY) license (https://creativecommons.org/licenses/by/4.0/).
Share and Cite
Ben Mihoub, A.; Elkhoury, K.; Nel, J.; Acherar, S.; Velot, E.; Malaplate, C.; Linder, M.; Latifi, S.; Kahn, C.; Huguet, M.; et al. Neuroprotective Effect of Curcumin-Loaded RGD Peptide-PEGylated Nanoliposomes. Pharmaceutics 2023, 15, 2665. https://doi.org/10.3390/pharmaceutics15122665
Ben Mihoub A, Elkhoury K, Nel J, Acherar S, Velot E, Malaplate C, Linder M, Latifi S, Kahn C, Huguet M, et al. Neuroprotective Effect of Curcumin-Loaded RGD Peptide-PEGylated Nanoliposomes. Pharmaceutics. 2023; 15(12):2665. https://doi.org/10.3390/pharmaceutics15122665
Chicago/Turabian StyleBen Mihoub, Amina, Kamil Elkhoury, Janske Nel, Samir Acherar, Emilie Velot, Catherine Malaplate, Michel Linder, Shahrzad Latifi, Cyril Kahn, Marion Huguet, and et al. 2023. "Neuroprotective Effect of Curcumin-Loaded RGD Peptide-PEGylated Nanoliposomes" Pharmaceutics 15, no. 12: 2665. https://doi.org/10.3390/pharmaceutics15122665
APA StyleBen Mihoub, A., Elkhoury, K., Nel, J., Acherar, S., Velot, E., Malaplate, C., Linder, M., Latifi, S., Kahn, C., Huguet, M., Yen, F. T., & Arab-Tehrany, E. (2023). Neuroprotective Effect of Curcumin-Loaded RGD Peptide-PEGylated Nanoliposomes. Pharmaceutics, 15(12), 2665. https://doi.org/10.3390/pharmaceutics15122665

