Artificial Base-Directed In Vivo Formulation of Aptamer–Drug Conjugates with Albumin for Long Circulation and Targeted Delivery
Abstract
1. Introduction
2. Materials and Methods
2.1. General Information
2.2. Cell Culture
2.3. PTX-Linker Synthesis
2.4. Aptamer-PTX Conjugate Synthesis
2.5. Flow Cytometric Analysis
2.6. Confocal Microscopy Imaging
2.7. Cell Viability Assay
2.8. Serum Stability Analysis
2.9. In Vivo and Ex Vivo Imaging
2.10. Tumor PTX Concentration Analysis
3. Results and Discussion
3.1. Design and Synthesis of Aptamer–Paclitaxel Conjugates
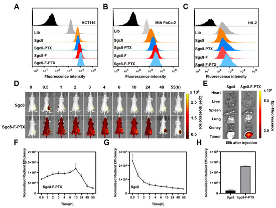
3.2. ApDC Internalization Efficiency and Stability
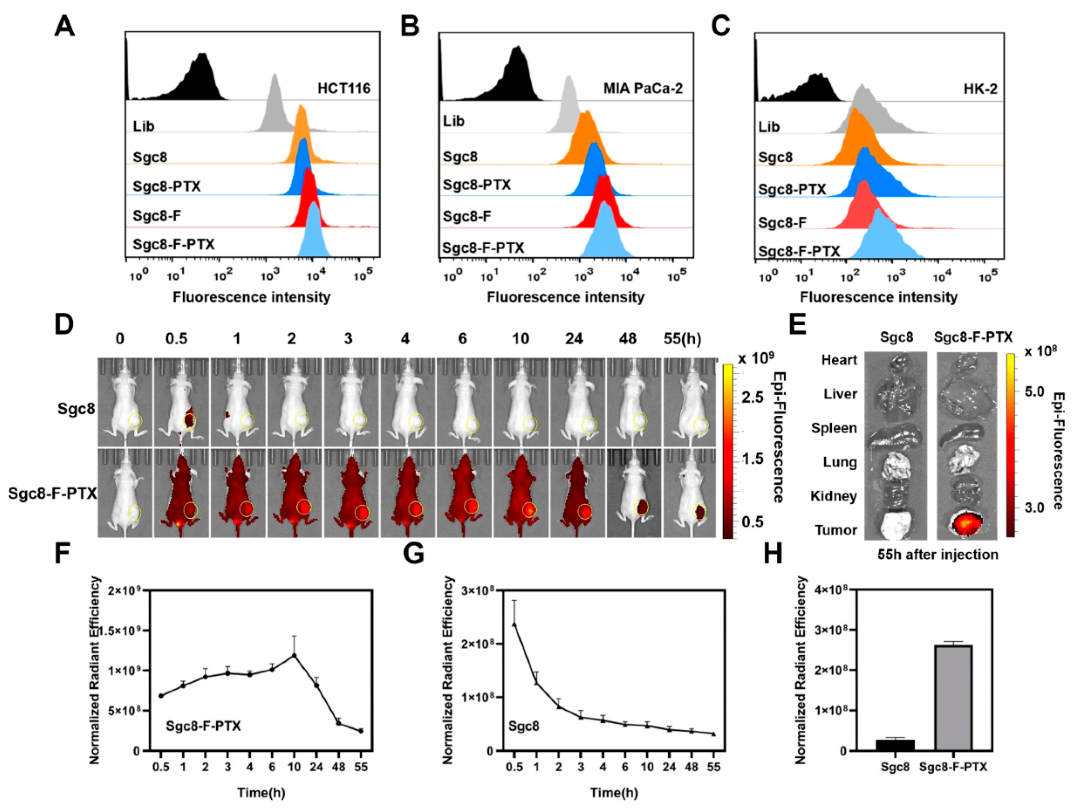
3.3. Targeting Effect of ApDC
3.4. The Inhibition of Cell Proliferation and In Vivo Drug Release
4. Conclusions
Supplementary Materials
Author Contributions
Funding
Institutional Review Board Statement
Informed Consent Statement
Data Availability Statement
Conflicts of Interest
References
- Weingart, S.N.; Zhang, L.; Sweeney, M.; Hassett, M. Chemotherapy medication errors. Lancet. Oncol. 2018, 19, e191–e199. [Google Scholar] [CrossRef] [PubMed]
- Ashique, S.; Sandhu, N.K.; Chawla, V.; Chawla, P.A. Targeted Drug Delivery: Trends and Perspectives. Curr. Drug. Deliv. 2021, 18, 1435–1455. [Google Scholar] [CrossRef]
- Thomas, A.; Teicher, B.A.; Hassan, R. Antibody-drug conjugates for cancer therapy. Lancet. Oncol. 2016, 17, e254–e262. [Google Scholar] [CrossRef]
- Shangguan, D.; Li, Y.; Tang, Z.; Cao, Z.C.; Chen, H.W.; Mallikaratchy, P.; Sefah, K.; Yang, C.J.; Tan, W. Aptamers evolved from live cells as effective molecular probes for cancer study. Proc. Natl. Acad. Sci. USA 2006, 103, 11838–11843. [Google Scholar] [CrossRef]
- Nimjee, S.M.; White, R.R.; Becker, R.C.; Sullenger, B.A. Aptamers as Therapeutics. Annu. Rev. Pharmacol. 2017, 57, 61–79. [Google Scholar] [CrossRef] [PubMed]
- Zhou, J.H.; Rossi, J. Aptamers as targeted therapeutics: Current potential and challenges. Nat. Rev. Drug. Discov. 2017, 16, 181–202. [Google Scholar] [CrossRef] [PubMed]
- Wang, R.; Zhu, G.; Mei, L.; Xie, Y.; Ma, H.; Ye, M.; Qing, F.L.; Tan, W. Automated modular synthesis of aptamer-drug conjugates for targeted drug delivery. J. Am. Chem. Soc. 2014, 136, 2731–2734. [Google Scholar] [CrossRef]
- Yoon, S.; Huang, K.W.; Reebye, V.; Spalding, D.; Przytycka, T.M.; Wang, Y.; Swiderski, P.; Li, L.; Armstrong, B.; Reccia, I.; et al. Aptamer-Drug Conjugates of Active Metabolites of Nucleoside Analogs and Cytotoxic Agents Inhibit Pancreatic Tumor Cell Growth. Mol. Ther. Nucleic. Acids. 2017, 6, 80–88. [Google Scholar] [CrossRef]
- Powell, G.B.; Kelly, L.; Ahrens, D.P.; Barry, A.P.; Kratschmer, C.; Levy, M.; Sullenger, B.A. Tunable cytotoxic aptamer-drug conjugates for the treatment of prostate cancer. Proc. Natl. Acad. Sci. USA 2018, 115, 4761–4766. [Google Scholar] [CrossRef]
- Deng, Z.; Yang, Q.; Peng, Y.; He, J.; Xu, S.; Wang, D.; Peng, T.; Wang, R.; Wang, X.Q.; Tan, W. Polymeric Engineering of Aptamer-Drug Conjugates for Targeted Cancer Therapy. Bioconjug. Chem. 2020, 31, 37–42. [Google Scholar] [CrossRef]
- Huang, Z.; Wang, D.; Long, C.Y.; Li, S.H.; Wang, X.Q.; Tan, W. Regulating the Anticancer Efficacy of Sgc8-Combretastatin A4 Conjugates: A Case of Recognizing the Significance of Linker Chemistry for the Design of Aptamer-Based Targeted Drug Delivery Strategies. J. Am. Chem. Soc. 2021, 143, 8559–8564. [Google Scholar] [CrossRef] [PubMed]
- Qi, J.; Zeng, Z.; Chen, Z.; Nipper, C.; Liu, X.; Wan, Q.; Chen, J.; Tung, C.H.; Zu, Y. Aptamer-Gemcitabine Conjugates with Enzymatically Cleavable Linker for Targeted Delivery and Intracellular Drug Release in Cancer Cells. Pharmaceuticals 2022, 15, 558. [Google Scholar] [CrossRef] [PubMed]
- Wani, M.C.; Taylor, H.L.; Wall, M.E.; Coggon, P.; McPhail, A.T. Plant antitumor agents. VI. The isolation and structure of taxol, a novel antileukemic and antitumor agent from Taxus brevifolia. J. Am. Chem. Soc. 1971, 93, 2325–2327. [Google Scholar] [CrossRef]
- Schiff, P.B.; Fant, J.; Horwitz, S.B. Promotion of microtubule assembly In Vitro by taxol. Nature 1979, 277, 665–667. [Google Scholar] [CrossRef]
- Horwitz, S.B.; Lothstein, L.; Manfredi, J.J.; Mellado, W.; Parness, J.; Roy, S.N.; Schiff, P.B.; Sorbara, L.; Zeheb, R. Taxol: Mechanisms of action and resistance. Ann. N. Y. Acad. Sci. 1986, 466, 733–744. [Google Scholar] [CrossRef] [PubMed]
- Perkins, W.R.; Ahmad, I.; Li, X.; Hirsh, D.J.; Masters, G.R.; Fecko, C.J.; Lee, J.; Ali, S.; Nguyen, J.; Schupsky, J.; et al. Novel therapeutic nano-particles (lipocores): Trapping poorly water soluble compounds. Int. J. Pharm. 2000, 200, 27–39. [Google Scholar] [CrossRef] [PubMed]
- Damascelli, B.; Cantu, G.; Mattavelli, F.; Tamplenizza, P.; Bidoli, P.; Leo, E.; Dosio, F.; Cerrotta, A.M.; Di Tolla, G.; Frigerio, L.F.; et al. Intraarterial chemotherapy with polyoxyethylated castor oil free paclitaxel, incorporated in albumin nanoparticles (ABI-007): Phase I study of patients with squamous cell carcinoma of the head and neck and anal canal: Preliminary evidence of clinical activity. Cancer-Am. Cancer Soc. 2001, 92, 2592–2602. [Google Scholar] [CrossRef]
- Shao, T.; Chen, T.; Chen, Y.; Liu, X.; Chen, Y.L.; Wang, Q.; Zhu, T.; Guo, M.; Li, H.; Ju, D.; et al. Construction of paclitaxel-based antibody-drug conjugates with a PEGylated linker to achieve superior therapeutic index. Signal. Transduct. Target. Ther. 2020, 5, 132. [Google Scholar] [CrossRef]
- Malviya, R.; Verma, S.; Sundram, S. Advancement and Strategies for the Development of Peptide-drug Conjugates: Pharmacokinetic Modulation, Role and Clinical Evidence against Cancer Management. Curr. Cancer Drug. Targets 2022, 22, 286–311. [Google Scholar] [CrossRef]
- Li, F.; Lu, J.; Liu, J.; Liang, C.; Wang, M.; Wang, L.; Li, D.; Yao, H.; Zhang, Q.; Wen, J.; et al. A water-soluble nucleolin aptamer-paclitaxel conjugate for tumor-specific targeting in ovarian cancer. Nat. Commun. 2017, 8, 1390. [Google Scholar] [CrossRef]
- Wang, Z.; Dong, J.; Zhao, Q.; Ying, Y.; Zhang, L.; Zou, J.; Zhao, S.; Wang, J.; Zhao, Y.; Jiang, S. Gold nanoparticlemediated delivery of paclitaxel and nucleic acids for cancer therapy (Review). Mol. Med. Rep. 2020, 22, 4475–4484. [Google Scholar] [CrossRef] [PubMed]
- Zhang, J.; Chen, R.; Chen, F.; Chen, M.; Wang, Y. Nucleolin targeting AS1411 aptamer modified pH-sensitive micelles: A dual-functional strategy for paclitaxel delivery. J. Control Release. 2015, 213, e137–e138. [Google Scholar] [CrossRef] [PubMed]
- Zhong, Y.; Wu, P.; He, J.; Zhong, L.; Zhao, Y. Advances of aptamer-based clinical applications for the diagnosis and therapy of cancer. Discov. Med. 2020, 29, 169–180. [Google Scholar] [PubMed]
- Li, L.; Xu, S.; Yan, H.; Li, X.; Yazd, H.S.; Li, X.; Huang, T.; Cui, C.; Jiang, J.; Tan, W. Nucleic Acid Aptamers for Molecular Diagnostics and Therapeutics: Advances and Perspectives. Angew. Chem. Int. Ed. Engl. 2021, 60, 2221–2231. [Google Scholar] [CrossRef] [PubMed]
- Kratschmer, C.; Levy, M. Effect of Chemical Modifications on Aptamer Stability in Serum. Nucleic Acid Ther. 2017, 27, 335–344. [Google Scholar] [CrossRef]
- Gragoudas, E.S.; Adamis, A.P.; Cunningham, E.T., Jr.; Feinsod, M.; Guyer, D.R.; Group, V.I.S.i.O.N.C.T. Pegaptanib for neovascular age-related macular degeneration. N. Engl. J. Med. 2004, 351, 2805–2816. [Google Scholar] [CrossRef]
- Yang, C.; Zhao, H.; Sun, Y.; Wang, C.; Geng, X.; Wang, R.; Tang, L.; Han, D.; Liu, J.; Tan, W. Programmable manipulation of oligonucleotide-albumin interaction for elongated circulation time. Nucleic Acids Res. 2022, 50, 3083–3095. [Google Scholar] [CrossRef]
- Kinoshita, R.; Ishima, Y.; Chuang, V.T.G.; Nakamura, H.; Fang, J.; Watanabe, H.; Shimizu, T.; Okuhira, K.; Ishida, T.; Maeda, H.; et al. Improved anticancer effects of albumin-bound paclitaxel nanoparticle via augmentation of EPR effect and albumin-protein interactions using S-nitrosated human serum albumin dimer. Biomaterials 2017, 140, 162–169. [Google Scholar] [CrossRef]
- Shangguan, D.; Cao, Z.; Meng, L.; Mallikaratchy, P.; Sefah, K.; Wang, H.; Li, Y.; Tan, W. Cell-specific aptamer probes for membrane protein elucidation in cancer cells. J. Proteome Res. 2008, 7, 2133–2139. [Google Scholar] [CrossRef]
- Dunn, N.R.; Tolwinski, N.S. Ptk7 and Mcc, Unfancied Components in Non-Canonical Wnt Signaling and Cancer. Cancers 2016, 8, 68. [Google Scholar] [CrossRef]





| Publisher’s Note: MDPI stays neutral with regard to jurisdictional claims in published maps and institutional affiliations. | 
© 2022 by the authors. Licensee MDPI, Basel, Switzerland. This article is an open access article distributed under the terms and conditions of the Creative Commons Attribution (CC BY) license (https://creativecommons.org/licenses/by/4.0/).
Share and Cite
Sun, Y.; Geng, X.; Ma, Y.; Qin, Y.; Hu, S.; Xie, Y.; Wang, R. Artificial Base-Directed In Vivo Formulation of Aptamer–Drug Conjugates with Albumin for Long Circulation and Targeted Delivery. Pharmaceutics 2022, 14, 2781. https://doi.org/10.3390/pharmaceutics14122781
Sun Y, Geng X, Ma Y, Qin Y, Hu S, Xie Y, Wang R. Artificial Base-Directed In Vivo Formulation of Aptamer–Drug Conjugates with Albumin for Long Circulation and Targeted Delivery. Pharmaceutics. 2022; 14(12):2781. https://doi.org/10.3390/pharmaceutics14122781
Chicago/Turabian StyleSun, Yang, Xinyao Geng, Yue Ma, Yu Qin, Shangjiu Hu, Yuquan Xie, and Ruowen Wang. 2022. "Artificial Base-Directed In Vivo Formulation of Aptamer–Drug Conjugates with Albumin for Long Circulation and Targeted Delivery" Pharmaceutics 14, no. 12: 2781. https://doi.org/10.3390/pharmaceutics14122781
APA StyleSun, Y., Geng, X., Ma, Y., Qin, Y., Hu, S., Xie, Y., & Wang, R. (2022). Artificial Base-Directed In Vivo Formulation of Aptamer–Drug Conjugates with Albumin for Long Circulation and Targeted Delivery. Pharmaceutics, 14(12), 2781. https://doi.org/10.3390/pharmaceutics14122781
 
        


