Enhancement of Efficacy of Retinoids through Enhancing Retinoid-Induced RAR Activity and Inhibiting Hydroxylation of Retinoic Acid, and Its Clinical Efficacy on Photo-Aging
Abstract
1. Introduction
2. Materials and Methods
2.1. Cell Culture and Preparation
2.2. RT-qPCR & ELISA
2.3. Retinoid Metabolites Analysis Based on HPLC
2.4. RAR Activation Assay
2.5. Human Test
3. Results and Discussion
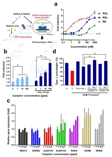
3.1. Camphor Enhances Retinol-Induced RAR Activation in Fibroblasts
In Vitro Experiments Using Retinol and Camphor
3.2. Enhancement of Retinoids Efficacy by Inhibition of RA Hydroxylation
3.2.1. Screening of Materials Inhibiting the Hydroxylation of Retinoic Acid Using a HPLC-Based Method
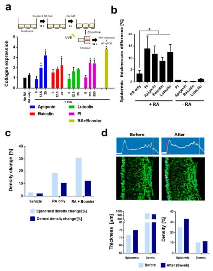
3.2.2. Enhancement of Pharmacological Efficacy of RA Boosters In Vitro, Ex Vivo, and In Vivo
3.3. Enhancement of Retinol Efficacy Ex Vivo and In Vivo by Retinol Boosters (Pilot Study)
3.4. Case study: Long-Term Use of Retinol and Retinol/Booster for 200 Days
4. Conclusions
Supplementary Materials
Author Contributions
Funding
Institutional Review Board Statement
Informed Consent Statement
Data Availability Statement
Conflicts of Interest
References
- Beckenbach, L.; Baron, J.M.; Merk, H.F.; Löffler, H.; Amann, P.M. Retinoid treatment of skin diseases. Eur. J. Dermatol. 2015, 25, 384–391. [Google Scholar] [CrossRef] [PubMed]
- Theodosiou, M.; Laudet, V.; Schubert, M. From carrot to clinic: An overview of the retinoic acid signaling pathway. Cell. Mol. Life Sci. 2010, 67, 1423–1445. [Google Scholar] [CrossRef] [PubMed]
- Van De Kerkhof, P.C. Update on retinoid therapy of psoriasis in: An update on the use of retinoids in dermatology. Dermatol. Ther. 2006, 19, 252–263. [Google Scholar] [CrossRef] [PubMed]
- de Oliveira, E.C.; da Motta, V.R.; Pantoja, P.C.; Ilha, C.S.D.O.; Magalhães, R.F.; Galadari, H.; Leonardi, G.R. Actinic keratosis–review for clinical practice. Int. J. Dermatol. 2019, 58, 400–407. [Google Scholar] [CrossRef] [PubMed]
- Oji, V.; Traupe, H. Ichthyosis. Am. J. Clin. Dermatol. 2009, 10, 351–364. [Google Scholar] [CrossRef]
- Cosio, T.; Gaziano, R.; Zuccari, G.; Costanza, G.; Grelli, S.; Di Francesco, P.; Bianchi, L.; Campione, E. Retinoids in fungal infections: From bench to bedside. Pharmaceuticals 2021, 14, 962. [Google Scholar] [CrossRef]
- Mukherjee, S.; Date, A.; Patravale, V.; Korting, H.C.; Roeder, A.; Weindl, G. Retinoids in the treatment of skin aging: An overview of clinical efficacy and safety. Clin. Interv. Aging 2006, 1, 327. [Google Scholar] [CrossRef]
- Kang, S.; Duell, E.A.; Fisher, G.J.; Datta, S.C.; Wang, Z.-Q.; Reddy, A.P.; Tavakkol, A.; Jong, Y.Y.; Griffiths, C.E.; Elder, J.T. Application of retinol to human skin in vivo induces epidermal hyperplasia and cellular retinoid binding proteins characteristic of retinoic acid but without measurable retinoic acid levels or irritation. J. Investig. Dermatol. 1995, 105, 549–556. [Google Scholar] [CrossRef]
- Gallagher, R. Retinoic acid resistance in acute promyelocytic leukemia. Leukemia 2002, 16, 1940–1958. [Google Scholar] [CrossRef]
- Minucci, S.; Maccarana, M.; Cioce, M.; De Luca, P.; Gelmetti, V.; Segalla, S.; Di Croce, L.; Giavara, S.; Matteucci, C.; Gobbi, A. Oligomerization of RAR and AML1 transcription factors as a novel mechanism of oncogenic activation. Mol. Cell 2000, 5, 811–820. [Google Scholar] [CrossRef]
- Lin, R.J.; Evans, R.M. Acquisition of oncogenic potential by RAR chimeras in acute promyelocytic leukemia through formation of homodimers. Mol. Cell 2000, 5, 821–830. [Google Scholar] [CrossRef]
- Catharine Ross, A.; Zolfaghari, R. Cytochrome P450s in the regulation of cellular retinoic acid metabolism. Annu. Rev. Nutr. 2011, 31, 65–87. [Google Scholar] [CrossRef]
- Quere, R.; Baudet, A.; Cassinat, B.; Bertrand, G.; Marti, J.; Manchon, L.; Piquemal, D.; Chomienne, C.; Commes, T. Pharmacogenomic analysis of acute promyelocytic leukemia cells highlights CYP26 cytochrome metabolism in differential all-trans retinoic acid sensitivity. Blood 2007, 109, 4450–4460. [Google Scholar] [CrossRef] [PubMed]
- Stevison, F.; Jing, J.; Tripathy, S.; Isoherranen, N. Role of retinoic acid-metabolizing cytochrome P450s, CYP26, in inflammation and cancer. Adv. Pharmacol. 2015, 74, 373–412. [Google Scholar] [PubMed]
- Ozpolat, B.; Mehta, K.; Tari, A.M.; Lopez-Berestein, G. all-trans-Retinoic acid-induced expression and regulation of retinoic acid 4-hydroxylase (CYP26) in human promyelocytic leukemia. Am. J. Hematol. 2002, 70, 39–47. [Google Scholar] [CrossRef] [PubMed]
- Osanai, M.; Sawada, N.; Lee, G.-H. Oncogenic and cell survival properties of the retinoic acid metabolizing enzyme, CYP26A1. Oncogene 2010, 29, 1135–1144. [Google Scholar] [CrossRef]
- Dai, X.; Yamasaki, K.; Shirakata, Y.; Sayama, K.; Hashimoto, K. All-trans-retinoic acid induces interleukin-8 via the nuclear factor-κB and p38 mitogen-activated protein kinase pathways in normal human keratinocytes. J. Investig. Dermatol. 2004, 123, 1078–1085. [Google Scholar] [CrossRef]
- Kang, S.; Kim, K.; Jun, S.-H.; Lee, S.; Kim, J.; Shin, J.-G.; Kim, Y.; Kim, M.; Park, S.-G.; Kang, N.-G. Anti-Irritant Strategy against Retinol Based on the Genetic Analysis of Korean Population: A Genetically Guided Top–Down Approach. Pharmaceutics 2021, 13, 2006. [Google Scholar] [CrossRef]
- Marikar, Y.; Wang, Z.; Petkovich, M.; Voorhees, J.J.; Fisher, G.J.; Duell, E.A. Retinoic acid receptors regulate expression of retinoic acid 4-hydroxylase that specifically inactivates all-trans retinoic acid in human keratinocyte HaCaT cells. J. Investig. Dermatol. 1998, 111, 434–439. [Google Scholar] [CrossRef]
- Klaassen, I.; Brakenhoff, R.H.; Smeets, S.J.; Snow, G.B.; Braakhuis, B.J. Enhanced turnover of all-trans-retinoic acid and increased formation of polar metabolites in head and neck squamous cell carcinoma lines compared with normal oral keratinocytes. Clin. Cancer Res. 2001, 7, 1017–1025. [Google Scholar]
- Bailly, J.; Crettaz, M.; Schifflers, M.; Marty, J. In vitro metabolism by human skin and fibroblasts of retinol, retinal and retinoic acid. Exp. Dermatol. 1998, 7, 27–34. [Google Scholar] [CrossRef] [PubMed]
- Antille, C.; Tran, C.; Sorg, O.; Saurat, J.-H. Penetration and metabolism of topical retinoids in ex vivo organ-cultured full-thickness human skin explants. Skin Pharmacol. Physiol. 2004, 17, 124–128. [Google Scholar] [CrossRef]
- Repa, J.J.; Hanson, K.K.; Clagett-Dame, M. All-trans-retinol is a ligand for the retinoic acid receptors. Proc. Natl. Acad. Sci. USA 1993, 90, 7293–7297. [Google Scholar] [CrossRef] [PubMed]
- Fisher, G.J.; Datta, S.C.; Voorhees, J.J. Retinoic acid receptor-γ in human epidermis preferentially traps all-trans retinoic acid as its ligand rather than 9-cis retinoic acid. J. Investig. Dermatol. 1998, 110, 297–300. [Google Scholar] [CrossRef][Green Version]
- Fisher, G.J.; Voorhees, J.J. Molecular mechanisms of retinoid actions in skin. FASEB J. 1996, 10, 1002–1013. [Google Scholar] [CrossRef] [PubMed]
- Heise, R.; Mey, J.; Neis, M.M.; Marquardt, Y.; Joussen, S.; Ott, H.; Wiederholt, T.; Kurschat, P.; Megahed, M.; Bickers, D.R. Skin retinoid concentrations are modulated by CYP26AI expression restricted to basal keratinocytes in normal human skin and differentiated 3D skin models. J. Investig. Dermatol. 2006, 126, 2473–2480. [Google Scholar] [CrossRef]
- Kang, S.; Duell, E.A.; Voorhees, J.J.; Kim, K.J. Liarozole inhibits human epidermal retinoic acid 4-hydroxylase activity and differentially augments human skin responses to retinoic acid and retinol in vivo. J. Investig. Dermatol. 1996, 107, 183–187. [Google Scholar] [CrossRef]
- Adamus, J.; Feng, L.; Hawkins, S.; Kalleberg, K.; Lee, J.M. Climbazole boosts activity of retinoids in skin. Int. J. Cosmet. Sci. 2017, 39, 411–418. [Google Scholar] [CrossRef] [PubMed]
- Choi, F.D.; Juhasz, M.L.; Mesinkovska, N.A. Topical ketoconazole: A systematic review of current dermatological applications and future developments. J. Dermatol. Treat. 2019, 30, 760–771. [Google Scholar] [CrossRef] [PubMed]
- Okano, J.; Lichti, U.; Mamiya, S.; Aronova, M.; Zhang, G.; Yuspa, S.H.; Hamada, H.; Sakai, Y.; Morasso, M.I. Increased retinoic acid levels through ablation of Cyp26b1 determine the processes of embryonic skin barrier formation and peridermal development. J. Cell Sci. 2012, 125, 1827–1836. [Google Scholar] [CrossRef]
- Wang, K.; Chen, S.; Xie, W.; Wan, Y.-J.Y. Retinoids induce cytochrome P450 3A4 through RXR/VDR-mediated pathway. Biochem. Pharmacol. 2008, 75, 2204–2213. [Google Scholar] [CrossRef] [PubMed]
- Smith, S.A.; Colley, H.E.; Sharma, P.; Slowik, K.M.; Sison-Young, R.; Sneddon, A.; Webb, S.D.; Murdoch, C. Expression and enzyme activity of cytochrome P450 enzymes CYP 3A4 and CYP 3A5 in human skin and tissue-engineered skin equivalents. Exp. Dermatol. 2018, 27, 473–475. [Google Scholar] [CrossRef] [PubMed]
- Fisher, G.J.; Datta, S.; Wang, Z.; Li, X.-Y.; Quan, T.; Chung, J.H.; Kang, S.; Voorhees, J.J. C-Jun–dependent inhibition of cutaneous procollagen transcription following ultraviolet irradiation is reversed by all-trans retinoic acid. J. Clin. Investig. 2000, 106, 663–670. [Google Scholar] [CrossRef] [PubMed]
- Campiche, R.; Sandau, P.; Kurth, E.; Massironi, M.; Imfeld, D.; Schuetz, R. Protective effects of an extract of the freshwater microalga Scenedesmus rubescens on UV-irradiated skin cells. Int. J. Cosmet. Sci. 2018, 40, 187–192. [Google Scholar] [CrossRef]
- Diridollou, S.; Vienne, M.-P.; Alibert, M.; Aquilina, C.; Briant, A.; Dahan, S.; Denis, P.; Launais, B.; Turlier, V.; Dupuy, P. Efficacy of topical 0.05% retinaldehyde in skin aging by ultrasound and rheological techniques. Dermatology 1999, 199, 37–41. [Google Scholar] [CrossRef]
- Gniadecka, M.; Gniadecki, R.; Serup, J.; Søndergaard, J. Ultrasound structure and digital image analysis of the subepidermal low echogenic band in aged human skin: Diurnal changes and interindividual variability. J. Investig. Dermatol. 1994, 102, 362–365. [Google Scholar] [CrossRef]
- Tedeschi, A.; Lacarrubba, F.; Micali, G. Mesotherapy with an intradermal hyaluronic acid formulation for skin rejuvenation: An intrapatient, placebo-controlled, long-term trial using high-frequency ultrasound. Aesthet. Plast. Surg. 2015, 39, 129–133. [Google Scholar] [CrossRef]
- Feldmeyer, L.; Werner, S.; French, L.E.; Beer, H.-D. Interleukin-1, inflammasomes and the skin. Eur. J. Cell Biol. 2010, 89, 638–644. [Google Scholar] [CrossRef]
- Kong, R.; Cui, Y.; Fisher, G.J.; Wang, X.; Chen, Y.; Schneider, L.M.; Majmudar, G. A comparative study of the effects of retinol and retinoic acid on histological, molecular, and clinical properties of human skin. J. Cosmet. Dermatol. 2016, 15, 49–57. [Google Scholar] [CrossRef]
- Bouloc, A.; Vergnanini, A.L.; Issa, M.C. A double-blind randomized study comparing the association of Retinol and LR 2412 with tretinoin 0.025% in photoaged skin. J. Cosmet. Dermatol. 2015, 14, 40–46. [Google Scholar] [CrossRef]
- Kim, J.; Kim, J.; Jongudomsombat, T.; Kim BS, E.; Suk, J.; Lee, D.; Lee, J.H. The efficacy and safety of multilamellar vesicle containing retinaldehyde: A double-blinded, randomized, split-face controlled study. J. Cosmet. Dermatol. 2021, 20, 2874–2879. [Google Scholar] [CrossRef] [PubMed]
- Bass, L.S.; Smith, S.; Busso, M.; McClaren, M. Calcium hydroxylapatite (Radiesse) for treatment of nasolabial folds: Long-term safety and efficacy results. Aesthet. Surg. J. 2010, 30, 235–238. [Google Scholar] [CrossRef] [PubMed]
- Narins, R.S.; Brandt, F.; Leyden, J.; Lorenc, Z.P.; Rubin, M.; Smith, S. A randomized, double-blind, multicenter comparison of the efficacy and tolerability of Restylane versus Zyplast for the correction of nasolabial folds. Dermatol. Surg. 2003, 29, 588–595. [Google Scholar] [PubMed]
- Michel, S.; Jomard, A.; Demarchez, M. Pharmacology of adapalene. Br. J. Dermatol. 1998, 139, 3–7. [Google Scholar] [CrossRef]
- Fluhr, J.; Vienne, M.-P.; Lauze, C.; Dupuy, P.; Gehring, W.; Gloor, M. Tolerance profile of retinol, retinaldehyde and retinoic acid under maximized and long-term clinical conditions. Dermatology 1999, 199, 57–60. [Google Scholar] [CrossRef]
- Fitoussi, R.; Branchet, M.C.; Garnier, N.; Beauchef, G.; Nkengne, A.; Vié, K.; Boisnic, S. A Harungana madagascariensis extract with retinol-like properties: Gene upregulations and protein expressions in human fibroblasts and skin explants. Int. J. Cosmet. Sci. 2022, 44, 201–215. [Google Scholar] [CrossRef]
- Amann, P.M.; Czaja, K.; Bazhin, A.V.; Rühl, R.; Eichmüller, S.B.; Merk, H.F.; Baron, J.M. LRAT overexpression diminishes intracellular levels of biologically active retinoids and reduces retinoid antitumor efficacy in the murine melanoma B16F10 cell line. Skin Pharmacol. Physiol. 2015, 28, 205–212. [Google Scholar] [CrossRef]
- Alonso, S.; Jones, R.J.; Ghiaur, G. Retinoic acid, CYP26, and drug resistance in the stem cell niche. Exp. Hematol. 2017, 54, 17–25. [Google Scholar] [CrossRef]
- Mondul, A.M.; Yu, K.; Wheeler, W.; Zhang, H.; Weinstein, S.J.; Major, J.M.; Cornelis, M.C.; Männistö, S.; Hazra, A.; Hsing, A.W. Genome-wide association study of circulating retinol levels. Hum. Mol. Genet. 2011, 20, 4724–4731. [Google Scholar] [CrossRef]
- Fransen, K.; Franzen, P.; Magnuson, A.; Elmabsout, A.A.; Nyhlin, N.; Wickbom, A.; Curman, B.; Törkvist, L.; D’Amato, M.; Bohr, J. Polymorphism in the retinoic acid metabolizing enzyme CYP26B1 and the development of Crohn’s disease. PLoS ONE 2013, 8, e72739. [Google Scholar] [CrossRef]
- Gu, B.-W.; Xiong, H.; Zhou, Y.; Chen, B.; Wang, L.; Dong, S.; Yu, Z.-Y.; Lu, L.-F.; Zhong, M.; Yin, H.-F. Variant-type PML-RARα fusion transcript in acute promyelocytic leukemia: Use of a cryptic coding sequence from intron 2 of the RAR α gene and identification of a new clinical subtype resistant to retinoic acid therapy. Proc. Natl. Acad. Sci. USA 2002, 99, 7640–7645. [Google Scholar] [CrossRef]
- Lee, S.-J.; Perera, L.; Coulter, S.J.; Mohrenweiser, H.W.; Jetten, A.; Goldstein, J.A. The discovery of new coding alleles of human CYP26A1 which are potentially defective in the metabolism of all-trans retinoic acid and their assessment in a recombinant cDNA expression system. Pharm. Genom. 2007, 17, 169–180. [Google Scholar] [CrossRef] [PubMed]
- Seité, S.; Bredoux, C.; Compan, D.; Zucchi, H.; Lombard, D.; Medaisko, C.; Fourtanier, A. Histological evaluation of a topically applied retinol-vitamin C combination. Skin Pharmacol. Physiol. 2005, 18, 81–87. [Google Scholar] [CrossRef]
- Zasada, M.; Budzisz, E.; Erkiert-Polguj, A. A clinical anti-ageing comparative study of 0.3 and 0.5% retinol serums: A clinically controlled trial. Skin Pharmacol. Physiol. 2020, 33, 102–116. [Google Scholar] [CrossRef]
- Piérard-Franchimont, C.; Castelli, D.; Cromphaut, I.V.; Bertin, C.; Ries, G.; Cauwenbergh, G.; Piérard, G. Tensile properties and contours of aging facial skin. A controlled double-blind comparative study of the effects of retinol, melibiose-lactose and their association. Skin Res. Technol. 1998, 4, 237–243. [Google Scholar] [CrossRef]
- Lee, S.J.; Seok, J.; Jeong, S.Y.; Park, K.Y.; Li, K.; Seo, S.J. Facial pores: Definition, causes, and treatment options. Dermatol. Surg. 2016, 42, 277–285. [Google Scholar] [CrossRef]
- Kim, B.; Choi, J.; Park, K.; Youn, S. Sebum, acne, skin elasticity, and gender difference–which is the major influencing factor for facial pores? Skin Res. Technol. 2013, 19, e45–e53. [Google Scholar] [CrossRef]
- Baret, M.; Bensimon, N.; Coronel, S.; Ventura, S.; Nicolas-Garcia, S.; Korichi, R.; Gazano, G. Characterization and quantification of the skin radiance through new digital image analysis. Skin Res. Technol. 2006, 12, 254–260. [Google Scholar] [CrossRef] [PubMed]
- Petitjean, A.; Sainthillier, J.M.; Mac-Mary, S.; Muret, P.; Closs, B.; Gharbi, T.; Humbert, P. Skin radiance: How to quantify? Validation of an optical method. Skin Res. Technol. 2007, 13, 2–8. [Google Scholar] [CrossRef]





Publisher’s Note: MDPI stays neutral with regard to jurisdictional claims in published maps and institutional affiliations. |
© 2022 by the authors. Licensee MDPI, Basel, Switzerland. This article is an open access article distributed under the terms and conditions of the Creative Commons Attribution (CC BY) license (https://creativecommons.org/licenses/by/4.0/).
Share and Cite
Kang, S.; Lee, H.; Jun, S.-H.; Park, S.-G.; Kang, N.-G. Enhancement of Efficacy of Retinoids through Enhancing Retinoid-Induced RAR Activity and Inhibiting Hydroxylation of Retinoic Acid, and Its Clinical Efficacy on Photo-Aging. Pharmaceutics 2022, 14, 2412. https://doi.org/10.3390/pharmaceutics14112412
Kang S, Lee H, Jun S-H, Park S-G, Kang N-G. Enhancement of Efficacy of Retinoids through Enhancing Retinoid-Induced RAR Activity and Inhibiting Hydroxylation of Retinoic Acid, and Its Clinical Efficacy on Photo-Aging. Pharmaceutics. 2022; 14(11):2412. https://doi.org/10.3390/pharmaceutics14112412
Chicago/Turabian StyleKang, Seongsu, Hyejin Lee, Seung-Hyun Jun, Sun-Gyoo Park, and Nae-Gyu Kang. 2022. "Enhancement of Efficacy of Retinoids through Enhancing Retinoid-Induced RAR Activity and Inhibiting Hydroxylation of Retinoic Acid, and Its Clinical Efficacy on Photo-Aging" Pharmaceutics 14, no. 11: 2412. https://doi.org/10.3390/pharmaceutics14112412
APA StyleKang, S., Lee, H., Jun, S.-H., Park, S.-G., & Kang, N.-G. (2022). Enhancement of Efficacy of Retinoids through Enhancing Retinoid-Induced RAR Activity and Inhibiting Hydroxylation of Retinoic Acid, and Its Clinical Efficacy on Photo-Aging. Pharmaceutics, 14(11), 2412. https://doi.org/10.3390/pharmaceutics14112412

