ATRX Promotes Transcription Initiation of HSV-1 Immediate Early Genes During Early Lytic Infection
Abstract
1. Introduction
2. Materials and Methods
2.1. Cells
2.2. siRNA Knockdown
2.3. mRNA RT-qPCR
2.4. Viruses, Infection, and Drug Treatment
2.5. Viral Yield Assay
2.6. Nuclei Isolation
2.7. Nuclear Run-On
2.8. PRO-RTqPCR
2.9. PRO-Seq Library Preparation
2.10. PRO-Seq Data Analysis
2.11. Viral Genome Copy Number Quantification
2.12. Immunofluorescence and Confocal Microscopy
2.13. Chromatin Immunoprecipitation and Sequencing (ChIP-Seq)
2.14. ChIP-Seq Data Analysis
2.15. Statistical Analysis
3. Results
3.1. ATRX Depletion Reduces Transcriptional Activity on HSV-1 Genes at 1.5 Hpi
3.2. PML-NBs Retain the Ability to Form in ATRX-Depleted Cells
3.3. ATRX Promotes Transcription Initiation on IE Genes at 1.5 Hpi
3.4. ATRX Depletion Delays Progression Through the Temporal Cascade and Viral Replication
3.5. ATRX Is Associated with Sites of Both Active and Repressed Transcription on the Cellular and Viral Genomes
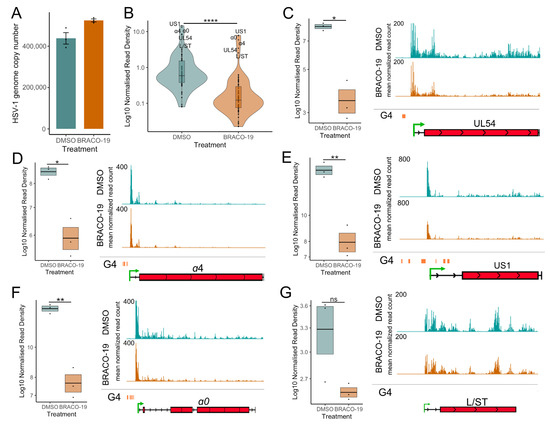
3.6. Stabilization of G-Quadruplexes Mimics the Effects of ATRX Depletion on Viral Transcription
4. Discussion
Supplementary Materials
Author Contributions
Funding
Data Availability Statement
Acknowledgments
Conflicts of Interest
References
- Mavromara-Nazos, P.; Roizman, B. Delineation of Regulatory Domains of Early (Beta) and Late (Gamma 2) Genes by Construction of Chimeric Genes Expressed in Herpes Simplex Virus 1 Genomes. Proc. Natl. Acad. Sci. USA 1989, 86, 4071–4075. [Google Scholar] [CrossRef]
- Kim, D.-B.; Zabierowski, S.; DeLuca, N.A. The Initiator Element in a Herpes Simplex Virus Type 1 Late-Gene Promoter Enhances Activation by ICP4, Resulting in Abundant Late-Gene Expression. J. Virol. 2002, 76, 1548–1558. [Google Scholar] [CrossRef]
- Dunn, L.E.M.; Baines, J.D. Herpes Simplex Virus 1 Immediate Early Transcription Initiation, Pause-Release, Elongation, and Termination in the Presence and Absence of ICP4. J. Virol. 2023, 97, e0096023. [Google Scholar] [CrossRef]
- Harkness, J.M.; Kader, M.; DeLuca, N.A. Transcription of the Herpes Simplex Virus 1 Genome during Productive and Quiescent Infection of Neuronal and Nonneuronal Cells. J. Virol. 2014, 88, 6847–6861. [Google Scholar] [CrossRef]
- Dunn, L.E.M.; Birkenheuer, C.H.; Dufour, R.; Baines, J.D.; Frappier, L. Immediate Early Proteins of Herpes Simplex Virus Transiently Repress Viral Transcription before Subsequent Activation. J. Virol. 2022, 96, e01416-22. [Google Scholar] [CrossRef] [PubMed]
- Honess, R.W.; Roizman, B. Regulation of Herpesvirus Macromolecular Synthesis. I. Cascade Regulation of the Synthesis of Three Groups of Viral Proteins. J. Virol. 1974, 14, 8–19. [Google Scholar] [CrossRef]
- Dunn, L.E.M.; Birkenheuer, C.H.; Baines, J.D. A Revision of Herpes Simplex Virus Type 1 Transcription: First, Repress; Then, Express. Microorganisms 2024, 12, 262. [Google Scholar] [CrossRef] [PubMed]
- Dembowski, J.A.; DeLuca, N.A. Temporal Viral Genome-Protein Interactions Define Distinct Stages of Productive Herpesviral Infection. mBio 2018, 9, e01182-18. [Google Scholar] [CrossRef] [PubMed]
- Maul, G.G.; Ishov, A.M.; Everett, R.D. Nuclear Domain 10 as Preexisting Potential Replication Start Sites of Herpes Simplex Virus Type-1. Virology 1996, 217, 67–75. [Google Scholar] [CrossRef]
- Alandijany, T.; Roberts, A.P.E.; Conn, K.L.; Loney, C.; McFarlane, S.; Orr, A.; Boutell, C. Distinct Temporal Roles for the Promyelocytic Leukaemia (PML) Protein in the Sequential Regulation of Intracellular Host Immunity to HSV-1 Infection. PLoS Pathog. 2018, 14, e1006769. [Google Scholar] [CrossRef]
- Everett, R.D.; Murray, J. ND10 Components Relocate to Sites Associated with Herpes Simplex Virus Type 1 Nucleoprotein Complexes during Virus Infection. J. Virol. 2005, 79, 5078. [Google Scholar] [CrossRef] [PubMed]
- Everett, R.D.; Murray, J.; Orr, A.; Preston, C.M. Herpes Simplex Virus Type 1 Genomes Are Associated with ND10 Nuclear Substructures in Quiescently Infected Human Fibroblasts. J. Virol. 2007, 81, 10991–11004. [Google Scholar] [CrossRef]
- Cabral, J.M.; Oh, H.S.; Knipe, D.M. ATRX Promotes Maintenance of Herpes Simplex Virus Heterochromatin during Chromatin Stress. eLife 2018, 7, e40228. [Google Scholar] [CrossRef]
- Everett, R.D.; Rechter, S.; Papior, P.; Tavalai, N.; Stamminger, T.; Orr, A. PML Contributes to a Cellular Mechanism of Repression of Herpes Simplex Virus Type 1 Infection That Is Inactivated by ICP0. J. Virol. 2006, 80, 7995–8005. [Google Scholar] [CrossRef]
- Everett, R.D.; Parada, C.; Gripon, P.; Sirma, H.; Orr, A. Replication of ICP0-Null Mutant Herpes Simplex Virus Type 1 Is Restricted by Both PML and Sp100. J. Virol. 2008, 82, 2661–2672. [Google Scholar] [CrossRef]
- Merkl, P.E.; Orzalli, M.H.; Knipe, D.M. Mechanisms of Host IFI16, PML, and Daxx Protein Restriction of Herpes Simplex Virus 1 Replication. J. Virol. 2018, 92, 10-1128. [Google Scholar] [CrossRef]
- Everett, R.D.; Freemont, P.; Saitoh, H.; Dasso, M.; Orr, A.; Kathoria, M.; Parkinson, J. The Disruption of ND10 during Herpes Simplex Virus Infection Correlates with the Vmw110- and Proteasome-Dependent Loss of Several PML Isoforms. J. Virol. 1998, 72, 6581–6591. [Google Scholar] [CrossRef]
- Chelbi-Alix, M.K.; de Thé, H. Herpes Virus Induced Proteasome-Dependent Degradation of the Nuclear Bodies-Associated PML and Sp100 Proteins. Oncogene 1999, 18, 935–941. [Google Scholar] [CrossRef] [PubMed]
- Tang, J.; Wu, S.; Liu, H.; Stratt, R.; Barak, O.G.; Shiekhattar, R.; Picketts, D.J.; Yang, X. A Novel Transcription Regulatory Complex Containing Death Domain-Associated Protein and the ATR-X Syndrome Protein*. J. Biol. Chem. 2004, 279, 20369–20377. [Google Scholar] [CrossRef]
- Cohen, C.; Corpet, A.; Roubille, S.; Maroui, M.A.; Poccardi, N.; Rousseau, A.; Kleijwegt, C.; Binda, O.; Texier, P.; Sawtell, N.; et al. Promyelocytic Leukemia (PML) Nuclear Bodies (NBs) Induce Latent/Quiescent HSV-1 Genomes Chromatinization through a PML NB/Histone H3.3/H3.3 Chaperone Axis. PLoS Pathog. 2018, 14, e1007313. [Google Scholar] [CrossRef] [PubMed]
- Truch, J.; Telenius, J.; Higgs, D.R.; Gibbons, R.J. How to Tackle Challenging ChIP-Seq, with Long-Range Cross-Linking, Using ATRX as an Example. In Histone Variants: Methods and Protocols; Orsi, G.A., Almouzni, G., Eds.; Springer: New York, NY, USA, 2018; pp. 105–130. ISBN 978-1-4939-8663-7. [Google Scholar]
- Kim, D.-H.; Behlke, M.A.; Rose, S.D.; Chang, M.-S.; Choi, S.; Rossi, J.J. Synthetic dsRNA Dicer Substrates Enhance RNAi Potency and Efficacy. Nat. Biotechnol. 2005, 23, 222–226. [Google Scholar] [CrossRef]
- Artusi, S.; Nadai, M.; Perrone, R.; Biasolo, M.A.; Palù, G.; Flamand, L.; Calistri, A.; Richter, S.N. The Herpes Simplex Virus-1 Genome Contains Multiple Clusters of Repeated G-Quadruplex: Implications for the Antiviral Activity of a G-Quadruplex Ligand. Antivir. Res. 2015, 118, 123–131. [Google Scholar] [CrossRef]
- Frasson, I.; Nadai, M.; Richter, S.N. Conserved G-Quadruplexes Regulate the Immediate Early Promoters of Human Alphaherpesviruses. Molecules 2019, 24, 2375. [Google Scholar] [CrossRef]
- Frasson, I.; Soldà, P.; Nadai, M.; Lago, S.; Richter, S.N. Parallel G-Quadruplexes Recruit the HSV-1 Transcription Factor ICP4 to Promote Viral Transcription in Herpes Virus-Infected Human Cells. Commun. Biol. 2021, 4, 510. [Google Scholar] [CrossRef]
- Mahat, D.B.; Kwak, H.; Booth, G.T.; Jonkers, I.H.; Danko, C.G.; Patel, R.K.; Waters, C.T.; Munson, K.; Core, L.J.; Lis, J.T. Base-Pair-Resolution Genome-Wide Mapping of Active RNA Polymerases Using Precision Nuclear Run-on (PRO-Seq). Nat. Protoc. 2016, 11, 1455–1476. [Google Scholar] [CrossRef] [PubMed]
- Birkenheuer, C.H.; Danko, C.G.; Baines, J.D. Herpes Simplex Virus 1 Dramatically Alters Loading and Positioning of RNA Polymerase II on Host Genes Early in Infection. J. Virol. 2018, 92, e02184-17. [Google Scholar] [CrossRef] [PubMed]
- Judd, J.; Wojenski, L.A.; Wainman, L.M.; Tippens, N.D.; Rice, E.J.; Dziubek, A.; Villafano, G.J.; Wissink, E.M.; Versluis, P.; Bagepalli, L.; et al. A Rapid, Sensitive, Scalable Method for Precision Run-On Sequencing (PRO-Seq). bioRxiv 2020. [Google Scholar] [CrossRef]
- Thorvaldsdóttir, H.; Robinson, J.T.; Mesirov, J.P. Integrative Genomics Viewer (IGV): High-Performance Genomics Data Visualization and Exploration. Brief. Bioinform. 2013, 14, 178–192. [Google Scholar] [CrossRef]
- Birkenheuer, C.H.; Baines, J.D. RNA Polymerase II Promoter-Proximal Pausing and Release to Elongation Are Key Steps Regulating Herpes Simplex Virus 1 Transcription. J. Virol. 2020, 94, e02035-19. [Google Scholar] [CrossRef]
- Stirling, D.R.; Swain-Bowden, M.J.; Lucas, A.M.; Carpenter, A.E.; Cimini, B.A.; Goodman, A. CellProfiler 4: Improvements in Speed, Utility and Usability. BMC Bioinform. 2021, 22, 433. [Google Scholar] [CrossRef]
- Ramírez, F.; Ryan, D.P.; Grüning, B.; Bhardwaj, V.; Kilpert, F.; Richter, A.S.; Heyne, S.; Dündar, F.; Manke, T. deepTools2: A next Generation Web Server for Deep-Sequencing Data Analysis. Nucleic Acids Res. 2016, 44, W160–W165. [Google Scholar] [CrossRef]
- Zhang, Y.; Liu, T.; Meyer, C.A.; Eeckhoute, J.; Johnson, D.S.; Bernstein, B.E.; Nusbaum, C.; Myers, R.M.; Brown, M.; Li, W.; et al. Model-Based Analysis of ChIP-Seq (MACS). Genome Biol. 2008, 9, R137. [Google Scholar] [CrossRef] [PubMed]
- Heinz, S.; Benner, C.; Spann, N.; Bertolino, E.; Lin, Y.C.; Laslo, P.; Cheng, J.X.; Murre, C.; Singh, H.; Glass, C.K. Simple Combinations of Lineage-Determining Transcription Factors Prime Cis-Regulatory Elements Required for Macrophage and B Cell Identities. Mol. Cell 2010, 38, 576–589. [Google Scholar] [CrossRef]
- Roberts, T.C.; Hart, J.R.; Kaikkonen, M.U.; Weinberg, M.S.; Vogt, P.K.; Morris, K.V. Quantification of Nascent Transcription by Bromouridine Immunocapture Nuclear Run-on RT-qPCR. Nat. Protoc. 2015, 10, 1198–1211. [Google Scholar] [CrossRef]
- Lukashchuk, V.; Everett, R.D. Regulation of ICP0-Null Mutant Herpes Simplex Virus Type 1 Infection by ND10 Components ATRX and hDaxx. J. Virol. 2010, 84, 4026–4040. [Google Scholar] [CrossRef] [PubMed]
- Wissink, E.M.; Vihervaara, A.; Tippens, N.D.; Lis, J.T. Nascent RNA Analyses: Tracking Transcription and Its Regulation. Nat. Rev. Genet. 2019, 20, 705–723. [Google Scholar] [CrossRef] [PubMed]
- Jonkers, I.; Kwak, H.; Lis, J.T. Genome-Wide Dynamics of Pol II Elongation and Its Interplay with Promoter Proximal Pausing, Chromatin, and Exons. Elife 2014, 3, e02407. [Google Scholar] [CrossRef]
- Birkenheuer, C.H.; Baines, J.D. Aberrant RNA Polymerase Initiation and Processivity on the Genome of a Herpes Simplex Virus 1 Mutant Lacking ICP27. J. Virol. 2024, 98, e0071224. [Google Scholar] [CrossRef]
- Birkenheuer, C.H.; Dunn, L.; Dufour, R.; Baines, J.D. ICP22 of Herpes Simplex Virus 1 Decreases RNA Polymerase Processivity. J. Virol. 2022, 96, e0219121. [Google Scholar] [CrossRef]
- Truch, J.; Downes, D.J.; Scott, C.; Gür, E.R.; Telenius, J.M.; Repapi, E.; Schwessinger, R.; Gosden, M.; Brown, J.M.; Taylor, S.; et al. The Chromatin Remodeller ATRX Facilitates Diverse Nuclear Processes, in a Stochastic Manner, in Both Heterochromatin and Euchromatin. Nat. Commun. 2022, 13, 3485. [Google Scholar] [CrossRef]
- Kutluay Sebla, B.; Triezenberg Steven, J. Regulation of Histone Deposition on the Herpes Simplex Virus Type 1 Genome during Lytic Infection. J. Virol. 2009, 83, 5835–5845. [Google Scholar] [CrossRef]
- Dremel, S.E.; DeLuca, N.A. Herpes Simplex Viral Nucleoprotein Creates a Competitive Transcriptional Environment Facilitating Robust Viral Transcription and Host Shut Off. eLife 2019, 8, e51109. [Google Scholar] [CrossRef]
- Wang, Z.; Chu, T.; Choate, L.A.; Danko, C.G. Identification of Regulatory Elements from Nascent Transcription Using dREG. Genome Res. 2019, 29, 293–303. [Google Scholar] [CrossRef]
- Hänsel-Hertsch, R.; Di Antonio, M.; Balasubramanian, S. DNA G-Quadruplexes in the Human Genome: Detection, Functions and Therapeutic Potential. Nat. Rev. Mol. Cell Biol. 2017, 18, 279–284. [Google Scholar] [CrossRef]
- Law, M.J.; Lower, K.M.; Voon, H.P.J.; Hughes, J.R.; Garrick, D.; Viprakasit, V.; Mitson, M.; De Gobbi, M.; Marra, M.; Morris, A.; et al. ATR-X Syndrome Protein Targets Tandem Repeats and Influences Allele-Specific Expression in a Size-Dependent Manner. Cell 2010, 143, 367–378. [Google Scholar] [CrossRef] [PubMed]
- Read, M.; Harrison, R.J.; Romagnoli, B.; Tanious, F.A.; Gowan, S.H.; Reszka, A.P.; Wilson, W.D.; Kelland, L.R.; Neidle, S. Structure-Based Design of Selective and Potent G Quadruplex-Mediated Telomerase Inhibitors. Proc. Natl. Acad. Sci. USA 2001, 98, 4844–4849. [Google Scholar] [CrossRef] [PubMed]
- Artusi, S.; Perrone, R.; Lago, S.; Raffa, P.; Di Iorio, E.; Palù, G.; Richter, S.N. Visualization of DNA G-Quadruplexes in Herpes Simplex Virus 1-Infected Cells. Nucleic Acids Res. 2016, 44, 10343–10353. [Google Scholar] [CrossRef] [PubMed]
- Wang, Y.; Yang, J.; Wild, A.T.; Wu, W.H.; Shah, R.; Danussi, C.; Riggins, G.J.; Kannan, K.; Sulman, E.P.; Chan, T.A.; et al. G-Quadruplex DNA Drives Genomic Instability and Represents a Targetable Molecular Abnormality in ATRX-Deficient Malignant Glioma. Nat. Commun. 2019, 10, 943. [Google Scholar] [CrossRef]
- Li, C.; Wang, H.; Yin, Z.; Fang, P.; Xiao, R.; Xiang, Y.; Wang, W.; Li, Q.; Huang, B.; Huang, J.; et al. Ligand-Induced Native G-Quadruplex Stabilization Impairs Transcription Initiation. Genome Res. 2021, 31, 1546–1560. [Google Scholar] [CrossRef]
- Sampath, P.; DeLuca, N.A. Binding of ICP4, TATA-Binding Protein, and RNA Polymerase II to Herpes Simplex Virus Type 1 Immediate-Early, Early, and Late Promoters in Virus-Infected Cells. J. Virol. 2008, 82, 2339–2349. [Google Scholar] [CrossRef]
- Tsai, R.-X.; Fang, K.-C.; Yang, P.-C.; Hsieh, Y.-H.; Chiang, I.-T.; Chen, Y.; Lee, H.-G.; Lee, J.T.; Chu, H.-P.C. TERRA Regulates DNA G-Quadruplex Formation and ATRX Recruitment to Chromatin. Nucleic Acids Res. 2022, 50, 12217–12234. [Google Scholar] [CrossRef]
- Teng, Y.-C.; Sundaresan, A.; O’Hara, R.; Gant, V.U.; Li, M.; Martire, S.; Warshaw, J.N.; Basu, A.; Banaszynski, L.A. ATRX Promotes Heterochromatin Formation to Protect Cells from G-Quadruplex DNA-Mediated Stress. Nat. Commun. 2021, 12, 3887. [Google Scholar] [CrossRef] [PubMed]
- Aguilera, P.; López-Contreras, A.J. ATRX, a Guardian of Chromatin. Trends Genet. 2023, 39, 505–519. [Google Scholar] [CrossRef] [PubMed]
- Singh, P.; Zhu, L.; Shipley, M.A.; Ye, Z.A.; Neumann, D.M. The HSV-1 Encoded CCCTC-Binding Factor, CTRL2, Impacts the Nature of Viral Chromatin during HSV-1 Lytic Infection. PLoS Pathog. 2024, 20, e1012621. [Google Scholar] [CrossRef]
- Cabral, J.M.; Cushman, C.H.; Sodroski, C.N.; Knipe, D.M. ATRX Limits the Accessibility of Histone H3-Occupied HSV Genomes during Lytic Infection. PLoS Pathog. 2021, 17, e1009567. [Google Scholar] [CrossRef]
- Deshmane, S.L.; Fraser, N.W. During Latency, Herpes Simplex Virus Type 1 DNA Is Associated with Nucleosomes in a Chromatin Structure. J. Virol. 1989, 63, 943–947. [Google Scholar] [CrossRef]
- Cliffe, A.R.; Coen, D.M.; Knipe, D.M. Kinetics of Facultative Heterochromatin and Polycomb Group Protein Association with the Herpes Simplex Viral Genome during Establishment of Latent Infection. mBio 2013, 4, e00590-12. [Google Scholar] [CrossRef]
- Hu, M.; Depledge, D.P.; Flores Cortes, E.; Breuer, J.; Schang, L.M. Chromatin Dynamics and the Transcriptional Competence of HSV-1 Genomes during Lytic Infections. PLoS Pathog. 2019, 15, e1008076. [Google Scholar] [CrossRef]
- Francois, A.K.; Rohani, A.; Loftus, M.; Dochnal, S.; Hrit, J.; McFarlane, S.; Whitford, A.; Lewis, A.; Krakowiak, P.; Boutell, C.; et al. Single-Genome Analysis Reveals a Heterogeneous Association of the Herpes Simplex Virus Genome with H3K27me2 and the Reader PHF20L1 Following Infection of Human Fibroblasts. mBio 2024, 15, e03278-23. [Google Scholar] [CrossRef]
- Roberts, A.P.E.; Orr, A.; Iliev, V.; Orr, L.; McFarlane, S.; Yang, Z.; Epifano, I.; Loney, C.; Collados Rodriguez, M.; Cliffe, A.R.; et al. Daxx Mediated Histone H3.3 Deposition on HSV-1 DNA Restricts Genome Decompaction and the Progression of Immediate-Early Transcription. bioRxiv 2024. [Google Scholar] [CrossRef] [PubMed]
- Placek, B.J.; Huang, J.; Kent, J.R.; Dorsey, J.; Rice, L.; Fraser, N.W.; Berger, S.L. The Histone Variant H3.3 Regulates Gene Expression during Lytic Infection with Herpes Simplex Virus Type 1. J. Virol. 2009, 83, 1416–1421. [Google Scholar] [CrossRef] [PubMed]
- Deaton, A.M.; Gómez-Rodríguez, M.; Mieczkowski, J.; Tolstorukov, M.Y.; Kundu, S.; Sadreyev, R.I.; Jansen, L.E.; Kingston, R.E. Enhancer Regions Show High Histone H3.3 Turnover That Changes during Differentiation. eLife 2016, 5, e15316. [Google Scholar] [CrossRef] [PubMed]
- Tafessu, A.; O’Hara, R.; Martire, S.; Dube, A.L.; Saha, P.; Gant, V.U.; Banaszynski, L.A. H3.3 Contributes to Chromatin Accessibility and Transcription Factor Binding at Promoter-Proximal Regulatory Elements in Embryonic Stem Cells. Genome Biol. 2023, 24, 25. [Google Scholar] [CrossRef]
- Conn, K.L.; Hendzel, M.J.; Schang, L.M. The Differential Mobilization of Histones H3.1 and H3.3 by Herpes Simplex Virus 1 Relates Histone Dynamics to the Assembly of Viral Chromatin. PLoS Pathog. 2013, 9, e1003695. [Google Scholar] [CrossRef] [PubMed]
- Catez, F.; Picard, C.; Held, K.; Gross, S.; Rousseau, A.; Theil, D.; Sawtell, N.; Labetoulle, M.; Lomonte, P. HSV-1 Genome Subnuclear Positioning and Associations with Host-Cell PML-NBs and Centromeres Regulate LAT Locus Transcription during Latency in Neurons. PLoS Pathog. 2012, 8, e1002852. [Google Scholar] [CrossRef]
- Bérubé, N.G.; Mangelsdorf, M.; Jagla, M.; Vanderluit, J.; Garrick, D.; Gibbons, R.J.; Higgs, D.R.; Slack, R.S.; Picketts, D.J. The Chromatin-Remodeling Protein ATRX Is Critical for Neuronal Survival during Corticogenesis. J. Clin. Investig. 2005, 115, 258–267. [Google Scholar] [CrossRef]
- Sekine, E.; Schmidt, N.; Gaboriau, D.; O’Hare, P. Spatiotemporal Dynamics of HSV Genome Nuclear Entry and Compaction State Transitions Using Bioorthogonal Chemistry and Super-Resolution Microscopy. PLoS Pathog. 2017, 13, e1006721. [Google Scholar] [CrossRef]
- Wertheim, J.O.; Smith, M.D.; Smith, D.M.; Scheffler, K.; Kosakovsky Pond, S.L. Evolutionary Origins of Human Herpes Simplex Viruses 1 and 2. Mol. Biol. Evol. 2014, 31, 2356–2364. [Google Scholar] [CrossRef]









Disclaimer/Publisher’s Note: The statements, opinions and data contained in all publications are solely those of the individual author(s) and contributor(s) and not of MDPI and/or the editor(s). MDPI and/or the editor(s) disclaim responsibility for any injury to people or property resulting from any ideas, methods, instructions or products referred to in the content. |
© 2025 by the authors. Licensee MDPI, Basel, Switzerland. This article is an open access article distributed under the terms and conditions of the Creative Commons Attribution (CC BY) license (https://creativecommons.org/licenses/by/4.0/).
Share and Cite
Dunn, L.E.M.; Clark, M.M.; Baines, J.D. ATRX Promotes Transcription Initiation of HSV-1 Immediate Early Genes During Early Lytic Infection. Viruses 2025, 17, 1169. https://doi.org/10.3390/v17091169
Dunn LEM, Clark MM, Baines JD. ATRX Promotes Transcription Initiation of HSV-1 Immediate Early Genes During Early Lytic Infection. Viruses. 2025; 17(9):1169. https://doi.org/10.3390/v17091169
Chicago/Turabian StyleDunn, Laura E. M., Mackenzie M. Clark, and Joel D. Baines. 2025. "ATRX Promotes Transcription Initiation of HSV-1 Immediate Early Genes During Early Lytic Infection" Viruses 17, no. 9: 1169. https://doi.org/10.3390/v17091169
APA StyleDunn, L. E. M., Clark, M. M., & Baines, J. D. (2025). ATRX Promotes Transcription Initiation of HSV-1 Immediate Early Genes During Early Lytic Infection. Viruses, 17(9), 1169. https://doi.org/10.3390/v17091169

