Anthraquinone-2-Carboxylic Acid Is a Potential Antiviral Candidate Against Influenza Viruses In Vitro and In Vivo
Abstract
1. Introduction
2. Materials and Methods
2.1. Chemicals
2.2. Viruses, Cells, and Animals
2.3. Cytotoxicity Assay and Cytopathic Effect Inhibition Assay
2.4. Viral RNA Copy Number and Infectious Particle Inhibition Assay
2.5. PFU Assays
2.6. Viral and Immune Curves
2.7. Time-of-Addition Assay
2.8. Hemagglutination Inhibition and Neuraminidase Inhibition Assays
2.9. IAV Replicon Assay
2.10. Pseudotyped IAV Particles Entry Assay
2.11. In Vivo Antiviral Effect of A2CA
2.12. Quantitative Real-Time PCR
2.13. Fluorescence Microscopy
2.14. Western Blotting
2.15. Transcriptome Sequencing and Gene Ontology (GO) Enrichment Analysis
2.16. Molecular Docking
2.17. Statistical Analysis
3. Results
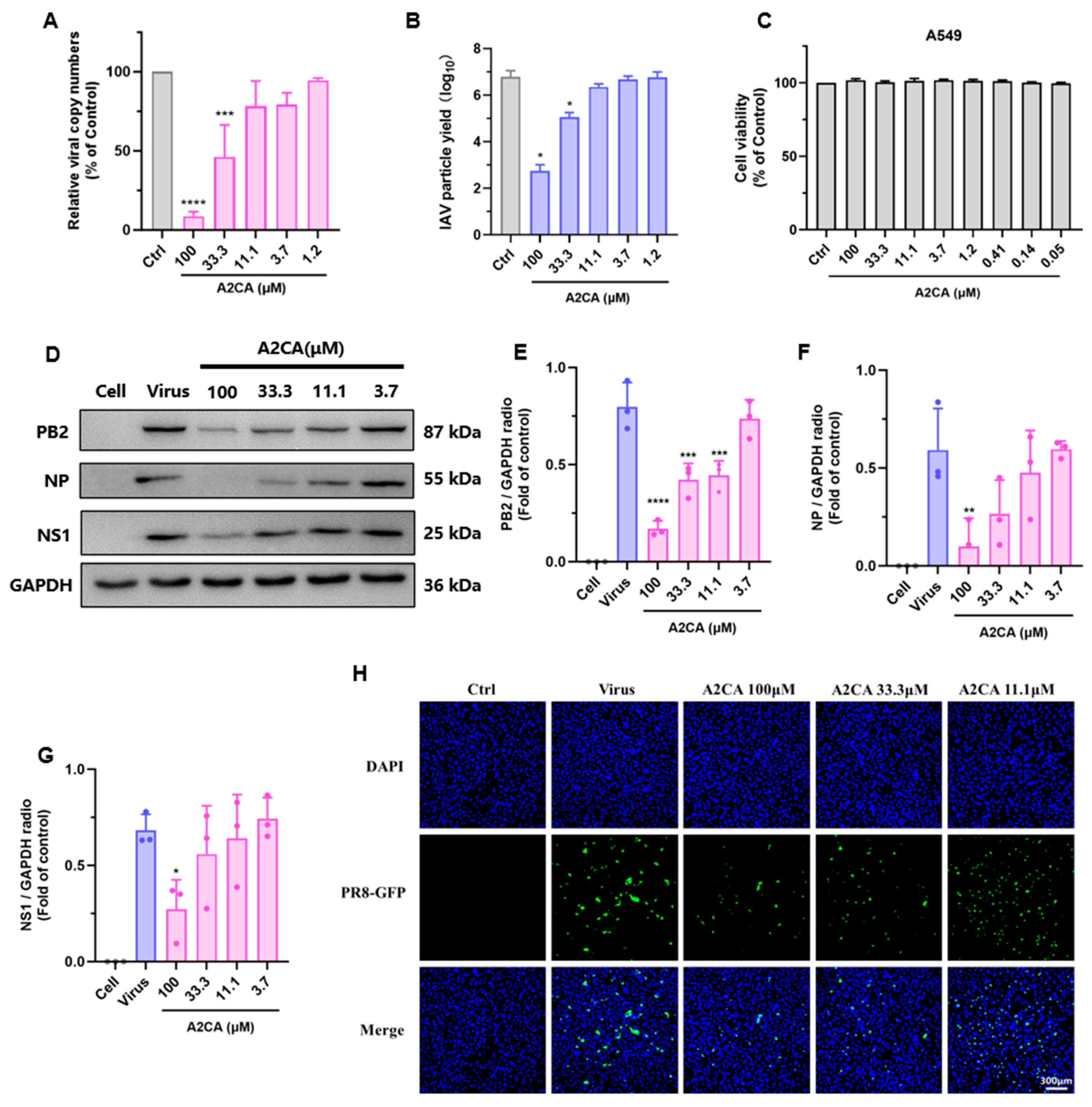
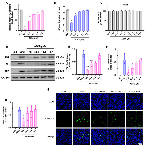
3.1. Antiviral Effect of the Candidate Compounds on Influenza Virus Strains
3.2. A2CA Treatment Reduces IAV Yield Dose-Dependently
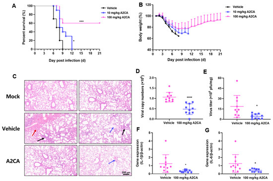
3.3. In Vivo Anti-IAV Activity of A2CA
3.4. RIG-I/STAT1 Signaling Pathway Activation Induced by IAV Disappeared After A2CA Treatment
3.5. A2CA Affects the Viral Replication Stage
3.6. Transcriptome Analysis
4. Discussion
Supplementary Materials
Author Contributions
Funding
Institutional Review Board Statement
Informed Consent Statement
Data Availability Statement
Conflicts of Interest
References
- WHO Organization. Influenza (Seasonal). 2023. Available online: https://www.who.int/news-room/fact-sheets/detail/influenza-(seasonal) (accessed on 9 July 2024).
- Long, J.S.; Mistry, B.; Haslam, S.M.; Barclay, W.S. Host and viral determinants of influenza A virus species specificity. Nat. Rev. Microbiol. 2019, 17, 67–81. [Google Scholar] [CrossRef] [PubMed]
- de Jong, M.D.; Simmons, C.P.; Thanh, T.T.; Hien, V.M.; Smith, G.J.; Chau, T.N.; Hoang, D.M.; Chau, N.V.; Khanh, T.H.; Dong, V.C.; et al. Fatal outcome of human influenza A (H5N1) is associated with high viral load and hypercytokinemia. Nat. Med. 2006, 12, 1203–1207. [Google Scholar] [CrossRef] [PubMed]
- Zhang, Z.W.; Gao, C.S.; Zhang, H.; Yang, J.; Wang, Y.P.; Pan, L.B.; Yu, H.; He, C.Y.; Luo, H.B.; Zhao, Z.X.; et al. Morinda officinalis oligosaccharides increase serotonin in the brain and ameliorate depression via promoting 5-hydroxytryptophan production in the gut microbiota. Acta Pharm. Sin. B 2022, 12, 3298–3312. [Google Scholar] [CrossRef]
- Cao, Y.; Tan, X.; Shen, J.; Liu, F.; Xu, Y.; Chen, Y.; Zhou, S.; Qiu, T.; Li, D.; Zhao, Q.; et al. Morinda Officinalis-derived extracellular vesicle-like particles: Anti-osteoporosis effect by regulating MAPK signaling pathway. Phytomedicine 2024, 129, 155628. [Google Scholar] [CrossRef] [PubMed]
- Zhang, J.H.; Xin, H.L.; Xu, Y.M.; Shen, Y.; He, Y.Q.; Hsien, Y.; Lin, B.; Song, H.T.; Juan, L.; Yang, H.Y.; et al. Morinda officinalis How.—A comprehensive review of traditional uses, phytochemistry and pharmacology. J. Ethnopharmacol. 2018, 213, 230–255. [Google Scholar] [CrossRef]
- Kim, Y.M.; Lee, C.H.; Kim, H.G.; Lee, H.S. Anthraquinones isolated from Cassia tora (Leguminosae) seed show an antifungal property against phytopathogenic fungi. J. Agric. Food Chem. 2004, 52, 6096–6100. [Google Scholar] [CrossRef]
- Park, B.S.; Kim, J.R.; Lee, S.E.; Kim, K.S.; Takeoka, G.R.; Ahn, Y.J.; Kim, J.H. Selective growth-inhibiting effects of compounds identified in Tabebuia impetiginosa inner bark on human intestinal bacteria. J. Agric. Food Chem. 2005, 53, 1152–1157. [Google Scholar] [CrossRef]
- Park, J.G.; Kim, S.C.; Kim, Y.H.; Yang, W.S.; Kim, Y.; Hong, S.; Kim, K.H.; Yoo, B.C.; Kim, S.H.; Kim, J.H.; et al. Anti-Inflammatory and Antinociceptive Activities of Anthraquinone-2-Carboxylic Acid. Mediat. Inflamm. 2016, 2016, 1903849. [Google Scholar] [CrossRef]
- Park, J.G.; Son, Y.J.; Kim, M.Y.; Cho, J.Y. Syk and IRAK1 Contribute to Immunopharmacological Activities of Anthraquinone-2-carboxlic Acid. Molecules 2016, 21, 809. [Google Scholar] [CrossRef]
- Park, B.S.; Lee, H.K.; Lee, S.E.; Piao, X.L.; Takeoka, G.R.; Wong, R.Y.; Ahn, Y.J.; Kim, J.H. Antibacterial activity of Tabebuia impetiginosa Martius ex DC (Taheebo) against Helicobacter pylori. J. Ethnopharmacol. 2006, 105, 255–262. [Google Scholar] [CrossRef]
- Ma, H.H.; Zhang, J.; Li, C.Q.; Zou, L.W. Discovery of anthraquinones as DPP-IV inhibitors: Structure-activity relationships and inhibitory mechanism. Fitoterapia 2023, 168, 105549. [Google Scholar] [CrossRef] [PubMed]
- Yang, J.J.; Zhao, L.; Li, R.; Yan, Y.Z.; Yin, J.Y.; Dai, Q.S.; Guo, X.J.; Li, W.; Li, Y.X.; Liu, M.M.; et al. In vitro and in vivo antiviral activity of Maqian (Zanthoxylum myriacanthum var. pubescens) essential oil and its major constituents against strains of influenza virus. Ind. Crop. Prod. 2022, 177, 114524. [Google Scholar] [CrossRef]
- Zhao, L.; Yan, Y.Z.; Dai, Q.S.; Wang, Z.H.; Yin, J.Y.; Xu, Y.J.; Wang, Z.; Guo, X.J.; Li, W.; Cao, R.Y.; et al. The CDK1 inhibitor, Ro-3306, is a potential antiviral candidate against influenza virus infection. Antivir. Res. 2022, 201, 105296. [Google Scholar] [CrossRef] [PubMed]
- Wang, C.; Zhao, L.; Xia, S.; Zhang, T.; Cao, R.; Liang, G.; Li, Y.; Meng, G.; Wang, W.; Shi, W.; et al. De Novo Design of alpha-Helical Lipopeptides Targeting Viral Fusion Proteins: A Promising Strategy for Relatively Broad-Spectrum Antiviral Drug Discovery. J. Med. Chem. 2018, 61, 8734–8745. [Google Scholar] [CrossRef] [PubMed]
- Zhao, L.; Yan, Y.; Dai, Q.; Li, X.; Xu, K.; Zou, G.; Yang, K.; Li, W.; Guo, X.; Yang, J.; et al. Development of Novel Anti-influenza Thiazolides with Relatively Broad-Spectrum Antiviral Potentials. Antimicrob. Agents Chemother. 2020, 64, e00222-20. [Google Scholar] [CrossRef]
- Munoz-Fontela, C.; Mandinova, A.; Aaronson, S.A.; Lee, S.W. Emerging roles of p53 and other tumour-suppressor genes in immune regulation. Nat. Rev. Immunol. 2016, 16, 741–750. [Google Scholar] [CrossRef]
- Dubois, J.; Traversier, A.; Julien, T.; Padey, B.; Lina, B.; Bourdon, J.C.; Marcel, V.; Boivin, G.; Rosa-Calatrava, M.; Terrier, O. The Nonstructural NS1 Protein of Influenza Viruses Modulates TP53 Splicing through Host Factor CPSF4. J. Virol. 2019, 93, e02168-18. [Google Scholar] [CrossRef]
- Ng, C.C.; Koyama, K.; Okamura, S.; Kondoh, H.; Takei, Y.; Nakamura, Y. Isolation and characterization of a novel TP53-inducible gene, TP53TG3. Genes Chromosomes Cancer 1999, 26, 329–335. [Google Scholar] [CrossRef]
- Arnaiz, O.; Gout, J.F.; Betermier, M.; Bouhouche, K.; Cohen, J.; Duret, L.; Kapusta, A.; Meyer, E.; Sperling, L. Gene expression in a paleopolyploid: A transcriptome resource for the ciliate Paramecium tetraurelia. BMC Genom. 2010, 11, 547. [Google Scholar] [CrossRef]
- Lin, J.; Le, T.V.; Augspurger, K.; Tritschler, D.; Bower, R.; Fu, G.; Perrone, C.; O’Toole, E.T.; Mills, K.V.; Dymek, E.; et al. FAP57/WDR65 targets assembly of a subset of inner arm dyneins and connects to regulatory hubs in cilia. Mol. Biol. Cell 2019, 30, 2659–2680. [Google Scholar] [CrossRef]
- Bustamante-Marin, X.M.; Horani, A.; Stoyanova, M.; Charng, W.L.; Bottier, M.; Sears, P.R.; Yin, W.N.; Daniels, L.A.; Bowen, H.; Conrad, D.F.; et al. Mutation of CFAP57, a protein required for the asymmetric targeting of a subset of inner dynein arms in Chlamydomonas, causes primary ciliary dyskinesia. PLoS Genet. 2020, 16, e1008691. [Google Scholar] [CrossRef] [PubMed]
- Vanderboom, P.M.; Mun, D.G.; Madugundu, A.K.; Mangalaparthi, K.K.; Saraswat, M.; Garapati, K.; Chakraborty, R.; Ebihara, H.; Sun, J.; Pandey, A. Proteomic Signature of Host Response to SARS-CoV-2 Infection in the Nasopharynx. Mol. Cell. Proteom. 2021, 20, 100134. [Google Scholar] [CrossRef]
- Lu, Y.; He, P.; Zhang, Y.; Ren, Y.; Zhang, L. The emerging roles of retromer and sorting nexins in the life cycle of viruses. Virol. Sin. 2022, 37, 321–330. [Google Scholar] [CrossRef] [PubMed]
- Dominguez-Cherit, G.; Lapinsky, S.E.; Macias, A.E.; Pinto, R.; Espinosa-Perez, L.; de la Torre, A.; Poblano-Morales, M.; Baltazar-Torres, J.A.; Bautista, E.; Martinez, A.; et al. Critically Ill patients with 2009 influenza A(H1N1) in Mexico. JAMA 2009, 302, 1880–1887. [Google Scholar] [CrossRef]
- Herold, S.; Becker, C.; Ridge, K.M.; Budinger, G.R. Influenza virus-induced lung injury: Pathogenesis and implications for treatment. Eur. Respir. J. 2015, 45, 1463–1478. [Google Scholar] [CrossRef] [PubMed]
- Xu, T.; Qiao, J.; Zhao, L.; Wang, G.; He, G.; Li, K.; Tian, Y.; Gao, M.; Wang, J.; Wang, H.; et al. Acute respiratory distress syndrome induced by avian influenza A (H5N1) virus in mice. Am. J. Respir. Crit. Care Med. 2006, 174, 1011–1017. [Google Scholar] [CrossRef]
- Riquelme, R.; Torres, A.; Rioseco, M.L.; Ewig, S.; Cilloniz, C.; Riquelme, M.; Inzunza, C.; Polverino, E.; Gomez, Y.; Marcos, M.A.; et al. Influenza pneumonia: A comparison between seasonal influenza virus and the H1N1 pandemic. Eur. Respir. J. 2011, 38, 106–111. [Google Scholar] [CrossRef]
- Li, Z.J.; Zhang, H.Y.; Ren, L.L.; Lu, Q.B.; Ren, X.; Zhang, C.H.; Wang, Y.F.; Lin, S.H.; Zhang, X.A.; Li, J.; et al. Etiological and epidemiological features of acute respiratory infections in China. Nat. Commun. 2021, 12, 5026. [Google Scholar] [CrossRef]
- Bohannon, C.D.; Ende, Z.; Cao, W.; Mboko, W.P.; Ranjan, P.; Kumar, A.; Mishina, M.; Amoah, S.; Gangappa, S.; Mittal, S.K.; et al. Influenza Virus Infects and Depletes Activated Adaptive Immune Responders. Adv. Sci. 2021, 8, e2100693. [Google Scholar] [CrossRef]
- Hussain, M.; Galvin, H.D.; Haw, T.Y.; Nutsford, A.N.; Husain, M. Drug resistance in influenza A virus: The epidemiology and management. Infect. Drug Resist. 2017, 10, 121–134. [Google Scholar] [CrossRef]
- Sato, M.; Takashita, E.; Katayose, M.; Nemoto, K.; Sakai, N.; Fujisaki, S.; Hashimoto, K.; Hosoya, M. Detection of Variants With Reduced Baloxavir Marboxil and Oseltamivir Susceptibility in Children With Influenza A During the 2019–2020 Influenza Season. J. Infect. Dis. 2021, 224, 1735–1741. [Google Scholar] [CrossRef] [PubMed]
- Hayden, F.G.; Sugaya, N.; Hirotsu, N.; Lee, N.; de Jong, M.D.; Hurt, A.C.; Ishida, T.; Sekino, H.; Yamada, K.; Portsmouth, S.; et al. Baloxavir Marboxil for Uncomplicated Influenza in Adults and Adolescents. N. Engl. J. Med. 2018, 379, 913–923. [Google Scholar] [CrossRef] [PubMed]
- Kato, H.; Sato, S.; Yoneyama, M.; Yamamoto, M.; Uematsu, S.; Matsui, K.; Tsujimura, T.; Takeda, K.; Fujita, T.; Takeuchi, O.; et al. Cell type-specific involvement of RIG-I in antiviral response. Immunity 2005, 23, 19–28. [Google Scholar] [CrossRef]
- Kato, H.; Takeuchi, O.; Sato, S.; Yoneyama, M.; Yamamoto, M.; Matsui, K.; Uematsu, S.; Jung, A.; Kawai, T.; Ishii, K.J.; et al. Differential roles of MDA5 and RIG-I helicases in the recognition of RNA viruses. Nature 2006, 441, 101–105. [Google Scholar] [CrossRef] [PubMed]
- Szretter, K.J.; Gangappa, S.; Belser, J.A.; Zeng, H.; Chen, H.; Matsuoka, Y.; Sambhara, S.; Swayne, D.E.; Tumpey, T.M.; Katz, J.M. Early control of H5N1 influenza virus replication by the type I interferon response in mice. J. Virol. 2009, 83, 5825–5834. [Google Scholar] [CrossRef]
- Mogensen, T.H. Pathogen recognition and inflammatory signaling in innate immune defenses. Clin. Microbiol. Rev. 2009, 22, 240–273, Table of Contents. [Google Scholar] [CrossRef]
- Kawaguchi, A.; Nagata, K. De novo replication of the influenza virus RNA genome is regulated by DNA replicative helicase, MCM. EMBO J. 2007, 26, 4566–4575. [Google Scholar] [CrossRef]
- Panne, D.; Maniatis, T.; Harrison, S.C. An atomic model of the interferon-beta enhanceosome. Cell 2007, 129, 1111–1123. [Google Scholar] [CrossRef]
- Wilkins, C.; Gale, M., Jr. Recognition of viruses by cytoplasmic sensors. Curr. Opin. Immunol. 2010, 22, 41–47. [Google Scholar] [CrossRef]
- Meduri, G.U.; Kohler, G.; Headley, S.; Tolley, E.; Stentz, F.; Postlethwaite, A. Inflammatory cytokines in the BAL of patients with ARDS. Persistent elevation over time predicts poor outcome. Chest 1995, 108, 1303–1314. [Google Scholar] [CrossRef]
- Schutte, H.; Lohmeyer, J.; Rosseau, S.; Ziegler, S.; Siebert, C.; Kielisch, H.; Pralle, H.; Grimminger, F.; Morr, H.; Seeger, W. Bronchoalveolar and systemic cytokine profiles in patients with ARDS, severe pneumonia and cardiogenic pulmonary oedema. Eur. Respir. J. 1996, 9, 1858–1867. [Google Scholar] [CrossRef] [PubMed]
- Farrukee, R.; Schwab, L.S.U.; Barnes, J.B.; Brooks, A.G.; Londrigan, S.L.; Hartmann, G.; Zillinger, T.; Reading, P.C. Induction and antiviral activity of ferret myxovirus resistance (Mx) protein 1 against influenza A viruses. Sci. Rep. 2024, 14, 13524. [Google Scholar] [CrossRef]
- Swaraj, S.; Tripathi, S. Interference without interferon: Interferon-independent induction of interferon-stimulated genes and its role in cellular innate immunity. Mbio 2024, 15, e0258224. [Google Scholar] [CrossRef] [PubMed]
- Jiang, L.J.; Zhang, N.N.; Ding, F.; Li, X.Y.; Chen, L.; Zhang, H.X.; Zhang, W.; Chen, S.J.; Wang, Z.G.; Li, J.M.; et al. RA-inducible gene-I induction augments STAT1 activation to inhibit leukemia cell proliferation. Proc. Natl. Acad. Sci. USA 2011, 108, 1897–1902. [Google Scholar] [CrossRef] [PubMed]
- Imaizumi, T.; Kumagai, M.; Taima, K.; Fujita, T.; Yoshida, H.; Satoh, K. Involvement of retinoic acid-inducible gene-I in the IFN-gamma/STAT1 signalling pathway in BEAS-2B cells. Eur. Respir. J. 2005, 25, 1077–1083. [Google Scholar] [CrossRef]








Disclaimer/Publisher’s Note: The statements, opinions and data contained in all publications are solely those of the individual author(s) and contributor(s) and not of MDPI and/or the editor(s). MDPI and/or the editor(s) disclaim responsibility for any injury to people or property resulting from any ideas, methods, instructions or products referred to in the content. |
© 2025 by the authors. Licensee MDPI, Basel, Switzerland. This article is an open access article distributed under the terms and conditions of the Creative Commons Attribution (CC BY) license (https://creativecommons.org/licenses/by/4.0/).
Share and Cite
Ren, S.; Luo, Y.; Tao, H.; Wang, P.; Li, S.; Yang, J. Anthraquinone-2-Carboxylic Acid Is a Potential Antiviral Candidate Against Influenza Viruses In Vitro and In Vivo. Viruses 2025, 17, 628. https://doi.org/10.3390/v17050628
Ren S, Luo Y, Tao H, Wang P, Li S, Yang J. Anthraquinone-2-Carboxylic Acid Is a Potential Antiviral Candidate Against Influenza Viruses In Vitro and In Vivo. Viruses. 2025; 17(5):628. https://doi.org/10.3390/v17050628
Chicago/Turabian StyleRen, Sichen, Yan Luo, Huimin Tao, Ping Wang, Song Li, and Jingjing Yang. 2025. "Anthraquinone-2-Carboxylic Acid Is a Potential Antiviral Candidate Against Influenza Viruses In Vitro and In Vivo" Viruses 17, no. 5: 628. https://doi.org/10.3390/v17050628
APA StyleRen, S., Luo, Y., Tao, H., Wang, P., Li, S., & Yang, J. (2025). Anthraquinone-2-Carboxylic Acid Is a Potential Antiviral Candidate Against Influenza Viruses In Vitro and In Vivo. Viruses, 17(5), 628. https://doi.org/10.3390/v17050628
