Inhibitory Activity of Hydroxypropyl Methylcellulose on Rhinovirus and Influenza A Virus Infection of Human Nasal Epithelial Cells
Abstract
1. Introduction
2. Materials and Methods
2.1. Derivation of Human Nasal Epithelial Stem/Progenitor Cells and In Vitro Differentiation of hNECs
2.2. Virus Infection of Fully Differentiated hNECs
2.3. Viral Titer Quantification Using Plaque Assay
2.4. HPMC Preparation and Treatment of hNECs
2.5. Liquid Dye Barrier Assessment
2.6. Solid Particle Barrier Assessment
2.7. Cellullar Metabolism and Viability Assays
2.8. Measurement of Ciliary Beat Frequency of hNECs
2.9. Cytospin Preparation
2.10. Immunofluorescence Staining
2.11. Statistical Analysis
3. Results
3.1. HPMC Serves as an Effective Physical Barrier Against Diffusion of Methylene Blue and Nanoparticles
3.2. HPMC Treatment in Low pH Buffer Does Not Affect Cell Viability and Muco-Ciliary Function of hNECs
3.3. Pre-Treatment with HPMC in Acidic Buffer Prior to Infection of hNECs Reduces IAV and RV Titers
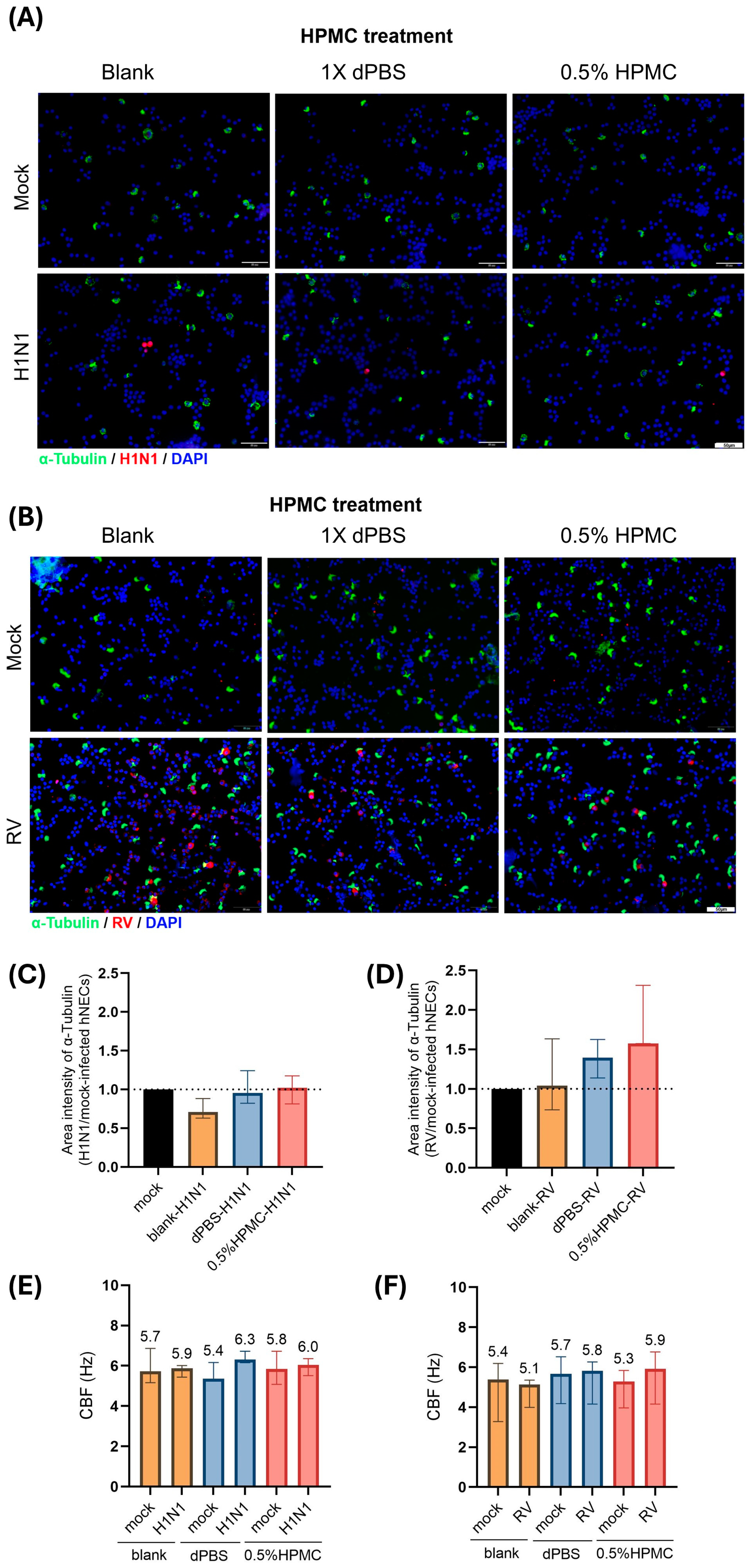
3.4. Pre-Treatment of hNECs Using HPMC in Acidic Buffer Does Not Affect Ciliary Function of hNECs Infected with H1N1 and RV
3.5. Post-Infection Treatment of hNECs Using HPMC in Acidic Buffer Reduces IAV and RV Titers
3.6. Post-Infection Treatment of hNECs Using HPMC in Acidic Buffer Does Not Affect Ciliary Function of hNECs Infected with H1N1 and RV
4. Discussion
5. Conclusions
Supplementary Materials
Author Contributions
Funding
Institutional Review Board Statement
Informed Consent Statement
Data Availability Statement
Acknowledgments
Conflicts of Interest
References
- Good, M.; Kolls, J.K.; Empey, K.M. 130—Neonatal Pulmonary Host Defense. In Fetal and Neonatal Physiology, 5th ed.; Polin, R.A., Abman, S.H., Rowitch, D.H., Benitz, W.E., Fox, W.W., Eds.; Elsevier: Amsterdam, The Netherlands, 2017; pp. 1262–1293.e12. [Google Scholar]
- Fahy, J.V.; Dickey, B.F. Airway mucus function and dysfunction. N. Engl. J. Med. 2010, 363, 2233–2247. [Google Scholar] [CrossRef]
- Koenighofer, M.; Lion, T.; Bodenteich, A.; Prieschl-Grassauer, E.; Grassauer, A.; Unger, H.; Mueller, C.A.; Fazekas, T. Carrageenan nasal spray in virus confirmed common cold: Individual patient data analysis of two randomized controlled trials. Multidiscip. Respir. Med. 2014, 9, 57. [Google Scholar] [CrossRef] [PubMed]
- Higgins, T.S.; Wu, A.W.; Illing, E.A.; Sokoloski, K.J.; Weaver, B.A.; Anthony, B.P.; Hughes, N.; Ting, J.Y. Intranasal antiviral drug delivery and coronavirus disease 2019 (COVID-19): A state of the art review. Otolaryngol.-Head Neck Surg. 2020, 163, 682–694. [Google Scholar] [CrossRef] [PubMed]
- Williamson, S.; Dennison, L.; Greenwell, K.; Denison-Day, J.; Mowbray, F.; Richards-Hall, S.; Smith, D.; Bradbury, K.; Ainsworth, B.; Little, P.; et al. Using nasal sprays to prevent respiratory tract infections: A qualitative study of online consumer reviews and primary care patient interviews. BMJ Open 2022, 12, e059661. [Google Scholar] [CrossRef] [PubMed]
- Wang, Y.; Eccles, R.; Bell, J.; Chua, A.H.; Salvi, S.; Schellack, N.; Marks, P.; Wong, Y.C. Management of acute upper respiratory tract infection: The role of early intervention. Expert Rev. Respir. Med. 2021, 15, 1517–1523. [Google Scholar] [CrossRef]
- Arévalo-Pérez, R.; Maderuelo, C.; Lanao, J.M. Recent advances in colon drug delivery systems. J. Control. Release 2020, 327, 703–724. [Google Scholar] [CrossRef]
- Burdock, G.A. Safety assessment of hydroxypropyl methylcellulose as a food ingredient. Food Chem. Toxicol. 2007, 45, 2341–2351. [Google Scholar] [CrossRef]
- Zhang, Q.; Li, X.; Jasti, B.R. Role of physicochemical properties of some grades of hydroxypropyl methylcellulose on in vitro mucoadhesion. Int. J. Pharm. 2021, 609, 121218. [Google Scholar] [CrossRef]
- Haisma, E.M.; Göblyös, A.; Ravensbergen, B.; Adriaans, A.E.; Cordfunke, R.A.; Schrumpf, J.; Limpens, R.W.; Schimmel, K.J.; den Hartigh, J.; Hiemstra, P.S.; et al. Antimicrobial peptide P60.4Ac-containing creams and gel for eradication of methicillin-resistant Staphylococcus aureus from cultured skin and airway epithelial surfaces. Antimicrob. Agents Chemother. 2016, 60, 4063–4072. [Google Scholar] [CrossRef]
- Bentley, K.; Stanton, R.J. Hydroxypropyl methylcellulose-based nasal sprays effectively inhibit in vitro SARS-CoV-2 infection and spread. Viruses 2021, 13, 2345. [Google Scholar] [CrossRef]
- Chong, Y.M.; Chan, Y.F.; Jamaluddin, M.F.H.; Hasan, M.S.; Pang, Y.K.; Ponnampalavanar, S.; Syed Omar, S.F.; Sam, I.C. Rhinovirus/enterovirus was the most common respiratory virus detected in adults with severe acute respiratory infections pre-COVID-19 in Kuala Lumpur, Malaysia. PLoS ONE 2022, 17, e0273697. [Google Scholar] [CrossRef]
- Avolio, M.; Venturini, S.; De Rosa, R.; Crapis, M.; Basaglia, G. Epidemiology of respiratory virus before and during COVID-19 pandemic. Le Infez. Med. 2022, 30, 104–108. [Google Scholar] [CrossRef]
- Agca, H.; Akalin, H.; Saglik, I.; Hacimustafaoglu, M.; Celebi, S.; Ener, B. Changing epidemiology of influenza and other respiratory viruses in the first year of COVID-19 pandemic. J. Infect. Public Health 2021, 14, 1186–1190. [Google Scholar] [CrossRef]
- Razanajatovo, N.H.; Randriambolamanantsoa, T.H.; Rabarison, J.H.; Randrianasolo, L.; Ankasitrahana, M.F.; Ratsimbazafy, A.; Raherinandrasana, A.H.; Razafimanjato, H.; Raharinosy, V.; Andriamandimby, S.F.; et al. Epidemiological patterns of seasonal respiratory viruses during the COVID-19 pandemic in Madagascar, March 2020–May 2022. Viruses 2023, 15, 12. [Google Scholar] [CrossRef]
- Warwicker, J. Model for the differential stabilities of rhinovirus and poliovirus to mild acidic pH, based on electrostatics calculations. J. Mol. Biol. 1992, 223, 247–257. [Google Scholar] [CrossRef]
- Gutman, O.; Danieli, T.; White, J.M.; Henis, Y.I. Effects of exposure to low pH on the lateral mobility of influenza hemagglutinin expressed at the cell surface: Correlation between mobility inhibition and inactivation. Biochemistry 1993, 32, 101–106. [Google Scholar] [CrossRef]
- Giranda, V.L.; Heinz, B.A.; Oliveira, M.A.; Minor, I.; Kim, K.H.; Kolatkar, P.R.; Rossmann, M.G.; Rueckert, R.R. Acid-induced structural changes in human rhinovirus 14: Possible role in uncoating. Proc. Natl. Acad. Sci. USA 1992, 89, 10213–10217. [Google Scholar] [CrossRef]
- Gern, J.E.; Mosser, A.G.; Swenson, C.A.; Rennie, P.J.; England, R.J.; Shaffer, J.; Mizoguchi, H. Inhibition of rhinovirus replication in vitro and in vivo by acid-buffered saline. J. Infect. Dis. 2007, 195, 1137–1143. [Google Scholar] [CrossRef][Green Version]
- Rennie, P.; Bowtell, P.; Hull, D.; Charbonneau, D.; Lambkin-Williams, R.; Oxford, J. Low pH gel intranasal sprays inactivate influenza viruses in vitro and protect ferrets against influenza infection. Respir. Res. 2007, 8, 38. [Google Scholar] [CrossRef]
- Urushidani, M.; Kawayoshi, A.; Kotaki, T.; Saeki, K.; Mori, Y.; Kameoka, M. Inactivation of SARS-CoV-2 and influenza A virus by dry fogging hypochlorous acid solution and hydrogen peroxide solution. PLoS ONE 2022, 17, e0261802. [Google Scholar] [CrossRef] [PubMed]
- Uhm, H.S.; Lee, K.H.; Seong, B.L. Inactivation of H1N1 viruses exposed to acidic ozone water. Appl. Phys. Lett. 2009, 95, 173704. [Google Scholar] [CrossRef] [PubMed]
- Luo, B.; Schaub, A.; Glas, I.; Klein, L.K.; David, S.C.; Bluvshtein, N.; Violaki, K.; Motos, G.; Pohl, M.O.; Hugentobler, W.; et al. Expiratory Aerosol pH: The Overlooked Driver of Airborne Virus Inactivation. Environ. Sci. Technol. 2023, 57, 486–497. [Google Scholar] [CrossRef] [PubMed]
- David, S.C.; Vadas, O.; Glas, I.; Schaub, A.; Luo, B.; D’Angelo, G.; Montoya, J.P.; Bluvshtein, N.; Hugentobler, W.; Klein, L.K.; et al. Inactivation mechanisms of influenza A virus under pH conditions encountered in aerosol particles as revealed by whole-virus HDX-MS. mSphere 2023, 8, e0022623. [Google Scholar] [CrossRef] [PubMed]
- Washington, N.; Steele, R.J.; Jackson, S.J.; Bush, D.; Mason, J.; Gill, D.A.; Pitt, K.; Rawlins, D.A. Determination of baseline human nasal pH and the effect of intranasally administered buffers. Int. J. Pharm. 2000, 198, 139–146. [Google Scholar] [CrossRef]
- Ong, H.H.; Andiappan, A.K.; Duan, K.; Lum, J.; Liu, J.; Tan, K.S.; Howland, S.; Lee, B.; Ong, Y.K.; Thong, M.; et al. Transcriptomics of rhinovirus persistence reveals sustained expression of RIG-I and interferon-stimulated genes in nasal epithelial cells in vitro. Allergy 2022, 77, 2778–2793. [Google Scholar] [CrossRef]
- Ong, H.H.; Liu, J.; Oo, Y.; Thong, M.; Wang, D.Y.; Chow, V.T. Prolonged primary rhinovirus infection of human nasal epithelial cells diminishes the viral load of secondary influenza H3N2 infection via the antiviral state mediated by RIG-I and interferon-stimulated genes. Cells 2023, 12, 1152. [Google Scholar] [CrossRef]
- Tan, K.S.; Ong, H.H.; Yan, Y.; Liu, J.; Li, C.; Ong, Y.K.; Thong, K.T.; Choi, H.W.; Wang, D.Y.; Chow, V.T. In vitro model of fully differentiated human nasal epithelial cells infected with rhinovirus reveals epithelium-initiated immune responses. J. Infect. Dis. 2018, 217, 906–915. [Google Scholar] [CrossRef]
- Yan, Y.; Tan, K.S.; Li, C.; Tran, T.; Chao, S.S.; Sugrue, R.J.; Shi, L.; Chow, V.T.; Wang, D.Y. Human nasal epithelial cells derived from multiple subjects exhibit differential responses to H3N2 influenza virus infection in vitro. J. Allergy Clin. Immunol. 2016, 138, 276–281.e215. [Google Scholar] [CrossRef]
- Ivan, F.X.; Zhou, X.; Lau, S.H.; Rashid, S.; Teo, J.S.M.; Lee, H.K.; Koay, E.S.; Chan, K.P.; Leo, Y.S.; Chen, M.I.C.; et al. Molecular insights into evolution, mutations and receptor-binding specificity of influenza A and B viruses from outpatients and hospitalized patients in Singapore. Int. J. Infect. Dis. 2020, 90, 84–96. [Google Scholar] [CrossRef]
- Ikeda, K.; Yamasaki, H.; Suzuki, Y.; Koyama, A.H.; Arakawa, T. Novel strategy with acidic arginine solution for the treatment of influenza A virus infection. Exp. Ther. Med. 2010, 1, 251–256. [Google Scholar] [CrossRef]
- Brunworth, J.D.; Garg, R.; Mahboubi, H.; Johnson, B.; Djalilian, H.R. Detecting nasopharyngeal reflux: A novel pH probe technique. Ann. Otol. Rhinol. Laryngol. 2012, 121, 427–430. [Google Scholar] [CrossRef]
- Shen, W.; Guo, Q.; Yang, X.; Liu, Y.; Song, Y.; Cheng, J. Adsorption of methylene blue in acoustic and magnetic fields by porous carbon derived from sewage sludge. Adsorpt. Sci. Technol. 2006, 24, 433–438. [Google Scholar] [CrossRef]
- Zanin, M.; Baviskar, P.; Webster, R.; Webby, R. The interaction between respiratory pathogens and mucus. Cell Host Microbe 2016, 19, 159–168. [Google Scholar] [CrossRef] [PubMed]
- Witten, J.; Samad, T.; Ribbeck, K. Selective permeability of mucus barriers. Curr. Opin. Biotechnol. 2018, 52, 124–133. [Google Scholar] [CrossRef]
- Matrosovich, M.; Herrler, G.; Klenk, H.D. Sialic acid receptors of viruses. Top. Curr. Chem. 2015, 367, 1–28. [Google Scholar] [CrossRef]
- Tang, X.X.; Ostedgaard, L.S.; Hoegger, M.J.; Moninger, T.O.; Karp, P.H.; McMenimen, J.D.; Choudhury, B.; Varki, A.; Stoltz, D.A.; Welsh, M.J. Acidic pH increases airway surface liquid viscosity in cystic fibrosis. J. Clin. Investig. 2016, 126, 879–891. [Google Scholar] [CrossRef]
- Zajac, M.; Dreano, E.; Edwards, A.; Planelles, G.; Sermet-Gaudelus, I. Airway surface liquid pH regulation in airway epithelium. Current understandings and gaps in knowledge. Int. J. Mol. Sci. 2021, 22, 3384. [Google Scholar] [CrossRef]
- Dahl, R.; Mygind, N. Anatomy, physiology and function of the nasal cavities in health and disease. Adv. Drug Deliv. Rev. 1998, 29, 3–12. [Google Scholar] [CrossRef] [PubMed]





Disclaimer/Publisher’s Note: The statements, opinions and data contained in all publications are solely those of the individual author(s) and contributor(s) and not of MDPI and/or the editor(s). MDPI and/or the editor(s) disclaim responsibility for any injury to people or property resulting from any ideas, methods, instructions or products referred to in the content. |
© 2025 by the authors. Licensee MDPI, Basel, Switzerland. This article is an open access article distributed under the terms and conditions of the Creative Commons Attribution (CC BY) license (https://creativecommons.org/licenses/by/4.0/).
Share and Cite
Ong, H.-H.; Wong, Y.; Khanolkar, J.; Paine, B.; Wood, D.; Liu, J.; Thong, M.; Chow, V.T.; Wang, D.-Y. Inhibitory Activity of Hydroxypropyl Methylcellulose on Rhinovirus and Influenza A Virus Infection of Human Nasal Epithelial Cells. Viruses 2025, 17, 376. https://doi.org/10.3390/v17030376
Ong H-H, Wong Y, Khanolkar J, Paine B, Wood D, Liu J, Thong M, Chow VT, Wang D-Y. Inhibitory Activity of Hydroxypropyl Methylcellulose on Rhinovirus and Influenza A Virus Infection of Human Nasal Epithelial Cells. Viruses. 2025; 17(3):376. https://doi.org/10.3390/v17030376
Chicago/Turabian StyleOng, Hsiao-Hui, YongChiat Wong, Jayant Khanolkar, Belinda Paine, Daniel Wood, Jing Liu, Mark Thong, Vincent T. Chow, and De-Yun Wang. 2025. "Inhibitory Activity of Hydroxypropyl Methylcellulose on Rhinovirus and Influenza A Virus Infection of Human Nasal Epithelial Cells" Viruses 17, no. 3: 376. https://doi.org/10.3390/v17030376
APA StyleOng, H.-H., Wong, Y., Khanolkar, J., Paine, B., Wood, D., Liu, J., Thong, M., Chow, V. T., & Wang, D.-Y. (2025). Inhibitory Activity of Hydroxypropyl Methylcellulose on Rhinovirus and Influenza A Virus Infection of Human Nasal Epithelial Cells. Viruses, 17(3), 376. https://doi.org/10.3390/v17030376

