Heterologous Immunization with Improved HIV-1 Subtype C Vaccines Elicit Autologous Tier 2 Neutralizing Antibodies with Rapid Viral Replication Control After SHIV Challenge
Abstract
1. Introduction
2. Materials and Methods
2.1. Antibodies, Plasmids, Cell Lines, Media, and Reagents
2.2. Design of DNA, MVA, and Protein Subunit Vaccines
2.3. Confirmation of Gag and Env Expression by DNA and MVA Vaccines
2.4. VLP Isolation and Characterisation
2.5. SHIVC109P7 Challenge Virus Stock
2.6. Animal Immunizations and SHIV Challenges
2.7. Isolation of PBMCs, Splenocytes and LMNCs
2.8. IFN-γ ELISpot Assay
2.9. Binding Antibody ELISA
2.10. HIV-1 Neutralizing Antibody Assay
2.11. Measurement of Viral RNA Levels in the Peripheral Blood
2.12. Measurement of Viral RNA and Proviral DNA Levels in PBMC and Lymphoid Tissues
2.13. Envelope Sequencing
2.14. Measurement of Absolute CD4+ T Cells
2.15. Data Analysis
3. Results
3.1. Design, Construction and Production of Vaccines
3.2. Expression and Characterisation of HIV Envelope
3.3. Characterisation of VLPs
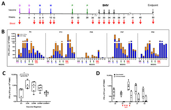
3.4. Experimental Design, Vaccinations, and Sampling
3.5. IFN-γ ELISpot Responses
3.6. Antibody Responses
3.7. SHIV Challenge Outcomes
3.8. Envelope Amino Acid Sequences
3.9. Absolute CD4+ T Cells in the Peripheral Blood
4. Discussion
5. Conclusions
Supplementary Materials
Author Contributions
Funding
Institutional Review Board Statement
Informed Consent Statement
Data Availability Statement
Acknowledgments
Conflicts of Interest
References
- Burgers, W.A.; Chege, G.K.; Muller, T.L.; van Harmelen, J.H.; Khoury, G.; Shephard, E.G.; Gray, C.M.; Williamson, C.; Williamson, A.L. Broad, high-magnitude and multifunctional CD4+ and CD8+ T-cell responses elicited by a DNA and modified vaccinia Ankara vaccine containing human immunodeficiency virus type 1 subtype C genes in baboons. J. Gen. Virol. 2009, 90 Pt 2, 468–480. [Google Scholar] [CrossRef] [PubMed]
- Chege, G.K.; Burgers, W.A.; Muller, T.L.; Gray, C.M.; Shephard, E.G.; Barnett, S.W.; Ferrari, G.; Montefiori, D.; Williamson, C.; Williamson, A.L. DNA-MVA-protein vaccination of rhesus macaques induces HIV-specific immunity in mucosal-associated lymph nodes and functional antibodies. Vaccine 2017, 35, 929–937. [Google Scholar] [CrossRef]
- Churchyard, G.; Mlisana, K.; Karuna, S.; Williamson, A.L.; Williamson, C.; Morris, L.; Tomaras, G.D.; De Rosa, S.C.; Gilbert, P.B.; Gu, N.; et al. Sequential Immunization with gp140 Boosts Immune Responses Primed by Modified Vaccinia Ankara or DNA in HIV-Uninfected South African Participants. PLoS ONE 2016, 11, e0161753. [Google Scholar] [CrossRef] [PubMed]
- Ditse, Z.; Mkhize, N.N.; Yin, M.; Keefer, M.; Montefiori, D.C.; Tomaras, G.D.; Churchyard, G.; Mayer, K.H.; Karuna, S.; Morgan, C.; et al. Effect of HIV Envelope Vaccination on the Subsequent Antibody Response to HIV Infection. mSphere 2020, 5, 10–1128. [Google Scholar] [CrossRef]
- Gray, G.E.; Mayer, K.H.; Elizaga, M.L.; Bekker, L.G.; Allen, M.; Morris, L.; Montefiori, D.; De Rosa, S.C.; Sato, A.; Gu, N.; et al. Subtype C gp140 Vaccine Boosts Immune Responses Primed by the South African AIDS Vaccine Initiative DNA-C2 and MVA-C HIV Vaccines after More than a 2-Year Gap. Clin. Vaccine Immunol. 2016, 23, 496–506. [Google Scholar] [CrossRef] [PubMed]
- Chapman, R.; Jongwe, T.I.; Douglass, N.; Chege, G.; Williamson, A.L. Heterologous prime-boost vaccination with DNA and MVA vaccines, expressing HIV-1 subtype C mosaic Gag virus-like particles, is highly immunogenic in mice. PLoS ONE 2017, 12, e0173352. [Google Scholar] [CrossRef] [PubMed]
- Jongwe, T.I.; Chapman, R.; Douglass, N.; Chetty, S.; Chege, G.; Williamson, A.L. HIV-1 Subtype C Mosaic Gag Expressed by BCG and MVA Elicits Persistent Effector T Cell Responses in a Prime-Boost Regimen in Mice. PLoS ONE 2016, 11, e0159141. [Google Scholar] [CrossRef] [PubMed]
- Sanders, R.W.; Moore, J.P. Native-like Env trimers as a platform for HIV-1 vaccine design. Immunol. Rev. 2017, 275, 161–182. [Google Scholar] [CrossRef]
- Williamson, A.L.; Rybicki, E.P. Justification for the inclusion of Gag in HIV vaccine candidates. Expert. Rev. Vaccines 2016, 15, 585–598. [Google Scholar] [CrossRef]
- Whittle, L.; Chapman, R.; Williamson, A.L. Lumpy Skin Disease-An Emerging Cattle Disease in Europe and Asia. Vaccines 2023, 11, 578. [Google Scholar] [CrossRef]
- Chapman, R.; van Diepen, M.; Galant, S.; Kruse, E.; Margolin, E.; Ximba, P.; Hermanus, T.; Moore, P.; Douglass, N.; Williamson, A.L.; et al. Immunogenicity of HIV-1 Vaccines Expressing Chimeric Envelope Glycoproteins on the Surface of Pr55 Gag Virus-Like Particles. Vaccines 2020, 8, 54. [Google Scholar] [CrossRef] [PubMed]
- Douglass, N.; van Diepen, M.T.; Chapman, R.; Galant, S.; Margolin, E.; Ximba, P.; Hermanus, T.; Moore, P.L.; Williamson, A.L. Modifications to the HIV-1 SAAVI MVA-C vaccine improve in vitro expression and in vivo immunogenicity. Vaccine 2021, 39, 463–468. [Google Scholar] [CrossRef] [PubMed]
- van Diepen, M.T.; Chapman, R.; Douglass, N.; Galant, S.; Moore, P.L.; Margolin, E.; Ximba, P.; Morris, L.; Rybicki, E.P.; Williamson, A.L. Prime-Boost Immunizations with DNA, Modified Vaccinia Virus Ankara, and Protein-Based Vaccines Elicit Robust HIV-1 Tier 2 Neutralizing Antibodies against the CAP256 Superinfecting Virus. J. Virol. 2019, 93, 10–1128. [Google Scholar] [CrossRef] [PubMed]
- van Diepen, M.T.; Chapman, R.; Moore, P.L.; Margolin, E.; Hermanus, T.; Morris, L.; Ximba, P.; Rybicki, E.P.; Williamson, A.L. The adjuvant AlhydroGel elicits higher antibody titres than AddaVax when combined with HIV-1 subtype C gp140 from CAP256. PLoS ONE 2018, 13, e0208310. [Google Scholar] [CrossRef] [PubMed]
- Doria-Rose, N.A.; Bhiman, J.N.; Roark, R.S.; Schramm, C.A.; Gorman, J.; Chuang, G.-Y.; Pancera, M.; Cale, E.M.; Ernandes, M.J.; Louder, M.K. New member of the V1V2-directed CAP256-VRC26 lineage that shows increased breadth and exceptional potency. J. Virol. 2016, 90, 76–91. [Google Scholar] [CrossRef] [PubMed]
- Chege, G.K.; Adams, C.H.; Keyser, A.T.; Bekker, V.; Morris, L.; Villinger, F.J.; Williamson, A.L.; Chapman, R.E. Infection of Chinese Rhesus Monkeys with a Subtype C SHIV Resulted in Attenuated In Vivo Viral Replication Despite Successful Animal-to-Animal Serial Passages. Viruses 2021, 13, 397. [Google Scholar] [CrossRef] [PubMed]
- Ren, W.; Mumbauer, A.; Gettie, A.; Seaman, M.S.; Russell-Lodrigue, K.; Blanchard, J.; Westmoreland, S.; Cheng-Mayer, C. Generation of lineage-related, mucosally transmissible subtype C R5 simian-human immunodeficiency viruses capable of AIDS development, induction of neurological disease, and coreceptor switching in rhesus macaques. J. Virol. 2013, 87, 6137–6149. [Google Scholar] [CrossRef] [PubMed]
- Derdeyn, C.A.; Decker, J.M.; Bibollet-Ruche, F.; Mokili, J.L.; Muldoon, M.; Denham, S.A.; Heil, M.L.; Kasolo, F.; Musonda, R.; Hahn, B.H.; et al. Envelope-constrained neutralization-sensitive HIV-1 after heterosexual transmission. Science 2004, 303, 2019–2022. [Google Scholar] [CrossRef]
- Li, M.; Salazar-Gonzalez, J.F.; Derdeyn, C.A.; Morris, L.; Williamson, C.; Robinson, J.E.; Decker, J.M.; Li, Y.; Salazar, M.G.; Polonis, V.R. Genetic and neutralization properties of subtype C human immunodeficiency virus type 1 molecular env clones from acute and early heterosexually acquired infections in Southern Africa. J. Virol. 2006, 80, 11776–11790. [Google Scholar] [CrossRef] [PubMed]
- Keele, B.F.; Giorgi, E.E.; Salazar-Gonzalez, J.F.; Decker, J.M.; Pham, K.T.; Salazar, M.G.; Sun, C.; Grayson, T.; Wang, S.; Li, H.; et al. Identification and characterization of transmitted and early founder virus envelopes in primary HIV-1 infection. Proc. Natl. Acad. Sci. USA 2008, 105, 7552–7557. [Google Scholar] [CrossRef] [PubMed]
- Bhiman, J.N.; Anthony, C.; Doria-Rose, N.A.; Karimanzira, O.; Schramm, C.A.; Khoza, T.; Kitchin, D.; Botha, G.; Gorman, J.; Garrett, N.J. Viral variants that initiate and drive maturation of V1V2-directed HIV-1 broadly neutralizing antibodies. Nat. Med. 2015, 21, 1332–1336. [Google Scholar] [CrossRef] [PubMed]
- Tanzer, F.L.; Shephard, E.G.; Palmer, K.E.; Burger, M.; Williamson, A.L.; Rybicki, E.P. The porcine circovirus type 1 capsid gene promoter improves antigen expression and immunogenicity in a HIV-1 plasmid vaccine. Virol. J. 2011, 8, 51. [Google Scholar] [CrossRef]
- Keele, B.F.; Li, H.; Learn, G.H.; Hraber, P.; Giorgi, E.E.; Grayson, T.; Sun, C.; Chen, Y.; Yeh, W.W.; Letvin, N.L.; et al. Low-dose rectal inoculation of rhesus macaques by SIVsmE660 or SIVmac251 recapitulates human mucosal infection by HIV-1. J. Exp. Med. 2009, 206, 1117–1134. [Google Scholar] [CrossRef] [PubMed]
- Chege, G.K.; Burgers, W.A.; Stutz, H.; Meyers, A.E.; Chapman, R.; Kiravu, A.; Bunjun, R.; Shephard, E.G.; Jacobs, W.R., Jr.; Rybicki, E.P.; et al. Robust immunity to an auxotrophic Mycobacterium bovis BCG-VLP prime-boost HIV vaccine candidate in a nonhuman primate model. J. Virol. 2013, 87, 5151–5160. [Google Scholar] [CrossRef] [PubMed]
- Sarzotti-Kelsoe, M.; Bailer, R.T.; Turk, E.; Lin, C.L.; Bilska, M.; Greene, K.M.; Gao, H.; Todd, C.A.; Ozaki, D.A.; Seaman, M.S.; et al. Optimization and validation of the TZM-bl assay for standardized assessments of neutralizing antibodies against HIV-1. J. Immunol. Methods 2014, 409, 131–146. [Google Scholar] [CrossRef]
- Hofmann-Lehmann, R.; Swenerton, R.K.; Liska, V.; Leutenegger, C.M.; Lutz, H.; McClure, H.M.; Ruprecht, R.M. Sensitive and robust one-tube real-time reverse transcriptase-polymerase chain reaction to quantify SIV RNA load: Comparison of one- versus two-enzyme systems. AIDS Res. Hum. Retroviruses 2000, 16, 1247–1257. [Google Scholar] [CrossRef] [PubMed]
- Palmer, S.; Kearney, M.; Maldarelli, F.; Halvas, E.K.; Bixby, C.J.; Bazmi, H.; Rock, D.; Falloon, J.; Davey, R.T., Jr.; Dewar, R.L.; et al. Multiple, linked human immunodeficiency virus type 1 drug resistance mutations in treatment-experienced patients are missed by standard genotype analysis. J. Clin. Microbiol. 2005, 43, 406–413. [Google Scholar] [CrossRef] [PubMed]
- Heipertz, R.A., Jr.; Sanders-Buell, E.; Kijak, G.; Howell, S.; Lazzaro, M.; Jagodzinski, L.L.; Eggleston, J.; Peel, S.; Malia, J.; Armstrong, A.; et al. Molecular epidemiology of early and acute HIV type 1 infections in the United States Navy and Marine Corps, 2005–2010. AIDS Res. Hum. Retroviruses 2013, 29, 1310–1320. [Google Scholar] [CrossRef] [PubMed]
- Margolin, E.; Allen, J.D.; Verbeek, M.; Chapman, R.; Meyers, A.; van Diepen, M.; Ximba, P.; Motlou, T.; Moore, P.L.; Woodward, J.; et al. Augmenting glycosylation-directed folding pathways enhances the fidelity of HIV Env immunogen production in plants. Biotechnol. Bioeng. 2022, 119, 2919–2937. [Google Scholar] [CrossRef] [PubMed]
- Margolin, E.; Allen, J.D.; Verbeek, M.; van Diepen, M.; Ximba, P.; Chapman, R.; Meyers, A.; Williamson, A.L.; Crispin, M.; Rybicki, E. Site-Specific Glycosylation of Recombinant Viral Glycoproteins Produced in Nicotiana benthamiana. Front. Plant Sci. 2021, 12, 709344. [Google Scholar] [CrossRef]
- Margolin, E.; Chapman, R.; Meyers, A.E.; van Diepen, M.T.; Ximba, P.; Hermanus, T.; Crowther, C.; Weber, B.; Morris, L.; Williamson, A.L.; et al. Production and Immunogenicity of Soluble Plant-Produced HIV-1 Subtype C Envelope gp140 Immunogens. Front. Plant Sci. 2019, 10, 1378. [Google Scholar] [CrossRef] [PubMed]
- Margolin, E.; Oh, Y.J.; Verbeek, M.; Naude, J.; Ponndorf, D.; Meshcheriakova, Y.A.; Peyret, H.; van Diepen, M.T.; Chapman, R.; Meyers, A.E.; et al. Co-expression of human calreticulin significantly improves the production of HIV gp140 and other viral glycoproteins in plants. Plant Biotechnol. J. 2020, 18, 2109–2117. [Google Scholar] [CrossRef] [PubMed]
- Moyo-Gwete, T.; Ayres, F.; Mzindle, N.B.; Makhado, Z.; Manamela, N.P.; Richardson, S.I.; Kitchin, D.; van Graan, S.; van Heerden, J.; Parbhoo, N.; et al. Evaluating the antibody response elicited by diverse HIV envelope immunogens in the African green monkey (Vervet) model. Sci. Rep. 2024, 14, 13311. [Google Scholar] [CrossRef] [PubMed]
- Ximba, P.; Chapman, R.; Meyers, A.; Margolin, E.; van Diepen, M.T.; Sander, A.F.; Woodward, J.; Moore, P.L.; Williamson, A.L.; Rybicki, E.P. Development of a synthetic nanoparticle vaccine presenting the HIV-1 envelope glycoprotein. Nanotechnology 2022, 33, 485102. [Google Scholar] [CrossRef] [PubMed]
- Ximba, P.; Chapman, R.; Meyers, A.E.; Margolin, E.; van Diepen, M.T.; Williamson, A.L.; Rybicki, E.P. Characterization and Immunogenicity of HIV Envelope gp140 Zera((R)) Tagged Antigens. Front. Bioeng. Biotechnol. 2020, 8, 321. [Google Scholar] [CrossRef] [PubMed]
- Malebo, K.; Woodward, J.; Ximba, P.; Mkhize, Q.; Cingo, S.; Moyo-Gwete, T.; Moore, P.L.; Williamson, A.-L.; Chapman, R. Development of a Two-Component Nanoparticle Vaccine Displaying an HIV-1 Envelope Glycoprotein that Elicits Tier 2 Neutralising Antibodies. Vaccines 2024, 12, 1063. [Google Scholar] [CrossRef]
- Laher, F.; Bekker, L.-G.; Garrett, N.; Lazarus, E.M.; Gray, G.E. Review of preventative HIV vaccine clinical trials in South Africa. Arch. Virol. 2020, 165, 2439–2452. [Google Scholar] [CrossRef]
- Gray, G.E.; Mngadi, K.; Lavreys, L.; Nijs, S.; Gilbert, P.B.; Hural, J.; Hyrien, O.; Juraska, M.; Luedtke, A.; Mann, P. Mosaic HIV-1 vaccine regimen in southern African women (Imbokodo/HVTN 705/HPX2008): A randomised, double-blind, placebo-controlled, phase 2b trial. Lancet Infect. Dis. 2024, 24, 1201–1212. [Google Scholar] [CrossRef] [PubMed]
- Gray, G.E.; Bekker, L.-G.; Laher, F.; Malahleha, M.; Allen, M.; Moodie, Z.; Grunenberg, N.; Huang, Y.; Grove, D.; Prigmore, B. Vaccine efficacy of ALVAC-HIV and bivalent subtype C gp120–MF59 in adults. N. Engl. J. Med. 2021, 384, 1089–1100. [Google Scholar] [CrossRef] [PubMed]
- Laher, F.; Moodie, Z.; Cohen, K.W.; Grunenberg, N.; Bekker, L.-G.; Allen, M.; Frahm, N.; Yates, N.L.; Morris, L.; Malahleha, M. Safety and immune responses after a 12-month booster in healthy HIV-uninfected adults in HVTN 100 in South Africa: A randomized double-blind placebo-controlled trial of ALVAC-HIV (vCP2438) and bivalent subtype C gp120/MF59 vaccines. PLoS Med. 2020, 17, e1003038. [Google Scholar] [CrossRef] [PubMed]
- Moodie, Z.; Dintwe, O.; Sawant, S.; Grove, D.; Huang, Y.; Janes, H.; Heptinstall, J.; Omar, F.L.; Cohen, K.; De Rosa, S.C. Analysis of the HIV Vaccine Trials Network 702 phase 2b–3 HIV-1 vaccine trial in South Africa assessing RV144 antibody and T-cell correlates of HIV-1 acquisition risk. J. Infect. Dis. 2022, 226, 246–257. [Google Scholar] [CrossRef] [PubMed]
- Adepoju, P. Moving on from the failed HIV vaccine clinical trial. Lancet HIV 2020, 7, e161. [Google Scholar] [CrossRef] [PubMed]
- Pasteur, S. HVTN 702; HIV Vaccine Trials Network: Seattle, WA, USA, 2020. [Google Scholar]
- Haynes, B.F.; Wiehe, K.; Borrow, P.; Saunders, K.O.; Korber, B.; Wagh, K.; McMichael, A.J.; Kelsoe, G.; Hahn, B.H.; Alt, F. Strategies for HIV-1 vaccines that induce broadly neutralizing antibodies. Nat. Rev. Immunol. 2023, 23, 142–158. [Google Scholar] [CrossRef] [PubMed]
- Stephenson, K.E.; Wagh, K.; Korber, B.; Barouch, D.H. Vaccines and broadly neutralizing antibodies for HIV-1 prevention. Annu. Rev. Immunol. 2020, 38, 673–703. [Google Scholar] [CrossRef]
- Arunachalam, P.S.; Charles, T.P.; Joag, V.; Bollimpelli, V.S.; Scott, M.K.D.; Wimmers, F.; Burton, S.L.; Labranche, C.C.; Petitdemange, C.; Gangadhara, S.; et al. T cell-inducing vaccine durably prevents mucosal SHIV infection even with lower neutralizing antibody titers. Nat. Med. 2020, 26, 932–940. [Google Scholar] [CrossRef]
- Xu, Z.; Kulp, D.W. Protein engineering and particulate display of B-cell epitopes to facilitate development of novel vaccines. Curr. Opin. Immunol. 2019, 59, 49–56. [Google Scholar] [CrossRef]
- Karl, J.A.; Wiseman, R.W.; Campbell, K.J.; Blasky, A.J.; Hughes, A.L.; Ferguson, B.; Read, D.S.; O’Connor, D.H. Identification of MHC class I sequences in Chinese-origin rhesus macaques. Immunogenetics 2008, 60, 37–46. [Google Scholar] [CrossRef]
- Karl, J.A.; Bohn, P.S.; Wiseman, R.W.; Nimityongskul, F.A.; Lank, S.M.; Starrett, G.J.; O’Connor, D.H. Major histocompatibility complex class I haplotype diversity in Chinese rhesus macaques. G3: Genes. Genomes Genet. 2013, 3, 1195–1201. [Google Scholar] [CrossRef] [PubMed]
- Hansen, S.G.; Vieville, C.; Whizin, N.; Coyne-Johnson, L.; Siess, D.C.; Drummond, D.D.; Legasse, A.W.; Axthelm, M.K.; Oswald, K.; Trubey, C.M. Effector memory T cell responses are associated with protection of rhesus monkeys from mucosal simian immunodeficiency virus challenge. Nat. Med. 2011, 17, 1692–1693. [Google Scholar] [CrossRef]
- Hansen, S.G.; Marshall, E.E.; Malouli, D.; Ventura, A.B.; Hughes, C.M.; Ainslie, E.; Ford, J.C.; Morrow, D.; Gilbride, R.M.; Bae, J.Y. A live-attenuated RhCMV/SIV vaccine shows long-term efficacy against heterologous SIV challenge. Sci. Transl. Med. 2019, 11, eaaw2607. [Google Scholar] [CrossRef] [PubMed]
- Richardson, S.I.; Moore, P.L. Targeting Fc effector function in vaccine design. Expert. Opin. Ther. Targets 2021, 25, 467–477. [Google Scholar] [CrossRef] [PubMed]
- Richardson, S.I.; Chung, A.W.; Natarajan, H.; Mabvakure, B.; Mkhize, N.N.; Garrett, N.; Abdool Karim, S.; Moore, P.L.; Ackerman, M.E.; Alter, G. HIV-specific Fc effector function early in infection predicts the development of broadly neutralizing antibodies. PLoS Pathog. 2018, 14, e1006987. [Google Scholar] [CrossRef]
- Liang, B.; Li, H.; Li, L.; Omange, R.W.; Hai, Y.; Luo, M. Current advances in HIV vaccine preclinical studies using Macaque models. Vaccine 2019, 37, 3388–3399. [Google Scholar] [CrossRef]
- Lakhashe, S.K.; Velu, V.; Sciaranghella, G.; Siddappa, N.B.; Dipasquale, J.M.; Hemashettar, G.; Yoon, J.K.; Rasmussen, R.A.; Yang, F.; Lee, S.J.; et al. Prime-boost vaccination with heterologous live vectors encoding SIV gag and multimeric HIV-1 gp160 protein: Efficacy against repeated mucosal R5 clade C SHIV challenges. Vaccine 2011, 29, 5611–5622. [Google Scholar] [CrossRef] [PubMed]
- Zhou, Y.; Bao, R.; Haigwood, N.L.; Persidsky, Y.; Ho, W.Z. SIV infection of rhesus macaques of Chinese origin: A suitable model for HIV infection in humans. Retrovirology 2013, 10, 89. [Google Scholar] [CrossRef] [PubMed]
- Bruner, K.M.; Wang, Z.; Simonetti, F.R.; Bender, A.M.; Kwon, K.J.; Sengupta, S.; Fray, E.J.; Beg, S.A.; Antar, A.A.R.; Jenike, K.M.; et al. A quantitative approach for measuring the reservoir of latent HIV-1 proviruses. Nature 2019, 566, 120–125. [Google Scholar] [CrossRef] [PubMed]
- Kreider, E.F.; Bar, K.J. HIV-1 reservoir persistence and decay: Implications for cure strategies. Curr. HIV/AIDS Rep. 2022, 19, 194–206. [Google Scholar] [CrossRef] [PubMed]
- Sui, Y.; Lewis, G.K.; Wang, Y.; Berckmueller, K.; Frey, B.; Dzutsev, A.; Vargas-Inchaustegui, D.; Mohanram, V.; Musich, T.; Shen, X.; et al. Mucosal vaccine efficacy against intrarectal SHIV is independent of anti-Env antibody response. J. Clin. Investig. 2019, 129, 1314–1328. [Google Scholar] [CrossRef] [PubMed]
- Sui, Y.; Meyer, T.J.; Fennessey, C.M.; Keele, B.F.; Dadkhah, K.; Ma, C.; LaBranche, C.C.; Breed, M.W.; Kramer, J.A.; Li, J.; et al. Innate protection against intrarectal SIV acquisition by a live SHIV vaccine. JCI Insight 2024, 9, e175800. [Google Scholar] [CrossRef]
- Netea, M.G.; Joosten, L.A.; Latz, E.; Mills, K.H.; Natoli, G.; Stunnenberg, H.G.; O’Neill, L.A.; Xavier, R.J. Trained immunity: A program of innate immune memory in health and disease. Science 2016, 352, aaf1098. [Google Scholar] [CrossRef]
- Etemad-Moghadam, B.; Rhone, D.; Steenbeke, T.; Sun, Y.; Manola, J.; Gelman, R.; Fanton, J.W.; Racz, P.; Tenner-Racz, K.; Axthelm, M.K. Membrane-fusing capacity of the human immunodeficiency virus envelope proteins determines the efficiency of CD4+ T-cell depletion in macaques infected by a simian-human immunodeficiency virus. J. Virol. 2001, 75, 5646–5655. [Google Scholar] [CrossRef] [PubMed]
- Etemad-Moghadam, B.; Rhone, D.; Steenbeke, T.; Sun, Y.; Manola, J.; Gelman, R.; Fanton, J.W.; Racz, P.; Tenner-Racz, K.; Axthelm, M.K. Understanding the basis of CD4+ T-cell depletion in macaques infected by a simian–human immunodeficiency virus. Vaccine 2002, 20, 1934–1937. [Google Scholar] [CrossRef] [PubMed]






Disclaimer/Publisher’s Note: The statements, opinions and data contained in all publications are solely those of the individual author(s) and contributor(s) and not of MDPI and/or the editor(s). MDPI and/or the editor(s) disclaim responsibility for any injury to people or property resulting from any ideas, methods, instructions or products referred to in the content. |
© 2025 by the authors. Licensee MDPI, Basel, Switzerland. This article is an open access article distributed under the terms and conditions of the Creative Commons Attribution (CC BY) license (https://creativecommons.org/licenses/by/4.0/).
Share and Cite
Chege, G.K.; Chapman, R.E.; Keyser, A.T.; Adams, C.H.; Benn, K.; van Diepen, M.T.; Douglass, N.; Lambson, B.; Hermanus, T.; Moore, P.L.; et al. Heterologous Immunization with Improved HIV-1 Subtype C Vaccines Elicit Autologous Tier 2 Neutralizing Antibodies with Rapid Viral Replication Control After SHIV Challenge. Viruses 2025, 17, 277. https://doi.org/10.3390/v17020277
Chege GK, Chapman RE, Keyser AT, Adams CH, Benn K, van Diepen MT, Douglass N, Lambson B, Hermanus T, Moore PL, et al. Heterologous Immunization with Improved HIV-1 Subtype C Vaccines Elicit Autologous Tier 2 Neutralizing Antibodies with Rapid Viral Replication Control After SHIV Challenge. Viruses. 2025; 17(2):277. https://doi.org/10.3390/v17020277
Chicago/Turabian StyleChege, Gerald K., Rosamund E. Chapman, Alana T. Keyser, Craig H. Adams, Kealan Benn, Michiel T. van Diepen, Nicola Douglass, Bronwen Lambson, Tandile Hermanus, Penny L. Moore, and et al. 2025. "Heterologous Immunization with Improved HIV-1 Subtype C Vaccines Elicit Autologous Tier 2 Neutralizing Antibodies with Rapid Viral Replication Control After SHIV Challenge" Viruses 17, no. 2: 277. https://doi.org/10.3390/v17020277
APA StyleChege, G. K., Chapman, R. E., Keyser, A. T., Adams, C. H., Benn, K., van Diepen, M. T., Douglass, N., Lambson, B., Hermanus, T., Moore, P. L., & Williamson, A.-L. (2025). Heterologous Immunization with Improved HIV-1 Subtype C Vaccines Elicit Autologous Tier 2 Neutralizing Antibodies with Rapid Viral Replication Control After SHIV Challenge. Viruses, 17(2), 277. https://doi.org/10.3390/v17020277

