Transcriptome Analysis Reveals Gemykibivirus Infection Induces Mitochondrial DNA Release in HEK293T Cells
Abstract
1. Introduction
2. Materials and Methods
2.1. Cells and Virus
2.2. Isolation of Total RNA and RNA-Seq
2.3. Processing of the Raw Sequence Data
2.4. Functional Analysis of DEGs
2.5. Protein Extraction and Western Blot Analysis
2.6. Immunofluorescence
2.7. Transcriptional Analysis by Quantitative Reverse Transcription Polymerase Chain Reaction (qRT-PCR)
2.8. mtDNA Isolation and Analysis
2.9. Intracellular ROS Production Assays
2.10. Apoptosis Assay
2.11. Statistical Analyses
3. Result
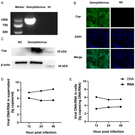
3.1. Gemykibivirus Generation Using Reverse Genetics
3.2. Analysis of the DEGs
3.3. Functional Annotation Analysis of the DEGs
3.4. Validation of RNA-Seq Analysis by qRT-PCR
3.5. Gemykibivirus Induced mtDNA Release and Enhanced the ROS Levels
3.6. Gemykibivirus Induced Late Apoptosis
4. Discussion
5. Conclusions
Supplementary Materials
Author Contributions
Funding
Institutional Review Board Statement
Informed Consent Statement
Data Availability Statement
Acknowledgments
Conflicts of Interest
References
- Varsani, A.; Krupovic, M. Family Genomoviridae: 2021 taxonomy update. Arch. Virol. 2021, 166, 2911–2926. [Google Scholar] [CrossRef]
- Fomsgaard, A.S.; Tahas, S.A.; Spiess, K.; Polacek, C.; Fonager, J.; Belsham, G.J. Unbiased Virus Detection in a Danish Zoo Using a Portable Metagenomic Sequencing System. Viruses 2023, 15, 1399. [Google Scholar] [CrossRef]
- Gangopadhayya, A.; Lole, K.; Ghuge, O.; Ramdasi, A.; Kamble, A.; Roy, D.; Thakar, S.; Nath, A.; Sudeep, A.B.; Cherian, S. Metagenomic Analysis of Viromes of Aedes Mosquitoes across India. Viruses 2024, 16, 109. [Google Scholar] [CrossRef]
- Huang, S.; Wei, Y.; Yang, W.; Zhao, Y.; Wang, Q.; Das, R.; Zhu, C.; Jiang, X.; Liang, Z. Pollution profiles, pathogenicity, and toxicity of bioaerosols in the atmospheric environment of urban general hospital in China. Environ. Pollut. 2025, 368, 125739. [Google Scholar] [CrossRef]
- Nery, F.M.B.; Batista, J.G.; Melo, F.F.S.; Ribeiro, S.G.; Boiteux, L.S.; Melo, F.L.; Silva, J.G.I.; Reis, L.N.A.; Pereira-Carvalho, R.C. Novel plant-associated genomoviruses from the Brazilian Cerrado biome. Arch. Virol. 2023, 168, 286. [Google Scholar] [CrossRef]
- Zhang, W.; Li, L.; Deng, X.; Blümel, J.; Nübling, C.M.; Hunfeld, A.; Baylis, S.A.; Delwart, E. Viral nucleic acids in human plasma pools. Transfusion 2016, 56, 2248–2255. [Google Scholar] [CrossRef]
- Silvério, B.S.; Sanz Duro, R.L.; de Sousa, L.L.F.; Guilardi, M.D.; Cabral-Miranda, G.; Janini, L.M.R.; Durães-Carvalho, R. Detection and Phylogenetic Analysis of Emerging Human-Associated Gemykibivirus-2 in Molossus molossus Bat From Brazil. J. Med. Virol. 2025, 97, e70154. [Google Scholar] [CrossRef]
- Bezerra, R.S.; Bitencourt, H.T.; Covas, D.T.; Kashima, S.; Slavov, S.N. Metagenomic identification of human Gemykibivirus-2 (HuGkV-2) in parenterally infected blood donors from the Brazilian Amazon. Int. J. Infect. Dis. 2020, 98, 249–251. [Google Scholar] [CrossRef]
- Bezerra, R.d.S.; Ximenez, J.P.B.; Giovanetti, M.; Zucherato, V.S.; Bitencourt, H.T.; Zimmermann, A.; Alcantara, L.C.J.; Covas, D.T.; Kashima, S.; Slavov, S.N. Metavirome composition of Brazilian blood donors positive for the routinely tested blood-borne infections. Virus Res. 2022, 311, 198689. [Google Scholar] [CrossRef]
- Phan, T.G.; Mori, D.; Deng, X.; Rajindrajith, S.; Ranawaka, U.; Fan Ng, T.F.; Bucardo-Rivera, F.; Orlandi, P.; Ahmed, K.; Delwart, E. Small circular single stranded DNA viral genomes in unexplained cases of human encephalitis, diarrhea, and in untreated sewage. Virology 2015, 482, 98–104. [Google Scholar] [CrossRef]
- Wang, J.; Li, Y.; He, X.; Ma, J.; Hong, W.; Hu, F.; Zhao, L.; Li, Q.; Zhang, J.; Zhang, C.; et al. Gemykibivirus Genome in Lower Respiratory Tract of Elderly Woman With Unexplained Acute Respiratory Distress Syndrome. Clin. Infect. Dis. 2019, 69, 861–864. [Google Scholar] [CrossRef]
- Qu, C.; Zhang, S.; Li, Y.; Wang, Y.; Peppelenbosch, M.P.; Pan, Q. Mitochondria in the biology, pathogenesis, and treatment of hepatitis virus infections. Rev. Med. Virol. 2019, 29, e2075. [Google Scholar] [CrossRef]
- Hu, M.M.; Shu, H.B. Mitochondrial DNA-triggered innate immune response: Mechanisms and diseases. Cell. Mol. Immunol. 2023, 20, 1403–1412. [Google Scholar] [CrossRef]
- Newman, L.E.; Shadel, G.S. Mitochondrial DNA Release in Innate Immune Signaling. Annu. Rev. Biochem. 2023, 92, 299–332. [Google Scholar] [CrossRef]
- Liu, H.; Zhu, Z.; Xue, Q.; Yang, F.; Li, Z.; Xue, Z.; Cao, W.; He, J.; Guo, J.; Liu, X.; et al. Innate sensing of picornavirus infection involves cGAS-STING-mediated antiviral responses triggered by mitochondrial DNA release. PLoS Pathog. 2023, 19, e1011132. [Google Scholar] [CrossRef]
- Martin, D.P.; Biagini, P.; Lefeuvre, P.; Golden, M.; Roumagnac, P.; Varsani, A. Recombination in eukaryotic single stranded DNA viruses. Viruses 2011, 3, 1699–1738. [Google Scholar] [CrossRef]
- Streck, A.F.; Bonatto, S.L.; Homeier, T.; Souza, C.K.; Gonçalves, K.R.; Gava, D.; Canal, C.W.; Truyen, U. High rate of viral evolution in the capsid protein of porcine parvovirus. J. Gen. Virol. 2011, 92, 2628–2636. [Google Scholar] [CrossRef]
- Tuladhar, E.T.; Shrestha, S.; Vernon, S.; Droit, L.; Mihindukulasuriya, K.A.; Tamang, M.; Karki, L.; Elong Ngono, A.; Jha, B.; Awal, B.K.; et al. Gemykibivirus detection in acute encephalitis patients from Nepal. mSphere 2024, 9, e0021924. [Google Scholar] [CrossRef]
- Schwarzmann, N.; Kunerth, S.; Weber, K.; Mayr, G.W.; Guse, A.H. Knock-down of the type 3 ryanodine receptor impairs sustained Ca2+ signaling via the T cell receptor/CD3 complex. J. Biol. Chem. 2002, 277, 50636–50642. [Google Scholar] [CrossRef]
- López Soto, E.J.; Lipscombe, D. Cell-specific exon methylation and CTCF binding in neurons regulate calcium ion channel splicing and function. eLife 2020, 9, e54879. [Google Scholar] [CrossRef]
- Szymanowicz, O.; Drużdż, A.; Słowikowski, B.; Pawlak, S.; Potocka, E.; Goutor, U.; Konieczny, M.; Ciastoń, M.; Lewandowska, A.; Jagodziński, P.P.; et al. A Review of the CACNA Gene Family: Its Role in Neurological Disorders. Diseases 2024, 12, 90. [Google Scholar] [CrossRef]
- Nieves-Cintron, M.; Santana, L.F.; Navedo, M.F. TRPML1ng on sparks. Sci. Signal. 2020, 13, eabc0993. [Google Scholar] [CrossRef]
- Pérez-Liébana, I.; Juaristi, I.; González-Sánchez, P.; González-Moreno, L.; Rial, E.; Podunavac, M.; Zakarian, A.; Molgó, J.; Vallejo-Illarramendi, A.; Mosqueira-Martín, L.; et al. A Ca(2+)-Dependent Mechanism Boosting Glycolysis and OXPHOS by Activating Aralar-Malate-Aspartate Shuttle, upon Neuronal Stimulation. J. Neurosci. 2022, 42, 3879–3895. [Google Scholar] [CrossRef]
- Lee, H.Y.; Nga, H.T.; Tian, J.; Yi, H.S. Mitochondrial Metabolic Signatures in Hepatocellular Carcinoma. Cells 2021, 10, 1901. [Google Scholar] [CrossRef]
- Foo, J.; Bellot, G.; Pervaiz, S.; Alonso, S. Mitochondria-mediated oxidative stress during viral infection. Trends Microbiol. 2022, 30, 679–692. [Google Scholar] [CrossRef]
- You, H.; Havey, L.; Li, Z.; Wang, Y.; Asara, J.M.; Guo, R. Epstein-Barr virus-driven cardiolipin synthesis sustains metabolic remodeling during B cell transformation. Sci. Adv. 2025, 11, eadr8837. [Google Scholar] [CrossRef]
- Cheng, S.T.; Chen, W.X.; Deng, H.J.; He, X.; Zhang, H.; Tan, M.; Yu, H.B.; Zhang, Z.Z.; Ren, J.H.; Yang, M.L.; et al. GDH1-dependent α-ketoglutarate promotes HBV transcription by modulating histone methylations on the cccDNA minichromosome. Clin. Mol. Hepatol. 2025, 31, 841–865. [Google Scholar] [CrossRef]
- Mishra, A.K.; Hossain, M.M.; Sata, T.N.; Pant, K.; Yadav, A.K.; Sah, A.K.; Gupta, P.; Ismail, M.; Nayak, B.; Shalimar; et al. ALR inhibits HBV replication and autophagosome formation by ameliorating HBV-induced ROS production in hepatic cells. Virus Genes 2025, 61, 167–178. [Google Scholar] [CrossRef]
- Cheng, M.L.; Weng, S.F.; Kuo, C.H.; Ho, H.Y. Enterovirus 71 induces mitochondrial reactive oxygen species generation that is required for efficient replication. PLoS ONE 2014, 9, e113234. [Google Scholar] [CrossRef]
- Hou, Y.; Wang, Z.; Wu, Y.; Deng, T.; Yang, S.; Ma, S.; Zhang, Y.; Luo, D.; Chen, Y.; Dai, X. Sophaline B inhibits non-small cell lung cancer by activating NLRP3/caspase-1/GSDMD-dependent pyroptosis and PI3K/AKT/mTOR-mediated autophagy. Nat. Prod. Res. 2025, 1–13. [Google Scholar] [CrossRef]
- Li, X.; Wu, Y.; Peng, J.; Li, B.; Li, X.; Yan, Z.; Li, G.; Zhang, Y.; He, H.; Luo, J.; et al. Porcine epidemic diarrhea virus induces mitophagy to inhibit the apoptosis and activation of JAK/STAT1 pathway. Vet. Microbiol. 2025, 303, 110427. [Google Scholar] [CrossRef] [PubMed]
- Chin, B.Y.; Jiang, G.; Wegiel, B.; Wang, H.J.; Macdonald, T.; Zhang, X.C.; Gallo, D.; Cszimadia, E.; Bach, F.H.; Lee, P.J.; et al. Hypoxia-inducible factor 1alpha stabilization by carbon monoxide results in cytoprotective preconditioning. Proc. Natl. Acad. Sci. USA 2007, 104, 5109–5114. [Google Scholar] [CrossRef]
- Schroedl, C.; McClintock, D.S.; Budinger, G.R.; Chandel, N.S. Hypoxic but not anoxic stabilization of HIF-1alpha requires mitochondrial reactive oxygen species. Am. J. Physiol. Lung Cell. Mol. Physiol. 2002, 283, L922–L931. [Google Scholar] [CrossRef] [PubMed]
- Zhang, Y.; Chang, L.; Xin, X.; Qiao, Y.; Qiao, W.; Ping, J.; Xia, J.; Su, J. Influenza A virus-induced glycolysis facilitates virus replication by activating ROS/HIF-1α pathway. Free Radic. Biol. Med. 2024, 225, 910–924. [Google Scholar] [CrossRef] [PubMed]
- Guarnieri, J.W.; Lie, T.; Albrecht, Y.E.S.; Hewin, P.; Jurado, K.A.; Widjaja, G.A.; Zhu, Y.; McManus, M.J.; Kilbaugh, T.J.; Keith, K.; et al. Mitochondrial antioxidants abate SARS-COV-2 pathology in mice. Proc. Natl. Acad. Sci. USA 2024, 121, e2321972121. [Google Scholar] [CrossRef]
- Szögi, T.; Borsos, B.N.; Masic, D.; Radics, B.; Bella, Z.; Bánfi, A.; Ördög, N.; Zsiros, C.; Kiricsi, Á.; Pankotai-Bodó, G.; et al. Novel biomarkers of mitochondrial dysfunction in Long COVID patients. GeroScience 2024, 47, 2245–2261. [Google Scholar] [CrossRef]
- Heinz, J.; Kennedy, P.G.E.; Mogensen, T.H. The Role of Autophagy in Varicella Zoster Virus Infection. Viruses 2021, 13, 1053. [Google Scholar] [CrossRef]
- Gao, J.; Song, Y.J.; Wang, H.; Zhao, B.R.; Wang, X.W. Mindin Activates Autophagy for Lipid Utilization and Facilitates White Spot Syndrome Virus Infection in Shrimp. mBio 2023, 14, e0291922. [Google Scholar] [CrossRef]
- Shin, H.J.; Lee, W.; Ku, K.B.; Yoon, G.Y.; Moon, H.W.; Kim, C.; Kim, M.H.; Yi, Y.S.; Jun, S.; Kim, B.T.; et al. SARS-CoV-2 aberrantly elevates mitochondrial bioenergetics to induce robust virus propagation. Signal Transduct. Target. Ther. 2024, 9, 125. [Google Scholar] [CrossRef]






| Gene | 5′–3′ | Sequence | Size (bp) |
|---|---|---|---|
| HSPA1A | Forward | CAAGGCCAACAAGATCACC | 80 |
| Reverse | CTCGATCTCCTCCTTGCTC | ||
| HSPA1B | Forward | GAGACCAAGGCATTCTACC | 60 |
| Reverse | TCTCCTTCATCTTGGTCAGC | ||
| JUN | Forward | CAACATGCTCAGGGAACAG | 60 |
| Reverse | ACTGTTAACGTGGTTCATGAC | ||
| PLA2G4B | Forward | ATAATTTCCTGCGTGGCCT | 80 |
| Reverse | CCAGAGTGGTAGCTTTCCA | ||
| PLA2G4A | Forward | AGTATTCCCACAAGTTTACGG | 80 |
| Reverse | GAGTATCAAGCATGTCACCA | ||
| ELK4 | Forward | ACTCTCAGTCCTGTTGCTC | 80 |
| Reverse | GTTCAGTACAGAAGGAAACTGG | ||
| MEF2C | Forward | GAACGTAACAGACAGGTGAC | 92 |
| Reverse | CGCAATCTCACAGTCACAC | ||
| CACNB4 | Forward | CTCTTTGGAAGAGGACCGG | 85 |
| Reverse | CAGGTTTGGACTTTGCTCTC | ||
| GAPDH | Forward | TCAAGATCATCAGCAATGCC | 80 |
| Reverse | CGATACCAAAGTTGTCATGGA | ||
| Gemykibivirus | Forward | AGNATGTGTATCGCGTCATTT | 93 |
| Reverse | GTACCCGGACNAACCTCTTATC | ||
| Probe | ATGCCNGTCGAGATNAAGCGTTCC |
Disclaimer/Publisher’s Note: The statements, opinions and data contained in all publications are solely those of the individual author(s) and contributor(s) and not of MDPI and/or the editor(s). MDPI and/or the editor(s) disclaim responsibility for any injury to people or property resulting from any ideas, methods, instructions or products referred to in the content. |
© 2025 by the authors. Licensee MDPI, Basel, Switzerland. This article is an open access article distributed under the terms and conditions of the Creative Commons Attribution (CC BY) license (https://creativecommons.org/licenses/by/4.0/).
Share and Cite
Yang, R.; Yan, H.; Wang, Y.; Yang, W.; Qin, J. Transcriptome Analysis Reveals Gemykibivirus Infection Induces Mitochondrial DNA Release in HEK293T Cells. Viruses 2025, 17, 1331. https://doi.org/10.3390/v17101331
Yang R, Yan H, Wang Y, Yang W, Qin J. Transcriptome Analysis Reveals Gemykibivirus Infection Induces Mitochondrial DNA Release in HEK293T Cells. Viruses. 2025; 17(10):1331. https://doi.org/10.3390/v17101331
Chicago/Turabian StyleYang, Runbo, Hao Yan, Yifan Wang, Wenqing Yang, and Jianru Qin. 2025. "Transcriptome Analysis Reveals Gemykibivirus Infection Induces Mitochondrial DNA Release in HEK293T Cells" Viruses 17, no. 10: 1331. https://doi.org/10.3390/v17101331
APA StyleYang, R., Yan, H., Wang, Y., Yang, W., & Qin, J. (2025). Transcriptome Analysis Reveals Gemykibivirus Infection Induces Mitochondrial DNA Release in HEK293T Cells. Viruses, 17(10), 1331. https://doi.org/10.3390/v17101331
