Bat Rabies in the Americas: Is Myotis the Main Ancestral Spreader?
Abstract
1. Introduction
2. Methods
2.1. Samples
2.2. RNA Extraction, PCR Amplification, and Sequencing
2.3. Identification of Bat RABV Main Lineages
2.4. Bayesian Phylogeny and Cross-Species Transmission Dynamics
2.5. Association Tests
2.6. Recombination Analysis
2.7. Genetic Distances
3. Results
3.1. Recombination Analysis
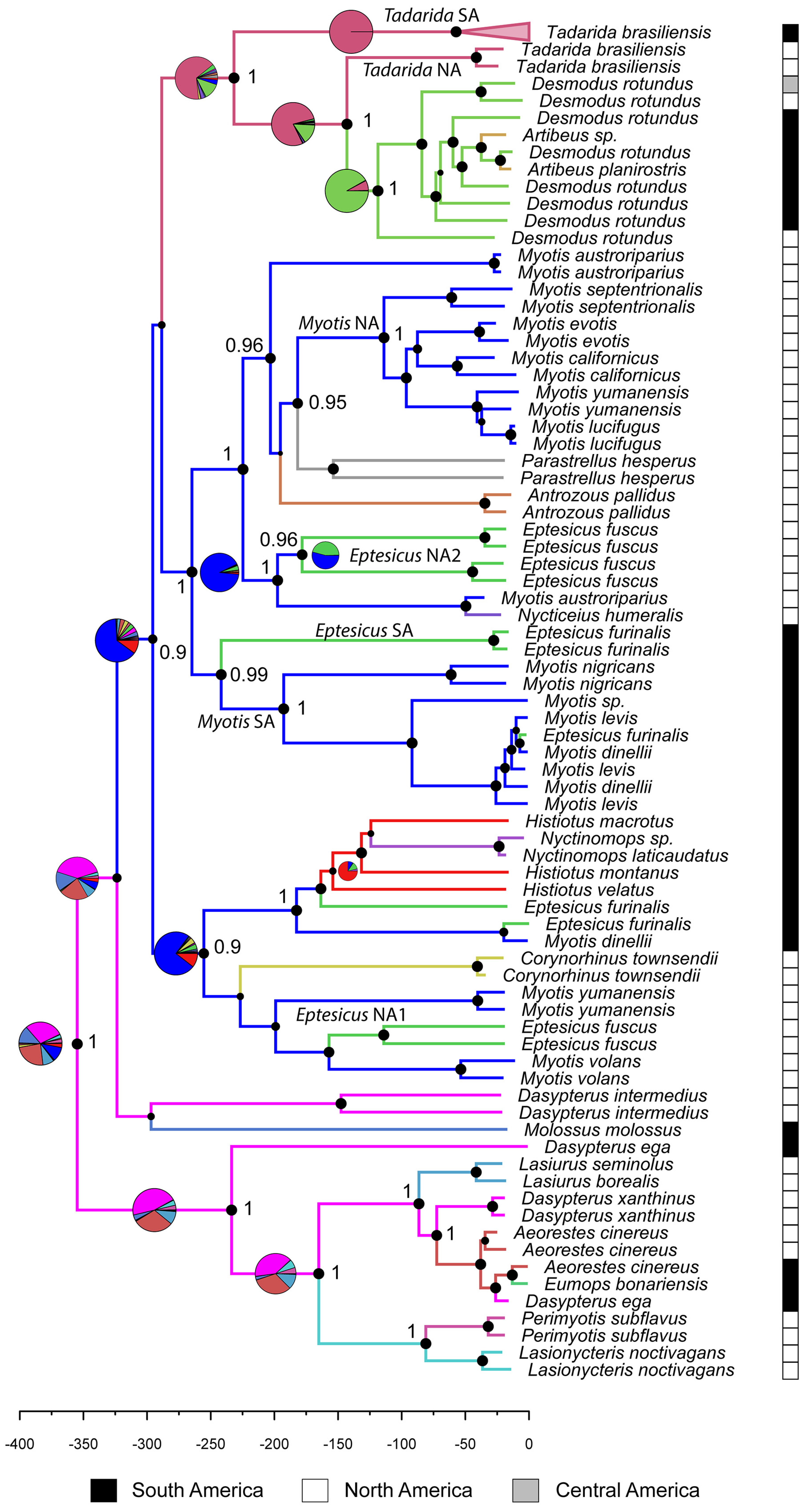
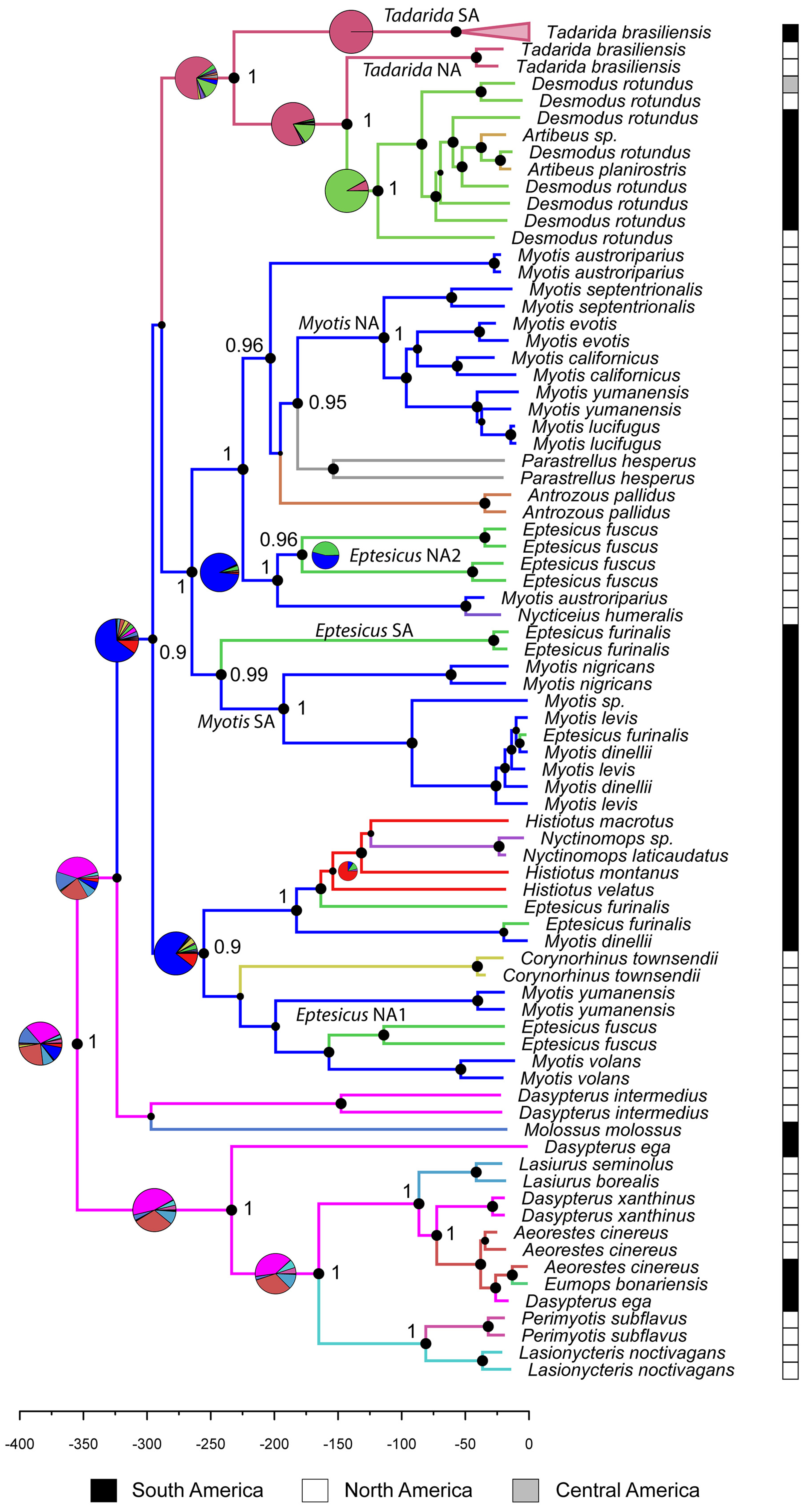
3.2. Molecular Phylogeny
3.3. Association Tests
3.4. Cross-Species Transmission Dynamics
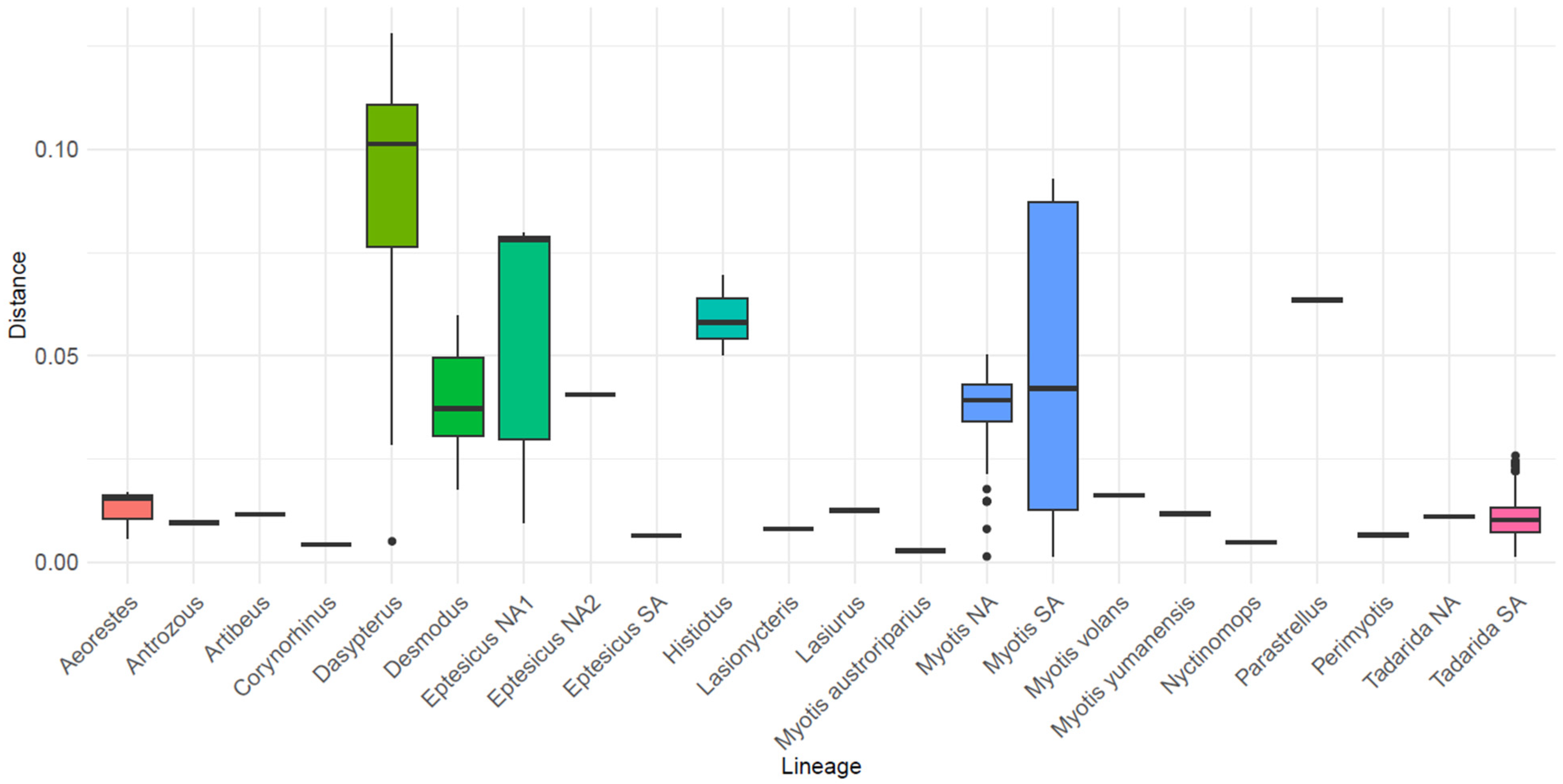
3.5. Genetic Distances
4. Discussion
Supplementary Materials
Author Contributions
Funding
Institutional Review Board Statement
Informed Consent Statement
Data Availability Statement
Acknowledgments
Conflicts of Interest
References
- Hampson, K.; Coudeville, L.; Lembo, T.; Sambo, M.; Kieffer, A.; Attlan, M.; Barrat, J.; Blanton, J.D.; Briggs, D.J.; Cleaveland, S.; et al. Estimating the Global Burden of Endemic Canine Rabies. Carvalho MS, editor. PLoS Negl. Trop. Dis. 2015, 9, e0003709. [Google Scholar] [CrossRef]
- Holmes, E.C.; Harvey, E.H. The Diversity, Evolution and Emergence of Rabies Virus in the Americas. In History of Rabies in the Americas: From the Pre-Columbian to the Present, Volume I; Rupprecht, C.E., Ed.; Springer International Publishing: Cham, Switzeraland, 2023; pp. 43–59. [Google Scholar] [CrossRef]
- Fisher, C.R.; Streicker, D.G.; Schnell, M.J. The spread and evolution of rabies virus: Conquering new frontiers. Nat. Rev. Microbiol. 2018, 16, 241–255. [Google Scholar] [CrossRef] [PubMed]
- Troupin, C.; Dacheux, L.; Tanguy, M.; Sabeta, C.; Blanc, H.; Bouchier, C.; Vignuzzi, M.; Duchene, S.; Holmes, E.C.; Bourhy, H. Large-Scale Phylogenomic Analysis Reveals the Complex Evolutionary History of Rabies Virus in Multiple Carnivore Hosts. PLOS Pathog. 2016, 12, e1006041. [Google Scholar] [CrossRef] [PubMed]
- Benavides, J.A.; Rojas Paniagua, E.; Hampson, K.; Valderrama, W.; Streicker, D.G. Quantifying the burden of vampire bat rabies in Peruvian livestock. PLoS Negl. Trop. Dis. 2017, 11, e0006105. [Google Scholar] [CrossRef] [PubMed]
- Johnson, N.; Aréchiga-Ceballos, N.; Aguilar-Setien, A. Vampire Bat Rabies: Ecology, Epidemiology and Control. Viruses 2014, 6, 1911–1928. [Google Scholar] [CrossRef]
- Aréchiga-Ceballos, N.; Velasco-Villa, A.; Shi, M.; Flores-Chávez, S.; Barrón, B.; Cuevas-Domínguez, E.; González-Origel, A.; Aguilar-Setién, A. New rabies virus variant found during an epizootic in white-nosed coatis from the Yucatan Peninsula. Epidemiol. Infect. 2010, 138, 1586–1589. [Google Scholar] [CrossRef]
- Dell’Armelina Rocha, P.R.; Velasco-Villa, A.; de Lima, E.M.; Salomoni, A.; Fusaro, A.; da Conceição Souza, E.; Negreiros, R.L.; Zafino, V.L.; Zamperin, G.; Leopardi, S.; et al. Unexpected rabies variant identified in kinkajou (Potos flavus), Mato Grosso, Brazil. Emerg. Microbes Infect. 2020, 9, 851–854. [Google Scholar] [CrossRef]
- Kuzmin, I.V.; Shi, M.; Orciari, L.A.; Yager, P.A.; Velasco-Villa, A.; Kuzmina, N.A.; Streicker, D.G.; Bergman, D.L.; Rupprecht, C.E. Molecular Inferences Suggest Multiple Host Shifts of Rabies Viruses from Bats to Mesocarnivores in Arizona during 2001–2009. PLoS Pathog. 2012, 8, e1002786. [Google Scholar] [CrossRef] [PubMed]
- Velasco-Villa, A.; Mauldin, M.R.; Shi, M.; Escobar, L.E.; Gallardo-Romero, N.F.; Damon, I.; Olson, V.A.; Streicker, D.G.; Emerson, G. The history of rabies in the Western Hemisphere. Antivir. Res. 2017, 146, 221–232. [Google Scholar] [CrossRef]
- Firpo, S.; Piccirilli, M.G.; Urizar, R.; Vitta, N.; Hirmas Riade, S.M.; Leguizamón, C.; Vico, M.L.; Martínez, G.; Beltrán, F.J.; Cisterna, D.M. Human Rabies by Secondary Transmission in Argentina, 2021. Diseases 2022, 10, 17. [Google Scholar] [CrossRef]
- Faria, N.R.; Suchard, M.A.; Rambaut, A.; Streicker, D.G.; Lemey, P. Simultaneously reconstructing viral cross-species transmission history and identifying the underlying constraints. Philos. Trans. R. Soc. B Biol. Sci. 2013, 368, 20120196. [Google Scholar] [CrossRef] [PubMed]
- Streicker, D.G.; Turmelle, A.S.; Vonhof, M.J.; Kuzmin, I.V.; McCracken, G.F.; Rupprecht, C.E. Host Phylogeny Constrains Cross-Species Emergence and Establishment of Rabies Virus in Bats. Science 2010, 329, 676–679. [Google Scholar] [CrossRef]
- Mollentze, N.; Biek, R.; Streicker, D.G. The role of viral evolution in rabies host shifts and emergence. Curr. Opin. Virol. 2014, 8, 68–72. [Google Scholar] [CrossRef] [PubMed]
- Huang, S.; Bininda-Emonds, O.R.P.; Stephens, P.R.; Gittleman, J.L.; Altizer, S. Phylogenetically related and ecologically similar carnivores harbour similar parasite assemblages. J. Anim. Ecol. 2014, 83, 671–680. [Google Scholar] [CrossRef]
- Torres, C.; Lema, C.; Dohmen, F.G.; Beltran, F.; Novaro, L.; Russo, S.; Freire, M.C.; Velasco-Villa, A.; Mbayed, V.A.; Cisterna, D.M. Phylodynamics of vampire bat-transmitted rabies in Argentina. Mol. Ecol. 2014, 23, 2340–2352. [Google Scholar] [CrossRef]
- NCBI Virus; National Library of Medicine (US), National Center for Biotechnology Information: Bethesda, MD, USA, 2004.
- Nguyen, L.-T.; Schmidt, H.A.; Von Haeseler, A.; Minh, B.Q. IQ-TREE: A Fast and Effective Stochastic Algorithm for Estimating Maximum-Likelihood Phylogenies. Mol. Biol. Evol. 2015, 32, 268–274. [Google Scholar] [CrossRef] [PubMed]
- Suchard, M.A.; Lemey, P.; Baele, G.; Ayres, D.L.; Drummond, A.J.; Rambaut, A. Bayesian phylogenetic and phylodynamic data integration using BEAST 1.10. Virus Evol. 2018, 4, 1–5. [Google Scholar] [CrossRef]
- Nylander, J. Mr Modeltest 2.2. Program Distributed by the Author; Evolutionary Biology Centre, Uppsala University: Uppsala, Sweden, 2004. [Google Scholar]
- Bielejec, F.; Baele, G.; Vrancken, B.; Suchard, M.A.; Rambaut, A.; Lemey, P. SpreaD3: Interactive Visualization of Spatiotemporal History and Trait Evolutionary Processes. Mol. Biol. Evol. 2016, 33, 2167–2169. [Google Scholar] [CrossRef]
- Jeffreys, H. Theory of Probability; Clarendon Press: Oxford, UK, 1961. [Google Scholar]
- Rambaut, A. FigTree-v1. 4.2. 2014. Available online: http://tree.bio.ed.ac.uk/software/figtree/ (accessed on 1 April 2023).
- Yu, G. Using ggtree to Visualize Data on Tree-Like Structures. Curr. Protoc. Bioinforma. 2020, 69, e96. [Google Scholar] [CrossRef]
- Wickham, H. ggplot2: Elegant Graphics for Data Analysis; Springer: New York, NY, USA, 2016; Available online: https://ggplot2.tidyverse.org (accessed on 1 April 2023).
- R Core Team. R: A Language and Environment for Statistical Computing; R Foundation for Statistical Computing: Vienna, Austria, 2021; Available online: https://www.R-project.org/ (accessed on 1 April 2023).
- RStudio Team. RStudio: Integrated Development Environment for R; RStudio, PBC: Boston, MA, USA, 2020; Available online: http://www.rstudio.com/ (accessed on 1 April 2023).
- Caraballo, D.A.; Montani, M.E.; Martínez, L.M.; Antoniazzi, L.R.; Sambrana, T.C.; Fernández, C.; Cisterna, D.M.; Beltrán, F.J.; Colombo, V.C. Heterogeneous taxonomic resolution of cytochrome b gene identification of bats from Argentina: Implications for field studies. PLoS ONE 2020, 15, e0244750. [Google Scholar] [CrossRef]
- Parker, J.; Rambaut, A.; Pybus, O.G. Correlating viral phenotypes with phylogeny: Accounting for phylogenetic uncertainty. Infect. Genet. Evol. 2008, 8, 239–246. [Google Scholar] [CrossRef]
- Martin, D.P.; Murrell, B.; Golden, M.; Khoosal, A.; Muhire, B. RDP4: Detection and analysis of recombination patterns in virus genomes. Virus Evol. 2015, 1, vev003. [Google Scholar] [CrossRef]
- Kosakovsky Pond, S.L.; Posada, D.; Gravenor, M.B.; Woelk, C.H.; Frost, S.D.W. GARD: A genetic algorithm for recombination detection. Bioinformatics 2006, 22, 3096–3098. [Google Scholar] [CrossRef] [PubMed]
- Weaver, S.; Shank, S.D.; Spielman, S.J.; Li, M.; Muse, S.V.; Kosakovsky Pond, S.L. Datamonkey 2.0: A Modern Web Application for Characterizing Selective and Other Evolutionary Processes. Mol. Biol. Evol. 2018, 35, 773–777. [Google Scholar] [CrossRef]
- Tamura, K.; Stecher, G.; Kumar, S. MEGA11: Molecular Evolutionary Genetics Analysis Version 11. Mol. Biol. Evol. 2021, 38, 3022–3027. [Google Scholar] [CrossRef] [PubMed]
- Caraballo, D.A.; Lombardo, M.A.; Becker, P.; Sabio, M.S.; Lema, C.; Martínez, L.M.; Beltrán, F.J.; Li, Y.; Cisterna, D.M. Evaluation of Two Real-Time, TaqMan Reverse Transcription-PCR Assays for Detection of Rabies Virus in Circulating Variants from Argentina: Influence of Sequence Variation. Viruses 2020, 13, 23. [Google Scholar] [CrossRef] [PubMed]
- Cisterna, D.; Bonaventura, R.; Caillou, S.; Pozo, O.; Andreau, M.L.; Dalla Fontana, L.; Echegoyen, C.; De Mattos, C.; De Mattos, C.; Russo, S.; et al. Antigenic and molecular characterization of rabies virus in Argentina. Virus Res. 2005, 109, 139–147. [Google Scholar] [CrossRef] [PubMed]
- Pinero, C.; Gury Dohmen, F.; Beltran, F.; Martinez, L.; Novaro, L.; Russo, S.; Palacios, G.; Cisterna, D.M. High Diversity of Rabies Viruses Associated with Insectivorous Bats in Argentina: Presence of Several Independent Enzootics. PLoS Negl. Trop. Dis. 2012, 6, e1635. [Google Scholar] [CrossRef]
- Jacquot, M.; Wallace, M.A.; Streicker, D.G.; Biek, R. Geographic Range Overlap Rather than Phylogenetic Distance Explains Rabies Virus Transmission among Closely Related Bat Species. Viruses 2022, 14, 2399. [Google Scholar] [CrossRef]
- Streicker, D.G.; Altizer, S.M.; Velasco-Villa, A.; Rupprecht, C.E. Variable evolutionary routes to host establishment across repeated rabies virus host shifts among bats. Proc. Natl. Acad. Sci. USA 2012, 109, 19715–19720. [Google Scholar] [CrossRef]
- Nadin-Davis, S.; Alnabelseya, N.; Knowles, M.K. The phylogeography of Myotis bat-associated rabies viruses across Canada. PLoS Negl. Trop. Dis. 2017, 11, e0005541. [Google Scholar] [CrossRef]
- Streicker, D.G.; Fallas González, S.L.; Luconi, G.; Barrientos, R.G.; Leon, B. Phylodynamics reveals extinction–recolonization dynamics underpin apparently endemic vampire bat rabies in Costa Rica. Proc. R. Soc. B Biol. Sci. 2019, 286, 20191527. [Google Scholar] [CrossRef]
- Gunnell, G.F.; Smith, R.; Smith, T. 33 million year old Myotis (Chiroptera, Vespertilionidae) and the rapid global radiation of modern bats. PLoS ONE 2017, 12, e0172621. [Google Scholar] [CrossRef]
- Armero, A.; Li, R.; Bienes, K.M.; Chen, X.; Li, J.; Xu, S.; Chen, Y.; Hughes, A.C.; Berthet, N.; Wong, G. Myotis fimbriatus Virome, a Window to Virus Diversity and Evolution in the Genus Myotis. Viruses 2022, 14, 1899. [Google Scholar] [CrossRef] [PubMed]
- Caraballo, D.A.; Sabio, M.S.; Colombo, V.C.; Piccirilli, M.G.; Vico, L.; Hirmas Riade, S.M.; Campos, J.; Martínez, G.; Beltrán, F.; Baumeister, E.; et al. The Role of Molossidae and Vespertilionidae in Shaping the Diversity of Alphacoronaviruses in the Americas. Microbiol. Spectr. 2022, 10, e03143-22. [Google Scholar] [CrossRef] [PubMed]
- Latinne, A.; Hu, B.; Olival, K.J.; Zhu, G.; Zhang, L.; Li, H.; Chmura, A.A.; Field, H.E.; Zambrana-Torrelio, C.; Epstein, J.H.; et al. Origin and cross-species transmission of bat coronaviruses in China. Nat. Commun. 2020, 11, 4235. [Google Scholar] [CrossRef] [PubMed]
- Novaes, R.L.M.; Cláudio, V.C.; Wilson, D.E.; Weber, M.M.; Weksler, M.; Moratelli, R. Integrative taxonomy and evolutionary history reveal cryptic diversity in Myotis riparius (Chiroptera: Vespertilionidae). Biol. J. Linn. Soc. 2023, 142, 91–112. [Google Scholar] [CrossRef]
- Ruedi, M.; Stadelmann, B.; Gager, Y.; Douzery, E.J.P.; Francis, C.M.; Lin, L.-K.; Guillén-Servent, A.; Cibois, A. Molecular phylogenetic reconstructions identify East Asia as the cradle for the evolution of the cosmopolitan genus Myotis (Mammalia, Chiroptera). Mol. Phylog. Evol. 2013, 69, 437–449. [Google Scholar] [CrossRef]
- Russell, A.L.; Medellín, R.A.; Mccracken, G.F. Genetic variation and migration in the Mexican free-tailed bat (Tadarida brasiliensis mexicana). Mol. Ecol. 2005, 14, 2207–2222. [Google Scholar] [CrossRef]
- Longdon, B.; Brockhurst, M.A.; Russell, C.A.; Welch, J.J.; Jiggins, F.M. The Evolution and Genetics of Virus Host Shifts. PLoS Pathog. 2014, 10, e1004395. [Google Scholar] [CrossRef]
- Oliveira, R.D.N.; De Souza, S.P.; Lobo, R.S.V.; Castilho, J.G.; Macedo, C.I.; Carnieli, P.; Fahl, W.O.; Achkar, S.M.; Scheffer, K.C.; Kotait, I.; et al. Rabies virus in insectivorous bats: Implications of the diversity of the nucleoprotein and glycoprotein genes for molecular epidemiology. Virology 2010, 405, 352–360. [Google Scholar] [CrossRef]
- de Souza, D.N.; Oliveira, R.N.; Asprino, P.F.; Bettoni, F.; Macedo, C.I.; Achkar, S.M.; Fahl, W.D.O.; Brandão, P.E.; Castilho, J.G. Evolution and divergence of the genetic lineage Desmodus rotundus/Artibeus lituratus of rabies virus in São Paulo State. Arch. Virol. 2023, 168, 266. [Google Scholar] [CrossRef]
- Fahl, W.O.; Carnieli Jr, P.; Castilho, J.G.; Carrieri, M.L.; Kotait, I.; Iamamoto, K.; Oliveira, R.N.; Brandão, P.E. Desmodus rotundus and Artibeus spp. bats might present distinct rabies virus lineages. Braz. J. Infect. Dis. 2012, 16, 545–551. [Google Scholar] [CrossRef]
- Favoretto, S.R.; De Mattos, C.C.; De Mattos, C.A.; Campos, A.C.A.; Sacramento, D.R.V.; Durigon, E.L. The emergence of wildlife species as a source of human rabies infection in Brazil. Epidemiol. Infect. 2013, 141, 1552–1561. [Google Scholar] [CrossRef] [PubMed]
- Kuzmina, N.A.; Lemey, P.; Kuzmin, I.V.; Mayes, B.C.; Ellison, J.A.; Orciari, L.A.; Hightower, D.; Taylor, S.T.; Rupprecht, C.E. The Phylogeography and Spatiotemporal Spread of South-Central Skunk Rabies Virus. PLoS ONE 2013, 8, e82348. [Google Scholar] [CrossRef]
- Puebla-Rodríguez, P.; Almazán-Marín, C.; Garcés-Ayala, F.; Rendón-Franco, E.; Chávez-López, S.; Gómez-Sierra, M.; Sandoval-Borja, A.; Martínez-Solís, D.; Escamilla-Ríos, B.; Sauri-González, I.; et al. Rabies virus in white-nosed coatis (Nasua narica) in Mexico: What do we know so far? Front. Vet. Sci. 2023, 10, 1090222. [Google Scholar] [CrossRef] [PubMed]
- Kotait, I.; Oliveira, R.D.N.; Carrieri, M.L.; Castilho, J.G.; Macedo, C.I.; Pereira, P.M.C.; Boere, V.; Montebello, L.; Rupprecht, C.E. Non-human primates as a reservoir for rabies virus in Brazil. Zoonoses Public. Health 2019, 66, 47–59. [Google Scholar] [CrossRef]
- Worsley-Tonks, K.E.; Escobar, L.E.; Biek, R.; Castaneda-Guzman, M.; Craft, M.E.; Streicker, D.G.; White, L.A.; Fountain-Jones, N.M. Using host traits to predict reservoir host species of rabies virus. PLoS Negl. Trop. Dis. 2020, 14, e0008940. [Google Scholar] [CrossRef] [PubMed]





Disclaimer/Publisher’s Note: The statements, opinions and data contained in all publications are solely those of the individual author(s) and contributor(s) and not of MDPI and/or the editor(s). MDPI and/or the editor(s) disclaim responsibility for any injury to people or property resulting from any ideas, methods, instructions or products referred to in the content. |
© 2024 by the authors. Licensee MDPI, Basel, Switzerland. This article is an open access article distributed under the terms and conditions of the Creative Commons Attribution (CC BY) license (https://creativecommons.org/licenses/by/4.0/).
Share and Cite
Caraballo, D.A.; Vico, M.L.; Piccirilli, M.G.; Hirmas Riade, S.M.; Russo, S.; Martínez, G.; Beltrán, F.J.; Cisterna, D.M. Bat Rabies in the Americas: Is Myotis the Main Ancestral Spreader? Viruses 2024, 16, 1302. https://doi.org/10.3390/v16081302
Caraballo DA, Vico ML, Piccirilli MG, Hirmas Riade SM, Russo S, Martínez G, Beltrán FJ, Cisterna DM. Bat Rabies in the Americas: Is Myotis the Main Ancestral Spreader? Viruses. 2024; 16(8):1302. https://doi.org/10.3390/v16081302
Chicago/Turabian StyleCaraballo, Diego A., María Lorena Vico, María Guadalupe Piccirilli, Stella Maris Hirmas Riade, Susana Russo, Gustavo Martínez, Fernando J. Beltrán, and Daniel M. Cisterna. 2024. "Bat Rabies in the Americas: Is Myotis the Main Ancestral Spreader?" Viruses 16, no. 8: 1302. https://doi.org/10.3390/v16081302
APA StyleCaraballo, D. A., Vico, M. L., Piccirilli, M. G., Hirmas Riade, S. M., Russo, S., Martínez, G., Beltrán, F. J., & Cisterna, D. M. (2024). Bat Rabies in the Americas: Is Myotis the Main Ancestral Spreader? Viruses, 16(8), 1302. https://doi.org/10.3390/v16081302

