Aedes Mosquito Virome in Southwestern Cameroon: Lack of Core Virome, But a Very Rich and Diverse Virome in Ae. africanus Compared to Other Aedes Species
Abstract
1. Introduction
2. Materials and Methods
2.1. Mosquito Sampling and Processing
2.2. Viral Enrichment, Amplification, Library Construction and Sequencing
2.3. Identification and Annotation Eukaryotic Sequences Retrieved from Sequenced Aedes Mosquito Pools
2.4. Virus Identification and Phylogenetic Analysis
2.5. Aedes Mosquito Identification and Quantification of Selected Viruses
3. Results
3.1. Each Sampling Site is Dominated by a Single Aedes Species

3.2. Distinct Virus Families Identified within Aedes Mosquito Species from Different Sampling Sites
3.3. The Majority of Eukaryotic Viral Genomes are Found in Aedes africanus Species Collected in Bafoussam
3.4. Significant Difference in Eukaryotic Virome Richness and Diversity between Aedes Mosquito Species
3.5. Significant Difference in Eukaryotic Virome Composition and Distribution of Aedes Mosquito Species from Different Sampling Sites
3.6. Diverse and Abundant Eukaryotic Virome in Aedes africanus Compared to Aedes albopictus Mosquito Pools
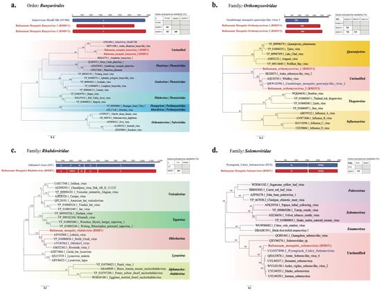
3.7. Phylogenetic Analysis of Six Novel Viruses Identified in Aedes Mosquito Pools
3.7.1. Bunyavirales
3.7.2. Orthomyxoviridae
3.7.3. Rhabdoviridae
3.7.4. Solemoviridae
3.8. In Search of an Aedes Mosquito Core Virome Using qRT-PCR
4. Discussion
5. Conclusions
Supplementary Materials
Author Contributions
Funding
Institutional Review Board Statement
Data Availability Statement
Acknowledgments
Conflicts of Interest
References
- Tandina, F.; Doumbo, O.; Yaro, A.S.; Traoré, S.F.; Parola, P.; Robert, V. Mosquitoes (Diptera: Culicidae) and Mosquito-Borne Diseases in Mali, West Africa. Parasites Vectors 2018, 11, 467. [Google Scholar] [CrossRef] [PubMed]
- Nebbak, A.; Almeras, L.; Parola, P.; Bitam, I. Mosquito Vectors (Diptera: Culicidae) and Mosquito-Borne Diseases in North Africa. Insects 2022, 13, 962. [Google Scholar] [CrossRef] [PubMed]
- Huang, Y.J.S.; Higgs, S.; Vanlandingham, D.L. Biological Control Strategies for Mosquito Vectors of Arboviruses. Insects 2017, 8, 21. [Google Scholar] [CrossRef] [PubMed]
- Dahmana, H.; Mediannikov, O. Mosquito-Borne Diseases Emergence/Resurgence and How to Effectively Control It Biologically. Pathogens 2020, 9, 310. [Google Scholar] [CrossRef] [PubMed]
- Pratt, H.D.; Moore, C.G. Mosquitoes of Public Health Importance and Their Control; US Department of Health, Education, and Welfare, Public Health Service, Communicable Disease Center: Washington, DC, USA, 1963.
- Bamou, R.; Mayi, M.P.A.; Djiappi-Tchamen, B.; Nana-Ndjangwo, S.M.; Nchoutpouen, E.; Cornel, A.J.; Awono-Ambene, P.; Parola, P.; Tchuinkam, T.; Antonio-Nkondjio, C. An Update on the Mosquito Fauna and Mosquito-Borne Diseases Distribution in Cameroon. Parasites Vectors 2021, 14, 527. [Google Scholar] [CrossRef] [PubMed]
- Tajudeen, Y.A.; Oladipo, H.J.; Oladunjoye, I.O.; Yusuf, R.O.; Sodiq, H.; Omotosho, A.O.; Adesuyi, D.S.; Yusuff, S.I.; El-Sherbini, M.S. Emerging Arboviruses of Public Health Concern in Africa: Priorities for Future Research and Control Strategies. Challenges 2022, 13, 60. [Google Scholar] [CrossRef]
- Fokam, E.B.; Levai, L.D.; Guzman, H.; Amelia, P.A.; Titanji, V.P.; Tesh, R.B.; Weaver, S.C. Silent Circulation of Arboviruses in Cameroon. East Afr. Med. J. 2010, 87, 262–268. [Google Scholar] [CrossRef] [PubMed]
- Alenou, L.D.; Nwane, P.; Mbakop, L.R.; Piameu, M.; Ekoko, W.; Mandeng, S.; Bikoy, E.N.; Toto, J.C.; Onguina, H.; Etang, J. Burden of Mosquito-Borne Diseases across Rural versus Urban Areas in Cameroon between 2002 and 2021: Prospective for Community-Oriented Vector Management Approaches. Parasites Vectors 2023, 16, 136. [Google Scholar] [CrossRef] [PubMed]
- Sadeuh-Mba, S.A.; Yonga Wansi, G.M.; Demanou, M.; Gessain, A.; Njouom, R. Serological Evidence of Rift Valley Fever Phlebovirus and Crimean-Congo Hemorrhagic Fever Orthonairovirus Infections among Pygmies in the East Region of Cameroon. Virol. J. 2018, 15, 63. [Google Scholar] [CrossRef] [PubMed]
- Shi, C.; Beller, L.; Deboutte, W.; Yinda, K.C.; Delang, L.; Vega-Rúa, A.; Failloux, A.B.; Matthijnssens, J. Stable Distinct Core Eukaryotic Viromes in Different Mosquito Species from Guadeloupe, Using Single Mosquito Viral Metagenomics. Microbiome 2019, 7, 121. [Google Scholar] [CrossRef] [PubMed]
- Ramírez, A.L.; Colmant, A.M.G.; Warrilow, D.; Huang, B.; Pyke, A.T.; McMahon, J.L.; Meyer, D.B.; Graham, R.M.A.; Jennison, A.V.; Ritchie, S.A.; et al. Metagenomic Analysis of the Virome of Mosquito Excreta. Msphere 2020, 5, 5. [Google Scholar] [CrossRef] [PubMed]
- L’Ambert, G.; Gendrot, M.; Briolant, S.; Nguyen, A.; Pages, S.; Bosio, L.; Palomo, V.; Gomez, N.; Benoit, N.; Savini, H.; et al. Analysis of Trapped Mosquito Excreta as a Noninvasive Method to Reveal Biodiversity and Arbovirus Circulation. Mol. Ecol. Resour. 2023, 23, 410–423. [Google Scholar] [CrossRef] [PubMed]
- Hamel, R.; Narpon, Q.; Serrato-Pomar, I.; Gauliard, C.; Berthomieu, A.; Wichit, S.; Missé, D.; Sofonea, M.T.; Pompon, J. West Nile Virus Is Transmitted within Mosquito Populations through Infectious Mosquito Excreta 1 2 Short Title: Mosquito Excreta-Mediated Transmission 3 4. bioRxiv 2024. [CrossRef]
- Shi, C.; Beller, L.; Wang, L.; Rosas, A.R.; De Coninck, L.; Héry, L.; Mousson, L.; Pagès, N.; Raes, J.; Delang, L.; et al. Bidirectional Interactions between Arboviruses and the Bacterial and Viral Microbiota in Aedes Aegypti and Culex Quinquefasciatus. mBio 2022, 13, e0102122. [Google Scholar] [CrossRef] [PubMed]
- Reyes, J.I.L.; Suzuki, Y.; Carvajal, T.; Muñoz, M.N.M.; Watanabe, K. Intracellular Interactions between Arboviruses and Wolbachia in Aedes Aegypti. Front. Cell. Infect. Microbiol. 2021, 11, 690087. [Google Scholar] [CrossRef]
- Leitner, M.; Bishop, C.; Asgari, S. Transcriptional Response of Wolbachia to Dengue Virus Infection in Cells of the Mosquito Aedes Aegypti. Msphere 2021, 6, e0043321. [Google Scholar] [CrossRef] [PubMed]
- Hall-Mendelin, S.; McLean, B.J.; Bielefeldt-Ohmann, H.; Hobson-Peters, J.; Hall, R.A.; Van Den Hurk, A.F. The Insect-Specific Palm Creek Virus Modulates West Nile Virus Infection in and Transmission by Australian Mosquitoes. Parasites Vectors 2016, 9, 414. [Google Scholar] [CrossRef] [PubMed]
- Hobson-Peters, J.; Yam, A.W.Y.; Lu, J.W.F.; Setoh, Y.X.; May, F.J.; Kurucz, N.; Walsh, S.; Prow, N.A.; Davis, S.S.; Weir, R.; et al. A New Insect-Specific Flavivirus from Northern Australia Suppresses Replication of West Nile Virus and Murray Valley Encephalitis Virus in Co-Infected Mosquito Cells. PLoS ONE 2013, 8, e56534. [Google Scholar] [CrossRef] [PubMed]
- Cao, R.; Ren, Q.; Luo, J.; Tian, Z.; Liu, W.; Zhao, B.; Li, J.; Diao, P.; Tan, Y.; Qiu, X.; et al. Analysis of Microorganism Diversity in Haemaphysalis Longicornis From Shaanxi, China, Based on Metagenomic Sequencing. Front. Genet. 2021, 12, 723773. [Google Scholar] [CrossRef] [PubMed]
- Batson, J.; Dudas, G.; Haas-Stapleton, E.; Kistler, A.L.; Li, L.M.; Logan, P.; Ratnasiri, K.; Retallack, H. Single Mosquito Metatranscriptomics Identifies Vectors, Emerging Pathogens and Reservoirs in One Assay. Elife 2021, 10, e68353. [Google Scholar] [CrossRef] [PubMed]
- Tedjou, A.N.; Kamgang, B.; Yougang, A.P.; Njiokou, F.; Wondji, C.S. Update on the Geographical Distribution and Prevalence of Aedes Aegypti and Aedes Albopictus (Diptera: Culicidae), Two Major Arbovirus Vectors in Cameroon. PLoS Neglected Trop. Dis. 2019, 13, e0007137. [Google Scholar] [CrossRef] [PubMed]
- Dé Ric Simard, F.; Nchoutpouen, E.E.; Claude Toto, J.; Fontenille, D. Geographic Distribution and Breeding Site Preference of Aedes Albopictus and Aedes Aegypti (Diptera: Culicidae) in Cameroon, Central Africa. J. Med. Entomol. 2005, 42, 726–731. [Google Scholar] [CrossRef] [PubMed]
- Canelas, T.; Thomsen, E.; Kamgang, B.; Kelly-Hope, L.A. Demographic and Environmental Factors Associated with the Distribution of Aedes Albopictus in Cameroon. Med Vet Entomol 2023, 37, 143–151. [Google Scholar] [CrossRef]
- Djiappi-Tchamen, B.; Nana-Ndjangwo, M.S.; Tchuinkam, T.; Makoudjou, I.; Nchoutpouen, E.; Kopya, E.; Talipouo, A.; Bamou, R.; Mayi, M.P.A.; Awono-Ambene, P.; et al. Aedes Mosquito Distribution along a Transect from Rural to Urban Settings in Yaoundé, Cameroon. Insects 2021, 12, 819. [Google Scholar] [CrossRef] [PubMed]
- Mercant Osuna, A.; Gidley, A.; Mayi, M.P.A.; Bamou, R.; Dhokiya, V.; Antonio-Nkondjio, C.; Jeffries, C.L.; Walker, T. Diverse Novel Wolbachia Bacteria Strains and Widespread Co-Infections with Asaia Bacteria in Culicine Mosquitoes from Ecologically Diverse Regions of Cameroon. Wellcome Open Res. 2023, 8, 267. [Google Scholar] [CrossRef] [PubMed]
- Djeunang Dongho, G.B.; Venturi, G.; Fortuna, C.; Paganotti, G.M.; Severini, C.; L’Episcopia, M.; Tsapi, A.T.; Benedetti, E.; Marsili, G.; Amendola, A.; et al. Dengue and Chikungunya Virus Circulation in Cameroon and Gabon: Molecular Evidence among Symptomatic Individuals. Access Microbiol. 2022, 4, 000340. [Google Scholar] [CrossRef] [PubMed]
- Ngwa, M.C.; Liang, S.; Kracalik, I.T.; Morris, L.; Blackburn, J.K.; Mbam, L.M.; Ba Pouth, S.F.B.; Teboh, A.; Yang, Y.; Arabi, M.; et al. Cholera in Cameroon, 2000–2012: Spatial and Temporal Analysis at the Operational (Health District) and Sub Climate Levels. PLoS Neglected Trop. Dis. 2016, 10, e0005105. [Google Scholar] [CrossRef] [PubMed]
- Rueda, L.M. Pictorial Keys for the Identification of Mosquitoes (Diptera:Culicidae) Associated with Dengue Virus Transmission; Magnolia Press: Waco, TX, USA, 2004; ISBN 1877354465. [Google Scholar]
- Conceição-Neto, N.; Zeller, M.; Lefrère, H.; De Bruyn, P.; Beller, L.; Deboutte, W.; Yinda, C.K.; Lavigne, R.; Maes, P.; Van Ranst, M.; et al. Modular Approach to Customise Sample Preparation Procedures for Viral Metagenomics: A Reproducible Protocol for Virome Analysis. Sci. Rep. 2015, 5, 16532. [Google Scholar] [CrossRef] [PubMed]
- Bolger, A.M.; Lohse, M.; Usadel, B. Trimmomatic: A Flexible Trimmer for Illumina Sequence Data. Bioinformatics 2014, 30, 2114–2120. [Google Scholar] [CrossRef] [PubMed]
- Langmead, B.; Salzberg, S.L. Fast Gapped-Read Alignment with Bowtie 2. Nat. Methods 2012, 9, 357–359. [Google Scholar] [CrossRef] [PubMed]
- Nurk, S.; Meleshko, D.; Korobeynikov, A.; Pevzner, P.A. MetaSPAdes: A New Versatile Metagenomic Assembler. Genome Res. 2017, 27, 824–834. [Google Scholar] [CrossRef] [PubMed]
- Nayfach, S.; Camargo, A.P.; Schulz, F.; Eloe-Fadrosh, E.; Roux, S.; Kyrpides, N.C. CheckV Assesses the Quality and Completeness of Metagenome-Assembled Viral Genomes. Nat. Biotechnol. 2021, 39, 578–585. [Google Scholar] [CrossRef] [PubMed]
- Buchfink, B.; Xie, C.; Huson, D.H. Fast and Sensitive Protein Alignment Using DIAMOND. Nat. Methods 2014, 12, 59–60. [Google Scholar] [CrossRef] [PubMed]
- Ondov, B.D.; Bergman, N.H.; Phillippy, A.M. Interactive Metagenomic Visualization in a Web Browser. BMC Bioinform. 2011, 12, 385. [Google Scholar] [CrossRef] [PubMed]
- Shen, W.; Ren, H. TaxonKit: A Practical and Efficient NCBI Taxonomy Toolkit. J. Genet. Genom. 2021, 48, 844–850. [Google Scholar] [CrossRef] [PubMed]
- Gu, Z.; Eils, R.; Schlesner, M. Complex Heatmaps Reveal Patterns and Correlations in Multidimensional Genomic Data. Bioinformatics 2016, 32, 2847–2849. [Google Scholar] [CrossRef] [PubMed]
- Wickham, H. Ggplot2; Springer: New York, NY, USA, 2009. [Google Scholar]
- McMurdie, P.J.; Holmes, S. Phyloseq: An R Package for Reproducible Interactive Analysis and Graphics of Microbiome Census Data. PLoS ONE 2013, 8, e61217. [Google Scholar] [CrossRef] [PubMed]
- Tamura, K.; Stecher, G.; Kumar, S. MEGA11: Molecular Evolutionary Genetics Analysis Version 11. Mol. Biol. Evol. 2021, 38, 3022–3027. [Google Scholar] [CrossRef] [PubMed]
- Hoque, M.M.; Valentine, M.J.; Kelly, P.J.; Barua, S.; Murillo, D.F.B.; Wang, C. Modification of the Folmer Primers for the Cytochrome c Oxidase Gene Facilitates Identification of Mosquitoes. Parasites Vectors 2022, 15, 437. [Google Scholar] [CrossRef] [PubMed]
- Ali, I.M.; Tchuenkam, V.P.K.; Colton, M.; Stittleburg, V.; Mitchell, C.; Gaither, C.; Thwai, K.; Espinoza, D.O.; Zhu, Y.; Jamal, H.; et al. Arboviruses as an Unappreciated Cause of Non-Malarial Acute Febrile Illness in the Dschang Health District of Western Cameroon. PLoS Neglected Trop. Dis. 2022, 16, e0010790. [Google Scholar] [CrossRef] [PubMed]
- Öhlund, P.; Lundén, H.; Blomström, A.L. Insect-Specific Virus Evolution and Potential Effects on Vector Competence. Virus Genes 2019, 55, 2. [Google Scholar] [CrossRef] [PubMed]
- Lefeuvre, P.; Martin, D.P.; Elena, S.F.; Shepherd, D.N.; Roumagnac, P.; Varsani, A. Evolution and Ecology of Plant Viruses. Nat. Rev. Microbiol. 2019, 17, 632–644. [Google Scholar] [CrossRef] [PubMed]
- Fermin, G. Host Range, Host-Virus Interactions, and Virus Transmission. In Viruses: Molecular Biology, Host Interactions, and Applications to Biotechnology; Elsevier: Amsterdam, The Netherlands, 2018; pp. 101–134. ISBN 9780128111949. [Google Scholar]
- Truong Nguyen, P.T.; Culverwell, C.L.; Suvanto, M.T.; Korhonen, E.M.; Uusitalo, R.; Vapalahti, O.; Smura, T.; Huhtamo, E. Characterisation of the RNA Virome of Nine Ochlerotatus Species in Finland. Viruses 2022, 14, 1489. [Google Scholar] [CrossRef] [PubMed]
- Jupatanakul, N.; Sim, S.; Dimopoulos, G. Aedes Aegypti ML and Niemann-Pick Type C Family Members Are Agonists of Dengue Virus Infection. Dev. Comp. Immunol. 2014, 43, 1–9. [Google Scholar] [CrossRef] [PubMed]
- Shi, H.; Yu, X.; Cheng, G. Impact of the Microbiome on Mosquito-Borne Diseases. Protein Cell 2023, 14, 743–761. [Google Scholar] [CrossRef] [PubMed]
- Epelboin, Y.; Talaga, S.; Epelboin, L.; Dusfour, I. Zika Virus: An Updated Review of Competent or Naturally Infected Mosquitoes. PLoS Neglected Trop. Dis. 2017, 11, e0005933. [Google Scholar] [CrossRef] [PubMed]
- Weetman, D.; Kamgang, B.; Badolo, A.; Moyes, C.L.; Shearer, F.M.; Coulibaly, M.; Pinto, J.; Lambrechts, L.; McCall, P.J. Aedes Mosquitoes and Aedes-Borne Arboviruses in Africa: Current and Future Threats. Int. J. Environ. Res. Public Health 2018, 15, 220. [Google Scholar] [CrossRef]
- Li, C.; Liu, S.; Zhou, H.; Zhu, W.; Cui, M.; Li, J.; Wang, J.; Liu, J.; Zhu, J.; Li, W.; et al. Metatranscriptomic Sequencing Reveals Host Species as an Important Factor Shaping the Mosquito Virome. Microbiol. Spectr. 2023, 11, e0465522. [Google Scholar] [CrossRef] [PubMed]
- Kubacki, J.; Flacio, E.; Qi, W.; Guidi, V.; Tonolla, M.; Fraefel, C. Viral Metagenomic Analysis of Aedes Albopictus Mosquitos from Southern Switzerland. Viruses 2020, 12, 929. [Google Scholar] [CrossRef] [PubMed]
- Gómez, M.; Martinez, D.; Muñoz, M.; Ramírez, J.D. Aedes Aegypti and Ae. Albopictus Microbiome/Virome: New Strategies for Controlling Arboviral Transmission? Parasites Vectors 2022, 15, 287. [Google Scholar] [CrossRef]
- Gangopadhayya, A.; Lole, K.; Ghuge, O.; Ramdasi, A.; Kamble, A.; Roy, D.; Thakar, S.; Nath, A.; Sudeep, A.B.; Cherian, S. Metagenomic Analysis of Viromes of Aedes Mosquitoes across India. Viruses 2024, 16, 109. [Google Scholar] [CrossRef] [PubMed]
- Konstantinidis, K.; Dovrolis, N.; Kouvela, A.; Kassela, K.; Rosa Freitas, M.G.; Nearchou, A.; De Courcy Williams, M.; Veletza, S.; Karakasiliotis, I. Defining Virus-Carrier Networks That Shape the Composition of the Mosquito Core Virome of a Local Ecosystem. Virus Evol. 2022, 8, veac036. [Google Scholar] [CrossRef] [PubMed]
- Shi, C.; Zhao, L.; Atoni, E.; Zeng, W.; Hu, X.; Matthijnssens, J.; Yuan, Z.; Xia, H. Stability of the Virome in Lab- and Field-Collected Aedes Albopictus Mosquitoes across Different Developmental Stages and Possible Core Viruses in the Publicly Available Virome Data of Aedes Mosquitoes. MSystems 2020, 5, 5. [Google Scholar] [CrossRef] [PubMed]
- Shahhosseini, N.; Lühken, R.; Jöst, H.; Jansen, S.; Börstler, J.; Rieger, T.; Krüger, A.; Yadouleton, A.; de Mendonça Campos, R.; Cirne-Santos, C.C.; et al. Detection and Characterization of a Novel Rhabdovirus in Aedes Cantans Mosquitoes and Evidence for a Mosquito-Associated New Genus in the Family Rhabdoviridae. Infect. Genet. Evol. 2017, 55, 260–268. [Google Scholar] [CrossRef] [PubMed]
- De Coninck, L.; Soto, A.; Wang, L.; De Wolf, K.; Smitz, N.; Deblauwe, I.; Mbigha Donfack, K.C.; Müller, R.; Delang, L.; Matthijnssens, J. Lack of Abundant Core Virome in Culex Mosquitoes from a Temperate Climate Region despite a Mosquito Species-Specific Virome. MSystems 2024, 9, e0001224. [Google Scholar] [CrossRef] [PubMed]







| Location | Mosquito Species | Number of Pools of 4 Mosquitoes |
|---|---|---|
| Bafoussam | Aedes africanus | 14 |
| Buea | Aedes albopictus | 14 |
| Edea | Aedes albopictus | 12 |
| Yaoundé | Aedes albopictus | 14 |
| Location | Mosquito Species | Individual Mosquitoes Tested |
|---|---|---|
| Bafoussam | Ae. africanus | 36 |
| Ae. albopictus | 10 | |
| Buea | Ae. albopictus | 39 |
| Ae. simpsoni | 2 | |
| Edea | Ae. albopictus | 39 |
| Ae. simpsoni | 5 | |
| Ae. aegypti | 1 | |
| Yaoundé | Ae. albopictus | 40 |
| Ae. simpsoni | 10 |
Disclaimer/Publisher’s Note: The statements, opinions and data contained in all publications are solely those of the individual author(s) and contributor(s) and not of MDPI and/or the editor(s). MDPI and/or the editor(s) disclaim responsibility for any injury to people or property resulting from any ideas, methods, instructions or products referred to in the content. |
© 2024 by the authors. Licensee MDPI, Basel, Switzerland. This article is an open access article distributed under the terms and conditions of the Creative Commons Attribution (CC BY) license (https://creativecommons.org/licenses/by/4.0/).
Share and Cite
Mbigha Donfack, K.C.; De Coninck, L.; Ghogomu, S.M.; Matthijnssens, J. Aedes Mosquito Virome in Southwestern Cameroon: Lack of Core Virome, But a Very Rich and Diverse Virome in Ae. africanus Compared to Other Aedes Species. Viruses 2024, 16, 1172. https://doi.org/10.3390/v16071172
Mbigha Donfack KC, De Coninck L, Ghogomu SM, Matthijnssens J. Aedes Mosquito Virome in Southwestern Cameroon: Lack of Core Virome, But a Very Rich and Diverse Virome in Ae. africanus Compared to Other Aedes Species. Viruses. 2024; 16(7):1172. https://doi.org/10.3390/v16071172
Chicago/Turabian StyleMbigha Donfack, Karelle Celes, Lander De Coninck, Stephen Mbigha Ghogomu, and Jelle Matthijnssens. 2024. "Aedes Mosquito Virome in Southwestern Cameroon: Lack of Core Virome, But a Very Rich and Diverse Virome in Ae. africanus Compared to Other Aedes Species" Viruses 16, no. 7: 1172. https://doi.org/10.3390/v16071172
APA StyleMbigha Donfack, K. C., De Coninck, L., Ghogomu, S. M., & Matthijnssens, J. (2024). Aedes Mosquito Virome in Southwestern Cameroon: Lack of Core Virome, But a Very Rich and Diverse Virome in Ae. africanus Compared to Other Aedes Species. Viruses, 16(7), 1172. https://doi.org/10.3390/v16071172

