Suspected Human-to-Cat Spillover of SARS-CoV-2 Omicron Variant in South Korea
Abstract
1. Introduction
2. Materials and Methods
2.1. Study Design and Sample Collection
2.2. RNA Extraction and Reverse Transcription Real-Time qPCR
2.3. Serological Analysis
2.4. Virus Isolation and Propagation
2.5. Whole-Genome Sequencing and Phylogenetic Analysis
3. Results
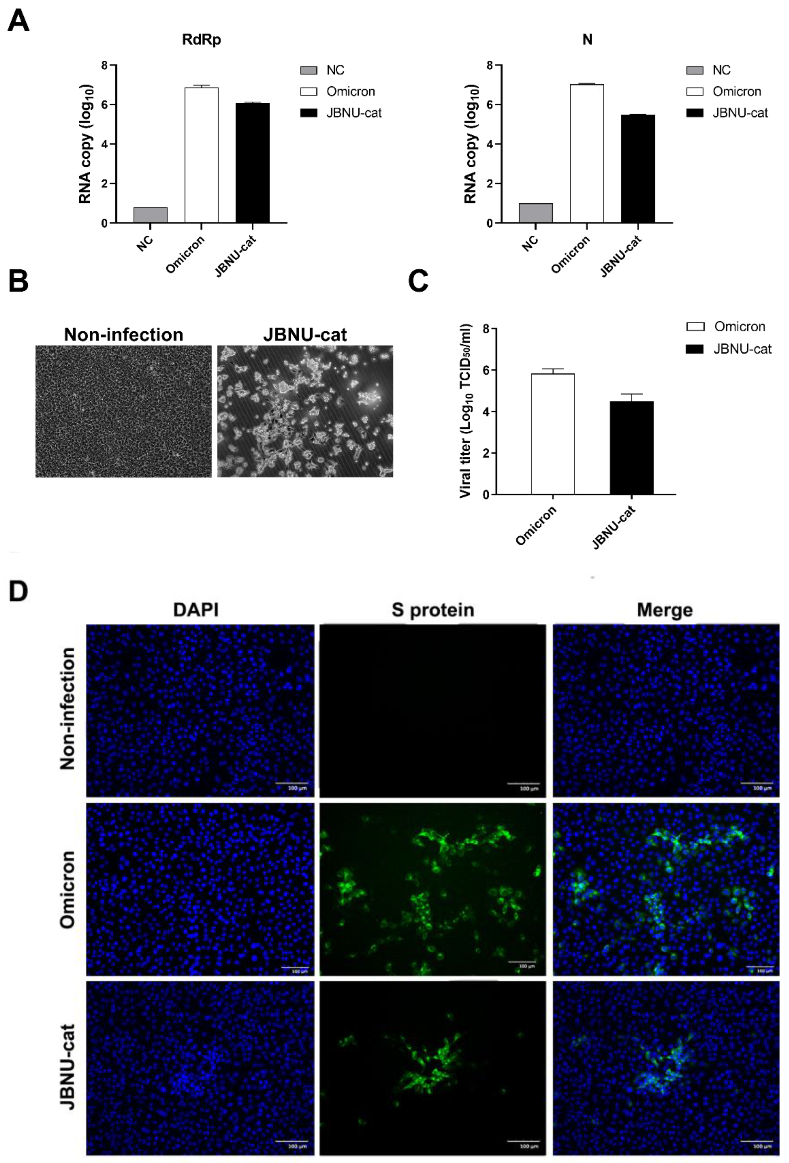
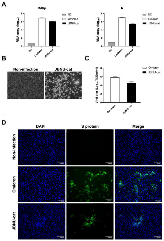
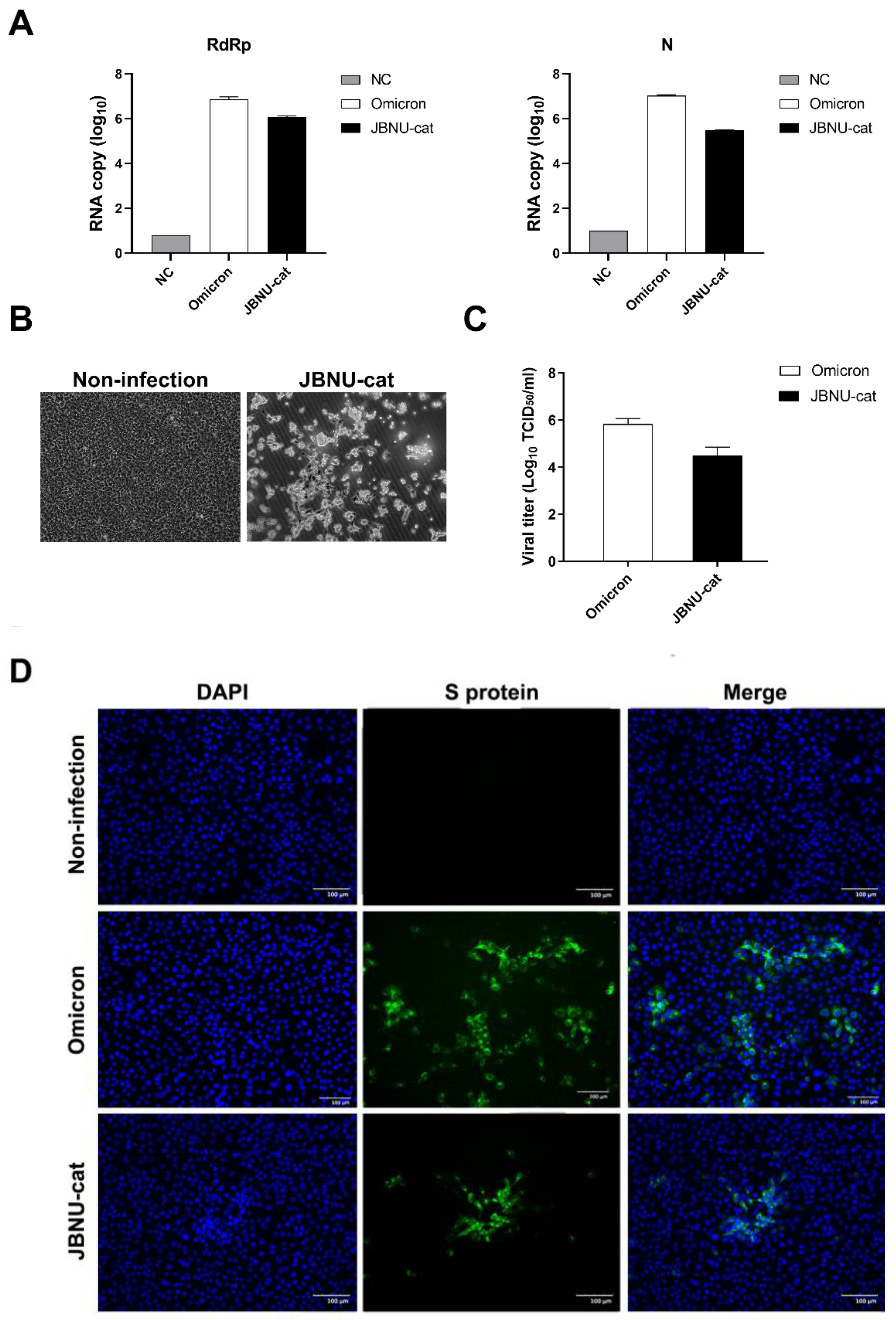
3.1. Regional Screening and Isolation of SARS-CoV-2 from a Domestic Cat
3.2. Phylogenetic Analysis and Spike Protein Characterization of JBNU-Cat SARS-CoV-2
4. Discussion
Author Contributions
Funding
Institutional Review Board Statement
Informed Consent Statement
Data Availability Statement
Conflicts of Interest
References
- Coronaviridae Study Group of the International Committee on Taxonomy of Viruses. The species Severe acute respiratory syndrome-related coronavirus: Classifying 2019-nCoV and naming it SARS-CoV-2. Nat. Microbiol. 2020, 5, 536–544. [Google Scholar] [CrossRef] [PubMed]
- Hu, B.; Guo, H.; Zhou, P.; Shi, Z.L. Characteristics of SARS-CoV-2 and COVID-19. Nat. Rev. Microbiol. 2020, 19, 141–154. [Google Scholar] [CrossRef] [PubMed]
- Adisasmito, W.B.; Almuhairi, S.; Behravesh, C.B.; Bilivogui, P.; Bukachi, S.A.; Casas, N.; Becerra, N.C.; Charron, D.F.; Chaudhary, A.; Zanella, J.R.C.; et al. One Health: A new definition for a sustainable and healthy future. PLoS Pathog. 2022, 18, e1010537. [Google Scholar]
- Tan, C.C.S.; Lam, S.D.; Richard, D.; Owen, C.J.; Berchtold, D.; Orengo, C.; Nair, M.S.; Kuchipudi, S.V.; Kapur, V.; van Dorp, L.; et al. Transmission of SARS-CoV-2 from humans to animals and potential host adaptation. Nat. Commun. 2022, 13, 2988. [Google Scholar] [CrossRef] [PubMed]
- Hobbs, E.C.; Reid, T.J. Animals and SARS-CoV-2: Species susceptibility and viral transmission in experimental and natural conditions, and the potential implications for community transmission. Transbound. Emerg. Dis. 2021, 68, 1850–1867. [Google Scholar] [CrossRef] [PubMed]
- Bae, D.Y.; Tark, D.; Moon, S.H.; Oem, J.K.; Kim, W.I.; Park, C.; Na, K.J.; Park, C.K.; Oh, Y.; Cho, H.S. Evidence of Exposure to SARS-CoV-2 in Dogs and Cats from Households and Animal Shelters in Korea. Animals 2022, 12, 2786. [Google Scholar] [CrossRef] [PubMed]
- Abdel-Moneim, A.S.; Abdelwhab, E.M. Evidence for SARS-CoV-2 infection of animal hosts. Pathogens 2020, 9, 529. [Google Scholar] [CrossRef] [PubMed]
- Sparrer, M.N.; Hodges, N.F.; Sherman, T.; VandeWoude, S.; Bosco-Lauth, A.M.; Mayo, C.E. Role of Spillover and Spillback in SARS-CoV-2 Transmission and the Importance of One Health in Understanding the Dynamics of the COVID-19 Pandemic. J. Clin. Microbiol. 2023, 61, e0161022. [Google Scholar] [CrossRef] [PubMed]
- Kim, A. Omicron Dominant in South Korea. The Korea Herald. 2022. Available online: http://www.koreaherald.com/view.php?ud=20220124000957 (accessed on 1 March 2022).
- Laidoudi, Y.; Sereme, Y.; Medkour, H.; Watier-Grillot, S.; Scandola, P.; Ginesta, J.; Andréo, V.; Labarde, C.; Comtet, L.; Pourquier, P.; et al. SARS-CoV-2 antibodies seroprevalence in dogs from France using ELISA and an automated western blotting assay. One Health 2021, 13, 100293. [Google Scholar] [CrossRef] [PubMed]
- Ogando, N.S.; Dalebout, T.J.; Zevenhoven-Dobbe, J.C.; Limpens, R.W.; van der Meer, Y.; Caly, L.; Druce, J.; de Vries, J.; Bárcena, M.; Sidorov, I.; et al. SARS-coronavirus-2 replication in Vero E6 cells: Replication kinetics, rapid adaptation and cytopathology. J. Gen. Virol. 2020, 101, 925–940. [Google Scholar] [CrossRef] [PubMed]
- Chrzastek, K.; Lee, D.H.; Smith, D.; Sharma, P.; Suarez, D.L.; Pantin-Jackwood, M.; Kapczynski, D.R. Use of Sequence-Independent, Single-Primer-Amplification (SISPA) for rapid detection, identification, and characterization of avian RNA viruses. Virology 2017, 509, 159–166. [Google Scholar] [CrossRef] [PubMed]
- Kim, M.; Lee, Y.J.; Yoon, J.S.; Ahn, J.Y.; Kim, J.H.; Choi, J.Y.; Oh, J.W. Genome Sequences of Two GH Clade SARS-CoV-2 Strains Isolated from Patients with COVID-19 in South Korea. Microbiol. Resour. Announc. 2021, 10, e01384-20. [Google Scholar] [CrossRef] [PubMed]
- Han, T.; Ryu, B.; Lee, S.; Song, Y.; Jeong, Y.; Kim, I.; Kim, J.; Kim, E.; Lee, W.; Lee, H.; et al. Management following the first confirmed case of SARS-CoV-2 in a domestic cat associated with a massive outbreak in South Korea. One Health 2021, 13, 100328. [Google Scholar] [CrossRef] [PubMed]
- Gao, Y.Y.; Liang, X.Y.; Wang, Q.; Zhang, S.; Zhao, H.; Wang, K.; Hu, G.X.; Liu, W.J.; Gao, F.S. Mind the feline coronavirus: Comparison with SARS-CoV-2. Gene 2022, 825, 146443. [Google Scholar] [CrossRef] [PubMed]
- Wu, L.; Chen, Q.; Liu, K.; Wang, J.; Han, P.; Zhang, Y.; Hu, Y.; Meng, Y.; Pan, X.; Qiao, C.; et al. Broad host range of SARS-CoV-2 and the molecular basis for SARS-CoV-2 binding to cat ACE2. Cell Discov. 2020, 6, 68. [Google Scholar] [CrossRef] [PubMed]
- Lim, D.S.; Choe, Y.J.; Kim, Y.M.; Lee, S.E.; Jang, E.J.; Kim, J.; Park, Y.J. Household Secondary Attack Rates of SARS-CoV-2 Omicron Variant, South Korea, February 2022. Emerg. Infect. Dis. 2022, 28, 1731–1734. [Google Scholar] [CrossRef] [PubMed]
- Shen, M.; Liu, C.; Xu, R.; Ruan, Z.; Zhao, S.; Zhang, H.; Wang, W.; Huang, X.; Yang, L.; Tang, Y.; et al. Predicting the Animal Susceptibility and Therapeutic Drugs to SARS-CoV-2 Based on Spike Glycoprotein Combined with ACE2. Front. Genet. 2020, 11, 575012. [Google Scholar] [CrossRef]
- Hamdy, M.E.; El-Deeb, A.H.; Hagag, N.M.; Shahein, M.A.; Alaidi, O.; Hussein, H.A. Mutations of the SARS-CoV-2 Spike Glycoprotein Detected in Cats and Their Effect on Its Structure and Function. Front. Cell Infect. Microbiol. 2022, 12, 875123. [Google Scholar] [CrossRef]
- Sila, T.; Sunghan, J.; Laochareonsuk, W.; Surasombatpattana, S.; Kongkamol, C.; Ingviya, T.; Siripaitoon, P.; Kositpantawong, N.; Kanchanasuwan, S.; Hortiwakul, T.; et al. Suspected Cat-to-Human Transmission of SARS-CoV-2, Thailand, July-September 2021. Emerg. Infect. Dis. 2022, 28, 1485–1488. [Google Scholar] [CrossRef]
- Kuchipudi, S.V.; Tan, C.; van Dorp, L.; Lichtveld, M.; Pickering, B.; Bowman, J.; Mubareka, S.; Balloux, F. Coordinated surveillance is essential to monitor and mitigate the evolutionary impacts of SARS-CoV-2 spillover and circulation in animal hosts. Nat. Ecol. Evol. 2023, 7, 956–959. [Google Scholar] [CrossRef]



| Province | Type | qPCR (%) | ELISA (%) |
|---|---|---|---|
| Seoul | Households | 0/74 (0.00) | 4/74 (5.41) |
| Animal Shelters | 0 | 0 | |
| Gyeonggi | Households | 0/43 (0.00) | 2/43 (4.65) |
| Animal Shelters | 0/38 (0.00) | 1/38 (2.63) | |
| Gangwon | Households | 0/27 (0.00) | 1/27 (3.70) |
| Animal Shelters | 0 | 0 | |
| Chungbuk | Households | 0/35 (0.00) | 2/35 (5.71) |
| Animal Shelters | 0 | 0 | |
| Chungnam | Households | 0/26 (0.00) | 1/26 (3.85) |
| Animal Shelters | 0/21 (0.00) | 0/21 (0.00) | |
| Gyeongbuk | Households | 0/37 (0.00) | 1/37 (2.70) |
| Animal Shelters | 0/33 (0.00) | 2/33 (6.06) | |
| Gyeongnam | Households | 0/41 (0.00) | 1/41 (2.44) |
| Animal Shelters | 0 | 0 | |
| Jeonbuk | Households | 1/35 (2.86) | 2/35 (5.71) |
| Animal Shelters | 0/35 (0.00) | 0/35 (0.00) | |
| Jeonnam | Households | 0/37 (0.00) | 2/37 (5.41) |
| Animal Shelters | 0/43 (0.00) | 0/43 (0.00) | |
| Jeju | Households | 0/21 (0.00) | 0/21 (0.00) |
| Animal Shelters | 0 | 0 | |
| Subtotal | Households | 1/376 (0.27) | 16/376 (4.26) |
| Animal Shelters | 0/170 (0.00) | 3/170 (1.76) | |
| Total | 1/546 (0.18) | 19/546 (3.48) |
| No. | qPCR (Ct) | ELISA | PRNT | Background of Animal | ||||||||
|---|---|---|---|---|---|---|---|---|---|---|---|---|
| ORF3a | N Gene | (OD450) | Neutralization Titer | Species | Sex | Age (yr) | Breed | Province | Source | COVID-19 Patient Owner | Clinical Signs | |
| 1 | >40 | >40 | 0.6928 | 1/33 | Cat | M | 5 | Korean short hair | Seoul | Household | No | Fever |
| 2 | >40 | >40 | 0.9721 | 1/24 | Cat | F | 5 | Korean short hair | Seoul | Household | Yes | Fever |
| 3 | >40 | >40 | 1.2427 | 1/45 | Cat | F | 2 | Persian cat | Seoul | Household | No | Cough |
| 4 | >40 | >40 | 0.6131 | 1/33 | Cat | M | 5 | Turkish angora | Seoul | Household | No | Fever |
| 5 | >40 | >40 | 0.6762 | 1/24 | Cat | F | 3 | Korean short hair | Gyeonggi | Household | Yes | Cough/Fever |
| 6 | >40 | >40 | 0.9221 | 1/45 | Cat | M | 4 | Russian blue | Gyeonggi | Household | No | Cough |
| 7 | >40 | >40 | 0.6793 | 1/24 | Cat | M | Unknown | Unknown | Gyeonggi | Animal shelter | Yes | Cough/Fever |
| 8 | >40 | >40 | 0.6178 | >1/5 | Cat | F | 3 | Korean short hair | Gangwon | Household | Yes | Cough/Fever |
| 9 | >40 | >40 | 1.2123 | 1/33 | Cat | F | 2 | Korean short hair | Chungbuk | Household | Yes | Fever |
| 10 | >40 | >40 | 1.8163 | 1/45 | Cat | M | 7 | Korean short hair | Chungbuk | Household | Yes | Fever |
| 11 | >40 | >40 | 0.92193 | 1/33 | Cat | F | 3 | Korean short hair | Chungnam | Household | Yes | Cough |
| 12 | >40 | >40 | 0.6532 | 1/24 | Cat | M | 1 | Korean short hair | Gyeongbuk | Household | No | Cough/Fever |
| 13 | >40 | >40 | 1.1262 | 1/33 | Cat | M | Unknown | Korean short hair | Gyeongbuk | Animal shelter | Yes | Fever |
| 14 | >40 | >40 | 1.2013 | 1/33 | Cat | F | 1 | Unkown | Gyeongbuk | Animal shelter | Yes | Cough |
| 15 | >40 | >40 | 1.1136 | 1/33 | Cat | M | 8 | Korean short hair | Gyeongnam | Household | No | Cough |
| 16 | >40 | >40 | 1.0252 | 1/45 | Cat | M | 7 | Persian cat | Jeonbuk | Household | Yes | Cough/Fever |
| 17 * | 25.321 | 25.182 | 0.5824 | 1/45 | Cat | M | 2 | Korean short hair | Jeonbuk | Household | Yes | Cough/Fever |
| 18 | >40 | >40 | 0.7122 | 1/33 | Cat | F | 5 | Turkish angora | Jeonnam | Household | Yes | Fever |
| 19 | >40 | >40 | 0.9377 | 1/33 | Cat | M | 3 | Korean short hair | Jeonnam | Household | No | Cough/Fever |
| Sample | Copy Number (log10) | Cq |
|---|---|---|
| Negative | 1.285 | 40 |
| Positive | 5.315 | 21.856 |
| JBNU-cat 1st | 5.439 | 21.3 |
| JBNU-cat 3rd | 5.662 | 20.296 |
Disclaimer/Publisher’s Note: The statements, opinions and data contained in all publications are solely those of the individual author(s) and contributor(s) and not of MDPI and/or the editor(s). MDPI and/or the editor(s) disclaim responsibility for any injury to people or property resulting from any ideas, methods, instructions or products referred to in the content. |
© 2024 by the authors. Licensee MDPI, Basel, Switzerland. This article is an open access article distributed under the terms and conditions of the Creative Commons Attribution (CC BY) license (https://creativecommons.org/licenses/by/4.0/).
Share and Cite
Yang, J.-H.; Oh, Y.; Moon, S.-H.; Lee, G.-H.; Kim, J.-Y.; Shin, Y.-K.; Tark, D.; Cho, H.-S. Suspected Human-to-Cat Spillover of SARS-CoV-2 Omicron Variant in South Korea. Viruses 2024, 16, 1113. https://doi.org/10.3390/v16071113
Yang J-H, Oh Y, Moon S-H, Lee G-H, Kim J-Y, Shin Y-K, Tark D, Cho H-S. Suspected Human-to-Cat Spillover of SARS-CoV-2 Omicron Variant in South Korea. Viruses. 2024; 16(7):1113. https://doi.org/10.3390/v16071113
Chicago/Turabian StyleYang, Ju-Hee, Yeonsu Oh, Sung-Hyun Moon, Gun-Hee Lee, Jae-Young Kim, Yeon-Kyung Shin, Dongseob Tark, and Ho-Seong Cho. 2024. "Suspected Human-to-Cat Spillover of SARS-CoV-2 Omicron Variant in South Korea" Viruses 16, no. 7: 1113. https://doi.org/10.3390/v16071113
APA StyleYang, J.-H., Oh, Y., Moon, S.-H., Lee, G.-H., Kim, J.-Y., Shin, Y.-K., Tark, D., & Cho, H.-S. (2024). Suspected Human-to-Cat Spillover of SARS-CoV-2 Omicron Variant in South Korea. Viruses, 16(7), 1113. https://doi.org/10.3390/v16071113

