Adapting Real-Time Lung Function Measurements for SARS-CoV-2 Infection Studies in Syrian Hamsters
Abstract
1. Introduction
2. Methods
2.1. Animals
2.2. Mechanical Restraint
2.3. Chemical Restraint
2.4. Whole-Body Plethysmography
2.5. Viruses
2.6. Postmortem Examination
2.7. Data Analysis
3. Results
3.1. Baseline Measurements of bf Were Highly Variable and Consistently Higher Than the Physiological Range
3.2. Unrestrained WBP Measurements Were Confounded by Animal Movement
3.3. Restraining Hamsters for Improved WBP Measurements
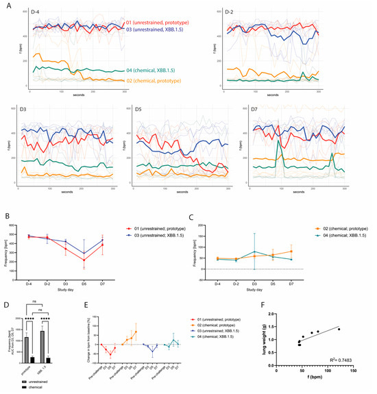
3.4. WBP Measurements Following SARS-CoV-2 Inoculation
3.5. Group Discrimination and Correlation of bf Measured by WBP with Clinical Disease and Lung Pathology
4. Discussion
Supplementary Materials
Author Contributions
Funding
Institutional Review Board Statement
Informed Consent Statement
Data Availability Statement
Acknowledgments
Conflicts of Interest
Correction Statement
References
- Munoz-Fontela, C.; Dowling, W.E.; Funnell, S.G.P.; Gsell, P.S.; Riveros-Balta, A.X.; Albrecht, R.A.; Andersen, H.; Baric, R.S.; Carroll, M.W.; Cavaleri, M.; et al. Animal models for COVID-19. Nature 2020, 586, 509–515. [Google Scholar] [CrossRef] [PubMed]
- Gerhards, N.M.; Cornelissen, J.; van Keulen, L.J.M.; Harders-Westerveen, J.; Vloet, R.; Smid, B.; Vastenhouw, S.; van Oort, S.; Hakze-van der Honing, R.W.; Gonzales, J.L.; et al. Predictive Value of Precision-Cut Lung Slices for the Susceptibility of Three Animal Species for SARS-CoV-2 and Validation in a Refined Hamster Model. Pathogens 2021, 10, 824. [Google Scholar] [CrossRef] [PubMed]
- Thomas, M.; Price, O.J.; Hull, J.H. Pulmonary function and COVID-19. Curr. Opin. Physiol. 2021, 21, 29–35. [Google Scholar] [CrossRef] [PubMed]
- Carsana, L.; Sonzogni, A.; Nasr, A.; Rossi, R.S.; Pellegrinelli, A.; Zerbi, P.; Rech, R.; Colombo, R.; Antinori, S.; Corbellino, M.; et al. Pulmonary post-mortem findings in a series of COVID-19 cases from northern Italy: A two-centre descriptive study. Lancet Infect. Dis. 2020, 20, 1135–1140. [Google Scholar] [CrossRef]
- Chan, J.F.; Zhang, A.J.; Yuan, S.; Poon, V.K.; Chan, C.C.; Lee, A.C.; Chan, W.M.; Fan, Z.; Tsoi, H.W.; Wen, L.; et al. Simulation of the Clinical and Pathological Manifestations of Coronavirus Disease 2019 (COVID-19) in a Golden Syrian Hamster Model: Implications for Disease Pathogenesis and Transmissibility. Clin. Infect. Dis. 2020, 71, 2428–2446. [Google Scholar] [CrossRef]
- Glaab, T.; Braun, A. Noninvasive Measurement of Pulmonary Function in Experimental Mouse Models of Airway Disease. Lung 2021, 199, 255–261. [Google Scholar] [CrossRef] [PubMed]
- Kurosawa, S.; Kato, M. Anesthetics, immune cells, and immune responses. J. Anesth. 2008, 22, 263–277. [Google Scholar] [CrossRef] [PubMed]
- Schneemilch, C.E.; Schilling, T.; Bank, U. Effects of general anaesthesia on inflammation. Best Pract. Res. Clin. Anaesthesiol. 2004, 18, 493–507. [Google Scholar] [CrossRef]
- Hoymann, H.G. Lung function measurements in rodents in safety pharmacology studies. Front. Pharmacol. 2012, 3, 156. [Google Scholar] [CrossRef] [PubMed]
- Lim, R.; Zavou, M.J.; Milton, P.L.; Chan, S.T.; Tan, J.L.; Dickinson, H.; Murphy, S.V.; Jenkin, G.; Wallace, E.M. Measuring respiratory function in mice using unrestrained whole-body plethysmography. J. Vis. Exp. 2014, 90, e51755. [Google Scholar] [CrossRef]
- Quindry, J.C.; Ballmann, C.G.; Epstein, E.E.; Selsby, J.T. Plethysmography measurements of respiratory function in conscious unrestrained mice. J. Physiol. Sci. 2016, 66, 157–164. [Google Scholar] [CrossRef] [PubMed]
- Port, J.R.; Morris, D.H.; Riopelle, J.C.; Yinda, C.K.; Avanzato, V.A.; Holbrook, M.G.; Bushmaker, T.; Schulz, J.E.; Saturday, T.A.; Barbian, K.; et al. Host and viral determinants of airborne transmission of SARS-CoV-2 in the Syrian hamster. Elife 2024, 12, RP87094. [Google Scholar] [CrossRef] [PubMed]
- Sasaki, M.; Sugi, T.; Iida, S.; Hirata, Y.; Kusakabe, S.; Konishi, K.; Itakura, Y.; Tabata, K.; Kishimoto, M.; Kobayashi, H.; et al. Combination therapy with oral antiviral and anti-inflammatory drugs improves the efficacy of delayed treatment in a COVID-19 hamster model. EBioMedicine 2024, 99, 104950. [Google Scholar] [CrossRef] [PubMed]
- Uraki, R.; Halfmann, P.J.; Iida, S.; Yamayoshi, S.; Furusawa, Y.; Kiso, M.; Ito, M.; Iwatsuki-Horimoto, K.; Mine, S.; Kuroda, M.; et al. Characterization of SARS-CoV-2 Omicron BA.4 and BA.5 isolates in rodents. Nature 2022, 612, 540–545. [Google Scholar] [CrossRef] [PubMed]
- Yamasoba, D.; Kimura, I.; Nasser, H.; Morioka, Y.; Nao, N.; Ito, J.; Uriu, K.; Tsuda, M.; Zahradnik, J.; Shirakawa, K.; et al. Virological characteristics of the SARS-CoV-2 Omicron BA.2 spike. Cell 2022, 185, 2103–2115.e19. [Google Scholar] [CrossRef] [PubMed]
- Suzuki, R.; Yamasoba, D.; Kimura, I.; Wang, L.; Kishimoto, M.; Ito, J.; Morioka, Y.; Nao, N.; Nasser, H.; Uriu, K.; et al. Attenuated fusogenicity and pathogenicity of SARS-CoV-2 Omicron variant. Nature 2022, 603, 700–705. [Google Scholar] [CrossRef] [PubMed]
- Adler, A.; Cieslewicz, G.; Irvin, C.G. Unrestrained plethysmography is an unreliable measure of airway responsiveness in BALB/c and C57BL/6 mice. J. Appl. Physiol. 2004, 97, 286–292. [Google Scholar] [CrossRef] [PubMed]
- Bates, J.; Irvin, C.; Brusasco, V.; Drazen, J.; Fredberg, J.; Loring, S.; Eidelman, D.; Ludwig, M.; Macklem, P.; Martin, J.; et al. The use and misuse of Penh in animal models of lung disease. Am. J. Respir. Cell Mol. Biol. 2004, 31, 373–374. [Google Scholar] [CrossRef] [PubMed]
- Hoymann, H.G. Invasive and noninvasive lung function measurements in rodents. J. Pharmacol. Toxicol. Methods 2007, 55, 16–26. [Google Scholar] [CrossRef]
- Morris, M.; Madgwick, R.; Collyer, I.; Denby, F.; Lane, D. Analysis of expiratory tidal flow patterns as a diagnostic tool in airflow obstruction. Eur. Respir. J. 1998, 12, 1113–1117. [Google Scholar] [CrossRef] [PubMed]
- Halfmann, P.J.; Iida, S.; Iwatsuki-Horimoto, K.; Maemura, T.; Kiso, M.; Scheaffer, S.M.; Darling, T.L.; Joshi, A.; Loeber, S.; Singh, G.; et al. SARS-CoV-2 Omicron virus causes attenuated disease in mice and hamsters. Nature 2022, 603, 687–692. [Google Scholar] [CrossRef] [PubMed]
- Goedhart, J. PlotTwist: A web app for plotting and annotating continuous data. PLoS Biol. 2020, 18, e3000581. [Google Scholar] [CrossRef] [PubMed]
- Hoffman, R.A.; Robinson, P.F.; Magalhaes, H. The Golden Hamster; Its Biology and Use in Medical Research, 1st ed.; Iowa State University Press: Ames, IA, USA, 1968; 545p. [Google Scholar]
- Skornik, W.A.; Brain, J.D. Breathing and lung mechanics in hamsters: Effect of pentobarbital anesthesia. J. Appl. Physiol. 1990, 68, 2536–2541. [Google Scholar] [CrossRef] [PubMed]
- Mauderly, J.L. Ventilation, lung volumes and lung mechanics of young adult and old Syrian hamsters. Exp. Aging Res. 1979, 5, 497–508. [Google Scholar] [CrossRef] [PubMed]
- Schrage, N.; Blomet, J.; Holzer, F.; Tromme, A.; Ectors, F.; Desmecht, D. Eye Infection with SARS-CoV-2 as a Route to Systemic Immunization? Viruses 2022, 14, 1447. [Google Scholar] [CrossRef] [PubMed]
- Lerche, P.; Muir, W.W., 3rd. Effect of medetomidine on breathing and inspiratory neuromuscular drive in conscious dogs. Am. J. Vet. Res. 2004, 65, 720–724. [Google Scholar] [CrossRef] [PubMed]




| Challenge | Hamster ID | Change in bpm on D7 | Absolute bpm on D7 | Observed Breathing on D7 | Max. Body Weight Loss | Body Weight Change on D7 | Absolute Body Weight on D7 | Lung Weight on D7 | Relative Lung Weight on D7 (to Body Weight on D0) | Lung Histopathology on D7 | |
|---|---|---|---|---|---|---|---|---|---|---|---|
| Extent | Severity Sum Score | ||||||||||
| Prototype | B09 | +124.0% | 122 | Rapid + labored | −14.1% | −10.9% | 112.6 g | 1.40 g | 1.08% | 35% | 11 |
| B10 | +73.3% | 81 | - | −12.8% | −8.5% | 118.8 g | 1.31 g | 1.07% | 43% | 11 | |
| B06 | +62.4% | 69 | Rapid | −13.2% | −9.6% | 109.7 g | 1.26 g | 1.05% | 40% | 10 | |
| B08 | +14.4% | 52 | Rapid | −13.9% | −7.4% | 117.4 g | 1.11 g | 0.90% | 35% | 10 | |
| XBB.1.5 | A01 | +23.8% | 46 | - | −4.0% | +3.6 | 109.9 g | 0.79 g | 0.66% | 12% | 4 |
| A03 | +8.6% | 44 | - | −2.5% | +3.4 | 120.0 g | 0.90 g | 0.71% | 14% | 5 | |
| A02 | +4% | 45 | - | −7.8% | +1.4 | 116.4 g | 0.94 g | 0.78% | 30% | 8 | |
| A05 | −20% | 44 | - | −2.8% | +3.1 | 122.2 g | 0.79 g | 0.61% | 4% | 3 | |
Disclaimer/Publisher’s Note: The statements, opinions and data contained in all publications are solely those of the individual author(s) and contributor(s) and not of MDPI and/or the editor(s). MDPI and/or the editor(s) disclaim responsibility for any injury to people or property resulting from any ideas, methods, instructions or products referred to in the content. |
© 2024 by the authors. Licensee MDPI, Basel, Switzerland. This article is an open access article distributed under the terms and conditions of the Creative Commons Attribution (CC BY) license (https://creativecommons.org/licenses/by/4.0/).
Share and Cite
de Jong, R.; Nuiten, W.; ter Heide, A.; Hamstra, W.; Vreman, S.; Oreshkova, N.; Wiese, K.E.; Gerhards, N.M. Adapting Real-Time Lung Function Measurements for SARS-CoV-2 Infection Studies in Syrian Hamsters. Viruses 2024, 16, 1022. https://doi.org/10.3390/v16071022
de Jong R, Nuiten W, ter Heide A, Hamstra W, Vreman S, Oreshkova N, Wiese KE, Gerhards NM. Adapting Real-Time Lung Function Measurements for SARS-CoV-2 Infection Studies in Syrian Hamsters. Viruses. 2024; 16(7):1022. https://doi.org/10.3390/v16071022
Chicago/Turabian Stylede Jong, Rineke, Wout Nuiten, Albertjan ter Heide, Wilfred Hamstra, Sandra Vreman, Nadia Oreshkova, Katrin E. Wiese, and Nora M. Gerhards. 2024. "Adapting Real-Time Lung Function Measurements for SARS-CoV-2 Infection Studies in Syrian Hamsters" Viruses 16, no. 7: 1022. https://doi.org/10.3390/v16071022
APA Stylede Jong, R., Nuiten, W., ter Heide, A., Hamstra, W., Vreman, S., Oreshkova, N., Wiese, K. E., & Gerhards, N. M. (2024). Adapting Real-Time Lung Function Measurements for SARS-CoV-2 Infection Studies in Syrian Hamsters. Viruses, 16(7), 1022. https://doi.org/10.3390/v16071022

