Identification and Genomic Characterization of Two Novel Hepatoviruses in Shrews from Yunnan Province, China
Abstract
1. Introduction
2. Materials and Methods
2.1. Field Samples
2.2. RNA Extraction and Viral Detection
2.3. Next-Generation Sequencing (NGS) of HepV-Positive Samples
2.4. Amplicon and QNome Nanopore Sequencing (A-QNS)
2.5. Rapid Amplification of cDNA Ends (RACE)
2.6. Establishment of qRT PCR Standard Curves
2.7. Bioinformatic Analysis
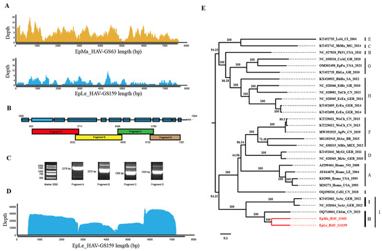
3. Results
3.1. Routine Laboratory Testing Results
3.2. Viral RNA Copies Determination
3.3. Genome Amplification
3.4. Genome Characterization of Shrew HepVs
3.5. Amino Acid Difference Analysis
3.6. Secondary RNA Structure of EpMa-HAV-GS63 and EpLe-HAV-GS159
4. Discussion
5. Conclusions
Supplementary Materials
Author Contributions
Funding
Institutional Review Board Statement
Data Availability Statement
Acknowledgments
Conflicts of Interest
References
- Migueres, M.; Lhomme, S.; Izopet, J. Hepatitis A: Epidemiology, High-Risk groups, prevention and research on antiviral treatment. Viruses 2021, 13, 1900. [Google Scholar] [CrossRef] [PubMed]
- Totsuka, A.; Moritsugu, Y. Hepatitis A virus proteins. Intervirology 1999, 42, 63–68. [Google Scholar] [CrossRef] [PubMed]
- Stuart, D.I.; Ren, J.; Wang, X.; Rao, Z.; Fry, E.E. Hepatitis A virus capsid structure. Cold Spring Harb. Perspect. Med. 2019, 9, a031807. [Google Scholar] [CrossRef] [PubMed]
- Walker, P.J.; Siddell, S.G.; Lefkowitz, E.J.; Mushegian, A.R.; Adriaenssens, E.M.; Alfenas-Zerbini, P.; Davison, A.J.; Dempsey, D.M.; Dutilh, B.E.; Garcia, M.L.; et al. Changes to virus taxonomy and to the international code of virus classification and nomenclature ratified by the international committee on taxonomy of viruses. Arch. Virol. 2021, 166, 2633–2648. [Google Scholar] [CrossRef] [PubMed]
- Sander, A.L.; Corman, V.M.; Lukashev, A.N.; Drexler, J.F. Evolutionary origins of enteric hepatitis viruses. Cold Spring Harb. Perspect. Med. 2018, 8, a031690. [Google Scholar] [CrossRef] [PubMed]
- Cristina, J.; Costa-Mattioli, M. Genetic variability and molecular evolution of hepatitis A virus. Virus Res. 2007, 127, 151–157. [Google Scholar] [CrossRef] [PubMed]
- Drexler, J.F.; Corman, V.M.; Lukashev, A.N.; van den Brand, J.M.; Gmyl, A.P.; Brunink, S.; Rasche, A.; Seggewibeta, N.; Feng, H.; Leijten, L.M.; et al. Evolutionary origins of hepatitis A virus in small mammals. Proc. Natl. Acad. Sci. USA 2015, 112, 15190–15195. [Google Scholar] [CrossRef] [PubMed]
- Anthony, S.J.; St Leger, J.A.; Liang, E.; Hicks, A.L.; Sanchez-Leon, M.D.; Jain, K.; Lefkowitch, J.H.; Navarrete-Macias, I.; Knowles, N.; Goldstein, T.; et al. Discovery of a novel hepatovirus (phopivirus of seals) related to human hepatitis A virus. mBio 2015, 6, e01180-15. [Google Scholar] [CrossRef] [PubMed]
- Chen, Y.M.; Hu, S.J.; Lin, X.D.; Tian, J.H.; Lv, J.X.; Wang, M.R.; Luo, X.Q.; Pei, Y.Y.; Hu, R.X.; Song, Z.G.; et al. Host traits shape virome composition and virus transmission in wild small mammals. Cell 2023, 186, 4662–4675.e12. [Google Scholar] [CrossRef]
- Yu, J.M.; Li, L.L.; Zhang, C.Y.; Lu, S.; Ao, Y.Y.; Gao, H.C.; Xie, Z.P.; Xie, G.C.; Sun, X.M.; Pang, L.L.; et al. A novel hepatovirus identified in wild woodchuck Marmota himalayana. Sci. Rep. 2016, 6, 22361. [Google Scholar] [CrossRef]
- Zell, R.; Delwart, E.; Gorbalenya, A.E.; Hovi, T.; King AM, Q.; Knowles, N.J.; Lindberg, A.M.; Pallansch, M.A.; Palmenberg, A.C.; Reuter, G.; et al. ICTV virus taxonomy profile: Picornaviridae. J. Gen. Virol. 2017, 98, 2421–2422. [Google Scholar] [CrossRef] [PubMed]
- Beneduce, F.; Ciervo, A.; Morace, G. Site-directed mutagenesis of hepatitis A virus protein 3A: Effects on membrane interaction. Biochim. Biophys. Acta (BBA)-Biomembr. 1997, 1326, 157–165. [Google Scholar] [CrossRef] [PubMed][Green Version]
- Feng, Z.D.; Hirai-Yuki, A.; McKnight, K.L.; Lemon, S.M. Naked viruses that aren’t always naked: Quasi-enveloped agents of acute hepatitis. Annu. Rev. Virol. 2014, 1, 539–560. [Google Scholar] [CrossRef] [PubMed]
- Yang, Y.; Yi, M.; Evans, D.J.; Simmonds, P.; Lemon, S.M. Identification of a conserved RNA replication element (cre) within the 3Dpol-coding sequence of hepatoviruses. J. Virol. 2008, 82, 10118–10128. [Google Scholar] [CrossRef]
- Cohen, L.; Benichou, D.; Martin, A. Analysis of deletion mutants indicates that the 2A polypeptide of hepatitis A virus participates in virion morphogenesis. J. Virol. 2002, 76, 7495–7505. [Google Scholar] [CrossRef] [PubMed]
- Brown, E.A.; Day, S.P.; Jansen, R.W.; Lemon, S.M. The 5′ nontranslated region of hepatitis A virus RNA: Secondary structure and elements required for translation in vitro. J. Virol. 1991, 65, 5828–5838. [Google Scholar] [CrossRef]
- Li, W.; Wang, B.; Li, B.; Zhang, W.; Zhu, Y.; Shi, Z.L.; Yang, X.L. Genomic characterization of a novel hepatovirus from great roundleaf bats in China. Virol. Sin. 2018, 33, 108–110. [Google Scholar] [CrossRef]
- Huang, H.; Fu, M.; Han, P.; Yin, H.; Yang, Z.; Kong, Y.; Wang, B.; Yang, X.; Ren, T.; Zhang, Y. Clinical and Molecular Epidemiology of Hemorrhagic Fever with Renal Syndrome Caused by Orthohantaviruses in Xiangyun County, Dali Prefecture, Yunnan Province, China. Vaccines 2023, 11, 1477. [Google Scholar] [CrossRef]
- Guo, M.; Zhao, K.; Peng, X.; He, X.; Deng, J.; Wang, B.; Yang, X.; Zhang, L. Pangolin HKU4-related coronaviruses found in greater bamboo bats from southern China. Virol. Sin. 2023, 38, 868–876. [Google Scholar] [CrossRef]
- Guo, L.; Li, B.; Han, P.; Dong, N.; Zhu, Y.; Li, F.; Si, H.; Shi, Z.; Wang, B.; Yang, X.; et al. Identification of a Novel Hepacivirus in Southeast Asian Shrew (Crocidura fuliginosa) from Yunnan Province, China. Pathogens 2023, 12, 1400. [Google Scholar] [CrossRef]
- Robinson, J.T.; Thorvaldsdottir, H.; Turner, D.; Mesirov, J.P. igv.js: An embeddable JavaScript implementation of the Integrative Genomics Viewer (IGV). Bioinformatics 2023, 39, btac830. [Google Scholar] [CrossRef] [PubMed]
- Stecher, G.; Tamura, K.; Kumar, S. Molecular Evolutionary Genetics Analysis (MEGA) for macOS. Mol. Biol. Evol. 2020, 37, 1237–1239. [Google Scholar] [CrossRef]
- Lole, K.S.; Bollinger, R.C.; Paranjape, R.S.; Gadkari, D.; Kulkarni, S.S.; Novak, N.G.; Ingersoll, R.; Sheppard, H.W.; Ray, S.C. Full-length human immunodeficiency virus type 1 genomes from subtype C-infected seroconverters in India, with evidence of intersubtype recombination. J. Virol. 1999, 73, 152–160. [Google Scholar] [CrossRef] [PubMed]
- Wang, B.; Kruger, L.; Machnowska, P.; Eshetu, A.; Gunsenheimer-Bartmeyer, B.; Bremer, V.; Hauser, A.; Bannert, N.; Bock, C.T. Characterization of a hepatitis C virus genotype 1 divergent isolate from an HIV-1 coinfected individual in Germany assigned to a new subtype 1o. Virol. J. 2019, 16, 28. [Google Scholar] [CrossRef] [PubMed]
- Studer, G.; Rempfer, C.; Waterhouse, A.M.; Gumienny, R.; Haas, J.; Schwede, T. QMEANDisCo-distance constraints applied on model quality estimation. Bioinformatics 2020, 36, 1765–1771. [Google Scholar] [CrossRef]
- Puigbo, P.; Bravo, I.G.; Garcia-Vallve, S. CAIcal: A combined set of tools to assess codon usage adaptation. Biol. Direct. 2008, 3, 38. [Google Scholar] [CrossRef]
- Wang, B.; Li, W.; Zhou, J.H.; Li, B.; Zhang, W.; Yang, W.H.; Pan, H.; Wang, L.X.; Bock, C.T.; Shi, Z.L.; et al. Chevrier’s Field Mouse (Apodemus chevrieri) and Pere David’s Vole (Eothenomys melanogaster) in China Carry Orthohepeviruses that form Two Putative Novel Genotypes Within the Species Orthohepevirus C. Virol. Sin. 2018, 33, 44–58. [Google Scholar] [CrossRef] [PubMed]
- Wang, B.; Yang, X.L.; Li, W.; Zhu, Y.; Ge, X.Y.; Zhang, L.B.; Zhang, Y.Z.; Bock, C.T.; Shi, Z.L. Detection and genome characterization of four novel bat hepadnaviruses and a hepevirus in China. Virol. J. 2017, 14, 40. [Google Scholar] [CrossRef] [PubMed]
- Aragones, L.; Guix, S.; Ribes, E.; Bosch, A.; Pinto, R.M. Fine-tuning translation kinetics selection as the driving force of codon usage bias in the hepatitis A virus capsid. PLoS Pathog. 2010, 6, e1000797. [Google Scholar] [CrossRef]
- Wang, X.X.; Ren, J.S.; Gao, Q.; Hu, Z.Y.; Sun, Y.; Li, X.M.; Rowlands, D.J.; Yin, W.D.; Wang, J.Z.; Stuart, D.I.; et al. Hepatitis A virus and the origins of picornaviruses. Nature 2015, 517, 85–88. [Google Scholar] [CrossRef]
- Feng, Z.D.; Hensley, L.; McKnight, K.L.; Hu, F.Y.; Madden, V.; Ping, L.F.; Jeong, S.H.; Walker, C.; Lanford, R.E.; Lemon, S.M. A pathogenic picornavirus acquires an envelope by hijacking cellular membranes. Nature 2013, 496, 367–371. [Google Scholar] [CrossRef] [PubMed]
- Yang, Y.; Liang, Y.Q.; Qu, L.; Chen, Z.M.; Yi, M.; Li, K.; Lemon, S.M. Disruption of innate immunity due to mitochondrial targeting of a picornaviral protease precursor. Proc. Natl. Acad. Sci. USA 2007, 104, 7253–7258. [Google Scholar] [CrossRef] [PubMed]
- World Health Organization. Hepatitis A. Available online: https://www.who.int/news-room/fact-sheets/detail/hepatitis-a (accessed on 20 July 2023).
- Wu, C.; Ruhan, A.; Ye, S.; Ye, F.; Huo, W.B.; Lu, R.J.; Tang, Y.; Yang, J.W.; Meng, X.H.; Tang, Y.; et al. Rapid identification of full-length genome and tracing variations of monkeypox virus in clinical specimens based on mNGS and amplicon sequencing. Virol. Sin. 2024, 39, 134–143. [Google Scholar] [CrossRef] [PubMed]
- Yan, Y.; Wu, K.; Chen, J.; Liu, H.Z.; Huang, Y.; Zhang, Y.; Xiong, J.; Quan, W.P.; Wu, X.; Liang, Y.; et al. Rapid acquisition of high-quality SARS-CoV-2 genome via amplicon-Oxford Nanopore sequencing. Virol. Sin. 2021, 36, 901–912. [Google Scholar] [CrossRef]
- Kikuchi, F.; Aoki, K.; Ohdachi, S.D.; Tsuchiya, K.; Motokawa, M.; Jogahara, T.; Son, N.T.; Bawm, S.; Lin, K.S.; Thwe, T.L.; et al. Genetic diversity and phylogeography of Thottapalayam thottimvirus (Hantaviridae) in Asian House Shrew (Suncus murinus) in Eurasia. Front. Cell. Infect. Microbiol. 2020, 10, 438. [Google Scholar] [CrossRef]





| Virus Targeted | Primer | Sequence (5′-3′) | Use |
|---|---|---|---|
| EpLe-HAV-GS159 | GS159-HAV1-F1 | ACTGAAACTGGTAAGCAATGTCG | Nested RT-PCR for full-genome sequence of EpLe-HAV-GS159 |
| GS159-HAV1-R1 | AACCCAATAGTTACCAGTTGCC | ||
| GS159-HAV2-F1 | TCATTGGTCAGAGCTTCAAATG | ||
| GS159-HAV2-R1 | TCCCAATAATCACCAGAAACAGG | ||
| GS159-HAV3-F1 | AGATTGTATTTCTAGAGTGCATC | ||
| GS159-HAV3-R1 | ATGCTGGACCAATAGTCAATTC | ||
| GS159-HAV4-F1 | CACTGGTCACCTCCTGTCAA | ||
| GS159-HAV4-R1 | AGATTCTGAACAAACTCAGCATC | ||
| GS159-HAV2-F2 | ACTGATGTAGATGGATTGATCTGG | ||
| GS159-HAV2-R2 | TGGTTCAGGTCTCACAACAGC | ||
| GS159-HAV3-F2 | AGCTGTTGTGAGACCTGAACC | ||
| GS159-HAV3-R2 | ACTGACCCATCATCTTTCTTGTG | ||
| GS159-HAV4-F2 | TGATGATTTCTGAAGGTGCC | ||
| GS159-HAV4-R2 | TTCTCAGAGATTGCAGGCC | ||
| EpLe-HAV-GS63 | GS63-5′-R1 | TCACCCGTAGCCTACCCCTTCTAGAAG | 5′ RACE of EpMa-HAV-GS63 |
| GS63-5′-R2 | AGATCGACATTGCTTACCAGTTTCAG | ||
| EpLe-HAV-GS159 | GS159-5′-R1 | TAGCCTACCCCTTCTAGAAGATCGAC | 5′ RACE of EpLe-HAV-GS159 |
| GS159-5′-R2 | AGATCGACATTGCTTACCAGTTTCAG | ||
| GS159-5′-F1 | AGTGCCTAAGGTTGTGCCTGTG | 3′ RACE of EpLe-HAV-GS159 | |
| GS159-5′-F2 | AGGGCGTGATTAGGCCTGCAATC | ||
| EpLe-HAV-GS63 | GS63-HAV-1F | ACCTACCCTGCGTTCACCGTG | RT-PCR for part-genome sequence of EpLe-HAV-GS63 |
| GS63-HAV-1R | TCTCATCATCTGAGTCCAGACAG | ||
| EpLe-HAV-GS159 | GS159-HAV1-F1 | ACTGAAACTGGTAAGCAATGTCG | RT-PCR for part-genome sequence of EpLe-HAV-GS159 |
| GS159-GAP1-R1 | ACCTGACTCCTCATCACCAG | ||
| EpLe-HAV-GS63 | GS63-qP-F | AAGGTAGTGTTCATGCAGCAG | qPT-PCR for EpMa-HAV-GS63 |
| GS63-qP-R | TGAGTCTTTCGAGAACCAGGC | ||
| EpLe-HAV-GS159 | GS159-qP-F | ATGAGTAGGTGAAGGTTGCCG | qPT-PCR for EpLe-HAV-GS159 |
| GS159-qP-R | TTACACCAAGCATCCCTCCAC |
Disclaimer/Publisher’s Note: The statements, opinions and data contained in all publications are solely those of the individual author(s) and contributor(s) and not of MDPI and/or the editor(s). MDPI and/or the editor(s) disclaim responsibility for any injury to people or property resulting from any ideas, methods, instructions or products referred to in the content. |
© 2024 by the authors. Licensee MDPI, Basel, Switzerland. This article is an open access article distributed under the terms and conditions of the Creative Commons Attribution (CC BY) license (https://creativecommons.org/licenses/by/4.0/).
Share and Cite
Tang, Y.; Zhao, K.; Yin, H.-M.; Yang, L.-P.; Wu, Y.-C.; Li, F.-Y.; Yang, Z.; Lu, H.-X.; Wang, B.; Yang, Y.; et al. Identification and Genomic Characterization of Two Novel Hepatoviruses in Shrews from Yunnan Province, China. Viruses 2024, 16, 969. https://doi.org/10.3390/v16060969
Tang Y, Zhao K, Yin H-M, Yang L-P, Wu Y-C, Li F-Y, Yang Z, Lu H-X, Wang B, Yang Y, et al. Identification and Genomic Characterization of Two Novel Hepatoviruses in Shrews from Yunnan Province, China. Viruses. 2024; 16(6):969. https://doi.org/10.3390/v16060969
Chicago/Turabian StyleTang, Yi, Kai Zhao, Hong-Min Yin, Li-Ping Yang, Yue-Chun Wu, Feng-Yi Li, Ze Yang, Hui-Xuan Lu, Bo Wang, Yin Yang, and et al. 2024. "Identification and Genomic Characterization of Two Novel Hepatoviruses in Shrews from Yunnan Province, China" Viruses 16, no. 6: 969. https://doi.org/10.3390/v16060969
APA StyleTang, Y., Zhao, K., Yin, H.-M., Yang, L.-P., Wu, Y.-C., Li, F.-Y., Yang, Z., Lu, H.-X., Wang, B., Yang, Y., Zhang, Y.-Z., & Yang, X.-L. (2024). Identification and Genomic Characterization of Two Novel Hepatoviruses in Shrews from Yunnan Province, China. Viruses, 16(6), 969. https://doi.org/10.3390/v16060969

