Chronic and Latent Viral Infections and Leukocyte Telomere Length across the Lifespan of Female and Male Individuals Living with or without HIV
Abstract
1. Introduction
2. Materials and Methods
2.1. Study Design and Study Participants
2.2. Biospecimen Collection and Serology
2.3. DNA Extraction and LTL Quantification
2.4. Self-Reported Data
2.5. Statistical Analyses
3. Results
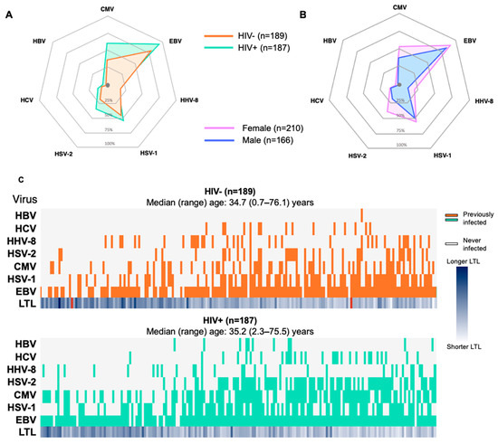
3.1. Higher Prevalence of Viruses among Participants with HIV and of Female Sex
3.2. LTL Decreases with Age in Both Female and Male Participants
3.3. HIV Is Associated with LTL in Female Participants
3.4. A Greater Number of Viruses Is Associated with Older Age, HIV Status, and Female Sex
3.5. Shorter LTL Associated with Having More Viral Infections
3.6. Factors Independently Associated with the Number of Viruses
3.7. Factors Independently Associated with LTL
4. Discussion
Supplementary Materials
Author Contributions
Funding
Institutional Review Board Statement
Informed Consent Statement
Data Availability Statement
Acknowledgments
Conflicts of Interest
References
- Bhaskaran, K.; Hamouda, O.; Sannes, M.; Boufassa, F.; Johnson, A.M.; Lambert, P.C.; Porter, K.; for the CASCADE Collaboration. Changes in the risk of death after HIV seroconversion compared with mortality in the general population. JAMA 2008, 300, 51–59. [Google Scholar] [CrossRef]
- Guaraldi, G.; Orlando, G.; Zona, S.; Menozzi, M.; Carli, F.; Garlassi, E.; Berti, A.; Rossi, E.; Roverato, A.; Palella, F. Premature age-related comorbidities among HIV-infected persons compared with the general population. Clin. Infect. Dis. 2011, 53, 1120–1126. [Google Scholar] [CrossRef]
- Freiberg, M.S.; Chang, C.C.H.; Kuller, L.H.; Skanderson, M.; Lowy, E.; Kraemer, K.L.; Butt, A.A.; Goetz, M.B.; Leaf, D.; Oursler, K.A.; et al. HIV infection and the risk of acute myocardial infarction. JAMA Intern. Med. 2013, 173, 614–622. [Google Scholar] [CrossRef]
- Freiberg, M.S.; Chang, C.-C.H.; Skanderson, M.; Patterson, O.V.; DuVall, S.L.; Brandt, C.A.; So-Armah, K.A.; Vasan, R.S.; Oursler, K.A.; Gottdiener, J.; et al. Association between HIV infection and the risk of heart failure with reduced ejection fraction and preserved ejection fraction in the antiretroviral therapy era: Results from the veterans aging cohort study. JAMA Cardiol. 2017, 2, 536–546. [Google Scholar] [CrossRef]
- Shah, A.S.; Stelzle, D.; Lee, K.K.; Beck, E.J.; Alam, S.; Clifford, S.; Longenecker, C.T.; Strachan, F.; Bagchi, S.; Whiteley, W.; et al. Global Burden of Atherosclerotic Cardiovascular Disease in People Living with HIV: Systematic Review and Meta-Analysis. Circulation 2018, 138, 1100–1112. [Google Scholar] [CrossRef]
- Triant, V.A.; Lee, H.; Hadigan, C.; Grinspoon, S.K. Increased acute myocardial infarction rates and cardiovascular risk factors among patients with human immunodeficiency virus disease. J. Clin. Endocrinol. Metab. 2007, 92, 2506–2512. [Google Scholar] [CrossRef]
- Durand, M.; Sheehy, O.; Baril, J.G.; Lelorier, J.; Tremblay, C.L. Association between HIV Infection, Antiretroviral Therapy, and Risk of Acute Myocardial Infarction: A Cohort and Nested Case-Control Study Using Québec’s Public Health Insurance Database. JAIDS J. Acquir. Immune Defic. Syndr. 2011, 57, 245–253. [Google Scholar] [CrossRef]
- Joshi, D.; O’Grady, J.; Dieterich, D.; Gazzard, B.; Agarwal, K. Increasing burden of liver disease in patients with HIV infection. Lancet 2011, 377, 1198–1209. [Google Scholar] [CrossRef]
- Thomas, J. HIV Infection A Risk Factor for Osteoporosis. JAIDS J. Acquir. Immune Defic. Syndr. 2003, 33, 281–291. [Google Scholar] [CrossRef]
- Kooij, K.W.; Wit, F.W.N.M.; Bisschop, P.H.; Schouten, J.; Stolte, I.G.; Prins, M.; van der Valk, M.; Prins, J.M.; van Eck-Smit, B.L.F.; Lips, P.; et al. Low bone mineral density in patients with well-suppressed HIV infection: Association with body weight, smoking, and prior advanced HIV disease. J. Infect. Dis. 2015, 211, 539–548. [Google Scholar] [CrossRef]
- Giesbrecht, C.J.; Thornton, A.E.; Hall-Patch, C.; Maan, E.J.; Côté, H.C.F.; Money, D.M.; Murray, M.; Pick, N. Select neurocognitive impairment in HIV-infected women: Associations with HIV viral load, hepatitis C virus, and depression, but not leukocyte telomere length. PLoS ONE 2014, 9, e89556. [Google Scholar] [CrossRef] [PubMed]
- Nightingale, S.; Winston, A.; Letendre, S.; Michael, B.D.; McArthur, J.C.; Khoo, S.; Solomon, T. Controversies in HIV-associated neurocognitive disorders. Lancet Neurol. 2014, 13, 1139–1151. [Google Scholar] [CrossRef] [PubMed]
- Cohen, R.A.; Seider, T.R.; Navia, B. HIV effects on age-associated neurocognitive dysfunction: Premature cognitive aging or neurodegenerative disease? Alzheimer’s Res. Ther. 2015, 7, 37. [Google Scholar] [CrossRef] [PubMed]
- Heaton, R.K.; Franklin, D.R.; Ellis, R.J.; McCutchan, J.A.; Letendre, S.L.; Leblanc, S.; Corkran, S.H.; Duarte, N.A.; Clifford, D.B.; Woods, S.P.; et al. HIV-associated neurocognitive disorders before and during the era of combination antiretroviral therapy: Differences in rates, nature, and predictors. J. Neurovirol. 2011, 17, 3–16. [Google Scholar] [CrossRef] [PubMed]
- Gross, A.M.; Jaeger, P.A.; Kreisberg, J.F.; Licon, K.; Jepsen, K.L.; Khosroheidari, M.; Morsey, B.M.; Swindells, S.; Shen, H.; Ng, C.T.; et al. Methylome-Wide Analysis of Chronic HIV Infection Reveals Five-Year Increase in Biological Age and Epigenetic Targeting of HLA. Mol. Cell 2016, 62, 157–168. [Google Scholar] [CrossRef] [PubMed]
- Vaiserman, A.; Krasnienkov, D. Telomere Length as a Marker of Biological Age: State-of-the-Art, Open Issues, and Future Perspectives. Front. Genet. 2021, 11, 630186. [Google Scholar] [CrossRef] [PubMed]
- López-Otín, C.; Blasco, M.A.; Partridge, L.; Serrano, M.; Kroemer, G. Hallmarks of aging: An expanding universe. Cell 2023, 186, 243–278. [Google Scholar] [CrossRef] [PubMed]
- Pathai, S.; Lawn, S.D.; Gilbert, C.E.; McGuinness, D.; McGlynn, L.; Weiss, H.A.; Port, J.; Christ, T.; Barclay, K.; Wood, R.; et al. Accelerated biological ageing in HIV-infected individuals in South Africa: A case-control study. AIDS 2013, 27, 2375–2384. [Google Scholar] [CrossRef] [PubMed]
- Zanet, D.A.L.; Thorne, A.; Singer, J.; Maan, E.J.; Sattha, B.; Le Campion, A.; Soudeyns, H.; Pick, N.; Murray, M.; Money, D.M.; et al. Association between short leukocyte telomere length and HIV infection in a cohort study: No evidence of a relationship with antiretroviral therapy. Clin. Infect. Dis. 2014, 58, 1322–1332. [Google Scholar] [CrossRef]
- Gardner, M.; Bann, D.; Wiley, L.; Cooper, R.; Hardy, R.; Nitsch, D.; Martin-Ruiz, C.; Shiels, P.; Sayer, A.A.; Barbieri, M.; et al. Gender and telomere length: Systematic review and meta-analysis. Exp. Gerontol. 2014, 51, 15–27. [Google Scholar] [CrossRef]
- Hunt, S.C.; Chen, W.; Gardner, J.P.; Kimura, M.; Srinivasan, S.R.; Eckfeldt, J.H.; Berenson, G.S.; Aviv, A. Leukocyte telomeres are longer in African Americans than in whites: The National Heart, Lung, and Blood Institute Family Heart Study and the Bogalusa Heart Study. Aging Cell 2008, 7, 451–458. [Google Scholar] [CrossRef] [PubMed]
- Cassidy, A.; De Vivo, I.; Liu, Y.; Han, J.; Prescott, J.; Hunter, D.J.; Rimm, E.B. Associations between diet, lifestyle factors, and telomere length in women. Am. J. Clin. Nutr. 2010, 91, 1273–1280. [Google Scholar] [CrossRef] [PubMed]
- Entringer, S.; Epel, E.S.; Kumsta, R.; Lin, J.; Hellhammer, D.H.; Blackburn, E.H.; Wüst, S.; Wadhwa, P.D. Stress exposure in intrauterine life is associated with shorter telomere length in young adulthood. Proc. Natl. Acad. Sci. USA 2011, 108, E513–E518. [Google Scholar] [CrossRef] [PubMed]
- Ludlow, A.T.; Zimmerman, J.B.; Witkowski, S.; Hearn, J.W.; Hatfield, B.D.; Roth, S.M. Relationship between physical activity level, telomere length, and telomerase activity. Med. Sci. Sports Exerc. 2008, 40, 1764–1771. [Google Scholar] [CrossRef] [PubMed]
- Goodrum, F.; Reeves, M.; Sinclair, J.; High, K.; Shenk, T. Human cytomegalovirus sequences expressed in latently infected individuals promote a latent infection in vitro. Blood 2007, 110, 937–945. [Google Scholar] [CrossRef] [PubMed]
- Du, Y.; Zhang, G.; Liu, Z. Human cytomegalovirus infection and coronary heart disease: A systematic review. Virol. J. 2018, 15, 31. [Google Scholar] [CrossRef] [PubMed]
- Gkrania-Klotsas, E.; Langenberg, C.; Sharp, S.J.; Luben, R.; Khaw, K.T.; Wareham, N.J. Higher immunoglobulin G antibody levels against cytomegalovirus are associated with incident ischemic heart disease in the population-based EPIC-norfolk cohort. J. Infect. Dis. 2012, 206, 1897–1903. [Google Scholar] [CrossRef] [PubMed]
- Halenius, A.; Hengel, H. Human cytomegalovirus and autoimmune disease. BioMed Res. Int. 2014, 2014, 472978. [Google Scholar] [CrossRef] [PubMed]
- Heath, J.J.; Fudge, N.J.; Gallant, M.E.; Grant, M.D. Proximity of cytomegalovirus-specific CD8+ T cells to replicative senescence in human immunodeficiency virus-infected individuals. Front. Immunol. 2018, 9, 201. [Google Scholar] [CrossRef]
- Lurain, N.S.; Hanson, B.A.; Hotton, A.L.; Weber, K.M.; Cohen, M.H.; Landay, A.L. The Association of Human Cytomegalovirus with Biomarkers of Inflammation and Immune Activation in HIV-1-Infected Women. AIDS Res. Hum. Retroviruses 2016, 32, 134–143. [Google Scholar] [CrossRef]
- Colugnati, F.A.B.; Staras, S.A.S.; Dollard, S.C.; Cannon, M.J. Incidence of cytomegalovirus infection among the general population and pregnant women in the United States. BMC Infect. Dis. 2007, 7, 71. [Google Scholar] [CrossRef] [PubMed]
- Johns, D.G.; Gill, M.J. Seroprevalence of cytomegalovirus, Toxoplasma gondii, syphilis, and hepatitis B and C virus infections in a regional population seropositive for HIV infection. Can. J. Infect. Dis. 1998, 9, 209–214. [Google Scholar] [CrossRef]
- Bate, S.L.; Dollard, S.C.; Cannon, M.J. Cytomegalovirus seroprevalence in the United States: The national health and nutrition examination surveys, 1988–2004. Clin. Infect. Dis. 2010, 50, 1439–1447. [Google Scholar] [CrossRef]
- Miller, C.S.; Berger, J.R.; Mootoor, Y.; Avdiushko, S.A.; Zhu, H.; Kryscio, R.J. High prevalence of multiple human herpesviruses in saliva from human immunodeficiency virus-infected persons in the era of highly active antiretroviral therapy. J. Clin. Microbiol. 2006, 44, 2409–2415. [Google Scholar] [CrossRef] [PubMed]
- Ling, P.D.; Vilchez, R.A.; Keitel, W.A.; Poston, D.G.; Peng, R.S.; White, Z.S.; Visnegarwala, F.; Lewis, D.E.; Butel, J.S. Epstein-Barr Virus DNA Loads in Adult Human Immunodeficiency Virus Type 1-Infected Patients Receiving Highly Active Antiretroviral Therapy. Clin. Infect. Dis. 2003, 37, 1244–1249. [Google Scholar] [CrossRef]
- Dowd, J.B.; Palermo, T.; Brite, J.; McDade, T.W.; Aiello, A. Seroprevalence of Epstein-Barr Virus Infection in U.S. Children Ages 6–19, 2003–2010. PLoS ONE 2013, 8, e64921. [Google Scholar] [CrossRef] [PubMed]
- Bjornevik, K.; Cortese, M.; Healy, B.C.; Kuhle, J.; Mina, M.J.; Leng, Y.; Elledge, S.J.; Niebuhr, D.W.; Scher, A.I.; Munger, K.L.; et al. Longitudinal analysis reveals high prevalence of Epstein-Barr virus associated with multiple sclerosis. Science 2022, 375, 296–301. [Google Scholar] [CrossRef]
- Smatti, M.K.; Al-Sadeq, D.W.; Ali, N.H.; Pintus, G.; Abou-Saleh, H.; Nasrallah, G.K. Epstein-barr virus epidemiology, serology, and genetic variability of LMP-1 oncogene among healthy population: An update. Front. Oncol. 2018, 8, 211. [Google Scholar] [CrossRef]
- Souza, V.A.U.F.; Sumita, L.M.; Freire, W.; Sato, H.K.; Grandi, J.L.; Pierrotti, L.C.; Nascimento, M.C.; Pannuti, C.S. Prevalence of Antibodies to Human Herpesvirus-8 in Populations with and without Risk for Infection in São Paulo State. Braz. J. Med. Biol. Res. 2004, 37, 123–127. [Google Scholar] [CrossRef][Green Version]
- Qu, L.; Jenkins, F.; Triulzi, D.J. Human herpesvirus 8 genomes and seroprevalence in United States blood donors. Transfusion 2010, 50, 1050–1056. [Google Scholar] [CrossRef]
- Pellett, P.E.; Wright, D.J.; Engels, E.A.; Ablashi, D.V.; Dollard, S.C.; Forghani, B.; Glynn, S.A.; Goedert, J.J.; Jenkins, F.J.; Lee, T.-H.; et al. Multicenter comparison of serologic assays and estimation of human herpesvirus 8 seroprevalence among US blood donors. Transfusion 2003, 43, 1260–1268. [Google Scholar] [CrossRef] [PubMed]
- Dittmer, D.P.; Damania, B. Kaposi sarcoma-associated herpesvirus: Immunobiology, oncogenesis, and therapy. J. Clin. Investig. 2016, 126, 3165–3175. [Google Scholar] [CrossRef] [PubMed]
- Casper, C.; Krantz, E.; Selke, S.; Kuntz, S.R.; Wang, J.; Huang, M.L.; Pauk, J.S.; Corey, L.; Wald, A. Frequent and asymptomatic oropharyngeal shedding of human herpesvirus 8 among immunocompetent men. J. Infect. Dis. 2007, 195, 30–36. [Google Scholar] [CrossRef] [PubMed]
- Howard, M.; Sellors, J.W.; Jang, D.; Robinson, N.J.; Fearon, M.; Kaczorowski, J.; Chernesky, M. Regional distribution of antibodies to herpes simplex virus type 1 (HSV-1) and HSV-2 in men and women in Ontario, Canada. J. Clin. Microbiol. 2003, 41, 84–89. [Google Scholar] [CrossRef] [PubMed]
- Romanowski, B.M.; Myziuk, L.N.M.; Walmsley, S.L.M.; Trottier, S.M.; Singh, A.E.B.; Houston, S.M.; Joffe, M.M.; Chiu, I.M. Seroprevalence and risk factors for herpes simplex virus infection in a population of HIV-infected patients in Canada. Sex. Transm. Dis. 2009, 36, 165–169. [Google Scholar] [CrossRef] [PubMed]
- Hafezi, W.; Lorentzen, E.U.; Eing, B.R.; Müller, M.; King, N.J.C.; Klupp, B.; Mettenleiter, T.C.; Kühn, J.E. Entry of herpes simplex virus type 1 (HSV-1) into the distal axons of trigeminal neurons favors the onset of nonproductive, silent infection. PLoS Pathog. 2012, 8, e1002679. [Google Scholar] [CrossRef]
- Xu, F.; Sternberg, M.R.; Kottiri, B.J.; McQuillan, G.M.; Lee, F.K.; Nahmias, A.J.; Berman, S.M.; Markowitz, L.E. Trends in herpes simplex virus type 1 and type 2 seroprevalence in the United States. JAMA 2006, 296, 964–973. [Google Scholar] [CrossRef] [PubMed]
- Looker, K.J.; Garnett, G.P.; Schmid, G.P. An estimate of the global prevalence and incidence of herpes simplex virus type 2 infection. Bull. World Health Organ. 2008, 86, 805–812. [Google Scholar] [CrossRef] [PubMed]
- Patrick, D.M.; Dawar, M.; Cook, D.A.; Krajden, M.; Ng, H.C.; Rekart, M.L. Antenatal seroprevalence of herpes simplex virus type 2 (HSV-2) in Canadian women: HSV-2 prevalence increases throughout the reproductive years. Sex. Transm. Dis. 2001, 28, 424–428. [Google Scholar] [CrossRef]
- Peters, L.; Klein, M.B. Epidemiology of hepatitis C virus in HIV-infected patients. Curr. Opin. HIV AIDS 2015, 10, 297–302. [Google Scholar] [CrossRef]
- Krajden, M.; Cook, D.A.; Wong, S.; Yu, A.; Butt, Z.A.; Rossi, C.; Darvishian, M.; Alvarez, M.; Buxton, J.A.; Tyndall, M.; et al. What is killing people with hepatitis C virus infection? Analysis of a population-based cohort in Canada. Int. J. Drug Policy 2019, 72, 114–122. [Google Scholar] [CrossRef] [PubMed]
- Amin, J.; Kaye, M.; Skidmore, S.; Pillay, D.; Cooper, D.A.; Dore, G.J. HIV and hepatitis C coinfection within the CAESAR study. HIV Med. 2004, 5, 174–179. [Google Scholar] [CrossRef] [PubMed]
- Shepard, C.W.; Simard, E.P.; Finelli, L.; Fiore, A.E.; Bell, B.P. Hepatitis B virus infection: Epidemiology and vaccination. Epidemiol. Rev. 2006, 28, 112–125. [Google Scholar] [CrossRef] [PubMed]
- Seeger, C.; Mason, W.S. Molecular biology of hepatitis B virus infection. Virology 2015, 479–480, 672–686. [Google Scholar] [CrossRef] [PubMed]
- Alter, M.J. Epidemiology of viral hepatitis and HIV co-infection. J. Hepatol. 2006, 44 (Suppl. 1), S6–S9. [Google Scholar] [CrossRef] [PubMed]
- Yuen, M.F.; Chen, D.S.; Dusheiko, G.M.; Janssen, H.L.A.; Lau, D.T.Y.; Locarnini, S.A.; Peters, M.G.; Lai, C.L. Hepatitis B virus infection. Nat. Rev. Dis. Primers 2018, 4, 18035. [Google Scholar] [CrossRef] [PubMed]
- Hsieh, A.Y.; Saberi, S.; Ajaykumar, A.; Hukezalie, K.; Gadawski, I.; Sattha, B.; Côté, H.C. Optimization of a Relative Telomere Length Assay by Monochromatic Multiplex Real-Time Quantitative PCR on the LightCycler 480: Sources of Variability and Quality Control Considerations. J. Mol. Diagn. 2016, 18, 425–437. [Google Scholar] [CrossRef] [PubMed]
- des Jarlais, D.C.; Arasteh, K.; McKnight, C.; Perlman, D.; Hagan, H.; Semaan, S.; Friedman, S.R. Gender and age patterns in HSV-2 and HIV infection among non-injecting drug users in New York City. Sex. Transm. Dis. 2010, 37, 637–643. [Google Scholar] [CrossRef]
- Dickson, N.; van Roode, T.; Herbison, P.; Taylor, J.; Cunningham, A.; Paul, C. Risk of herpes simplex virus type 2 acquisition increases over early adulthood: Evidence from a cohort study. Sex. Transm. Infect. 2007, 83, 87–90. [Google Scholar] [CrossRef]
- Prabhudas, M.; Bonney, E.; Caron, K.; Dey, S.; Erlebacher, A.; Fazleabas, A.; Fisher, S.; Golos, T.; Matzuk, M.; McCune, J.M.; et al. Immune mechanisms at the maternal-fetal interface: Perspectives and challenges. Nat. Immunol. 2015, 16, 328–334. [Google Scholar] [CrossRef]
- Mohllajee, A.P.; Curtis, K.M.; Martins, S.L.; Peterson, H.B. Hormonal contraceptive use and risk of sexually transmitted infections: A systematic review. Contraception 2006, 73, 154–165. [Google Scholar] [CrossRef] [PubMed]
- Giefing-Kröll, C.; Berger, P.; Lepperdinger, G.; Grubeck-Loebenstein, B. How sex and age affect immune responses, susceptibility to infections, and response to vaccination. Aging Cell 2015, 14, 309–321. [Google Scholar] [CrossRef] [PubMed]
- Mehta, H.; Nazzal, K.; Sadikot, R.T. Cigarette smoking and innate immunity. Inflamm. Res. 2008, 57, 497–503. [Google Scholar] [CrossRef] [PubMed]
- Arruvito, L.; Sanz, M.; Banham, A.H.; Fainboim, L. Expansion of CD4+CD25+ and FOXP3+ Regulatory T Cells during the Follicular Phase of the Menstrual Cycle: Implications for Human Reproduction. J. Immunol. 2007, 178, 2572–2578. [Google Scholar] [CrossRef] [PubMed]
- Gonzalez-Serna, A.; Ajaykumar, A.; Gadawski, I.; Muñoz-Fernández, M.A.; Hayashi, K.; Harrigan, P.R.; Côté, H.C.F. Rapid Decrease in Peripheral Blood Mononucleated Cell Telomere Length after HIV Seroconversion, but Not HCV Seroconversion. J. Acquir. Immune Defic. Syndr. 2017, 76, e29–e32. [Google Scholar] [CrossRef]
- Yang, Y.; Kozloski, M. Sex differences in age trajectories of physiological dysregulation: Inflammation, metabolic syndrome, and allostatic load. J. Gerontol. Ser. A Biol. Sci. Med. Sci. 2011, 66, 493–500. [Google Scholar] [CrossRef] [PubMed]
- Hirokawa, K.; Utsuyama, M.; Hayashi, Y.; Kitagawa, M.; Makinodan, T.; Fulop, T. Slower immune system aging in women versus men in the Japanese population. Immun. Ageing 2013, 10, 19. [Google Scholar] [CrossRef]
- vom Steeg, L.G.; Klein, S.L. SeXX Matters in Infectious Disease Pathogenesis. PLoS Pathog. 2016, 12, e1005374. [Google Scholar] [CrossRef] [PubMed]
- Verma, S.C.; Borah, S.; Robertson, E.S. Latency-Associated Nuclear Antigen of Kaposi’s Sarcoma-Associated Herpesvirus Up-Regulates Transcription of Human Telomerase Reverse Transcriptase Promoter through Interaction with Transcription Factor Sp1. J. Virol. 2004, 78, 10348–10359. [Google Scholar] [CrossRef]
- Zhang, E.; Bell, A.J.; Wilkie, G.S.; Suárez, N.M.; Batini, C.; Veal, C.D.; Armendáriz-Castillo, I.; Neumann, R.; Cotton, V.E.; Huang, Y.; et al. Inherited Chromosomally Integrated Human Herpesvirus 6 Genomes Are Ancient, Intact, and Potentially Able To Reactivate from Telomeres. J. Virol. 2017, 91, e01137-17. [Google Scholar] [CrossRef]
- Terrin, L.; Dal Col, J.; Rampazzo, E.; Zancai, P.; Pedrotti, M.; Ammirabile, G.; Bergamin, S.; Rizzo, S.; Dolcetti, R.; De Rossi, A. Latent membrane protein 1 of Epstein-Barr virus activates the hTERT promoter and enhances telomerase activity in B lymphocytes. J. Virol. 2008, 82, 10175–10187. [Google Scholar] [CrossRef] [PubMed]
- Kamranvar, S.A.; Chen, X.; Masucci, M.G. Telomere dysfunction and activation of alternative lengthening of telomeres in B-lymphocytes infected by Epstein-Barr virus. Oncogene 2013, 32, 5522–5530. [Google Scholar] [CrossRef] [PubMed]








| Virus | Estimated Prevalence | Linked to Shorter TL in Immune Cells | Associated Age- Related Diseases | Main Modes of Transmission | Chronic vs. Latent Virus | References |
|---|---|---|---|---|---|---|
| CMV | Children: 20–70% HIV+ adults: >84% HIV- adults: 50–85% | Yes | Atherosclerosis, autoimmune disease; also associated with increased immune activation and inflammation in PLWH | Bodily fluids, perinatal | Latent. Infects a broad range of human cell types and is asymptomatic in most healthy individuals | [25,26,27,28,29,30,31,32,33] |
| EBV | Children: 54–83% HIV+ adults: ~90% HIV- adults: ~48% | Yes | Lymphoma (Burkitt’s, Hodgkin’s, and non-Hodgkin), gastric carcinoma, Multiple Sclerosis, Alzheimer’s disease | Bodily fluids, especially saliva | Latent. Acquisition in childhood results in generally mild or asymptomatic disease and can cause mononucleosis if acquired in adolescence. Following primary infection of epithelial cells and B cells, it establishes lifelong latency in memory B cells | [34,35,36,37,38] |
| HHV-8 | Children: 2–6% HIV+ adults: 26–57% HIV- adults: 2–7% | Yes | Kaposi Sarcoma | Blood, saliva, sexual contact | Latent. During primary infection, HHV-8 infects different cell types such as B cells, monocytes, and endothelial cells. Following primary infection, lifelong latency is established mainly in B cells and endothelial cells | [39,40,41,42,43] |
| HSV-1 | Children: 0–32% HIV+ adults: ~78% HIV- adults: 55–89% | Yes | Osteoporosis, cardiovascular events, dementia | Mostly oral–oral contact (oral herpes), perinatal | Latent. Primarily infects epithelial cells and neurons in the peripheral nervous system. In immunocompetent individuals, HSV-1 establishes lifelong latency in their sensory neurons while appearing phenotypically asymptomatic | [44,45,46,47] |
| HSV-2 | Children: 0–16% HIV+ adults: ~55% HIV- adults: 20–28% | No | Osteoporosis, cardiovascular events, dementia | Sexual contact, perinatal; HSV-2 is associated with increased risk of HIV transmission | Latent. Like HSV-1, infects cells in the peripheral nervous system and establishes lifelong latency in the nucleus of sensory ganglia | [47,48,49] |
| HCV | Children: 0.2–0.4% HIV+ adults: ~18% HIV- adults: 0.8–1.0% | Yes | Liver disease | Primarily blood, vertical transmission | Chronic. Approximately 25% of those infected clear the virus spontaneously, while ~80% of people acutely infected will become chronically infected. And approximately 20% of those chronically infected will develop end-stage liver disease, hepatocellular carcinoma, or liver cirrhosis | [50,51,52] |
| HBV | Children: <0.001% HIV+ adults: 6–14% HIV- adults: <0.005–0.4% | Yes | Liver disease | Bodily fluids, blood, vertical transmission | Chronic. Most adults will go on to clear the virus spontaneously. Chronic infections can lead to severe liver damage resulting in cirrhosis or hepatocellular carcinoma | [53,54,55,56] |
| Age (Years) | Female | Male | ||
|---|---|---|---|---|
| HIV- | HIV+ | HIV- | HIV+ | |
| 0–10 | 15 | 15 | 15 | 13 |
| 10–20 | 15 | 15 | 15 | 15 |
| 20–30 | 15 | 15 | 11 | 13 |
| 30–40 | 15 | 15 | 10 | 8 |
| 40–50 | 15 | 15 | 14 | 10 |
| 50–60 | 15 | 15 | 14 | 11 |
| 60+ | 15 | 15 | 5 | 12 |
| Female | Male | ||||||
|---|---|---|---|---|---|---|---|
| HIV+ (n = 105) | HIV- (n = 105) | p-Value | HIV+ (n = 82) | HIV- (n = 84) | p-Value | ||
| Age (years), median (range) | 38 (2–72) | 37 (2–76) | 0.92 | 31 (3–70) | 31 (1–74) | 0.37 | |
| Tobacco smoking, n (%) | 0.15 | 0.38 | |||||
| current | 30 (29) | 18 (17) | 27 (33) | 28 (33) | |||
| past | 16 (15) | 15 (14) | 16 (20) | 10 (12) | |||
| never | 59 (56) | 72 (69) | 39 (48) | 46 (55) | |||
| Ethnicity, n (%) | 0.16 | ||||||
| White | 44 (42) | 53 (50) | 29 (35) | 36 (43) | 0.57 | ||
| African/Black/Caribbean | 36 (34) | 23 (22) | 24 (29) | 20 (24) | |||
| Indigenous | 19 (18) | 18 (17) | 15 (17) | 11 (13) | |||
| Other | 6 (6) | 11 (10) | 14 (17) | 17 (20) | |||
| Education attainment, n (%) (n = 268) | 0.14 | 0.28 | |||||
| Any university/college | 42 (55) | 58 (73) | 19 (33) | 30 (56) | |||
| High school—completed | 11 (14) | 8 (10) | 17 (29) | 11 (20) | |||
| High school—incomplete | 15 (19) | 9 (11) | 11 (19) | 12 (22) | |||
| Any grade school | 2 (3) | 0 (0) | 1 (2) | 1 (2) | |||
| Unknown | 7 (9) | 4 (5) | 10 (17) | 0 (0) | |||
| Household income, n (%) (n = 268) | |||||||
| <CAD 15,000 /year | 32 (42) | 27 (34) | 0.31 | 17 (29) | 21 (39) | 0.68 | |
| ≥CAD 15,000 /year | 38 (49) | 49 (62) | 34 (59) | 33 (61) | |||
| Unknown | 7 (9) | 3 (4) | 7 (12) | 0 (0) | |||
| Self-reported HCV status, n (%) | 18 (17) | 7 (7) | 0.032 | 11 (13) | 8 (10) | 0.47 | |
| Self-reported HBV status, n (%) | 7 (7) | 1 (1) | 0.035 | 4 (5) | 0 (0) | 0.057 | |
| HIV plasma viral load, <50 copies/mL (n = 187), n (%) | 88 (84) | 61 (74) | |||||
| CD4 count at visit, (cells/uL) (n = 168), median [IQR] (range) | 610 [480–900] (50–1785) | 545 [305–724] (5–1610) | |||||
| HIV+ | HIV- | ||||||
|---|---|---|---|---|---|---|---|
| Female (n = 105) | Male (n = 82) | p-Value | Female (n = 105) | Male (n = 84) | p-Value | ||
| Age (years), median (range) | 38 (2–72) | 31 (3–70) | 0.11 | 37 (2–76) | 31 (1–74) | 0.62 | |
| Tobacco smoking, n (%) | 0.49 | 0.036 | |||||
| current | 30 (29) | 27 (33) | 18 (17) | 28 (33) | |||
| past | 16 (15) | 16 (20) | 15 (14) | 10 (12) | |||
| never | 59 (56) | 39 (48) | 72 (69) | 46 (55) | |||
| Ethnicity, n (%) | 0.09 | ||||||
| White | 44 (42) | 29 (35) | 53 (50) | 36 (43) | 0.25 | ||
| African/Black/Caribbean | 36 (34) | 24 (29) | 23 (22) | 20 (24) | |||
| Indigenous | 19 (18) | 15 (17) | 18 (17) | 11 (13) | |||
| Other | 6 (6) | 14 (17) | 11 (10) | 17 (20) | |||
| Education attainment, n (%) (n = 268) | 0.049 | 0.062 | |||||
| Any university/college | 42 (55) | 19 (33) | 58 (73) | 30 (56) | |||
| High school—completed | 11 (14) | 17 (29) | 8 (10) | 11 (20) | |||
| High school—incomplete | 15 (19) | 11 (19) | 9 (11) | 12 (22) | |||
| Any grade school | 2 (3) | 1 (2) | 0 (0) | 1 (2) | |||
| Unknown | 7 (9) | 10 (17) | 4 (5) | 0 (0) | |||
| Household income, n (%) (n = 268) | |||||||
| <CAD 15,000 /year | 32 (42) | 17 (29) | 27 (34) | 21 (39) | |||
| ≥CAD 15,000 /year | 38 (49) | 34 (59) | 0.19 | 49 (62) | 33 (61) | 0.50 | |
| Unknown | 7 (9) | 7 (12) | 4 (4) | 0 (0) | |||
| Self-reported HCV status, n (%) | 18 (17) | 11 (13) | 0.55 | 7 (7) | 8 (10) | 0.59 | |
| Self-reported HBV status, n (%) | 7 (7) | 4 (5) | 0.76 | 1 (1) | 0 (0) | 1.0 | |
| HIV plasma viral load <50 copies/mL, n (%) (n = 187) | 88 (84) | 61 (74) | |||||
| CD4 count at visit, (cells/uL), median [IQR] (range) (n = 168) | 610 [480–900] (50–1785) | 545 [305–724] (5–1610) | |||||
Disclaimer/Publisher’s Note: The statements, opinions and data contained in all publications are solely those of the individual author(s) and contributor(s) and not of MDPI and/or the editor(s). MDPI and/or the editor(s) disclaim responsibility for any injury to people or property resulting from any ideas, methods, instructions or products referred to in the content. |
© 2024 by the authors. Licensee MDPI, Basel, Switzerland. This article is an open access article distributed under the terms and conditions of the Creative Commons Attribution (CC BY) license (https://creativecommons.org/licenses/by/4.0/).
Share and Cite
Yang, N.Y.; Hsieh, A.Y.Y.; Chen, Z.; Campbell, A.R.; Gadawska, I.; Kakkar, F.; Sauve, L.; Bitnun, A.; Brophy, J.; Murray, M.C.M.; et al. Chronic and Latent Viral Infections and Leukocyte Telomere Length across the Lifespan of Female and Male Individuals Living with or without HIV. Viruses 2024, 16, 755. https://doi.org/10.3390/v16050755
Yang NY, Hsieh AYY, Chen Z, Campbell AR, Gadawska I, Kakkar F, Sauve L, Bitnun A, Brophy J, Murray MCM, et al. Chronic and Latent Viral Infections and Leukocyte Telomere Length across the Lifespan of Female and Male Individuals Living with or without HIV. Viruses. 2024; 16(5):755. https://doi.org/10.3390/v16050755
Chicago/Turabian StyleYang, Nancy Yi, Anthony Y. Y. Hsieh, Zhuo Chen, Amber R. Campbell, Izabella Gadawska, Fatima Kakkar, Laura Sauve, Ari Bitnun, Jason Brophy, Melanie C. M. Murray, and et al. 2024. "Chronic and Latent Viral Infections and Leukocyte Telomere Length across the Lifespan of Female and Male Individuals Living with or without HIV" Viruses 16, no. 5: 755. https://doi.org/10.3390/v16050755
APA StyleYang, N. Y., Hsieh, A. Y. Y., Chen, Z., Campbell, A. R., Gadawska, I., Kakkar, F., Sauve, L., Bitnun, A., Brophy, J., Murray, M. C. M., Pick, N., Krajden, M., Côté, H. C. F., & CIHR Team on Cellular Aging and HIV Comorbidities in Women and Children (CARMA). (2024). Chronic and Latent Viral Infections and Leukocyte Telomere Length across the Lifespan of Female and Male Individuals Living with or without HIV. Viruses, 16(5), 755. https://doi.org/10.3390/v16050755

