The Biodistribution of Replication-Defective Simian Adenovirus 1 Vector in a Mouse Model
Abstract
1. Introduction
2. Materials and Methods
2.1. Cells, Plasmids, Viruses, Oligonucleotides, and Mice
2.2. Construction of Adenovirus Plasmids
2.3. Preparation of Recombinant Viruses
2.4. Administration of Recombinant Viruses to Mice
2.5. In Vivo Bioluminescence Imaging and Mouse Tissue Collection
2.6. In Vitro Luciferase Assay
2.7. Quantification of Virus Genomic DNA by Real-Time PCR
2.8. Titration of Neutralizing Antibody against Adenovirus
2.9. Immunohistochemistry
2.10. Flow Cytometry to Detect the Infection of SAdV-1 to the Macrophages in a Mouse Liver and Spleen
2.11. Statistical Analysis
3. Results
3.1. Construction of SAdV-1 Vector Carrying Dual Reporter Genes of GFP and Firefly Luciferase
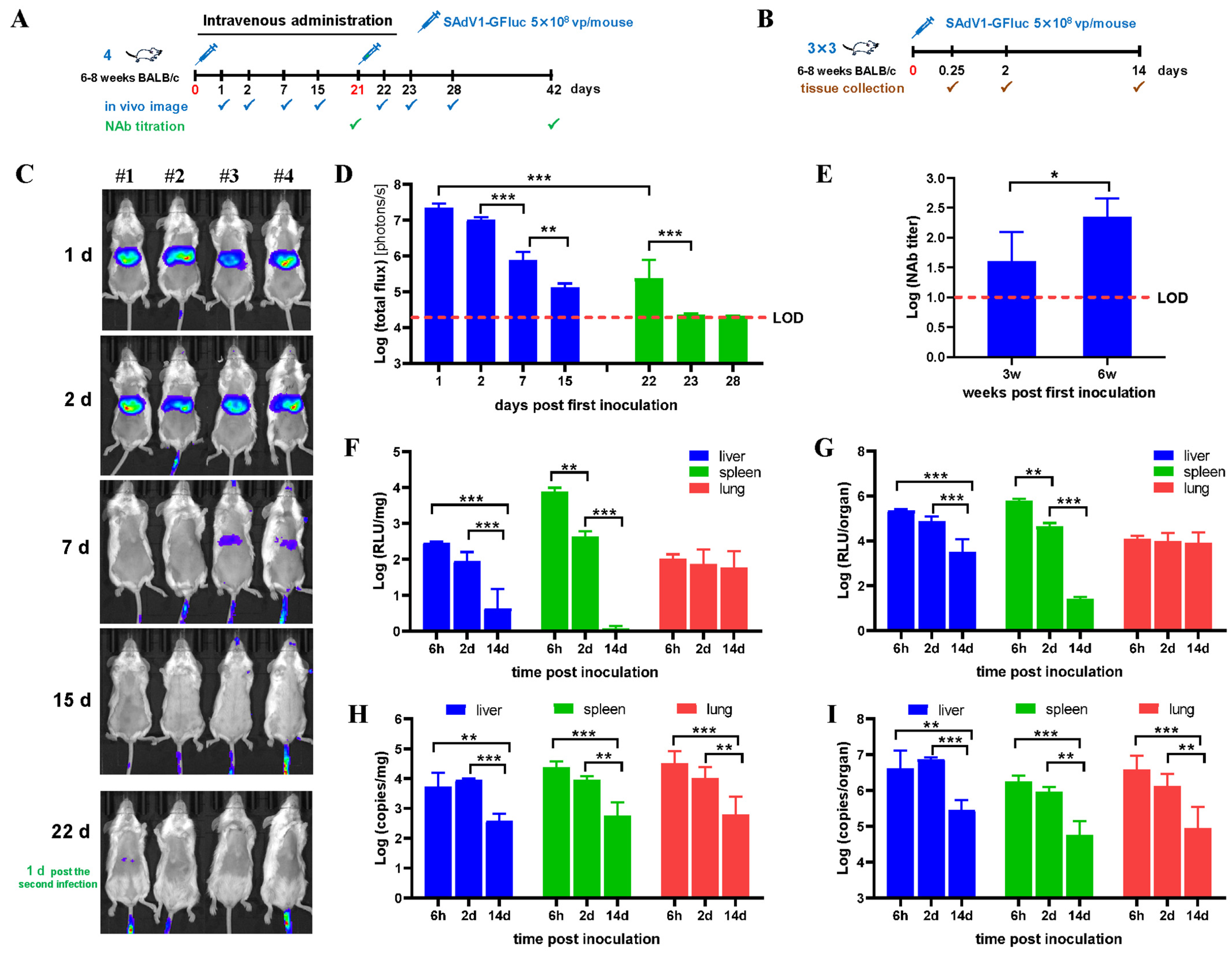
3.2. Biodistribution of SAdV-1 Vector after Intravenous Inoculation
3.3. Biodistribution of SAdV-1 Vector after Intranasal Inoculation
3.4. Biodistribution of SAdV-1 Vector after Intragastric Inoculation
3.5. Biodistribution of SAdV-1 and HAdV-5 Vectors after Intramuscular Inoculation
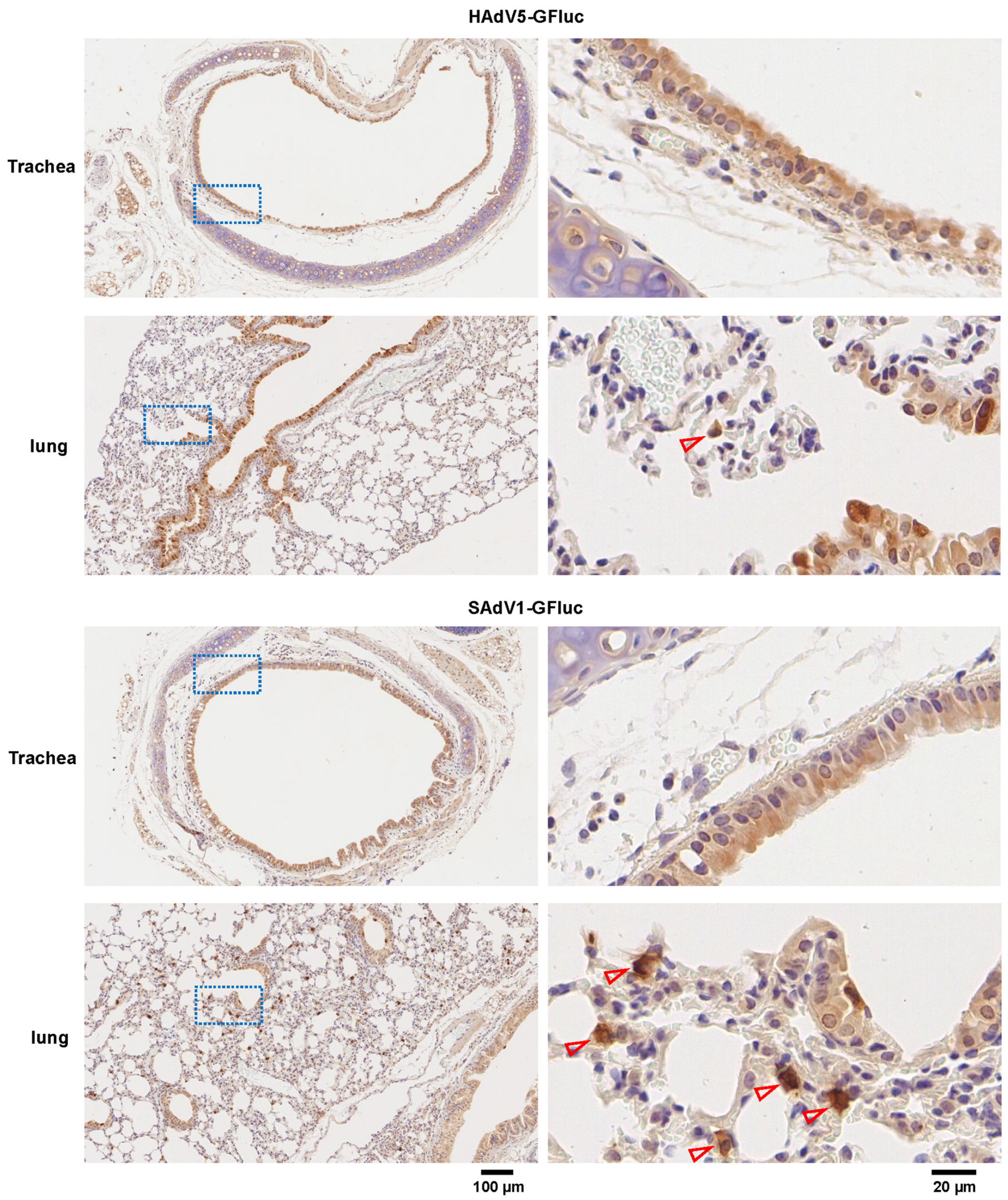
3.6. Identification of the Types of Infected Cells after Intranasal Administration
3.7. Confirmation of the Infection to Macrophages in the Liver and Spleen after Intravenous Administration of Recombinant SAdV-1
4. Discussion
Supplementary Materials
Author Contributions
Funding
Institutional Review Board Statement
Informed Consent Statement
Data Availability Statement
Conflicts of Interest
References
- Benko, M.; Aoki, K.; Arnberg, N.; Davison, A.J.; Echavarria, M.; Hess, M.; Jones, M.S.; Kajan, G.L.; Kajon, A.E.; Mittal, S.K.; et al. ICTV Virus Taxonomy Profile: Adenoviridae 2022. J. Gen. Virol. 2022, 103, 001721. [Google Scholar] [CrossRef] [PubMed]
- Watanabe, M.; Nishikawaji, Y.; Kawakami, H.; Kosai, K.I. Adenovirus Biology, Recombinant Adenovirus, and Adenovirus Usage in Gene Therapy. Viruses 2021, 13, 2502. [Google Scholar] [CrossRef] [PubMed]
- Crystal, R.G. Adenovirus: The first effective in vivo gene delivery vector. Hum. Gene Ther. 2014, 25, 3–11. [Google Scholar] [CrossRef] [PubMed]
- Fougeroux, C.; Holst, P.J. Future Prospects for the Development of Cost-Effective Adenovirus Vaccines. Int. J. Mol. Sci. 2017, 18, 686. [Google Scholar] [CrossRef] [PubMed]
- Greber, U.F.; Gomez-Gonzalez, A. Adenovirus—A blueprint for gene delivery. Curr. Opin. Virol. 2021, 48, 49–56. [Google Scholar] [CrossRef] [PubMed]
- Clemmons, N.S.; McCormic, Z.D.; Gaydos, J.C.; Hawksworth, A.W.; Jordan, N.N. Acute Respiratory Disease in US Army Trainees 3 Years after Reintroduction of Adenovirus Vaccine. Emerg. Infect. Dis. 2017, 23, 95–98. [Google Scholar] [CrossRef] [PubMed]
- Yarosh, O.K.; Wandeler, A.I.; Graham, F.L.; Campbell, J.B.; Prevec, L. Human adenovirus type 5 vectors expressing rabies glycoprotein. Vaccine 1996, 14, 1257–1264. [Google Scholar] [CrossRef] [PubMed]
- Lundstrom, K. Viral Vectors in Gene Therapy: Where Do We Stand in 2023? Viruses 2023, 15, 698. [Google Scholar] [CrossRef] [PubMed]
- Majhen, D. Human adenovirus type 26 basic biology and its usage as vaccine vector. Rev. Med. Virol. 2022, 32, e2338. [Google Scholar] [CrossRef]
- Patel, R.; Kaki, M.; Potluri, V.S.; Kahar, P.; Khanna, D. A comprehensive review of SARS-CoV-2 vaccines: Pfizer, Moderna & Johnson & Johnson. Hum. Vaccin. Immunother. 2022, 18, 2002083. [Google Scholar] [CrossRef]
- Ledgerwood, J.E.; Sullivan, N.J.; Graham, B.S. Chimpanzee Adenovirus Vector Ebola Vaccine--Preliminary Report. N. Engl. J. Med. 2015, 373, 776. [Google Scholar] [CrossRef] [PubMed]
- Zhu, F.C.; Guan, X.H.; Li, Y.H.; Huang, J.Y.; Jiang, T.; Hou, L.H.; Li, J.X.; Yang, B.F.; Wang, L.; Wang, W.J.; et al. Immunogenicity and safety of a recombinant adenovirus type-5-vectored COVID-19 vaccine in healthy adults aged 18 years or older: A randomised, double-blind, placebo-controlled, phase 2 trial. Lancet 2020, 396, 479–488. [Google Scholar] [CrossRef]
- Fausther-Bovendo, H.; Kobinger, G.P. Pre-existing immunity against Ad vectors: Humoral, cellular, and innate response, what’s important? Hum. Vaccin. Immunother. 2014, 10, 2875–2884. [Google Scholar] [CrossRef]
- Zaiss, A.K.; Machado, H.B.; Herschman, H.R. The influence of innate and pre-existing immunity on adenovirus therapy. J. Cell Biochem. 2009, 108, 778–790. [Google Scholar] [CrossRef]
- Yan, B.; Zou, X.; Liu, X.; Zhao, J.; Zhang, W.; Guo, X.; Wang, M.; Lv, Y.; Lu, Z. User-Friendly Reverse Genetics System for Modification of the Right End of Fowl Adenovirus 4 Genome. Viruses 2020, 12, 301. [Google Scholar] [CrossRef] [PubMed]
- Guo, J.; Mondal, M.; Zhou, D. Development of novel vaccine vectors: Chimpanzee adenoviral vectors. Hum. Vaccin. Immunother. 2018, 14, 1679–1685. [Google Scholar] [CrossRef] [PubMed]
- Abbink, P.; Kirilova, M.; Boyd, M.; Mercado, N.; Li, Z.; Nityanandam, R.; Nanayakkara, O.; Peterson, R.; Larocca, R.A.; Aid, M.; et al. Rapid Cloning of Novel Rhesus Adenoviral Vaccine Vectors. J. Virol. 2018, 92, e01924-17. [Google Scholar] [CrossRef]
- Vitelli, A.; Folgori, A.; Scarselli, E.; Colloca, S.; Capone, S.; Nicosia, A. Chimpanzee adenoviral vectors as vaccines–challenges to move the technology into the fast lane. Expert. Rev. Vaccines 2017, 16, 1241–1252. [Google Scholar] [CrossRef]
- Marquez-Martinez, S.; Vijayan, A.; Khan, S.; Zahn, R. Cell entry and innate sensing shape adaptive immune responses to adenovirus-based vaccines. Curr. Opin. Immunol. 2023, 80, 102282. [Google Scholar] [CrossRef]
- Besson, S.; Vragniau, C.; Vassal-Stermann, E.; Dagher, M.C.; Fender, P. The Adenovirus Dodecahedron: Beyond the Platonic Story. Viruses 2020, 12, 718. [Google Scholar] [CrossRef]
- Nemerow, G.; Flint, J. Lessons learned from adenovirus (1970–2019). FEBS Lett. 2019, 593, 3395–3418. [Google Scholar] [CrossRef] [PubMed]
- Arnberg, N. Adenovirus receptors: Implications for targeting of viral vectors. Trends Pharmacol. Sci. 2012, 33, 442–448. [Google Scholar] [CrossRef] [PubMed]
- Hernando-Perez, M.; Martin-Gonzalez, N.; Perez-Illana, M.; Suomalainen, M.; Condezo, G.N.; Ostapchuk, P.; Gallardo, J.; Menendez, M.; Greber, U.F.; Hearing, P.; et al. Dynamic competition for hexon binding between core protein VII and lytic protein VI promotes adenovirus maturation and entry. Proc. Natl. Acad. Sci. USA 2020, 117, 13699–13707. [Google Scholar] [CrossRef] [PubMed]
- Greber, U.F.; Suomalainen, M. Adenovirus entry: Stability, uncoating, and nuclear import. Mol. Microbiol. 2022, 118, 309–320. [Google Scholar] [CrossRef] [PubMed]
- Guo, X.; Sun, Y.; Chen, J.; Zou, X.; Hou, W.; Tan, W.; Hung, T.; Lu, Z. Restriction-Assembly: A Solution to Construct Novel Adenovirus Vector. Viruses 2022, 14, 546. [Google Scholar] [CrossRef]
- Kovacs, G.M.; Harrach, B.; Zakhartchouk, A.N.; Davison, A.J. Complete genome sequence of simian adenovirus 1: An Old World monkey adenovirus with two fiber genes. J. Gen. Virol. 2005, 86, 1681–1686. [Google Scholar] [CrossRef] [PubMed]
- He, T.C. Adenoviral vectors. In Current Protocols in Human Genetics; John Wiley & Sons, Inc.: Hoboken, NJ, USA, 2004; Chapter 12, Unit 12; p. 14. [Google Scholar] [CrossRef]
- Ng, P.; Graham, F.L. Construction of first-generation adenoviral vectors. Methods Mol. Med. 2002, 69, 389–414. [Google Scholar] [CrossRef] [PubMed]
- Davis, A.R.; Wivel, N.A.; Palladino, J.L.; Tao, L.; Wilson, J.M. Construction of adenoviral vectors. Methods Mol. Biol. 2000, 135, 515–523. [Google Scholar] [CrossRef]
- Chen, D.L.; Dong, L.X.; Li, M.; Guo, X.J.; Wang, M.; Liu, X.F.; Lu, Z.Z.; Hung, T. Construction of an infectious clone of human adenovirus type 41. Arch. Virol. 2012, 157, 1313–1321. [Google Scholar] [CrossRef]
- Keyaerts, M.; Remory, I.; Caveliers, V.; Breckpot, K.; Bos, T.J.; Poelaert, J.; Bossuyt, A.; Lahoutte, T. Inhibition of firefly luciferase by general anesthetics: Effect on in vitro and in vivo bioluminescence imaging. PLoS ONE 2012, 7, e30061. [Google Scholar] [CrossRef]
- Yang, W.X.; Zou, X.H.; Jiang, S.Y.; Lu, N.N.; Han, M.; Zhao, J.H.; Guo, X.J.; Zhao, S.C.; Lu, Z.Z. Prevalence of serum neutralizing antibodies to adenovirus type 5 (Ad5) and 41 (Ad41) in children is associated with age and sanitary conditions. Vaccine 2016, 34, 5579–5586. [Google Scholar] [CrossRef] [PubMed]
- Mendoza, R.; Banerjee, I.; Reghupaty, S.C.; Yetirajam, R.; Manna, D.; Sarkar, D. Isolation and Culture of Mouse Hepatocytes and Kupffer Cells (KCs). Methods Mol. Biol. 2022, 2455, 73–84. [Google Scholar] [CrossRef]
- Cabral, F.; Miller, C.M.; Kudrna, K.M.; Hass, B.E.; Daubendiek, J.G.; Kellar, B.M.; Harris, E.N. Purification of Hepatocytes and Sinusoidal Endothelial Cells from Mouse Liver Perfusion. J. Vis. Exp. 2018, 132, e56993. [Google Scholar] [CrossRef]
- Vanekova, L.; Polidarova, M.P.; Veverka, V.; Birkus, G.; Brazdova, A. Multiparametric Flow Cytometry-Based Immunophenotyping of Mouse Liver Immune Cells. Methods Protoc. 2022, 5, 70. [Google Scholar] [CrossRef]
- Hull, R.N.; Minner, J.R.; Smith, J.W. New viral agents recovered from tissue cultures of monkey kidney cells. I. Origin and properties of cytopathogenic agents S.V.1, S.V.2, S.V.4, S.V.5, S.V.6, S.V.11, S.V.12 and S.V.15. Am. J. Hyg. 1956, 63, 204–215. [Google Scholar] [CrossRef] [PubMed]
- Roy, S.; Sandhu, A.; Medina, A.; Clawson, D.S.; Wilson, J.M. Adenoviruses in fecal samples from asymptomatic rhesus macaques, United States. Emerg. Infect. Dis. 2012, 18, 1081–1088. [Google Scholar] [CrossRef]
- Lu, J.; Wang, Q.; Wang, H.; Li, G.; Gao, G. Molecular characterization of adenoviruses in fecal samples of captively bred rhesus macaques in China. Vet. Microbiol. 2011, 149, 461–466. [Google Scholar] [CrossRef]
- Banyai, K.; Esona, M.D.; Liu, A.; Wang, Y.; Tu, X.; Jiang, B. Molecular detection of novel adenoviruses in fecal specimens of captive monkeys with diarrhea in China. Vet. Microbiol. 2010, 142, 416–419. [Google Scholar] [CrossRef] [PubMed]
- Lenman, A.; Liaci, A.M.; Liu, Y.; Ardahl, C.; Rajan, A.; Nilsson, E.; Bradford, W.; Kaeshammer, L.; Jones, M.S.; Frangsmyr, L.; et al. Human adenovirus 52 uses sialic acid-containing glycoproteins and the coxsackie and adenovirus receptor for binding to target cells. PLoS Pathog. 2015, 11, e1004657. [Google Scholar] [CrossRef]
- Lenman, A.; Liaci, A.M.; Liu, Y.; Frangsmyr, L.; Frank, M.; Blaum, B.S.; Chai, W.; Podgorski, I.I.; Harrach, B.; Benko, M.; et al. Polysialic acid is a cellular receptor for human adenovirus 52. Proc. Natl. Acad. Sci. USA 2018, 115, E4264–E4273. [Google Scholar] [CrossRef]
- Chen, J.W.; Ghosh, R.; Finberg, R.W.; Bergelson, J.M. Structure and chromosomal localization of the murine coxsackievirus and adenovirus receptor gene. DNA Cell Biol. 2003, 22, 253–259. [Google Scholar] [CrossRef] [PubMed]
- Tomko, R.P.; Xu, R.; Philipson, L. HCAR and MCAR: The human and mouse cellular receptors for subgroup C adenoviruses and group B coxsackieviruses. Proc. Natl. Acad. Sci. USA 1997, 94, 3352–3356. [Google Scholar] [CrossRef] [PubMed]
- Bergelson, J.M.; Krithivas, A.; Celi, L.; Droguett, G.; Horwitz, M.S.; Wickham, T.; Crowell, R.L.; Finberg, R.W. The murine CAR homolog is a receptor for coxsackie B viruses and adenoviruses. J. Virol. 1998, 72, 415–419. [Google Scholar] [CrossRef] [PubMed]
- Tomko, R.P.; Johansson, C.B.; Totrov, M.; Abagyan, R.; Frisén, J.; Philipson, L. Expression of the adenovirus receptor and its interaction with the fiber knob. Exp. Cell Res. 2000, 255, 47–55. [Google Scholar] [CrossRef] [PubMed]
- Guo, X.; Deng, Y.; Chen, H.; Lan, J.; Wang, W.; Zou, X.; Hung, T.; Lu, Z.; Tan, W. Systemic and mucosal immunity in mice elicited by a single immunization with human adenovirus type 5 or 41 vector-based vaccines carrying the spike protein of Middle East respiratory syndrome coronavirus. Immunology 2015, 145, 476–484. [Google Scholar] [CrossRef]
- Jeyanathan, V.; Afkhami, S.; D’Agostino, M.R.; Zganiacz, A.; Feng, X.; Miller, M.S.; Jeyanathan, M.; Thompson, M.R.; Xing, Z. Differential Biodistribution of Adenoviral-Vectored Vaccine Following Intranasal and Endotracheal Deliveries Leads to Different Immune Outcomes. Front. Immunol. 2022, 13, 860399. [Google Scholar] [CrossRef] [PubMed]
- Li, J.X.; Wu, S.P.; Guo, X.L.; Tang, R.; Huang, B.Y.; Chen, X.Q.; Chen, Y.; Hou, L.H.; Liu, J.X.; Zhong, J.; et al. Safety and immunogenicity of heterologous boost immunisation with an orally administered aerosolised Ad5-nCoV after two-dose priming with an inactivated SARS-CoV-2 vaccine in Chinese adults: A randomised, open-label, single-centre trial. Lancet Respir. Med. 2022, 10, 739–748. [Google Scholar] [CrossRef] [PubMed]
- Damjanovic, D.; Zhang, X.; Mu, J.; Fe Medina, M.; Xing, Z. Organ distribution of transgene expression following intranasal mucosal delivery of recombinant replication-defective adenovirus gene transfer vector. Genet. Vaccines Ther. 2008, 6, 5. [Google Scholar] [CrossRef]
- Coughlan, L.; Kremer, E.J.; Shayakhmetov, D.M. Adenovirus-based vaccines-a platform for pandemic preparedness against emerging viral pathogens. Mol. Ther. 2022, 30, 1822–1849. [Google Scholar] [CrossRef]
- Atasheva, S.; Yao, J.; Shayakhmetov, D.M. Innate immunity to adenovirus: Lessons from mice. FEBS Lett. 2019, 593, 3461–3483. [Google Scholar] [CrossRef]
- Atasheva, S.; Emerson, C.C.; Yao, J.; Young, C.; Stewart, P.L.; Shayakhmetov, D.M. Systemic cancer therapy with engineered adenovirus that evades innate immunity. Sci. Transl. Med. 2020, 12, eabc6659. [Google Scholar] [CrossRef] [PubMed]








| Fragment | Oligo Name | Sequence | Template | Product Length (bp) | Restriction Enzyme | Aim |
|---|---|---|---|---|---|---|
| GFluc-S | 2103SAV1F1 | ccaagctgtg accggcgcct acactagtgc caccatggaa gatgccaaaa acattaag | pGL4.17 | 1721 | SpeI | construct SAdV1-GFluc |
| 2103SAV1R1 | cgacgtcacc gcatgttaga agacttcctc tgccctccac ggcgatcttg ccgcccttc | |||||
| 2103SAV1F2 | ttctaacatg cggtgacgtc gaggagaatc ccggccctat ggtgagcaag ggcgaggag | pKSAV1-EG | 757 | |||
| 2003SAV2GFPr | ggtcaaggaa ggcacggggg agactagttt agagtccgga cttgtacagc tc | 2495 | SpeI | |||
| GFluc-H | 1403GFPT2A-F | ggccggtacc atggtgagca agggcgag | pLEGFP-C1 | 766 | KpnI | construct HAdV5-GFluc |
| 1403GFPT2A-R | gccgacgtca ccgcatgtta gaagacttcc tctgccctcc ttgtacagct cgtccatgc | AatII | ||||
| 1403T2ALuc-F | ggccgacgtc gaggagaatc ccggccctat ggaagatgcc aaaaacatta ag | pGL4.17 | 1691 | AatII | ||
| 1403T2ALuc-R | ggccctcgag ttacacggcg atcttgccgc | XhoI | ||||
| Hexon-qPCR | 2112SAdV1-Hexf1 | gggctggttg acacctacgt | tissue DNA | 118 | detect SAdV-1 genome | |
| 2112SAdV1-Hexr1 | ccaggagcat ggaacggtag | |||||
| 2112SAdV1-Hexp | 5′ FAM-caccaccgca acgccggact c-BHQ1 3′ | |||||
| GFP-qPCR | 2008GFPf | gacaaccact acctgagcac cc | tissue DNA | 126 | detect GFP DNA | |
| 2008GFPr | cttgtacagc tcgtccatgc c | |||||
| 2008GFPprobe | 5′ HEX-tccgccctga gcaaagaccc caac-BHQ1 3′ |
Disclaimer/Publisher’s Note: The statements, opinions and data contained in all publications are solely those of the individual author(s) and contributor(s) and not of MDPI and/or the editor(s). MDPI and/or the editor(s) disclaim responsibility for any injury to people or property resulting from any ideas, methods, instructions or products referred to in the content. |
© 2024 by the authors. Licensee MDPI, Basel, Switzerland. This article is an open access article distributed under the terms and conditions of the Creative Commons Attribution (CC BY) license (https://creativecommons.org/licenses/by/4.0/).
Share and Cite
Chen, J.; Guo, X.; Zou, X.; Wang, M.; Yang, C.; Hou, W.; Sprindzuk, M.V.; Lu, Z. The Biodistribution of Replication-Defective Simian Adenovirus 1 Vector in a Mouse Model. Viruses 2024, 16, 550. https://doi.org/10.3390/v16040550
Chen J, Guo X, Zou X, Wang M, Yang C, Hou W, Sprindzuk MV, Lu Z. The Biodistribution of Replication-Defective Simian Adenovirus 1 Vector in a Mouse Model. Viruses. 2024; 16(4):550. https://doi.org/10.3390/v16040550
Chicago/Turabian StyleChen, Juan, Xiaojuan Guo, Xiaohui Zou, Min Wang, Chunlei Yang, Wenzhe Hou, Matvey V. Sprindzuk, and Zhuozhuang Lu. 2024. "The Biodistribution of Replication-Defective Simian Adenovirus 1 Vector in a Mouse Model" Viruses 16, no. 4: 550. https://doi.org/10.3390/v16040550
APA StyleChen, J., Guo, X., Zou, X., Wang, M., Yang, C., Hou, W., Sprindzuk, M. V., & Lu, Z. (2024). The Biodistribution of Replication-Defective Simian Adenovirus 1 Vector in a Mouse Model. Viruses, 16(4), 550. https://doi.org/10.3390/v16040550

