Vaccination with a Replication-Dead Murine Gammaherpesvirus Lacking Viral Pathogenesis Genes Inhibits WT Virus Infection
Abstract
1. Introduction
2. Materials and Methods
2.1. Cells and Viruses
2.2. Generation of Recombinant Viruses
2.3. Animal Studies
2.4. Pathogenesis Assays
2.5. Ex Vivo
2.6. Flow Cytometry
2.7. Peptide Stimulation
2.8. Neutralization Assay
2.9. Statistical Analysis
3. Results
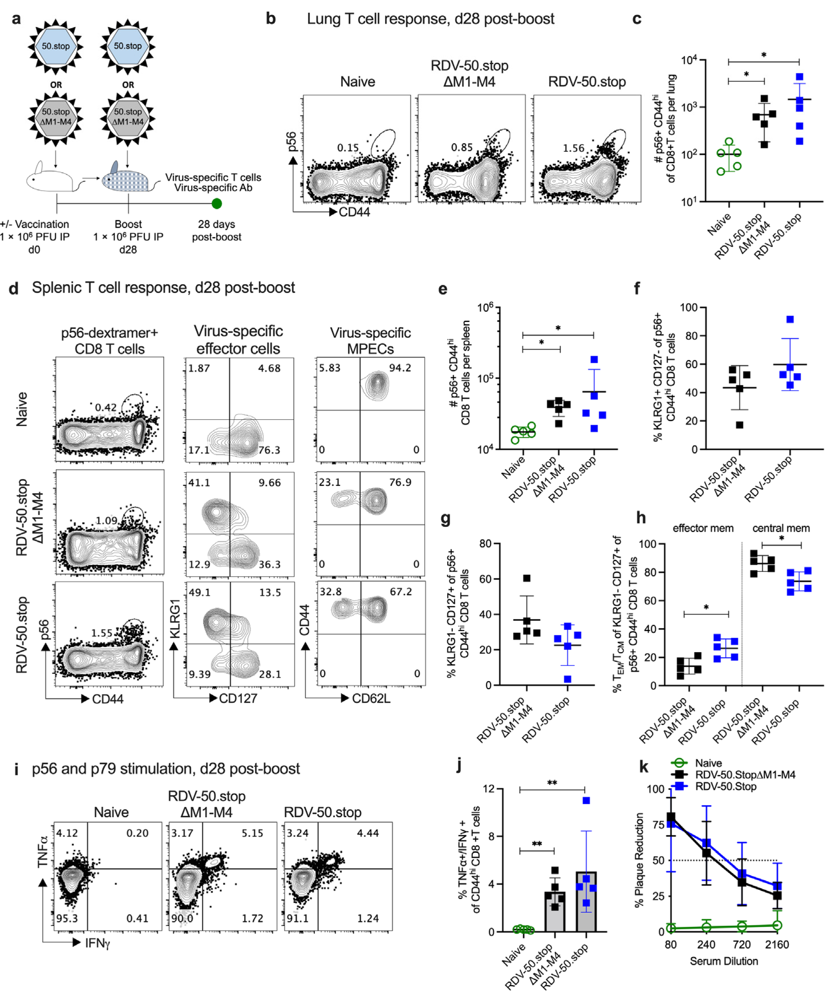
3.1. Vaccination with RDV-50.stop∆M1-M4 Induces Virus-Specific Adaptive Immunity in Mice

3.2. Vaccination with RDV-50.stop∆M1-M4 Protects Mice from WT MHV68 Challenge
3.3. Virus-Specific Immune Responses Following Vaccination with RDV-50.stop∆M1-M4 Correlate with Protection from WT Challenge
4. Discussion
5. Conclusions
6. Patents
Supplementary Materials
Author Contributions
Funding
Institutional Review Board Statement
Informed Consent Statement
Data Availability Statement
Acknowledgments
Conflicts of Interest
References
- Cesarman, E.; Damania, B.; Krown, S.E.; Martin, J.; Bower, M.; Whitby, D. Kaposi sarcoma. Nat. Rev. Dis. Primers 2019, 5, 9. [Google Scholar] [CrossRef] [PubMed]
- Casper, C.; Corey, L.; Cohen, J.I.; Damania, B.; Gershon, A.A.; Kaslow, D.C.; Krug, L.T.; Martin, J.; Mbulaiteye, S.M.; Mocarski, E.S.; et al. KSHV (HHV8) vaccine: Promises and potential pitfalls for a new anti-cancer vaccine. npj Vaccines 2022, 7, 108. [Google Scholar] [CrossRef]
- Minhas, V.; Wood, C. Epidemiology and transmission of Kaposi’s sarcoma-associated herpesvirus. Viruses 2014, 6, 4178–4194. [Google Scholar] [CrossRef]
- Zavitsanou, A.; Sypsa, V.; Petrodaskalaki, M.; Psichogiou, M.; Katsoulidou, A.; Boletis, J.; Hadjiconstantinou, V.; Karalis, D.; Kalapothaki, V.; Hatzakis, A. Human herpesvirus 8 infection in hemodialysis patients. Am. J. Kidney Dis. 2006, 47, 167–170. [Google Scholar] [CrossRef]
- Whitby, D.; Howard, M.R.; Tenant-Flowers, M.; Brink, N.S.; Copas, A.; Boshoff, C.; Hatzioannou, T.; Suggett, F.E.; Aldam, D.M.; Denton, A.S.; et al. Detection of Kaposi sarcoma associated herpesvirus in peripheral blood of HIV-infected individuals and progression to Kaposi’s sarcoma. Lancet 1995, 346, 799–802. [Google Scholar] [CrossRef]
- Damania, B.; Kenney, S.C.; Raab-Traub, N. Epstein-Barr virus: Biology and clinical disease. Cell 2022, 185, 3652–3670. [Google Scholar] [CrossRef]
- Kutok, J.L.; Wang, F. Spectrum of Epstein-Barr virus-associated diseases. Annu. Rev. Pathol. 2006, 1, 375–404. [Google Scholar] [CrossRef]
- Soldan, S.S.; Lieberman, P.M. Epstein-Barr virus and multiple sclerosis. Nat. Rev. Microbiol. 2023, 21, 51–64. [Google Scholar] [CrossRef]
- Bjornevik, K.; Munz, C.; Cohen, J.I.; Ascherio, A. Epstein-Barr virus as a leading cause of multiple sclerosis: Mechanisms and implications. Nat. Rev. Neurol. 2023, 19, 160–171. [Google Scholar] [CrossRef]
- Wang, Y.; Tibbetts, S.A.; Krug, L.T. Conquering the Host: Determinants of Pathogenesis Learned from Murine Gammaherpesvirus 68. Annu. Rev. Virol. 2021, 8, 349–371. [Google Scholar] [CrossRef]
- Speck, S.H.; Ganem, D. Viral latency and its regulation: Lessons from the gamma-herpesviruses. Cell Host Microbe 2010, 8, 100–115. [Google Scholar] [CrossRef] [PubMed]
- Lurain, K.A.; Ramaswami, R.; Krug, L.T.; Whitby, D.; Ziegelbauer, J.M.; Wang, H.W.; Yarchoan, R. HIV-associated cancers and lymphoproliferative disorders caused by Kaposi sarcoma herpesvirus and Epstein-Barr virus. Clin. Microbiol. Rev. 2024, 37, e0002223. [Google Scholar] [CrossRef] [PubMed]
- NCT04645147. Safety and Immunogenicity of an Epstein-Barr Virus (EBV) gp350-Ferritin Nanoparticle Vaccine in Healthy Adults with or Without EBV Infection. Available online: https://clinicaltrials.gov/study/NCT04645147 (accessed on 12 December 2024).
- NCT05164094. A Study of an Epstein-Barr Virus (EBV) Candidate Vaccine, mRNA-1189, in 12- to 30-Year-Old Healthy Adolescents and Adults. Available online: https://clinicaltrials.gov/study/NCT05164094 (accessed on 12 December 2024).
- Maple, P.A.; Ascherio, A.; Cohen, J.I.; Cutter, G.; Giovannoni, G.; Shannon-Lowe, C.; Tanasescu, R.; Gran, B. The Potential for EBV Vaccines to Prevent Multiple Sclerosis. Front. Neurol. 2022, 13, 887794. [Google Scholar] [CrossRef] [PubMed]
- Roshan, R.; Labo, N.; Trivett, M.; Miley, W.; Marshall, V.; Coren, L.; Cornejo Castro, E.M.; Perez, H.; Holdridge, B.; Davis, E.; et al. T-cell responses to KSHV infection: A systematic approach. Oncotarget 2017, 8, 109402–109416. [Google Scholar] [CrossRef]
- Nalwoga, A.; Whitby, D. Adaptive immune responses to Kaposi’s sarcoma-associated herpesvirus. Curr. Opin. Immunol. 2022, 77, 102230. [Google Scholar] [CrossRef]
- Caduff, N.; Rieble, L.; Boni, M.; McHugh, D.; Roshan, R.; Miley, W.; Labo, N.; Barman, S.; Trivett, M.; Bosma, D.M.T.; et al. KSHV infection of B cells primes protective T cell responses in humanized mice. Nat. Commun. 2024, 15, 4841. [Google Scholar] [CrossRef]
- Virgin, H.W.t.; Latreille, P.; Wamsley, P.; Hallsworth, K.; Weck, K.E.; Dal Canto, A.J.; Speck, S.H. Complete sequence and genomic analysis of murine gammaherpesvirus 68. J. Virol. 1997, 71, 5894–5904. [Google Scholar] [CrossRef]
- Wu, T.T.; Usherwood, E.J.; Stewart, J.P.; Nash, A.A.; Sun, R. Rta of murine gammaherpesvirus 68 reactivates the complete lytic cycle from latency. J. Virol. 2000, 74, 3659–3667. [Google Scholar] [CrossRef]
- Pavlova, I.V.; Virgin, H.W.; Speck, S.H. Disruption of gammaherpesvirus 68 gene 50 demonstrates that Rta is essential for virus replication. J. Virol. 2003, 77, 5731–5739. [Google Scholar] [CrossRef]
- Li, G.; Ward, C.; Yeasmin, R.; Skiena, S.; Krug, L.T.; Forrest, J.C. A codon-shuffling method to prevent reversion during production of replication-defective herpesvirus stocks: Implications for herpesvirus vaccines. Sci. Rep. 2017, 7, 44404. [Google Scholar] [CrossRef]
- Bland, W.A.; Mitra, D.; Owens, S.; McEvoy, K.; Hogan, C.H.; Boccuzzi, L.; Kirillov, V.; Meyer, T.J.; Khairallah, C.; Sheridan, B.S.; et al. A replication-deficient gammaherpesvirus vaccine protects mice from lytic disease and reduces latency establishment. npj Vaccines 2024, 9, 116. [Google Scholar] [CrossRef] [PubMed]
- Clambey, E.T.; Virgin, H.W.t.; Speck, S.H. Characterization of a spontaneous 9.5-kilobase-deletion mutant of murine gammaherpesvirus 68 reveals tissue-specific genetic requirements for latency. J. Virol. 2002, 76, 6532–6544. [Google Scholar] [CrossRef] [PubMed]
- Macrae, A.I.; Dutia, B.M.; Milligan, S.; Brownstein, D.G.; Allen, D.J.; Mistrikova, J.; Davison, A.J.; Nash, A.A.; Stewart, J.P. Analysis of a novel strain of murine gammaherpesvirus reveals a genomic locus important for acute pathogenesis. J. Virol. 2001, 75, 5315–5327. [Google Scholar] [CrossRef] [PubMed]
- Evans, A.G.; Moser, J.M.; Krug, L.T.; Pozharskaya, V.; Mora, A.L.; Speck, S.H. A gammaherpesvirus-secreted activator of Vbeta4+ CD8+ T cells regulates chronic infection and immunopathology. J. Exp. Med. 2008, 205, 669–684. [Google Scholar] [CrossRef]
- Siegel, A.M.; Herskowitz, J.H.; Speck, S.H. The MHV68 M2 protein drives IL-10 dependent B cell proliferation and differentiation. PLoS Pathog. 2008, 4, e1000039. [Google Scholar] [CrossRef]
- Herskowitz, J.H.; Jacoby, M.A.; Speck, S.H. The murine gammaherpesvirus 68 M2 gene is required for efficient reactivation from latently infected B cells. J. Virol. 2005, 79, 2261–2273. [Google Scholar] [CrossRef]
- Owens, S.M.; Oldenburg, D.G.; White, D.W.; Forrest, J.C. Deletion of Murine Gammaherpesvirus Gene M2 in Activation-Induced Cytidine Deaminase-Expressing B Cells Impairs Host Colonization and Viral Reactivation. J. Virol. 2020, 95, e01933-20. [Google Scholar] [CrossRef]
- Husain, S.M.; Usherwood, E.J.; Dyson, H.; Coleclough, C.; Coppola, M.A.; Woodland, D.L.; Blackman, M.A.; Stewart, J.P.; Sample, J.T. Murine gammaherpesvirus M2 gene is latency-associated and its protein a target for CD8(+) T lymphocytes. Proc. Natl. Acad. Sci. USA 1999, 96, 7508–7513. [Google Scholar] [CrossRef]
- Freeman, M.L.; Burkum, C.E.; Cookenham, T.; Roberts, A.D.; Lanzer, K.G.; Huston, G.E.; Jensen, M.K.; Sidney, J.; Peters, B.; Kohlmeier, J.E.; et al. CD4 T cells specific for a latency-associated gamma-herpesvirus epitope are polyfunctional and cytotoxic. J. Immunol. 2014, 193, 5827–5834. [Google Scholar] [CrossRef]
- Parry, C.M.; Simas, J.P.; Smith, V.P.; Stewart, C.A.; Minson, A.C.; Efstathiou, S.; Alcami, A. A broad spectrum secreted chemokine binding protein encoded by a herpesvirus. J. Exp. Med. 2000, 191, 573–578. [Google Scholar] [CrossRef]
- van Berkel, V.; Barrett, J.; Tiffany, H.L.; Fremont, D.H.; Murphy, P.M.; McFadden, G.; Speck, S.H.; Virgin, H.I. Identification of a gammaherpesvirus selective chemokine binding protein that inhibits chemokine action. J. Virol. 2000, 74, 6741–6747. [Google Scholar] [CrossRef] [PubMed]
- Matuskova, R.; Pancik, P.; Stibraniova, I.; Belvoncikova, P.; Rezuchova, I.; Kudelova, M. Soluble M3 proteins of murine gammaherpesviruses 68 and 72 expressed in Escherichia coli: Analysis of chemokine-binding properties. Acta Virol. 2015, 59, 360–368. [Google Scholar] [CrossRef] [PubMed][Green Version]
- Sebova, R.; Bauerova-Hlinkova, V.; Beck, K.; Nemcovicova, I.; Bauer, J.; Kudelova, M. Residue Mutations in Murine Herpesvirus 68 Immunomodulatory Protein M3 Reveal Specific Modulation of Chemokine Binding. Front. Cell. Infect Microbiol. 2019, 9, 210. [Google Scholar] [CrossRef] [PubMed]
- Evans, A.G.; Moorman, N.J.; Willer, D.O.; Speck, S.H. The M4 gene of gammaHV68 encodes a secreted glycoprotein and is required for the efficient establishment of splenic latency. Virology 2006, 344, 520–531. [Google Scholar] [CrossRef] [PubMed]
- Feldman, E.R.; Kara, M.; Oko, L.M.; Grau, K.R.; Krueger, B.J.; Zhang, J.; Feng, P.; van Dyk, L.F.; Renne, R.; Tibbetts, S.A. A Gammaherpesvirus Noncoding RNA Is Essential for Hematogenous Dissemination and Establishment of Peripheral Latency. mSphere 2016, 1, e00105-15. [Google Scholar] [CrossRef]
- Wang, Y.; Feldman, E.R.; Bullard, W.L.; Tibbetts, S.A. A Gammaherpesvirus MicroRNA Targets EWSR1 (Ewing Sarcoma Breakpoint Region 1) In Vivo to Promote Latent Infection of Germinal Center B Cells. mBio 2019, 10, e00996-19. [Google Scholar] [CrossRef]
- Diebel, K.W.; Oko, L.M.; Medina, E.M.; Niemeyer, B.F.; Warren, C.J.; Claypool, D.J.; Tibbetts, S.A.; Cool, C.D.; Clambey, E.T.; van Dyk, L.F. Gammaherpesvirus small noncoding RNAs are bifunctional elements that regulate infection and contribute to virulence in vivo. mBio 2015, 6, e01670-14. [Google Scholar] [CrossRef]
- Adler, H.; Messerle, M.; Wagner, M.; Koszinowski, U.H. Cloning and mutagenesis of the murine gammaherpesvirus 68 genome as an infectious bacterial artificial chromosome. J. Virol. 2000, 74, 6964–6974. [Google Scholar] [CrossRef]
- Tischer, B.K.; Smith, G.A.; Osterrieder, N. En passant mutagenesis: A two step markerless red recombination system. Methods Mol. Biol. 2010, 634, 421–430. [Google Scholar] [CrossRef]
- Weck, K.E.; Kim, S.S.; Virgin, H.I.; Speck, S.H. B cells regulate murine gammaherpesvirus 68 latency. J. Virol. 1999, 73, 4651–4661. [Google Scholar] [CrossRef]
- Weck, K.E.; Barkon, M.L.; Yoo, L.I.; Speck, S.H.; Virgin, H.I. Mature B cells are required for acute splenic infection, but not for establishment of latency, by murine gammaherpesvirus 68. J. Virol. 1996, 70, 6775–6780. [Google Scholar] [CrossRef] [PubMed]
- Stevenson, P.G.; Belz, G.T.; Altman, J.D.; Doherty, P.C. Changing patterns of dominance in the CD8+ T cell response during acute and persistent murine gamma-herpesvirus infection. Eur. J. Immunol. 1999, 29, 1059–1067. [Google Scholar] [CrossRef]
- Sunil-Chandra, N.P.; Efstathiou, S.; Arno, J.; Nash, A.A. Virological and pathological features of mice infected with murine gamma-herpesvirus 68. J. Gen. Virol. 1992, 73 Pt 9, 2347–2356. [Google Scholar] [CrossRef] [PubMed]
- Sunil-Chandra, N.P.; Efstathiou, S.; Nash, A.A. Murine gammaherpesvirus 68 establishes a latent infection in mouse B lymphocytes in vivo. J. Gen. Virol. 1992, 73 Pt 12, 3275–3279. [Google Scholar] [CrossRef]
- Lawler, C.; Simas, J.P.; Stevenson, P.G. Vaccine protection against murid herpesvirus-4 is maintained when the priming virus lacks known latency genes. Immunol. Cell Biol. 2020, 98, 67–78. [Google Scholar] [CrossRef]
- Chastant-Maillard, S. Impact of Bovine Herpesvirus 4 (BoHV-4) on Reproduction. Transbound. Emerg. Dis. 2015, 62, 245–251. [Google Scholar] [CrossRef]
- Donofrio, G.; Franceschi, V.; Capocefalo, A.; Cavirani, S.; Sheldon, I.M. Isolation and characterization of bovine herpesvirus 4 (BoHV-4) from a cow affected by post partum metritis and cloning of the genome as a bacterial artificial chromosome. Reprod. Biol. Endocrinol. 2009, 7, 83. [Google Scholar] [CrossRef]
- Romeo, F.; Spetter, M.J.; Pereyra, S.B.; Moran, P.E.; Gonzalez Altamiranda, E.A.; Louge Uriarte, E.L.; Odeon, A.C.; Perez, S.E.; Verna, A.E. Whole Genome Sequence-Based Analysis of Bovine Gammaherpesvirus 4 Isolated from Bovine Abortions. Viruses 2024, 16, 739. [Google Scholar] [CrossRef]
- Dubuisson, J.; Guillaume, J.; Boulanger, D.; Thiry, E.; Bublot, M.; Pastoret, P.P. Neutralization of bovine herpesvirus type 4 by pairs of monoclonal antibodies raised against two glycoproteins and identification of antigenic determinants involved in neutralization. J. Gen. Virol. 1990, 71 Pt 3, 647–653. [Google Scholar] [CrossRef]
- Fickenscher, H.; Fleckenstein, B. Herpesvirus saimiri. Philos. Trans. R Soc. Lond. B Biol. Sci. 2001, 356, 545–567. [Google Scholar] [CrossRef]
- Ablashi, D.V.; Easton, J.M. Preventive vaccination against Herpesvirus saimiri-induced neoplasia. Cancer Res. 1976, 36, 701–703. [Google Scholar]
- Laufs, R.; Steinke, H. Vaccination of nonhuman primates with killed oncogenic herpesviruses. Cancer Res. 1976, 36, 704–706. [Google Scholar]



Disclaimer/Publisher’s Note: The statements, opinions and data contained in all publications are solely those of the individual author(s) and contributor(s) and not of MDPI and/or the editor(s). MDPI and/or the editor(s) disclaim responsibility for any injury to people or property resulting from any ideas, methods, instructions or products referred to in the content. |
© 2024 by the authors. Licensee MDPI, Basel, Switzerland. This article is an open access article distributed under the terms and conditions of the Creative Commons Attribution (CC BY) license (https://creativecommons.org/licenses/by/4.0/).
Share and Cite
Mitra, D.; Oldenburg, D.G.; Forrest, J.C.; Krug, L.T. Vaccination with a Replication-Dead Murine Gammaherpesvirus Lacking Viral Pathogenesis Genes Inhibits WT Virus Infection. Viruses 2024, 16, 1930. https://doi.org/10.3390/v16121930
Mitra D, Oldenburg DG, Forrest JC, Krug LT. Vaccination with a Replication-Dead Murine Gammaherpesvirus Lacking Viral Pathogenesis Genes Inhibits WT Virus Infection. Viruses. 2024; 16(12):1930. https://doi.org/10.3390/v16121930
Chicago/Turabian StyleMitra, Dipanwita, Darby G. Oldenburg, J. Craig Forrest, and Laurie T. Krug. 2024. "Vaccination with a Replication-Dead Murine Gammaherpesvirus Lacking Viral Pathogenesis Genes Inhibits WT Virus Infection" Viruses 16, no. 12: 1930. https://doi.org/10.3390/v16121930
APA StyleMitra, D., Oldenburg, D. G., Forrest, J. C., & Krug, L. T. (2024). Vaccination with a Replication-Dead Murine Gammaherpesvirus Lacking Viral Pathogenesis Genes Inhibits WT Virus Infection. Viruses, 16(12), 1930. https://doi.org/10.3390/v16121930

