Heparanase 2 Modulation Inhibits HSV-2 Replication by Regulating Heparan Sulfate
Abstract
1. Introduction
2. Materials and Methods
2.1. Cells and Viruses
2.2. Antibodies, Plasmids, and siRNA
2.3. Western Blot Analysis
2.4. PCR and RNA Interference (RNAi)
| siHPSE2 (si1) – | Forward: 5′-GAGCACCAAGAACCCAGTCA-3′ Reverse: 5′-AAGCGCTTGGAGCTTAGGAA-3′ |
| siHPSE2 (si2) – | Forward: 5′-GAGCACCAAGAACCCAGTCA-3′ Reverse: 5′-AAGCGCTTGGAGCTTAGGAA-3′ |
| siHPSE2 (si3) – | Forward: 5′-GAGCACCAAGAACCCAGTCA -3′ Reverse: 5′-AAGCGCTTGGAGCTTAGGAA-3′ |
| siHPSE2 (si4) – | Forward: 5′- GAGCACCAAGAACCCAGTCA-3′ Reverse: 5′- AAGCGCTTGGAGCTTAGGAA-3′ |
2.5. Flow Cytometry
2.6. Immunofluorescence Microscopy
2.7. Plaque Assay
2.8. Statistics
3. Results
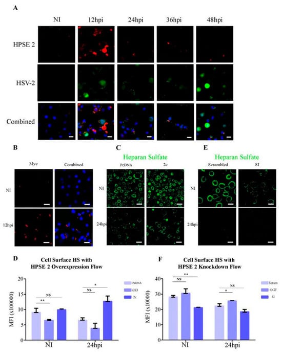
3.1. HPSE 2 Is Upregulated in Response to HSV-2 Infection
3.2. Overexpression of HPSE 2 Inhibits HSV-2 Replication
3.3. Silencing HPSE 2 Curbs HSV-2 Infection
3.4. Effect of Modulation of HPSE 2 on Cell Surface HS
4. Discussion
Author Contributions
Funding
Institutional Review Board Statement
Informed Consent Statement
Data Availability Statement
Acknowledgments
Conflicts of Interest
References
- Agelidis, A.M.; Shukla, D. Cell entry mechanisms of HSV: What we have learned in recent years. Future Virol. 2015, 10, 1145–1154. [Google Scholar] [CrossRef] [PubMed]
- Hollier, L.M.; Straub, H. Genital herpes. BMJ Clin. Evid. 2011, 2011, 1603. [Google Scholar] [PubMed]
- Weiss, H.A.; Buvé, A.; Robinson, N.J.; Van Dyck, E.; Kahindo, M.; Anagonou, S.; Musonda, R.; Zekeng, L.; Morison, L.; Caraël, M.; et al. The epidemiology of HSV-2 infection and its association with HIV infection in four urban African populations. AIDS 2001, 15 (Suppl. S4), S97–S108. [Google Scholar] [CrossRef] [PubMed]
- Lafferty, W.E. The changing epidemiology of HSV-1 and HSV-2 and implications for serological testing. Herpes 2002, 9, 51–55. [Google Scholar]
- King, D.H. History, pharmacokinetics, and pharmacology of acyclovir. J. Am. Acad. Dermatol. 1988, 18, 176–179. [Google Scholar] [CrossRef]
- Jaishankar, D.; Shukla, D. Genital Herpes: Insights into Sexually Transmitted Infectious Disease. Microb. Cell 2016, 3, 437–449. [Google Scholar] [CrossRef]
- Afratis, N.A.; Nikitovic, D.; Multhaupt, H.A.; Theocharis, A.D.; Couchman, J.R.; Karamanos, N.K. Syndecans—Key regulators of cell signaling and biological functions. FEBS J. 2017, 284, 27–41. [Google Scholar] [CrossRef]
- McKenzie, E.; Tyson, K.; Stamps, A.; Smith, P.; Turner, P.; Barry, R.; Hircock, M.; Patel, S.; Barry, E.; Stubberfield, C.; et al. Cloning and expression profiling of Hpa2, a novel mammalian heparanase family member. Biochem. Biophys. Res. Commun. 2000, 276, 1170–1177. [Google Scholar] [CrossRef]
- Pinhal, M.A.S.; Melo, C.M.; Nader, H.B. The Good and Bad Sides of Heparanase-1 and Heparanase-2. Adv. Exp. Med. Biol. 2020, 1221, 821–845. [Google Scholar]
- García, B.; Martín, C.; García-Suárez, O.; Muñiz-Alonso, B.; Ordiales, H.; Fernández-Menéndez, S.; Santos-Juanes, J.; Lorente-Gea, L.; Castañón, S.; Vicente-Etxenausia, I.; et al. Upregulated Expression of Heparanase and Heparanase 2 in the Brains of Alzheimer’s Disease. J. Alzheimer’s Dis. 2017, 58, 185–192. [Google Scholar] [CrossRef]
- Jin, H.; Cui, M. New Advances of Heparanase and Heparanase-2 in Human Diseases. Arch. Med. Res. 2018, 49, 423–429. [Google Scholar] [CrossRef] [PubMed]
- Lerner, I.; Hermano, E.; Zcharia, E.; Rodkin, D.; Bulvik, R.; Doviner, V.; Rubinstein, A.M.; Ishai-Michaeli, R.; Atzmon, R.; Sherman, Y.; et al. Heparanase powers a chronic inflammatory circuit that promotes colitis-associated tumorigenesis in mice. J. Clin. Investig. 2011, 121, 1709–1721. [Google Scholar] [CrossRef] [PubMed]
- Levy-Adam, F.; Feld, S.; Cohen-Kaplan, V.; Shteingauz, A.; Gross, M.; Arvatz, G.; Naroditsky, I.; Ilan, N.; Doweck, I.; Vlodavsky, I. Heparanase 2 interacts with heparan sulfate with high affinity and inhibits heparanase activity. J. Biol. Chem. 2010, 285, 28010–28019. [Google Scholar] [CrossRef] [PubMed]
- Chen, G.; Wang, D.; Vikramadithyan, R.; Yagyu, H.; Saxena, U.; Pillarisetti, S.; Goldberg, I.J. Inflammatory cytokines and fatty acids regulate endothelial cell heparanase expression. Biochemistry 2004, 43, 4971–4977. [Google Scholar] [CrossRef] [PubMed]
- Peretti, T.; Waisberg, J.; Mader, A.M.A.A.; de Matos, L.L.; da Costa, R.B.; Conceição, G.M.d.S.; Lopes, A.C.; Nader, H.B.; Pinhal, M.A.S. Heparanase-2, syndecan-1, and extracellular matrix remodeling in colorectal carcinoma. Eur. J. Gastroenterol. Hepatol. 2008, 20, 756–765. [Google Scholar] [CrossRef]
- Wang, L.; Fuster, M.; Sriramarao, P.; Esko, J.D. Endothelial heparan sulfate deficiency impairs L-selectin- and chemokine-mediated neutrophil trafficking during inflammatory responses. Nat. Immunol. 2005, 6, 902–910. [Google Scholar] [CrossRef]
- Schmidt, E.P.; Yang, Y.; Janssen, W.J.; Gandjeva, A.; Perez, M.J.; Barthel, L.; Zemans, R.L.; Bowman, J.C.; Koyanagi, D.E.; Yunt, Z.X.; et al. The pulmonary endothelial glycocalyx regulates neutrophil adhesion and lung injury during experimental sepsis. Nat. Med. 2012, 18, 1217–1223. [Google Scholar] [CrossRef]
- Gross-Cohen, M.; Feld, S.; Naroditsky, I.; Nativ, O.; Ilan, N.; Vlodavsky, I. Heparanase 2 expression inversely correlates with bladder carcinoma grade and stage. Oncotarget 2016, 7, 22556–22565. [Google Scholar] [CrossRef]
- Agelidis, A.M.; Hadigal, S.R.; Jaishankar, D.; Shukla, D. Viral Activation of Heparanase Drives Pathogenesis of Herpes Simplex Virus-1. Cell Rep. 2017, 20, 439–450. [Google Scholar] [CrossRef]
- Hadigal, S.R.; Agelidis, A.M.; Karasneh, G.A.; Antoine, T.E.; Yakoub, A.M.; Ramani, V.C.; Djalilian, A.R.; Sanderson, R.D.; Shukla, D. Heparanase is a host enzyme required for herpes simplex virus-1 release from cells. Nat. Commun. 2015, 6, 6985. [Google Scholar] [CrossRef] [PubMed]
- Courtney, S.M.; Hay, P.A.; Buck, R.T.; Colville, C.S.; Phillips, D.J.; Scopes, D.I.; Pollard, F.C.; Page, M.J.; Bennett, J.M.; Hircock, M.L.; et al. Furanyl-1,3-thiazol-2-yl and benzoxazol-5-yl acetic acid derivatives: Novel classes of heparanase inhibitor. Bioorganic Med. Chem. Lett. 2005, 15, 2295–2299. [Google Scholar] [CrossRef] [PubMed]
- Martinez, W.M.; Spear, P.G. Amino acid substitutions in the V domain of nectin-1 (HveC) that impair entry activity for herpes simplex virus types 1 and 2 but not for pseudorabies virus or bovine herpesvirus 1. J. Virol. 2002, 76, 7255–7262. [Google Scholar] [CrossRef] [PubMed]
- Yadavalli, T.; Volety, I.; Shukla, D. Porcine Corneal Tissue Explant to Study the Efficacy of Herpes Simplex Virus-1 Antivirals. JoVE (J. Vis. Exp.) 2021, 175, e62195. [Google Scholar] [CrossRef] [PubMed]
- Hopkins, J.; Yadavalli, T.; Agelidis, A.M.; Shukla, D. Host Enzymes Heparanase and Cathepsin L Promote Herpes Simplex Virus 2 Release from Cells. J. Virol. 2018, 92, e01179-18. [Google Scholar] [CrossRef]
- Matos, L.L.; Suarez, E.R.; Theodoro, T.R.; Trufelli, D.C.; Melo, C.M.; Garcia, L.F.; Oliveira, O.C.G.; Matos, M.G.L.; Kanda, J.L.; Nader, H.B.; et al. The Profile of Heparanase Expression Distinguishes Differentiated Thyroid Carcinoma from Benign Neoplasms. PLoS ONE 2015, 10, e0141139. [Google Scholar] [CrossRef]
- Ostrovsky, O.; Beider, K.; Magen, H.; Leiba, M.; Sanderson, R.D.; Vlodavsky, I.; Nagler, A. Effect of HPSE and HPSE2 SNPs on the Risk of Developing Primary Paraskeletal Multiple Myeloma. Cells 2023, 12, 913. [Google Scholar] [CrossRef] [PubMed]
- Kiyan, Y.; Tkachuk, S.; Kurselis, K.; Shushakova, N.; Stahl, K.; Dawodu, D.; Kiyan, R.; Chichkov, B.; Haller, H. Heparanase-2 protects from LPS-mediated endothelial injury by inhibiting TLR4 signalling. Sci. Rep. 2019, 9, 13591. [Google Scholar] [CrossRef]
- Buijsers, B.; Garsen, M.; de Graaf, M.; Bebber, M.B.-V.; Guo, C.; Li, X.; van der Vlag, J. Heparanase-2 protein and peptides have a protective effect on experimental glomerulonephritis and diabetic nephropathy. Front. Pharmacol. 2023, 14, 1098184. [Google Scholar] [CrossRef]




Disclaimer/Publisher’s Note: The statements, opinions and data contained in all publications are solely those of the individual author(s) and contributor(s) and not of MDPI and/or the editor(s). MDPI and/or the editor(s) disclaim responsibility for any injury to people or property resulting from any ideas, methods, instructions or products referred to in the content. |
© 2024 by the authors. Licensee MDPI, Basel, Switzerland. This article is an open access article distributed under the terms and conditions of the Creative Commons Attribution (CC BY) license (https://creativecommons.org/licenses/by/4.0/).
Share and Cite
Hopkins, J.; Volety, I.; Qatanani, F.; Shukla, D. Heparanase 2 Modulation Inhibits HSV-2 Replication by Regulating Heparan Sulfate. Viruses 2024, 16, 1832. https://doi.org/10.3390/v16121832
Hopkins J, Volety I, Qatanani F, Shukla D. Heparanase 2 Modulation Inhibits HSV-2 Replication by Regulating Heparan Sulfate. Viruses. 2024; 16(12):1832. https://doi.org/10.3390/v16121832
Chicago/Turabian StyleHopkins, James, Ipsita Volety, Farreh Qatanani, and Deepak Shukla. 2024. "Heparanase 2 Modulation Inhibits HSV-2 Replication by Regulating Heparan Sulfate" Viruses 16, no. 12: 1832. https://doi.org/10.3390/v16121832
APA StyleHopkins, J., Volety, I., Qatanani, F., & Shukla, D. (2024). Heparanase 2 Modulation Inhibits HSV-2 Replication by Regulating Heparan Sulfate. Viruses, 16(12), 1832. https://doi.org/10.3390/v16121832

