NSC95397 Is a Novel HIV-1 Latency-Reversing Agent
Abstract
1. Introduction
2. Materials and Methods
2.1. Cell Lines and Culture
2.2. Medium-Throughput Compound Screen
2.3. Flow Cytometry
2.4. Hypoxia Assays
2.5. Drug Synergy Calculations
2.6. Western Blots
2.7. RNA Isolation
2.8. qRT-PCR
2.9. RNA Library Prep and Sequencing
2.10. RNA Sequencing Analysis
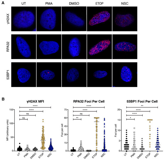
2.11. Immunofluorescence Microscopy
3. Results
3.1. NSC95397 Identified as an HIV-1 Latency-Reversal Agent (LRA) from a Medium-Throughput Screen
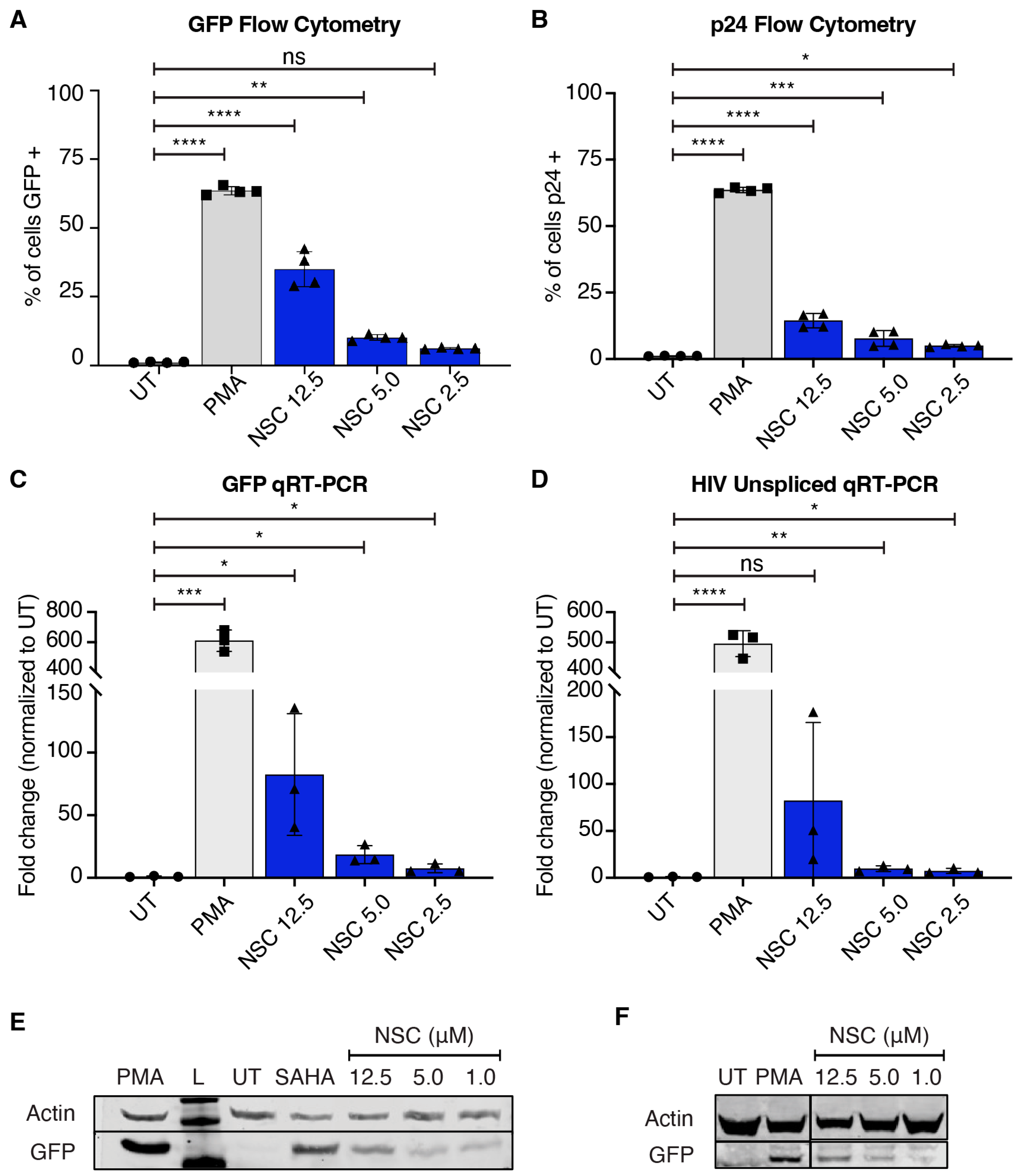
3.2. NSC95397 Induces Both GFP and p24 Expression in Multiple J-Lat Clones
3.3. NSC95397 Synergizes with Known LRAs Across Different Latency Models
3.4. NSC95397 Does Not Increase Global Histone Markers of Open Chromatin
3.5. NSC95397 Does Not Increase Known HIV-1-Associated Transcription Pathways
3.6. NSC95397 Increases Markers of DNA Damage
3.7. NSC95397 Increases HIV-1 Reactivation in Combination with Established LRAs in Hypoxic Conditions
4. Discussion
Supplementary Materials
Author Contributions
Funding
Institutional Review Board Statement
Informed Consent Statement
Data Availability Statement
Acknowledgments
Conflicts of Interest
References
- Mbonye, U.; Karn, J. The Molecular Basis for Human Immunodeficiency Virus Latency. Annu. Rev. Virol. 2017, 4, 261–285. [Google Scholar] [CrossRef] [PubMed]
- Siliciano, R.F.; Greene, W.C. HIV latency. Cold Spring Harb. Perspect. Med. 2011, 1, a007096. [Google Scholar] [CrossRef] [PubMed]
- Roebuck, K.A.; Saifuddin, M. Regulation of HIV-1 transcription. Gene Expr. 1999, 8, 67–84. [Google Scholar] [PubMed]
- Spivak, A.M.; Planelles, V. Novel Latency Reversal Agents for HIV-1 Cure. Annu. Rev. Med. 2018, 69, 421–436. [Google Scholar] [CrossRef] [PubMed]
- Ait-Ammar, A.; Kula, A.; Darcis, G.; Verdikt, R.; De Wit, S.; Gautier, V.; Mallon, P.W.G.; Marcello, A.; Rohr, O.; Van Lint, C. Current Status of Latency Reversing Agents Facing the Heterogeneity of HIV-1 Cellular and Tissue Reservoirs. Front. Microbiol. 2020, 10, 3060. [Google Scholar] [CrossRef]
- Spina, C.A.; Anderson, J.; Archin, N.M.; Bosque, A.; Chan, J.; Famiglietti, M.; Greene, W.C.; Kashuba, A.; Lewin, S.R.; Margolis, D.M.; et al. An in-depth comparison of latent HIV-1 reactivation in multiple cell model systems and resting CD4+ T cells from aviremic patients. PLoS Pathog. 2013, 9, e1003834. [Google Scholar] [CrossRef]
- Chung, C.H.; Mele, A.R.; Allen, A.G.; Costello, R.; Dampier, W.; Nonnemacher, M.R.; Wigdahl, B. Integrated Human Immunodeficiency Virus Type 1 Sequence in J-Lat 10.6. Microbiol. Resour. Announc. 2020, 9, e00179-20. [Google Scholar] [CrossRef]
- Jordan, A.; Bisgrove, D.; Verdin, E. HIV reproducibly establishes a latent infection after acute infection of T cells in vitro. EMBO J. 2003, 22, 1868–1877. [Google Scholar] [CrossRef]
- Chan, J.K.; Bhattacharyya, D.; Lassen, K.G.; Ruelas, D.; Greene, W.C. Calcium/calcineurin synergizes with prostratin to promote NF-κB dependent activation of latent HIV. PLoS ONE 2013, 8, e77749. [Google Scholar] [CrossRef]
- Peyregne, V.P.; Kar, S.; Ham, S.W.; Wang, M.; Wang, Z.; Carr, B.I. Novel hydroxyl naphthoquinones with potent Cdc25 antagonizing and growth inhibitory properties. Mol. Cancer Ther. 2005, 4, 595–602. [Google Scholar] [CrossRef]
- Dubey, N.K.; Peng, B.Y.; Lin, C.M.; Wang, P.D.; Wang, J.R.; Chan, C.H.; Wei, H.J.; Deng, W.P. NSC 95397 Suppresses Proliferation and Induces Apoptosis in Colon Cancer Cells through MKP-1 and the ERK1/2 Pathway. Int J Mol Sci 2018, 19, 1625. [Google Scholar] [CrossRef] [PubMed]
- Marti, F.; Krause, A.; Post, N.H.; Lyddane, C.; Dupont, B.; Sadelain, M.; King, P.D. Negative-feedback regulation of CD28 costimulation by a novel mitogen-activated protein kinase phosphatase, MKP6. J. Immunol. 2001, 166, 197–206. [Google Scholar] [CrossRef] [PubMed]
- Seo, H.-Y.; Cho, S.-Y. In vivo Effect of NSC-95397 as a DUSP14 Inhibitor. Bull. Korean Chem. Soc. 2011, 32, 4438–4440. [Google Scholar] [CrossRef]
- Stanford, S.M.; Panchal, R.G.; Walker, L.M.; Wu, D.J.; Falk, M.D.; Mitra, S.; Damle, S.S.; Ruble, D.; Kaltcheva, T.; Zhang, S.; et al. High-throughput screen using a single-cell tyrosine phosphatase assay reveals biologically active inhibitors of tyrosine phosphatase CD45. Proc. Natl. Acad. Sci. USA 2012, 109, 13972–13977. [Google Scholar] [CrossRef] [PubMed]
- Yang, Y.; Yang, W.S.; Yu, T.; Yi, Y.S.; Park, J.G.; Jeong, D.; Kim, J.H.; Oh, J.S.; Yoon, K.; Kim, J.H.; et al. Novel anti-inflammatory function of NSC95397 by the suppression of multiple kinases. Biochem. Pharmacol. 2014, 88, 201–215. [Google Scholar] [CrossRef] [PubMed]
- Folks, T.M.; Clouse, K.A.; Justement, J.; Rabson, A.; Duh, E.; Kehrl, J.H.; Fauci, A.S. Tumor necrosis factor alpha induces expression of human immunodeficiency virus in a chronically infected T-cell clone. Proc. Natl. Acad. Sci. USA 1989, 86, 2365–2368. [Google Scholar] [CrossRef] [PubMed]
- Clouse, K.A.; Powell, D.; Washington, I.; Poli, G.; Strebel, K.; Farrar, W.; Barstad, P.; Kovacs, J.; Fauci, A.S.; Folks, T.M. Monokine regulation of human immunodeficiency virus-1 expression in a chronically infected human T cell clone. J. Immunol. 1989, 142, 431–438. [Google Scholar] [CrossRef]
- Symons, J.; Chopra, A.; Malatinkova, E.; De Spiegelaere, W.; Leary, S.; Cooper, D.; Abana, C.O.; Rhodes, A.; Rezaei, S.D.; Vandekerckhove, L.; et al. HIV integration sites in latently infected cell lines: Evidence of ongoing replication. Retrovirology 2017, 14, 2. [Google Scholar] [CrossRef]
- Folks, T.M.; Justement, J.; Kinter, A.; Dinarello, C.A.; Fauci, A.S. Cytokine-induced expression of HIV-1 in a chronically infected promonocyte cell line. Science 1987, 238, 800–802. [Google Scholar] [CrossRef]
- Zhuang, X.; Pedroza-Pacheco, I.; Nawroth, I.; Kliszczak, A.E.; Magri, A.; Paes, W.; Rubio, C.O.; Yang, H.; Ashcroft, M.; Mole, D.; et al. Hypoxic microenvironment shapes HIV-1 replication and latency. Commun. Biol. 2020, 3, 376. [Google Scholar] [CrossRef]
- Chou, T.C.; Talalay, P. Quantitative analysis of dose-effect relationships: The combined effects of multiple drugs or enzyme inhibitors. Adv. Enzym. Regul. 1984, 22, 27–55. [Google Scholar] [CrossRef] [PubMed]
- Chou, T.C. Frequently asked questions in drug combinations and the mass-action law-based answers. Synergy 2014, 1, 3–21. [Google Scholar] [CrossRef]
- Blanco, A.; Mahajan, T.; Coronado, R.A.; Ma, K.; Demma, D.R.; Dar, R.D. Synergistic Chromatin-Modifying Treatments Reactivate Latent HIV and Decrease Migration of Multiple Host-Cell Types. Viruses 2021, 13, 1097. [Google Scholar] [CrossRef] [PubMed]
- Chomczynski, P.; Mackey, K. Short technical reports. Modification of the TRI reagent procedure for isolation of RNA from polysaccharide- and proteoglycan-rich sources. Biotechniques 1995, 19, 942–945. [Google Scholar] [PubMed]
- Ewels, P.; Magnusson, M.; Lundin, S.; Kaller, M. MultiQC: Summarize analysis results for multiple tools and samples in a single report. Bioinformatics 2016, 32, 3047–3048. [Google Scholar] [CrossRef]
- Andrews, S. FastQC: A Quality Control Tool for High throughput Sequence Data; Babraham Bioinformatics: Cambridge, UK, 2010. [Google Scholar]
- Dobin, A.; Davis, C.A.; Schlesinger, F.; Drenkow, J.; Zaleski, C.; Jha, S.; Batut, P.; Chaisson, M.; Gingeras, T.R. STAR: Ultrafast universal RNA-seq aligner. Bioinformatics 2013, 29, 15–21. [Google Scholar] [CrossRef]
- Love, M.I.; Huber, W.; Anders, S. Moderated estimation of fold change and dispersion for RNA-seq data with DESeq2. Genome Biol. 2014, 15, 550. [Google Scholar] [CrossRef]
- Blighe, K.; Rana, S.; Lewis, M. EnhancedVolcano: Publication-Ready Volcano Plots with Enhanced Colouring and Labeling. 2018. Available online: https://github.com/kevinblighe/EnhancedVolcano (accessed on 1 January 2022).
- Zhou, Y.; Zhou, B.; Pache, L.; Chang, M.; Khodabakhshi, A.H.; Tanaseichuk, O.; Benner, C.; Chanda, S.K. Metascape provides a biologist-oriented resource for the analysis of systems-level datasets. Nat. Commun. 2019, 10, 1523. [Google Scholar] [CrossRef]
- Subramanian, A.; Tamayo, P.; Mootha, V.K.; Mukherjee, S.; Ebert, B.L.; Gillette, M.A.; Paulovich, A.; Pomeroy, S.L.; Golub, T.R.; Lander, E.S.; et al. Gene set enrichment analysis: A knowledge-based approach for interpreting genome-wide expression profiles. Proc. Natl. Acad. Sci. USA 2005, 102, 15545–15550. [Google Scholar] [CrossRef]
- Liberzon, A.; Birger, C.; Thorvaldsdottir, H.; Ghandi, M.; Mesirov, J.P.; Tamayo, P. The Molecular Signatures Database (MSigDB) hallmark gene set collection. Cell Syst. 2015, 1, 417–425. [Google Scholar] [CrossRef]
- Boehm, D.; Calvanese, V.; Dar, R.D.; Xing, S.; Schroeder, S.; Martins, L.; Aull, K.; Li, P.C.; Planelles, V.; Bradner, J.E.; et al. BET bromodomain-targeting compounds reactivate HIV from latency via a Tat-independent mechanism. Cell Cycle 2013, 12, 452–462. [Google Scholar] [CrossRef] [PubMed]
- Le Tourneau, C.; Raymond, E.; Faivre, S. Sunitinib: A novel tyrosine kinase inhibitor. A brief review of its therapeutic potential in the treatment of renal carcinoma and gastrointestinal stromal tumors (GIST). Ther. Clin. Risk Manag. 2007, 3, 341–348. [Google Scholar] [CrossRef] [PubMed]
- Chou, T.C. Theoretical basis, experimental design, and computerized simulation of synergism and antagonism in drug combination studies. Pharmacol. Rev. 2006, 58, 621–681. [Google Scholar] [CrossRef] [PubMed]
- Cannon, P.; Kim, S.H.; Ulich, C.; Kim, S. Analysis of Tat function in human immunodeficiency virus type 1-infected low-level-expression cell lines U1 and ACH-2. J. Virol. 1994, 68, 1993–1997. [Google Scholar] [CrossRef] [PubMed]
- Timmons, A.; Fray, E.; Kumar, M.; Wu, F.; Dai, W.; Bullen, C.K.; Kim, P.; Hetzel, C.; Yang, C.; Beg, S.; et al. HSF1 inhibition attenuates HIV-1 latency reversal mediated by several candidate LRAs In Vitro and Ex Vivo. Proc. Natl. Acad. Sci. USA 2020, 117, 15763–15771. [Google Scholar] [CrossRef]
- Christmann, M.; Kaina, B. Transcriptional regulation of human DNA repair genes following genotoxic stress: Trigger mechanisms, inducible responses and genotoxic adaptation. Nucleic Acids Res. 2013, 41, 8403–8420. [Google Scholar] [CrossRef]
- White, C.H.; Moesker, B.; Beliakova-Bethell, N.; Martins, L.J.; Spina, C.A.; Margolis, D.M.; Richman, D.D.; Planelles, V.; Bosque, A.; Woelk, C.H. Transcriptomic Analysis Implicates the p53 Signaling Pathway in the Establishment of HIV-1 Latency in Central Memory CD4 T Cells in an In Vitro Model. PLoS Pathog. 2016, 12, e1006026. [Google Scholar] [CrossRef]
- Colin, L.; Van Lint, C. Molecular control of HIV-1 postintegration latency: Implications for the development of new therapeutic strategies. Retrovirology 2009, 6, 111. [Google Scholar] [CrossRef]
- Jones, D.P.; Aw, T.Y.; Shan, X.Q. Drug metabolism and toxicity during hypoxia. Drug Metab. Rev. 1989, 20, 247–260. [Google Scholar] [CrossRef]
- McMahon, D.K.; Zheng, L.; Cyktor, J.C.; Aga, E.; Macatangay, B.J.; Godfrey, C.; Para, M.; Mitsuyasu, R.T.; Hesselgesser, J.; Dragavon, J.; et al. A Phase 1/2 Randomized, Placebo-Controlled Trial of Romidespin in Persons With HIV-1 on Suppressive Antiretroviral Therapy. J. Infect. Dis. 2021, 224, 648–656. [Google Scholar] [CrossRef]
- Jiang, G.; Espeseth, A.; Hazuda, D.J.; Margolis, D.M. c-Myc and Sp1 contribute to proviral latency by recruiting histone deacetylase 1 to the human immunodeficiency virus type 1 promoter. J. Virol. 2007, 81, 10914–10923. [Google Scholar] [CrossRef] [PubMed]
- Stanley, S.K.; Folks, T.M.; Fauci, A.S. Induction of expression of human immunodeficiency virus in a chronically infected promonocytic cell line by ultraviolet irradiation. AIDS Res. Hum. Retroviruses 1989, 5, 375–384. [Google Scholar] [CrossRef]
- Miller, S.C.; Taylor, A.; Watanabe, K.; Mok, K.; Torti, F.M. Regulation of NF-κB and HIV-1 LTR activity in mouse L cells by ultraviolet radiation: LTR trans-activation in a nonirradiated genome in heterokaryons. Exp. Cell Res. 1997, 230, 9–21. [Google Scholar] [CrossRef] [PubMed]
- Besnard, E.; Hakre, S.; Kampmann, M.; Lim, H.W.; Hosmane, N.N.; Martin, A.; Bassik, M.C.; Verschueren, E.; Battivelli, E.; Chan, J.; et al. The mTOR Complex Controls HIV Latency. Cell Host Microbe 2016, 20, 785–797. [Google Scholar] [CrossRef] [PubMed]
- Zicari, S.; Sharma, A.L.; Sahu, G.; Dubrovsky, L.; Sun, L.; Yue, H.; Jada, T.; Ochem, A.; Simon, G.; Bukrinsky, M.; et al. DNA dependent protein kinase (DNA-PK) enhances HIV transcription by promoting RNA polymerase II activity and recruitment of transcription machinery at HIV LTR. Oncotarget 2020, 11, 699–726. [Google Scholar] [CrossRef] [PubMed]
- Albini, L.; Calabresi, A.; Gotti, D.; Ferraresi, A.; Festa, A.; Donato, F.; Magoni, M.; Castelli, F.; Quiros-Roldan, E. Burden of non-AIDS-defining and non-virus-related cancers among HIV-infected patients in the combined antiretroviral therapy era. AIDS Res. Hum. Retroviruses 2013, 29, 1097–1104. [Google Scholar] [CrossRef]
- Herida, M.; Mary-Krause, M.; Kaphan, R.; Cadranel, J.; Poizot-Martin, I.; Rabaud, C.; Plaisance, N.; Tissot-Dupont, H.; Boue, F.; Lang, J.M.; et al. Incidence of non–AIDS-defining cancers before and during the highly active antiretroviral therapy era in a cohort of human immunodeficiency virus-infected patients. J. Clin. Oncol. 2003, 21, 3447–3453. [Google Scholar] [CrossRef]
- Yanik, E.L.; Napravnik, S.; Cole, S.R.; Achenbach, C.J.; Gopal, S.; Olshan, A.; Dittmer, D.P.; Kitahata, M.M.; Mugavero, M.J.; Saag, M.; et al. Incidence and timing of cancer in HIV-infected individuals following initiation of combination antiretroviral therapy. Clin. Infect. Dis. 2013, 57, 756–764. [Google Scholar] [CrossRef]








| Cell Line | NSC95397 [uM] | SAHA [uM] | CI | Drug—Drug Effect |
|---|---|---|---|---|
| J-Lat 10.6 | 1.5 | 12.5 | 1.18 | Slight Antagonism |
| 1.5 | 5.0 | 0.64 | Synergism | |
| 1.5 | 1.0 | 0.59 | Synergism | |
| J-Lat 5A8 | 1.5 | 12.5 | 1.17 | Slight Antagonism |
| 1.5 | 5.0 | 0.89 | Slight Synergism | |
| 1.5 | 1.0 | 1.01 | Nearly Additive | |
| ACH-2 | 2.5 | 20.0 | 1.65 | Antagonism |
| 2.5 | 10.0 | 0.75 | Moderate Synergism | |
| 2.5 | 2.0 | 0.50 | Synergism | |
| 2.5 | 0.5 | 0.88 | Slight Synergism | |
| U1 | 2.5 | 20.0 | 3.91 | Strong Antagonism |
| 2.5 | 10.0 | 1.49 | Antagonism | |
| 2.5 | 2.0 | 0.18 | Strong Synergism | |
| 2.5 | 0.5 | 0.10 | Strong Synergism | |
| J-Lat 10.6 (Hypoxia) | 1.5 | 12.5 | 0.88 | Slight Synergism |
| 1.5 | 5.0 | 0.67 | Synergism | |
| 1.5 | 1.0 | 0.67 | Synergism | |
| J-Lat 5A8 (Hypoxia) | 1.5 | 12.5 | 1.01 | Nearly Additive |
| 1.5 | 5.0 | 0.79 | Moderate Synergism | |
| 1.5 | 1.0 | 1.06 | Nearly Additive |
| Cell Line | NSC95397 [uM] | Prostratin [uM] | CI | Drug–Drug Effect |
|---|---|---|---|---|
| J-Lat 10.6 | 1.5 | 0.66 | 0.85 | Slight Synergism |
| 1.5 | 0.33 | 0.49 | Synergism | |
| 1.5 | 0.10 | 0.36 | Synergism | |
| J-Lat 5A8 | 1.5 | 5.00 | 0.84 | Moderate Synergism |
| 1.5 | 1.00 | 0.68 | Synergism | |
| 1.5 | 0.50 | 0.75 | Moderate Synergism | |
| ACH-2 | 2.5 | 0.50 | 1.00 | Near Additive |
| 2.5 | 0.25 | 0.76 | Moderate Synergism | |
| 2.5 | 0.13 | 0.65 | Synergism | |
| U1 | 2.5 | 5.00 | 2.99 | Antagonism |
| 2.5 | 1.00 | 0.44 | Synergism | |
| 2.5 | 0.50 | 0.30 | Synergism | |
| J-Lat 10.6 (Hypoxia) | 1.5 | 0.66 | 1.01 | Near Additive |
| 1.5 | 0.33 | 0.84 | Moderate Synergism | |
| 1.5 | 0.10 | 0.85 | Slight Synergism | |
| J-Lat 5A8 (Hypoxia) | 1.5 | 5.00 | 1.07 | Near Additive |
| 1.5 | 1.00 | 0.81 | Moderate Synergism | |
| 1.5 | 0.50 | 0.79 | Moderate Synergism |
Disclaimer/Publisher’s Note: The statements, opinions and data contained in all publications are solely those of the individual author(s) and contributor(s) and not of MDPI and/or the editor(s). MDPI and/or the editor(s) disclaim responsibility for any injury to people or property resulting from any ideas, methods, instructions or products referred to in the content. |
© 2024 by the authors. Licensee MDPI, Basel, Switzerland. This article is an open access article distributed under the terms and conditions of the Creative Commons Attribution (CC BY) license (https://creativecommons.org/licenses/by/4.0/).
Share and Cite
Nichols Doyle, R.; Yang, V.; Kayode, Y.I.; Damoiseaux, R.; Taylor, H.E.; Fregoso, O.I. NSC95397 Is a Novel HIV-1 Latency-Reversing Agent. Viruses 2024, 16, 1783. https://doi.org/10.3390/v16111783
Nichols Doyle R, Yang V, Kayode YI, Damoiseaux R, Taylor HE, Fregoso OI. NSC95397 Is a Novel HIV-1 Latency-Reversing Agent. Viruses. 2024; 16(11):1783. https://doi.org/10.3390/v16111783
Chicago/Turabian StyleNichols Doyle, Randilea, Vivian Yang, Yetunde I. Kayode, Robert Damoiseaux, Harry E. Taylor, and Oliver I. Fregoso. 2024. "NSC95397 Is a Novel HIV-1 Latency-Reversing Agent" Viruses 16, no. 11: 1783. https://doi.org/10.3390/v16111783
APA StyleNichols Doyle, R., Yang, V., Kayode, Y. I., Damoiseaux, R., Taylor, H. E., & Fregoso, O. I. (2024). NSC95397 Is a Novel HIV-1 Latency-Reversing Agent. Viruses, 16(11), 1783. https://doi.org/10.3390/v16111783

