Phylogenetic Insights into H7Nx Influenza Viruses: Uncovering Reassortment Patterns and Geographic Variability
Abstract
1. Introduction
2. Materials and Methods
2.1. Preparation of Nucleotide Sequence Alignments
2.2. Reassortment Analysis
2.3. Phylogenetic Analysis
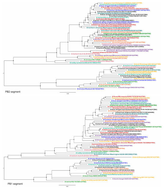
3. Results
4. Discussion
5. Conclusions
Supplementary Materials
Author Contributions
Funding
Institutional Review Board Statement
Informed Consent Statement
Data Availability Statement
Conflicts of Interest
References
- Hutchinson, E.C. Influenza Virus. Trends Microbiol. 2018, 26, 809–810. [Google Scholar] [CrossRef] [PubMed]
- Suarez, D.L. Influenza a Virus. In Animal Influenza; Wiley: Hoboken, NJ, USA, 2016; pp. 1–30. [Google Scholar]
- Webster, R.G.; Bean, W.J.; Gorman, O.T.; Chambers, T.M.; Kawaoka, Y. Evolution and Ecology of Influenza A Viruses. Microbiol. Rev. 1992, 56, 152–179. [Google Scholar] [CrossRef]
- Tong, S.; Zhu, X.; Li, Y.; Shi, M.; Zhang, J.; Bourgeois, M.; Yang, H.; Chen, X.; Recuenco, S.; Gomez, J.; et al. New World Bats Harbor Diverse Influenza A Viruses. PLoS Pathog. 2013, 9, e1003657. [Google Scholar] [CrossRef]
- Tong, S.; Li, Y.; Rivailler, P.; Conrardy, C.; Castillo, D.A.A.; Chen, L.-M.; Recuenco, S.; Ellison, J.A.; Davis, C.T.; York, I.A.; et al. A Distinct Lineage of Influenza A Virus from Bats. Proc. Natl. Acad. Sci. USA 2012, 109, 4269–4274. [Google Scholar] [CrossRef]
- Fereidouni, S.; Starick, E.; Karamendin, K.; Genova, C.D.; Scott, S.D.; Khan, Y.; Harder, T.; Kydyrmanov, A. Genetic Characterization of a New Candidate Hemagglutinin Subtype of Influenza A Viruses. Emerg. Microbes Infect. 2023, 12, 2225645. [Google Scholar] [CrossRef] [PubMed]
- Swayne, D.E.; Radin, M.J.; Hoepf, T.M.; Slemons, R.D. Acute Renal Failure as the Cause of Death in Chickens Following Intravenous Inoculation with Avian Influenza Virus A/Chicken/Alabama/7395/75 (H4N8). Avian Dis. 1994, 38, 151. [Google Scholar] [CrossRef]
- Shoham, D. Review: Molecular Evolution and the Feasibility of an Avian Influenza Virus Becoming a Pandemic Strain––A Conceptual Shift. Virus Genes 2006, 33, 127–132. [Google Scholar] [CrossRef] [PubMed]
- Cumulative Number of Confirmed Human Cases of Avian Influenza A(H5N1) Reported to WHO, 2003–2014. Available online: https://cdn.who.int/media/docs/default-source/influenza/h5n1-human-case-cumulative-table/cumulative-number-of-confirmed-human-cases-for-avian-influenza-a(h5n1)-reported-to-who--2003-2023.pdf?sfvrsn=74bc4d1_1&download=true (accessed on 10 September 2024).
- Belser, J.A.; Bridges, C.B.; Katz, J.M.; Tumpey, T.M. Past, Present, and Possible Future Human Infection with Influenza Virus A Subtype H7. Emerg. Infect. Dis. 2009, 15, 859–865. [Google Scholar] [CrossRef]
- Webster, R.G.; Geraci, J.; Petursson, G.; Skirnisson, K. Conjunctivitis in Human Beings Caused by Influenza A Virus of Seals. N. Engl. J. Med. 1981, 304, 911. [Google Scholar] [CrossRef]
- Kurtz, J.; Manvell, R.J.; Banks, J. Avian Influenza Virus Isolated from a Woman with Conjunctivitis. Lancet 1996, 348, 901–902. [Google Scholar] [CrossRef]
- Terebuh, P.; Adija, A.; Edwards, L.; Rowe, T.; Jenkins, S.; Kleene, J.; Fukuda, K.; Katz, J.M.; Bridges, C.B. Human Infection with Avian Influenza A(H7N2) Virus—Virginia, 2002. Influenza Other Respi. Viruses 2018, 12, 529–532. [Google Scholar] [CrossRef] [PubMed]
- Fouchier, R.A.M.; Schneeberger, P.M.; Rozendaal, F.W.; Broekman, J.M.; Kemink, S.A.G.; Munster, V.; Kuiken, T.; Rimmelzwaan, G.F.; Schutten, M.; van Doornum, G.J.J.; et al. Avian Influenza A Virus (H7N7) Associated with Human Conjunctivitis and a Fatal Case of Acute Respiratory Distress Syndrome. Proc. Natl. Acad. Sci. USA 2004, 101, 1356–1361. [Google Scholar] [CrossRef] [PubMed]
- Li, C.; Chen, H. H7N9 Influenza Virus in China. Cold Spring Harb. Perspect. Med. 2021, 11, a038349. [Google Scholar] [CrossRef]
- Wang, Y.; Dai, Z.; Cheng, H.; Liu, Z.; Pan, Z.; Deng, W.; Gao, T.; Li, X.; Yao, Y.; Ren, J.; et al. Towards a Better Understanding of the Novel Avian-Origin H7N9 Influenza A Virus in China. Sci. Rep. 2013, 3, 2318. [Google Scholar] [CrossRef]
- Qu, B.; Li, X.; Cardona, C.J.; Xing, Z. Reassortment and Adaptive Mutations of an Emerging Avian Influenza Virus H7N4 Subtype in China. PLoS ONE 2020, 15, e0227597. [Google Scholar] [CrossRef] [PubMed]
- Ivanova, A.O.; Volchkov, P.Y.; Deviatkin, A.A. Concatenation of Segmented Viral Genomes for Reassortment Analysis. bioRxiv 2024. [Google Scholar] [CrossRef]
- Fu, L.; Niu, B.; Zhu, Z.; Wu, S.; Li, W. CD-HIT: Accelerated for Clustering the next-Generation Sequencing Data. Bioinformatics 2012, 28, 3150–3152. [Google Scholar] [CrossRef] [PubMed]
- Katoh, K.; Rozewicki, J.; Yamada, K.D. MAFFT Online Service: Multiple Sequence Alignment, Interactive Sequence Choice and Visualization. Brief. Bioinform. 2018, 20, 1160–1166. [Google Scholar] [CrossRef]
- Katoh, K.; Standley, D.M. MAFFT Multiple Sequence Alignment Software Version 7: Improvements in Performance and Usability. Mol. Biol. Evol. 2013, 30, 772–780. [Google Scholar] [CrossRef]
- Svinti, V.; Cotton, J.A.; McInerney, J.O. New Approaches for Unravelling Reassortment Pathways. BMC Evol. Biol. 2013, 13, 1. [Google Scholar] [CrossRef]
- Varsani, A.; Lefeuvre, P.; Roumagnac, P.; Martin, D. Notes on Recombination and Reassortment in Multipartite/Segmented Viruses. Curr. Opin. Virol. 2018, 33, 156–166. [Google Scholar] [CrossRef]
- Bloomquist, E.W.; Suchard, M.A. Unifying Vertical and Nonvertical Evolution: A Stochastic ARG-Based Framework. Syst. Biol. 2010, 59, 27–41. [Google Scholar] [CrossRef] [PubMed]
- Nagarajan, N.; Kingsford, C. GiRaF: Robust, Computational Identification of Influenza Reassortments via Graph Mining. Nucleic Acids Res. 2011, 39, e34. [Google Scholar] [CrossRef]
- Martin, D.P.; Varsani, A.; Roumagnac, P.; Botha, G.; Maslamoney, S.; Schwab, T.; Kelz, Z.; Kumar, V.; Murrell, B. RDP5: A Computer Program for Analyzing Recombination in, and Removing Signals of Recombination from, Nucleotide Sequence Datasets. Virus Evol. 2021, 7, veaa087. [Google Scholar] [CrossRef]
- Vakulenko, Y.; Deviatkin, A.; Drexler, J.F.; Lukashev, A. Modular Evolution of Coronavirus Genomes. Viruses 2021, 13, 1270. [Google Scholar] [CrossRef] [PubMed]
- Lole, K.S.; Bollinger, R.C.; Paranjape, R.S.; Gadkari, D.; Kulkarni, S.S.; Novak, N.G.; Ingersoll, R.; Sheppard, H.W.; Ray, S.C. Full-Length Human Immunodeficiency Virus Type 1 Genomes from Subtype C-Infected Seroconverters in India, with Evidence of Intersubtype Recombination. J. Virol. 1999, 73, 152–160. [Google Scholar] [CrossRef] [PubMed]
- Nguyen, L.-T.; Schmidt, H.A.; von Haeseler, A.; Minh, B.Q. IQ-TREE: A Fast and Effective Stochastic Algorithm for Estimating Maximum-Likelihood Phylogenies. Mol. Biol. Evol. 2015, 32, 268–274. [Google Scholar] [CrossRef]
- Kalyaanamoorthy, S.; Minh, B.Q.; Wong, T.K.F.; von Haeseler, A.; Jermiin, L.S. ModelFinder: Fast Model Selection for Accurate Phylogenetic Estimates. Nat. Methods 2017, 14, 587–589. [Google Scholar] [CrossRef]
- Shao, W.; Li, X.; Goraya, M.; Wang, S.; Chen, J.-L. Evolution of Influenza A Virus by Mutation and Re-Assortment. Int. J. Mol. Sci. 2017, 18, 1650. [Google Scholar] [CrossRef]
- Wille, M.; Holmes, E.C. The Ecology and Evolution of Influenza Viruses. Cold Spring Harb. Perspect. Med. 2020, 10, a038489. [Google Scholar] [CrossRef]
- Cargnin Faccin, F.; Perez, D.R. Pandemic Preparedness through Vaccine Development for Avian Influenza Viruses. Hum. Vaccin. Immunother. 2024, 20, 2347019. [Google Scholar] [CrossRef] [PubMed]
- Kok, A.; Scheuer, R.; Bestebroer, T.M.; Burke, D.F.; Wilks, S.H.; Spronken, M.I.; de Meulder, D.; Lexmond, P.; Pronk, M.; Smith, D.J.; et al. Characterization of A/H7 Influenza Virus Global Antigenic Diversity and Key Determinants in the Hemagglutinin Globular Head Mediating A/H7N9 Antigenic Evolution. MBio 2023, 14, e0048823. [Google Scholar] [CrossRef]
- Sun, H.; Cui, P.; Song, Y.; Qi, Y.; Li, X.; Qi, W.; Xu, C.; Jiao, P.; Liao, M. PB2 Segment Promotes High-Pathogenicity of H5N1 Avian Influenza Viruses in Mice. Front. Microbiol. 2015, 6, 73. [Google Scholar] [CrossRef] [PubMed]
- Hohensee, L.; Scheibner, D.; Schäfer, A.; Shelton, H.; Mettenleiter, T.C.; Breithaupt, A.; Dorhoi, A.; Abdelwhab, E.M.; Blohm, U. The Role of PB1-F2 in Adaptation of High Pathogenicity Avian Influenza Virus H7N7 in Chickens. Vet. Res. 2024, 55, 5. [Google Scholar] [CrossRef]
- Gao, H.; Sun, Y.; Hu, J.; Qi, L.; Wang, J.; Xiong, X.; Wang, Y.; He, Q.; Lin, Y.; Kong, W.; et al. The Contribution of PA-X to the Virulence of Pandemic 2009 H1N1 and Highly Pathogenic H5N1 Avian Influenza Viruses. Sci. Rep. 2015, 5, 8262. [Google Scholar] [CrossRef]
- Wasilenko, J.L.; Sarmento, L.; Pantin-Jackwood, M.J. A Single Substitution in Amino Acid 184 of the NP Protein Alters the Replication and Pathogenicity of H5N1 Avian Influenza Viruses in Chickens. Arch. Virol. 2009, 154, 969–979. [Google Scholar] [CrossRef] [PubMed]
- Calderon, B.M.; Danzy, S.; Delima, G.K.; Jacobs, N.T.; Ganti, K.; Hockman, M.R.; Conn, G.L.; Lowen, A.C.; Steel, J. Dysregulation of M Segment Gene Expression Contributes to Influenza A Virus Host Restriction. PLoS Pathog. 2019, 15, e1007892. [Google Scholar] [CrossRef] [PubMed]
- Petersen, H.; Wang, Z.; Lenz, E.; Pleschka, S.; Rautenschlein, S. Reassortment of NS Segments Modifies Highly Pathogenic Avian Influenza Virus Interaction with Avian Hosts and Host Cells. J. Virol. 2013, 87, 5362–5371. [Google Scholar] [CrossRef]
- Briand, F.-X.; Schmitz, A.; Ogor, K.; Le Prioux, A.; Guillou-Cloarec, C.; Guillemoto, C.; Allée, C.; Le Bras, M.-O.; Hirchaud, E.; Quenault, H.; et al. Emerging Highly Pathogenic H5 Avian Influenza Viruses in France during Winter 2015/16: Phylogenetic Analyses and Markers for Zoonotic Potential. Eurosurveillance 2017, 22, 30473. [Google Scholar] [CrossRef]
- Wang, D.; Yang, L.; Gao, R.; Zhang, X.; Tan, Y.; Wu, A.; Zhu, W.; Zhou, J.; Zou, S.; Li, X.; et al. Genetic Tuning of the Novel Avian Influenza A(H7N9) Virus during Interspecies Transmission, China, 2013. Eurosurveillance 2014, 19, 20836. [Google Scholar] [CrossRef]
- Ayllon, J.; Domingues, P.; Rajsbaum, R.; Miorin, L.; Schmolke, M.; Hale, B.G.; García-Sastre, A. A Single Amino Acid Substitution in the Novel H7N9 Influenza A Virus NS1 Protein Increases CPSF30 Binding and Virulence. J. Virol. 2014, 88, 12146–12151. [Google Scholar] [CrossRef] [PubMed]
- Yamayoshi, S.; Yamada, S.; Fukuyama, S.; Murakami, S.; Zhao, D.; Uraki, R.; Watanabe, T.; Tomita, Y.; Macken, C.; Neumann, G.; et al. Virulence-Affecting Amino Acid Changes in the PA Protein of H7N9 Influenza A Viruses. J. Virol. 2014, 88, 3127–3134. [Google Scholar] [CrossRef]
- Song, W.; Wang, P.; Mok, B.W.-Y.; Lau, S.-Y.; Huang, X.; Wu, W.-L.; Zheng, M.; Wen, X.; Yang, S.; Chen, Y.; et al. The K526R Substitution in Viral Protein PB2 Enhances the Effects of E627K on Influenza Virus Replication. Nat. Commun. 2014, 5, 5509. [Google Scholar] [CrossRef] [PubMed]
- Steel, J.; Lowen, A.C.; Mubareka, S.; Palese, P. Transmission of Influenza Virus in a Mammalian Host Is Increased by PB2 Amino Acids 627K or 627E/701N. PLoS Pathog. 2009, 5, e1000252. [Google Scholar] [CrossRef]
- Horimoto, T.; Rivera, E.; Pearson, J.; Senne, D.; Krauss, S.; Kawaoka, Y.; Webster, R.G. Origin and Molecular Changes Associated with Emergence of a Highly Pathogenic H5N2 Influenza Virus in Mexico. Virology 1995, 213, 223–230. [Google Scholar] [CrossRef]
- Spackman, E.; Senne, D.A.; Davison, S.; Suarez, D.L. SequenceAnalysis of Recent H7 Avian Influenza Viruses Associated with ThreeDifferent Outbreaks in Commercial Poultry in the UnitedStates. J. Virol. 2003, 77, 13399–13402. [Google Scholar] [CrossRef] [PubMed]
- Maurer-Stroh, S.; Lee, R.T.; Gunalan, V.; Eisenhaber, F. The Highly Pathogenic H7N3 Avian Influenza Strain from July 2012 in Mexico Acquired an Extended Cleavage Site through Recombination with Host 28S RRNA. Virol. J. 2013, 10, 139. [Google Scholar] [CrossRef]
- Pasick, J.; Handel, K.; Robinson, J.; Copps, J.; Ridd, D.; Hills, K.; Kehler, H.; Cottam-Birt, C.; Neufeld, J.; Berhane, Y.; et al. Intersegmental Recombination between the Haemagglutinin and Matrix Genes Was Responsible for the Emergence of a Highly Pathogenic H7N3 Avian Influenza Virus in British Columbia. J. Gen. Virol. 2005, 86, 727–731. [Google Scholar] [CrossRef]
- Monne, I.; Fusaro, A.; Nelson, M.I.; Bonfanti, L.; Mulatti, P.; Hughes, J.; Murcia, P.R.; Schivo, A.; Valastro, V.; Moreno, A.; et al. Emergence of a Highly Pathogenic Avian Influenza Virus from a Low-Pathogenic Progenitor. J. Virol. 2014, 88, 4375–4388. [Google Scholar] [CrossRef]
- Lee, D.-H.; Torchetti, M.K.; Killian, M.L.; Brown, I.; Swayne, D.E. Genome Sequences of Haemagglutinin Cleavage Site Predict the Pathogenicity Phenotype of Avian Influenza Virus: Statistically Validated Data for Facilitating Rapid Declarations and Reducing Reliance on in Vivo Testing. Avian Pathol. 2024, 53, 242–246. [Google Scholar] [CrossRef]
- Hulse-Post, D.J.; Franks, J.; Boyd, K.; Salomon, R.; Hoffmann, E.; Yen, H.L.; Webby, R.J.; Walker, D.; Nguyen, T.D.; Webster, R.G. Molecular Changes in the Polymerase Genes (PA and PB1) Associated with High Pathogenicity of H5N1 Influenza Virus in Mallard Ducks. J. Virol. 2007, 81, 8515–8524. [Google Scholar] [CrossRef] [PubMed]
- Cauthen, A.N.; Swayne, D.E.; Sekellick, M.J.; Marcus, P.I.; Suarez, D.L. Amelioration of Influenza Virus Pathogenesis in Chickens Attributed to the Enhanced Interferon-Inducing Capacity of a Virus with a Truncated NS1 Gene. J. Virol. 2007, 81, 1838–1847. [Google Scholar] [CrossRef] [PubMed]
- Wasilenko, J.L.; Lee, C.W.; Sarmento, L.; Spackman, E.; Kapczynski, D.R.; Suarez, D.L.; Pantin-Jackwood, M.J. NP, PB1, and PB2 Viral Genes Contribute to Altered Replication of H5N1 Avian Influenza Viruses in Chickens. J. Virol. 2008, 82, 4544–4553. [Google Scholar] [CrossRef] [PubMed]
- Velkers, F.C.; Manders, T.T.M.; Vernooij, J.C.M.; Stahl, J.; Slaterus, R.; Stegeman, J.A. Association of Wild Bird Densities around Poultry Farms with the Risk of Highly Pathogenic Avian Influenza Virus Subtype H5N8 Outbreaks in the Netherlands, 2016. Transbound. Emerg. Dis. 2021, 68, 76–87. [Google Scholar] [CrossRef]
- Hubbard, L.E.; Givens, C.E.; Stelzer, E.A.; Killian, M.L.; Kolpin, D.W.; Szablewski, C.M.; Poulson, R.L. Environmental Surveillance and Detection of Infectious Highly Pathogenic Avian Influenza Virus in Iowa Wetlands. Environ. Sci. Technol. Lett. 2023, 10, 1181–1187. [Google Scholar] [CrossRef]
- Ramey, A.M.; Reeves, A.B.; Lagassé, B.J.; Patil, V.; Hubbard, L.E.; Kolpin, D.W.; McCleskey, R.B.; Repert, D.A.; Stallknecht, D.E.; Poulson, R.L. Evidence for Interannual Persistence of Infectious Influenza A Viruses in Alaska Wetlands. Sci. Total Environ. 2022, 803, 150078. [Google Scholar] [CrossRef]
- Smith, G.J.D.; Vijaykrishna, D.; Bahl, J.; Lycett, S.J.; Worobey, M.; Pybus, O.G.; Ma, S.K.; Cheung, C.L.; Raghwani, J.; Bhatt, S.; et al. Origins and Evolutionary Genomics of the 2009 Swine-Origin H1N1 Influenza A Epidemic. Nature 2009, 459, 1122–1125. [Google Scholar] [CrossRef]
- Ludwig, S.; Schultz, U.; Mandler, J.; Fitch, W.M.; Scholtissek, C. Phylogenetic Relationship of the Nonstructural (NS) Genes of Influenza A Viruses. Virology 1991, 183, 566–577. [Google Scholar] [CrossRef] [PubMed]
- Treanor, J.J.; Snyder, M.H.; London, W.T.; Murphy, B.R. The B Allele of the NS Gene of Avian Influenza Viruses, but Not the A Allele, Attenuates a Human Influenza a Virus for Squirrel Monkeys. Virology 1989, 171, 1–9. [Google Scholar] [CrossRef]
- Turnbull, M.L.; Wise, H.M.; Nicol, M.Q.; Smith, N.; Dunfee, R.L.; Beard, P.M.; Jagger, B.W.; Ligertwood, Y.; Hardisty, G.R.; Xiao, H.; et al. Role of the B Allele of Influenza A Virus Segment 8 in Setting Mammalian Host Range and Pathogenicity. J. Virol. 2016, 90, 9263–9284. [Google Scholar] [CrossRef]
- Evseev, D.; Magor, K.E. Molecular Evolution of the Influenza A Virus Non-Structural Protein 1 in Interspecies Transmission and Adaptation. Front. Microbiol. 2021, 12, 693204. [Google Scholar] [CrossRef]
- Hansbro, P.M.; Warner, S.; Tracey, J.P.; Arzey, K.E.; Selleck, P.; O’Riley, K.; Beckett, E.L.; Bunn, C.; Kirkland, P.D.; Vijaykrishna, D.; et al. Surveillance and Analysis of Avian Influenza Viruses, Australia. Emerg. Infect. Dis. 2010, 16, 1896–1904. [Google Scholar] [CrossRef] [PubMed]
- Liu, S.; Zhuang, Q.; Wang, S.; Jiang, W.; Jin, J.; Peng, C.; Hou, G.; Li, J.; Yu, J.; Yu, X.; et al. Control of Avian Influenza in China: Strategies and Lessons. Transbound. Emerg. Dis. 2020, 67, 1463–1471. [Google Scholar] [CrossRef] [PubMed]
- Lee, E.-K.; Kang, H.-M.; Song, B.-M.; Lee, Y.-N.; Heo, G.-B.; Lee, H.-S.; Lee, Y.-J.; Kim, J.-H. Surveillance of Avian Influenza Viruses in South Korea between 2012 and 2014. Virol. J. 2017, 14, 54. [Google Scholar] [CrossRef] [PubMed]
- Sivay, M.V.; Sayfutdinova, S.G.; Sharshov, K.A.; Alekseev, A.Y.; Yurlov, A.K.; Runstadler, J.; Shestopalov, A.M. Surveillance of Influenza A Virus in Wild Birds in the Asian Portion of Russia in 2008. Avian Dis. 2012, 56, 456–463. [Google Scholar] [CrossRef]
- Günther, A.; Pohlmann, A.; Globig, A.; Ziegler, U.; Calvelage, S.; Keller, M.; Fischer, D.; Staubach, C.; Groschup, M.H.; Harder, T.; et al. Continuous Surveillance of Potentially Zoonotic Avian Pathogens Detects Contemporaneous Occurrence of Highly Pathogenic Avian Influenza Viruses (HPAIV H5) and Flaviviruses (USUV, WNV) in Several Wild and Captive Birds. Emerg. Microbes Infect. 2023, 12, 2231561. [Google Scholar] [CrossRef]
- Hufsky, F.; Lamkiewicz, K.; Almeida, A.; Aouacheria, A.; Arighi, C.; Bateman, A.; Baumbach, J.; Beerenwinkel, N.; Brandt, C.; Cacciabue, M.; et al. Computational Strategies to Combat COVID-19: Useful Tools to Accelerate SARS-CoV-2 and Coronavirus Research. Brief. Bioinform. 2021, 22, 642–663. [Google Scholar] [CrossRef]
- Peter, S.; Hölzer, M.; Lamkiewicz, K.; di Fenizio, P.S.; Al Hwaeer, H.; Marz, M.; Schuster, S.; Dittrich, P.; Ibrahim, B. Structure and Hierarchy of Influenza Virus Models Revealed by Reaction Network Analysis. Viruses 2019, 11, 449. [Google Scholar] [CrossRef]
- Deviatkin, A.A.; Simonov, R.A.; Trutneva, K.A.; Maznina, A.A.; Khavina, E.M.; Volchkov, P.Y. Universal Flu MRNA Vaccine: Promises, Prospects, and Problems. Vaccines 2022, 10, 709. [Google Scholar] [CrossRef]
- Erbelding, E.J.; Post, D.J.; Stemmy, E.J.; Roberts, P.C.; Augustine, A.D.; Ferguson, S.; Paules, C.I.; Graham, B.S.; Fauci, A.S. A Universal Influenza Vaccine: The Strategic Plan for the National Institute of Allergy and Infectious Diseases. J. Infect. Dis. 2018, 218, 347–354. [Google Scholar] [CrossRef]
- Williams, B.A.; Jones, C.H.; Welch, V.; True, J.M. Outlook of Pandemic Preparedness in a Post-COVID-19 World. Npj Vaccines 2023, 8, 178. [Google Scholar] [CrossRef] [PubMed]









| Subtype | Before Filtration by Identity | After Filtration by Identity (Sequences with More Than 99.0% of Identical Nucleotides Were Omitted) |
|---|---|---|
| H7N1 | 123 | 57 |
| H7N2 | 316 | 68 |
| H7N3 | 691 | 278 |
| H7N4 | 37 | 22 |
| H7N5 | 7 | 4 |
| H7N6 | 50 | 28 |
| H7N7 | 364 | 144 |
| H7N8 | 36 | 20 |
| H7N9 | 1615 | 201 |
| Total | 3239 | 822 |
Disclaimer/Publisher’s Note: The statements, opinions and data contained in all publications are solely those of the individual author(s) and contributor(s) and not of MDPI and/or the editor(s). MDPI and/or the editor(s) disclaim responsibility for any injury to people or property resulting from any ideas, methods, instructions or products referred to in the content. |
© 2024 by the authors. Licensee MDPI, Basel, Switzerland. This article is an open access article distributed under the terms and conditions of the Creative Commons Attribution (CC BY) license (https://creativecommons.org/licenses/by/4.0/).
Share and Cite
Feoktistova, S.G.; Ivanova, A.O.; Degtyarev, E.P.; Smirnova, D.I.; Volchkov, P.Y.; Deviatkin, A.A. Phylogenetic Insights into H7Nx Influenza Viruses: Uncovering Reassortment Patterns and Geographic Variability. Viruses 2024, 16, 1656. https://doi.org/10.3390/v16111656
Feoktistova SG, Ivanova AO, Degtyarev EP, Smirnova DI, Volchkov PY, Deviatkin AA. Phylogenetic Insights into H7Nx Influenza Viruses: Uncovering Reassortment Patterns and Geographic Variability. Viruses. 2024; 16(11):1656. https://doi.org/10.3390/v16111656
Chicago/Turabian StyleFeoktistova, Sofya G., Alexandra O. Ivanova, Egor P. Degtyarev, Daria I. Smirnova, Pavel Yu. Volchkov, and Andrei A. Deviatkin. 2024. "Phylogenetic Insights into H7Nx Influenza Viruses: Uncovering Reassortment Patterns and Geographic Variability" Viruses 16, no. 11: 1656. https://doi.org/10.3390/v16111656
APA StyleFeoktistova, S. G., Ivanova, A. O., Degtyarev, E. P., Smirnova, D. I., Volchkov, P. Y., & Deviatkin, A. A. (2024). Phylogenetic Insights into H7Nx Influenza Viruses: Uncovering Reassortment Patterns and Geographic Variability. Viruses, 16(11), 1656. https://doi.org/10.3390/v16111656

