Antiviral Activities of Streptomyces KSF 103 Methanolic Extracts against Dengue Virus Type-2
Abstract
1. Introduction
2. Materials and Methods
2.1. Extraction of Streptomyces sp. KSF 103
2.2. Cell Culture and Virus
2.3. Cytotoxicity Assay
2.4. Screening for Inhibitory Activities of Streptomyces KSF 103 ME against DENV-2
2.5. Identifying the Effects of Streptomyces KSF 103 ME on Different Stages of DENV-2 Replication Cycle
2.6. DENV-2 Quantitative Real Time-Polymerase Chain Reaction (qRT-PCR)
2.7. UHPLC-MS Analysis
2.8. Molecular Docking
2.9. Statistical Analysis
3. Results
3.1. In Vitro Cytotoxicity Assay and Screening for Inhibitory Activities of Streptomyces KSF 103 ME against DENV-2
3.2. The Effects of Streptomyces KSF 103 ME Treatment at Different Stages of DENV-2 Replication Cycle
3.3. UHPLC-MS Analysis
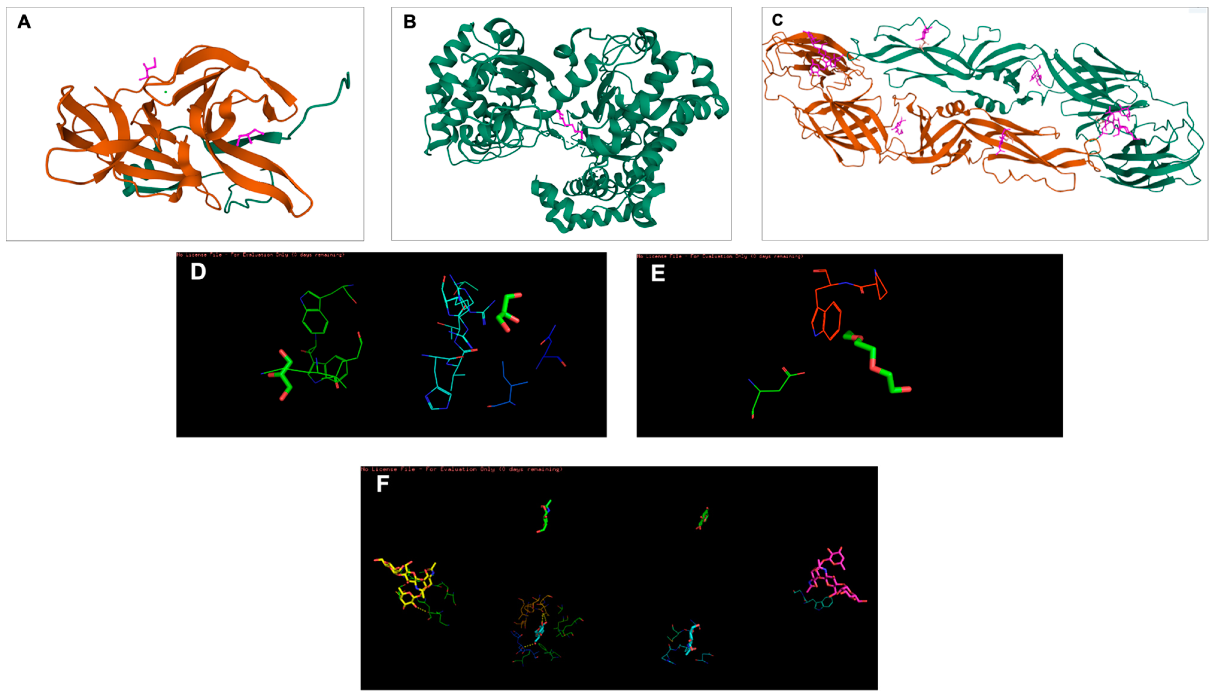
3.4. Binding Affinity of Potential Antiviral Compounds in Streptomyces KSF 103 ME towards DENV-2 Proteins Using Molecular Docking
4. Discussion
5. Conclusions
Author Contributions
Funding
Institutional Review Board Statement
Informed Consent Statement
Data Availability Statement
Acknowledgments
Conflicts of Interest
References
- Zandi, K.; Teoh, B.T.; Sam, S.S.; Wong, P.F.; Mustafa, M.R.; AbuBakar, S. Novel Antiviral Activity of Baicalein against Dengue Virus. BMC Complement. Altern. Med. 2012, 12, 214. [Google Scholar] [CrossRef]
- Gibbons, R.V.; Vaughn, D.W. Clinical Review Dengue: An Escalating Problem. Bmj 2002, 324, 1563–1566. [Google Scholar] [CrossRef]
- Whitehorn, J.; Simmons, C.P. The Pathogenesis of Dengue. Vaccine 2011, 29, 7221–7228. [Google Scholar] [CrossRef] [PubMed]
- Wilder-Smith, A.; Ooi, E.-E.; Horstick, O.; Wills, B. Dengue. Lancet 2019, 393, 350–363. [Google Scholar] [CrossRef] [PubMed]
- Vaughn, D.W.; Green, S.; Kalayanarooj, S.; Innis, B.L.; Nimmannitya, S.; Suntayakorn, S.; Endy, T.P.; Raengsakulrach, B.; Rothman, A.L.; Ennis, F.A.; et al. Dengue Viremia Titer, Antibody Response Pattern, and Virus Serotype Correlate with Disease Severity. J. Infect. Dis. 2000, 181, 2–9. [Google Scholar] [CrossRef] [PubMed]
- Centers for Disease Control and Prevention about Dengue: What You Need to Know. Available online: https://www.cdc.gov/dengue/about/index.html (accessed on 15 May 2023).
- World Health Organization. Dengue and Severe Dengue. Available online: https://www.who.int/news-room/fact-sheets/detail/dengue-and-severe-dengue (accessed on 5 September 2021).
- López-Medina, E.; Biswal, S.; Saez-Llorens, X.; Borja-Tabora, C.; Bravo, L.; Sirivichayakul, C.; Vargas, L.M.; Alera, M.T.; Velásquez, H.; Reynales, H.; et al. Efficacy of a Dengue Vaccine Candidate (TAK-003) in Healthy Children and Adolescents 2 Years after Vaccination. J. Infect. Dis. 2022, 225, 1521–1532. [Google Scholar] [CrossRef]
- Rivera, L.; Biswal, S.; Sáez-Llorens, X.; Reynales, H.; López-Medina, E.; Borja-Tabora, C.; Bravo, L.; Sirivichayakul, C.; Kosalaraksa, P.; Vargas, L.M.; et al. Three-Year Efficacy and Safety of Takeda’s Dengue Vaccine Candidate (TAK-003). Clin. Infect. Dis. 2022, 75, 107–117. [Google Scholar] [CrossRef]
- Obi, J.O.; Gutiérrez-Barbosa, H.; Chua, J.V.; Deredge, D.J. Current Trends and Limitations in Dengue Antiviral Research. Trop. Med. Infect. Dis. 2021, 6, 180. [Google Scholar] [CrossRef]
- De La Cruz-Hernández, S.I.; Flores-Aguilar, H.; González-Mateos, S.; López-Martinez, I.; Alpuche-Aranda, C.; Ludert, J.E.; Del Angel, R.M. Determination of Viremia and Concentration of Circulating Nonstructural Protein 1 in Patients Infected with Dengue Virus in Mexico. ASTMH 2013, 88, 446–454. [Google Scholar] [CrossRef]
- Norshidah, H.; Leow, C.H.; Ezleen, K.E.; Wahab, H.A.; Vignesh, R.; Rasul, A.; Lai, N.S. Assessing the Potential of NS2B/NS3 Protease Inhibitors Biomarker in Curbing Dengue Virus Infections: In Silico vs. In Vitro Approach. Front. Cell. Infect. 2023, 13, 1061937. [Google Scholar] [CrossRef]
- Wahaab, A.; Mustafa, B.E.; Hameed, M.; Stevenson, N.J.; Anwar, M.N.; Liu, K.; Wei, J.; Qiu, Y.; Ma, Z. Potential Role of Flavivirus Ns2b-Ns3 Proteases in Viral Pathogenesis and Anti-Flavivirus Drug Discovery Employing Animal Cells and Models: A Review. Viruses 2022, 14, 44. [Google Scholar] [CrossRef] [PubMed]
- Rothan, H.A.; Mohamed, Z.; Paydar, M.; Rahman, N.A.; Yusof, R. Inhibitory Effect of Doxycycline against Dengue Virus Replication In Vitro. Arch. Virol. 2014, 159, 711–718. [Google Scholar] [CrossRef] [PubMed]
- Low, J.S.Y.; Wu, K.X.; Chen, K.C.; Ng, M.M.L.; Chu, J.J.H. Narasin, a Novel Antiviral Compound That Blocks Dengue Virus Protein Expression. Antivir. Ther. 2011, 16, 1203–1218. [Google Scholar] [CrossRef] [PubMed]
- Rawlinson, S.; Pryor, M.; Wright, P.; Jans, D. Dengue Virus RNA Polymerase NS5: A Potential Therapeutic Target? Curr. Drug Targets 2006, 7, 1623–1638. [Google Scholar] [CrossRef] [PubMed]
- Bhatnagar, P.; Sreekanth, G.P.; Murali-Krishna, K.; Chandele, A.; Sitaraman, R. Dengue Virus Non-Structural Protein 5 as a Versatile, Multi-Functional Effector in Host–Pathogen Interactions. Front. Cell Infect. Microbiol. 2021, 11, 574067. [Google Scholar] [CrossRef]
- Huang, Y.-W.; Lee, C.-T.; Wang, T.-C.; Kao, Y.-C.; Yang, C.-H.; Lin, Y.-M.; Huang, K.-S. The Development of Peptide-Based Antimicrobial Agents against Dengue Virus. Curr. Protein Pept. Sci. 2018, 19, 998–1010. [Google Scholar] [CrossRef]
- Westreenen, M.V.; Boucher, C.A.B. Classes of Antiviral Drugs. In Practical Guidelines in Antiviral Therapy; Elsevier: Amsterdam, The Netherlands, 2002. [Google Scholar]
- Kimura, T.; Suga, T.; Kameoka, M.; Ueno, M.; Inahashi, Y.; Matsuo, H.; Iwatsuki, M.; Shigemura, K.; Shiomi, K.; Takahashi, Y.; et al. New Tetrahydroquinoline and Indoline Compounds Containing a Hydroxy Cyclopentenone, Virantmycin B and C, Produced by Streptomyces sp. AM-2504. J. Antibiot. 2019, 72, 169–173. [Google Scholar] [CrossRef]
- Liu, M.; Ren, M.; Zhang, Y.; Wan, Z.; Wang, Y.; Wu, Z.; Wang, K.; Fang, W.; Yang, X. Antiviral Activity of Benzoheterocyclic Compounds from Soil-Derived Streptomyces Jiujiangensis NBERC-24992. Molecules 2023, 28, 878. [Google Scholar] [CrossRef]
- Murthy, Y.K.S.; Thiemann, J.E.; Coronelli, C.; Sensi, P. Alanosine, a New Antiviral and Antitumour Agent Isolated from a Streptomyces Trauma and Melanoma Production Transfer of Experimental Nephritis in Rats by Means of Lymphatic Duct Lymphocytes. Nature 1966, 211, 1198–1199. [Google Scholar] [CrossRef]
- Amelia-Yap, Z.H.; Low, V.L.; Saeung, A.; Ng, F.L.; Chen, C.D.; Hassandarvish, P.; Tan, G.Y.A.; AbuBakar, S.; Azman, A.S. Insecticidal Activities of Streptomyces sp. KSF103 Ethyl Acetate Extract against Medically Important Mosquitoes and Non-Target Organisms. Sci. Rep. 2023, 13, 4. [Google Scholar] [CrossRef]
- Azman, A.S.; Othman, I.; Fang, C.M.; Chan, K.G.; Goh, B.H.; Lee, L.H. Antibacterial, Anticancer and Neuroprotective Activities of Rare Actinobacteria from Mangrove Forest Soils. Indian J. Microbiol. 2017, 57, 177–187. [Google Scholar] [CrossRef] [PubMed]
- Lee, L.H.; Cheah, Y.K.; Sidik, S.M.; Mutalib, N.S.A.; Tang, Y.L.; Lin, H.P.; Hong, K. Molecular Characterization of Antarctic Actinobacteria and Screening for Antimicrobial Metabolite Production. World J. Microbiol. Biotechnol. 2012, 28, 2125–2137. [Google Scholar] [CrossRef] [PubMed]
- Ser, H.L.; Palanisamy, U.D.; Yin, W.F.; Chan, K.G.; Goh, B.H.; Lee, L.H. Streptomyces malaysiense sp. Nov.: A Novel Malaysian Mangrove Soil Actinobacterium with Antioxidative Activity and Cytotoxic Potential against Human Cancer Cell Lines. Sci. Rep. 2016, 6, 24247. [Google Scholar] [CrossRef] [PubMed]
- Fish-Low, C.-Y.; Abubakar, S.; Othman, F.; Chee, H.-Y. Ultrastructural Aspects of Sylvatic Dengue Virus Infection in Vero Cell. Malays. J. Pathol. 2019, 41, 41–46. [Google Scholar] [PubMed]
- Shafee, N.; AbuBakar, S. Characterization of Dengue Type 2 NGC Virus Inefction in C6:36, Vero and MRC-5 Cells. Int. J. Virol. 2011, 7, 24–32. [Google Scholar] [CrossRef]
- Hassandarvish, P.; Rothan, H.A.; Rezaei, S.; Yusof, R.; Abubakar, S.; Zandi, K. In Silico Study on Baicalein and Baicalin as Inhibitors of Dengue Virus Replication. RSC Adv. 2016, 6, 31235–31247. [Google Scholar] [CrossRef]
- Harir, M.; Bendif, H.; Bellahcene, M.; Fortas, Z.; Pogni, R. Basic Biology and Applications of Actinobacteria; Enany, S., Ed.; IntechOpen: London, UK, 2018. [Google Scholar]
- Wei, Y.; Fang, W.; Wan, Z.; Wang, K.; Yang, Q.; Cai, X.; Shi, L.; Yang, Z. Antiviral Effects against EV71 of Pimprinine and Its Derivatives Isolated from Streptomyces sp. Virol. J. 2014, 11, 195. [Google Scholar] [CrossRef]
- Li, F.; Chen, D.; Lu, S.; Yang, G.; Zhang, X.; Chen, Z.; Fan, S.; Wu, S.; He, J. Anti-Influenza a Viral Butenolide from Streptomyces sp. Smu03 Inhabiting the Intestine of Elephas Maximus. Viruses 2018, 10, 356. [Google Scholar] [CrossRef]
- Ara, I.; Bukhari, N.A.; Aref, N.M.; Shinwari, M.M.; Bakir, M.A. Antiviral Activities of Streptomycetes against Tobacco Mosaic Virus (TMV) in Datura Plant: Evaluation of Different Organic Compounds in Their Metabolites. Afr. J. Biotechnol. 2012, 11, 2130–2138. [Google Scholar] [CrossRef]
- Fürstner, A.; Albert, M.; Mlynarski, J.; Matheu, M.; DeClercq, E. Structure Assignment, Total Synthesis, and Antiviral Evaluation of Cycloviracin B1. J. Am. Chem. Soc. 2003, 125, 13132–13142. [Google Scholar] [CrossRef]
- Sacramento, D.R.; Coelho, R.R.R.; Wigg, M.D.; De Toledo Luna Linhares, L.F.; Matos Dos Santos, M.G.; De Azevedo Soares Semêdo, L.T.; Da Silva, A.J.R. Antimicrobial and Antiviral Activities of an Actinomycete (Streptomyces sp.) Isolated from a Brazilian Tropical Forest Soil. World J. Microbiol. Biotechnol. 2004, 20, 225–229. [Google Scholar] [CrossRef]
- Wu, S.J.L.; Grouard-Vogel, G.; Sun, W.; Mascola, J.R.; Brachtel, E.; Putvatana, R.; Louder, M.K.; Filgueira, L.; Marovich, M.A.; Wong, H.K.; et al. Human Skin Langerhans Cells Are Targets of Dengue Virus Infection. Nat. Med. 2000, 6, 816–820. [Google Scholar] [CrossRef]
- Nair, V.; Ussery, M.A. New Hypoxanthine Nucleosides with RNA Antiviral Activity. Antivir. Res. 1992, 19, 173–178. [Google Scholar] [CrossRef]
- Bitetto, D.; Fabris, C.; Fornasiere, E.; Pipan, C.; Fumolo, E.; Cussigh, A.; Bignulin, S.; Cmet, S.; Fontanini, E.; Falleti, E.; et al. Vitamin D Supplementation Improves Response to Antiviral Treatment for Recurrent Hepatitis C. Transpl. Int. 2011, 24, 43–50. [Google Scholar] [CrossRef]
- Gal-Tanamy, M.; Bachmetov, L.; Ravid, A.; Koren, R.; Erman, A.; Tur-Kaspa, R.; Zemel, R. Vitamin D: An Innate Antiviral Agent Suppressing Hepatitis C Virus in Human Hepatocytes. Hepatology 2011, 54, 1570–1579. [Google Scholar] [CrossRef]
- He, L.J.; Zhang, H.P.; Li, H.J.; Wang, J.; Chang, D.D. Effect of Serum Vitamin D Levels on Cellular Immunity and Antiviral Effects in Chronic Hepatitis B Patients. Clin. Lab. 2016, 62, 1933–1939. [Google Scholar] [CrossRef]
- Puerta-Guardo, H.; De la Cruz Hernández, S.I.; Rosales, V.H.; Ludert, J.E.; del Angel, R.M. The 1α,25-Dihydroxy-Vitamin D3 Reduces Dengue Virus Infection in Human Myelomonocyte (U937) and Hepatic (Huh-7) Cell Lines and Cytokine Production in the Infected Monocytes. Antivir. Res. 2012, 94, 57–61. [Google Scholar] [CrossRef]
- De Clercq, E.; Sakuma, T.; Baba, M.; Pauwels, R.; Balzarini, J.; Rosenberg, I.; Holý, A. Antiviral Activity of Phosphonylmethoxyalkyl Derivatives of Purine and Pyrimidines. Antivir. Res. 1987, 8, 261–272. [Google Scholar] [CrossRef]
- Kim, C.; Luh, B.; Misco, P.; Bronson, J.; Hitchcock, M.; Ghazzouli, I.; Martin, J. Acyclic Purine Phosphonate Analogues as Antiviral Agents. Synthesis and Structure-Activity Relationships. J. Med. Chem. 1990, 33, 1207–1213. [Google Scholar] [CrossRef]
- Sariri, R.; Khalili, G. Synthesis of Purine Antiviral Agents, Hypoxanthine and 6-Mercaptopurine. Russ. J. Org. Chem. 2002, 38, 1053–1055. [Google Scholar] [CrossRef]
- Shaw, T.; Amor, P.; Civitico, G.; Boyd, M.; Locarnini, S. In Vitro Antiviral Activity of Penciclovir, a Novel Purine Nucleoside, against Duck Hepatitis B Virus. Antimicrob. Agents Chemother. 1994, 38, 719–723. [Google Scholar] [CrossRef][Green Version]
- Falynskova, I.N.; Ionova, K.S.; Dedova, A.V.; Leveva, I.A.; Makhmudova, N.R.; Rasnetsov, L.D. Antiviral Activity of Fullerene-(Tris-Aminocaproic Acid) Hydrate against Respiratory Syncytial Virus in HEp-2 Cell Culture. Pharm. Chem. J. 2014, 48, 85–88. [Google Scholar] [CrossRef]
- Serkedjieva, J.; Nikolova, E.; Kirilov, N. Synergistic Inhibition of Influenza A Virus Replication by a Plant Polyphenolrich Extract and ε-Aminocaproic Acid In Vitro and In Vivo. Acta Virol. 2010, 54, 137–145. [Google Scholar] [CrossRef]
- Tong, J.; Trapido-Rosenthal, H.; Wang, J.; Wang, Y.; Li, Q.X.; Lu, Y. Antiviral Activities and Putative Identification of Compounds in Microbial Extracts from the Hawaiian Coastal Waters. Mar. Drugs 2012, 10, 521–538. [Google Scholar] [CrossRef]







| Targeted DENV-2 Protein | Active Site Residues |
|---|---|
| NS2B/NS3 protease (ID:2FOM) | TRP-69, LYS-74, LEU-76, TRP-83 |
| NS5 polymerase (ID: 2j7u) | ASP-520, PRO-822, TRP-823 |
| Envelope protein (ID: 1OKE) | ASN-67, GLU-84, ARG-89, PHE-90, MET-118 |
| Extract | CC50 (µg/mL) | MNTD (µg/mL) | IC50 (µg/mL) | SI Value |
|---|---|---|---|---|
| Streptomyces strain KSF 103 methanolic extract | 790.3 | 512.1 | 20.3 | 38.9 |
| No | Proposed Compounds | Chemical Formula |
|---|---|---|
| 1 | Hypoxanthine [12,13,14] | C5H4N4O |
| 2 | 1α-fluoro-25-hydroxy-16,17,23,23,24,24-hexadehydrovitamin D3/1α-fluoro-25-hydroxy-16,17,23,23,24,24-hexadehydrocholecalciferol [15,16,17,18] | C27H37FO2 |
| 3 | Purine [12,14,19,20,21] | C5H4N4 |
| 4 | Aminocaproic acid [22,23] | C6H13NO2 |
| Protein | Ligand | Binding Energy (kcal/mol) |
|---|---|---|
| 2FOM | Hypoxanthine | −5.1 |
| Vitamin D3 | −8.8 | |
| Purine | −4.6 | |
| Aminocaproic acid | −4.7 | |
| 2j7u | Hypoxanthine | −4.9 |
| Vitamin D3 | −7.9 | |
| Purine | −4.5 | |
| Aminocaproic acid | −3.9 | |
| 1OKE | Hypoxanthine | −4.6 |
| Vitamin D3 | −6.6 | |
| Purine | −4.0 | |
| Aminocaproic acid | −4.3 |
Disclaimer/Publisher’s Note: The statements, opinions and data contained in all publications are solely those of the individual author(s) and contributor(s) and not of MDPI and/or the editor(s). MDPI and/or the editor(s) disclaim responsibility for any injury to people or property resulting from any ideas, methods, instructions or products referred to in the content. |
© 2023 by the authors. Licensee MDPI, Basel, Switzerland. This article is an open access article distributed under the terms and conditions of the Creative Commons Attribution (CC BY) license (https://creativecommons.org/licenses/by/4.0/).
Share and Cite
Zulkifli, N.; Khairat, J.-E.; Azman, A.-S.; Baharudin, N.-F.M.; Malek, N.-A.; Zainal Abidin, S.-A.; AbuBakar, S.; Hassandarvish, P. Antiviral Activities of Streptomyces KSF 103 Methanolic Extracts against Dengue Virus Type-2. Viruses 2023, 15, 1773. https://doi.org/10.3390/v15081773
Zulkifli N, Khairat J-E, Azman A-S, Baharudin N-FM, Malek N-A, Zainal Abidin S-A, AbuBakar S, Hassandarvish P. Antiviral Activities of Streptomyces KSF 103 Methanolic Extracts against Dengue Virus Type-2. Viruses. 2023; 15(8):1773. https://doi.org/10.3390/v15081773
Chicago/Turabian StyleZulkifli, Nurfatihah, Jasmine-Elanie Khairat, Adzzie-Shazleen Azman, Nur-Faralyza Mohd Baharudin, Nurul-Adila Malek, Syafiq-Asnawi Zainal Abidin, Sazaly AbuBakar, and Pouya Hassandarvish. 2023. "Antiviral Activities of Streptomyces KSF 103 Methanolic Extracts against Dengue Virus Type-2" Viruses 15, no. 8: 1773. https://doi.org/10.3390/v15081773
APA StyleZulkifli, N., Khairat, J.-E., Azman, A.-S., Baharudin, N.-F. M., Malek, N.-A., Zainal Abidin, S.-A., AbuBakar, S., & Hassandarvish, P. (2023). Antiviral Activities of Streptomyces KSF 103 Methanolic Extracts against Dengue Virus Type-2. Viruses, 15(8), 1773. https://doi.org/10.3390/v15081773

