Microplitis bicoloratus Bracovirus Promotes Cyclophilin D-Acetylation at Lysine 125 That Correlates with Apoptosis during Insect Immunosuppression
Abstract
1. Introduction
2. Materials and Methods
2.1. Insect Rearing
2.2. Isolation of Hemocytes from S. litura Larvae
2.3. Cell Culture
2.4. Western Blotting
2.5. Isolation and Purification of MbBV Particles and Infection of Spli221 Cells
2.6. Inhibition of CypD Acetylation
2.7. Total RNA Isolation from Hemocytes and cDNA Synthesis
2.8. Plasmid Construction and Expression
2.9. Sequence Analysis
2.10. Site-Directed Mutation and the Construction of pIZT-CypDK125R Plasmid
2.11. Analysis of Apoptotic Cells Using Annexin V-FITC/PI
2.12. Analysis of Apoptosis Using an Annexin V-PE Detection Kit
2.13. Immunofluorescence
2.14. Immunoprecipitation (IP) and Immunoblotting
2.15. Data Analysis
3. Results
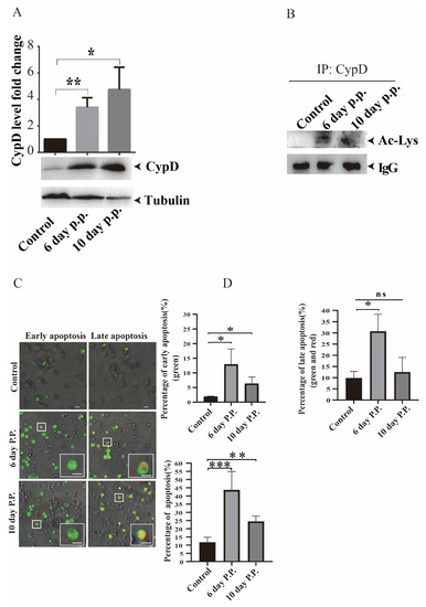
3.1. M. bicoloratus Parasitism Upregulates the Expression of CypD and Promotes CypD Acetylation in the Apoptotic Hemocytes of S. litura

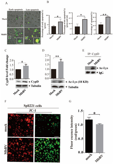
3.2. CypD Expression and Acetylation Are Significantly Upregulated in Spli221 Cells Undergoing MbBV-Induced Apoptosis
3.3. Inhibition of CypD Acetylation Significantly Rescued the Apoptotic Cells Induced by MbBV
3.4. Cloning of S. litura CypD and the Construction of pIZT-CypDK125R Plasmid
3.5. MbBV Promoted CypD Activation by Acetylating CypD K125
4. Discussion
5. Conclusions
Author Contributions
Funding
Institutional Review Board Statement
Informed Consent Statement
Data Availability Statement
Acknowledgments
Conflicts of Interest
References
- Roossinck, M.J. The good viruses: Viral mutualistic symbioses. Nat. Rev. Microbiol. 2011, 9, 99–108. [Google Scholar] [CrossRef] [PubMed]
- Strand, M.R.; Burke, G.R.; Condit, R.C. Polydnaviruses as symbionts and gene delivery systems. PLoS Pathog. 2012, 8, e1002757. [Google Scholar] [CrossRef] [PubMed]
- Luo, K.; Trumble, J.T.; Pang, Y. Development of Microplitis bicoloratus on Spodoptera litura and implications for biological control. Biocontrol 2007, 52, 309–321. [Google Scholar] [CrossRef]
- Albrecht, U.; Wyler, T.; Pfister-Wilhelm, R.; Gruber, A.; Stettler, P.; Heiniger, P.; Kurt, E.; Schumperli, D.; Lanzrein, B. Polydnavirus of the parasitic wasp Chelonus inanitus (Braconidae): Characterization, genome organization and time point of replication. J. Gen. Virol. 1994, 75 Pt 12, 3353–3363. [Google Scholar] [CrossRef] [PubMed]
- Beckage, N.E. Parasitoid polydnaviruses and insect immunity. Insect Immunol. 2008, 243–270. [Google Scholar] [CrossRef]
- Dupuy, C.; Gundersen-Rindal, D.; Cusson, M. Genomics and replication of polydnaviruses. In Parasitoid Viruses: Symbionts and Pathogens; Beckage, N.E., Drezen, J.-M., Eds.; Academic Press: London, UK, 2012; Chapter 4. [Google Scholar]
- Yu, D.S.; Chen, Y.B.; Li, M.; Yang, M.J.; Yang, Y.; Hu, J.S.; Luo, K.J. A polydnaviral genome of Microplitis bicoloratus bracovirus and molecular interactions between the host and virus involved in NF-κB signaling. Arch. Virol. 2016, 161, 3095–3124. [Google Scholar] [CrossRef]
- Flippo, K.H.; Strack, S. Mitochondrial dynamics in neuronal injury, development and plasticity. J. Cell Sci. 2017, 130, 671–681. [Google Scholar] [CrossRef]
- Halestrap, A.P. What is the mitochondrial permeability transition pore? J. Mol. Cell. Cardiol. 2009, 46, 821–831. [Google Scholar] [CrossRef]
- Gutierrez-Aguilar, M.; Baines, C.P. Structural mechanisms of cyclophilin D-dependent control of the mitochondrial permeability transition pore. Biochim. Biophys. Acta (BBA)-Gen. Subj. 2015, 1850, 2041–2047. [Google Scholar] [CrossRef]
- Nguyen, T.T.; Wong, R.; Menazza, S.; Sun, J.; Chen, Y.; Wang, G.; Gucek, M.; Steenbergen, C.; Sack, M.N.; Murphy, E. Cyclophilin D modulates mitochondrial acetylome. Circ. Res. 2013, 113, 1308–1319. [Google Scholar] [CrossRef]
- Beutner, G.; Alanzalon, R.E.; Porter, G.A., Jr. Cyclophilin D regulates the dynamic assembly of mitochondrial ATP synthase into synthasomes. Sci. Rep. 2017, 7, 14488. [Google Scholar] [CrossRef]
- Folda, A.; Citta, A.; Scalcon, V.; Calì, T.; Zonta, F.; Scutari, G.; Bindoli, A.; Rigobello, M.P. Mitochondrial thioredoxin system as a modulator of cyclophilin D redox state. Sci. Rep. 2016, 6, 23071. [Google Scholar] [CrossRef] [PubMed]
- Kroemer, G.; Galluzzi, L.; Brenner, C. Mitochondrial membrane permeabilization in cell death. Physiol. Rev. 2007, 87, 99–163. [Google Scholar] [CrossRef] [PubMed]
- Zhen, Y.F.; Wang, G.D.; Zhu, L.Q.; Tan, S.P.; Zhang, F.Y.; Zhou, X.Z.; Wang, X.D. P53 dependent mitochondrial permeability transition pore opening is required for dexamethasone-induced death of osteoblasts. J. Cell. Physiol. 2014, 229, 1475–1483. [Google Scholar] [CrossRef] [PubMed]
- Amanakis, G.; Murphy, E. Cyclophilin D: An Integrator of Mitochondrial Function. Front. Physiol. 2020, 11, 595. [Google Scholar] [CrossRef]
- Yu, T.; Chen, C.; Sun, Y.; Sun, H.; Li, T.H.; Meng, J.; Shi, X.H. ABT-737 sensitizes curcumin-induced anti-melanoma cell activity through facilitating mPTP death pathway. Biochem. Biophys. Res. Commun. 2015, 464, 286–291. [Google Scholar] [CrossRef]
- Qiu, Y.; Yu, T.; Wang, W.; Pan, K.; Shi, D.; Sun, H. Curcumin-induced melanoma cell death is associated with mitochondrial permeability transition pore (mPTP) opening. Biochem. Biophys. Res. Commun. 2014, 448, 15–21. [Google Scholar] [CrossRef]
- Duarte, F.V.; Gomes, A.P.; Teodoro, J.S.; Varela, A.T.; Moreno, A.J.M.; Rolo, A.P.; Palmeira, C.M. Dibenzofuran-induced mitochondrial dysfunction: Interaction with ANT carrier. Toxicol. Vitr. 2013, 27, 2160–2168. [Google Scholar] [CrossRef]
- Choudhary, C.; Kumar, C.; Gnad, F.; Nielsen, M.L.; Rehman, M.; Walther, T.C.; Olsen, J.V.; Mann, M. Lysine acetylation targets protein complexes and co-regulates major cellular functions. Science 2009, 325, 834–840. [Google Scholar] [CrossRef]
- Spange, S.; Wagner, T.; Heinzel, T.; Krämer, O.H. Acetylation of non-histone proteins modulates cellular signalling at multiple levels. Int. J. Biochem. Cell Biol. 2009, 41, 185–198. [Google Scholar] [CrossRef]
- Zhao, S.; Xu, W.; Jiang, W.; Yu, W.; Lin, Y.; Zhang, T.; Yao, J.; Zhou, L.; Zeng, Y.; Li, H.; et al. Regulation of cellular metabolism by protein lysine acetylation. Science 2010, 327, 1000–1004. [Google Scholar] [CrossRef] [PubMed]
- Strahl, B.D.; Allis, C.D. The language of covalent histone modifications. Nature 2000, 403, 41–45. [Google Scholar] [CrossRef]
- Sack, M.N. Emerging characterization of the role of SIRT3-mediated mitochondrial protein deacetylation in the heart. Am. J. Physiol. Heart Circ. Physiol. 2011, 301, H2191–H2197. [Google Scholar] [CrossRef] [PubMed]
- Imaizumi, N.; Lee, K.K.; Zhang, C.; Boelsterli, U.A. Mechanisms of cell death pathway activation following drug-induced inhibition of mitochondrial complex I. Redox Biol. 2015, 4, 279–288. [Google Scholar] [CrossRef] [PubMed]
- Bochaton, T.; Crola-Da-Silva, C.; Pillot, B.; Villedieu, C.; Ferreras, L.; Alam, M.R.; Thibault, H.; Strina, M.; Gharib, A.; Ovize, M.; et al. Inhibition of myocardial reperfusion injury by ischemic postconditioning requires sirtuin 3-mediated deacetylation of cyclophilin D. J. Mol. Cell. Cardiol. 2015, 84, 61–69. [Google Scholar] [CrossRef] [PubMed]
- Parodi-Rullan, R.; Barreto-Torres, G.; Ruiz, L.; Casasnovas, J.; Javadov, S. Direct renin inhibition exerts an anti-hypertrophic effect associated with improved mitochondrial function in post-infarction heart failure in diabetic rats. Cell. Physiol. Biochem. 2012, 29, 841–850. [Google Scholar] [CrossRef]
- Shulga, N.; Wilson-Smith, R.; Pastorino, J.G. Sirtuin-3 deacetylation of cyclophilin D induces dissociation of hexokinase II from the mitochondria. J. Cell Sci. 2010, 123, 894–902. [Google Scholar] [CrossRef]
- Hafner, A.V.; Dai, J.; Gomes, A.P.; Xiao, C.Y.; Palmeira, C.M.K.; Rosenzweig, A.; Sinclair, D.A. Regulation of the mPTP by SIRT3-mediated deacetylation of CypD at lysine 166 suppresses age-related cardiac hypertrophy. Aging 2010, 2, 914–923. [Google Scholar] [CrossRef]
- Schultz, U.; Kaspers, B.; Staeheli, P. The interferon system of non-mammalian vertebrates. Dev. Comp. Immunol. 2004, 28, 499–508. [Google Scholar] [CrossRef]
- Nicolas, E.; Reichhart, J.M.; Hoffmann, J.A.; Lemaitre, B. In vivo regulation of the IκB homologue cactus during the immune response of Drosophila. J. Biol. Chem. 1998, 273, 10463–10469. [Google Scholar] [CrossRef]
- Ratnaparkhi, G.S.; Hao, A.D.; Courey, A.J. Dorsal interacting protein 3 potentiates activation by Drosophila Rel homology domain proteins. Dev. Comp. Immunol. 2008, 32, 1290–1300. [Google Scholar] [CrossRef] [PubMed]
- Luo, K.; Pang, Y. Spodoptera litura multicapsid nucleopolyhedrovirus inhibits Microplitis bicoloratus polydnavirus-induced host granulocytes apoptosis. J. Insect. Physiol. 2006, 52, 795–806. [Google Scholar] [CrossRef] [PubMed]
- Li, M.; Pang, Z.; Xiao, W.; Liu, X.; Zhang, Y.; Yu, D.; Yang, M.; Yang, Y.; Hu, J.; Luo, K. A transcriptome analysis suggests apoptosis-related signaling pathways in hemocytes of Spodoptera litura after parasitization by Microplitis bicoloratus. PLoS ONE 2014, 9, e110967. [Google Scholar] [CrossRef] [PubMed]
- Zhang, P.; Liu, Z.Y.; Yu, D.; Xu, C.X.; Hu, Y.; Liang, Y.P.; Jin, J.; Li, M. Microplitis bicoloratus parasitism promotes cyclophilin D-p53 interaction to induce apoptosis of hemocytes in Spodoptera litura. Arch. Insect Biochem. Physiol. 2023, 112, e21970. [Google Scholar] [CrossRef] [PubMed]
- Li, G.H.; Chen, Q.J.; Pang, Y. Studies of artificial diets for the beet armyworm. Acta Sci. Nat. Univ. Sunyatseni 1998, 37, 1–5. [Google Scholar]
- Yanase, T.; Yasunaga, C.; Kawarabata, T. Replication of Spodoptera exigua nucleopolyhedrovirus in permissive and non-permissive lepidopteran cell lines. Acta Virol. 1998, 42, 293–298. [Google Scholar] [CrossRef]
- Liu, T.; Li, M.; Zhang, Y.; Pang, Z.; Xiao, W.; Yang, Y.; Luo, K. A role for Innexin2 and Innexin3 proteins from Spodoptera litura in apoptosis. PLoS ONE 2013, 8, e70456. [Google Scholar] [CrossRef]
- Beutner, G.; Burris, J.R.; Porter, G.A. Aceylated cyclophilin D regulates mitochondrial function in the developing mouse heart. Biophys. J. 2021, 120, 350a. [Google Scholar] [CrossRef]
- Cui, J.H.; Dong, S.M.; Chen, C.X.; Xiao, W.; Cai, Q.C.; Zhang, L.D.; He, H.J.; Zhang, W.; Zhang, X.W.; Liu, T.; et al. Microplitis bicoloratus bracovirus modulates innate immune suppression through the eIF4E-eIF4A axis in the insect Spodoptera litura. Dev. Comp. Immunol. 2019, 95, 101–107. [Google Scholar] [CrossRef]
- Murphy, E. Cyclophilin D regulation of the mitochondrial permeability transition pore. Curr. Opin. Physiol. 2022, 25, 100486. [Google Scholar] [CrossRef]
- Handschumacher, R.E.; Harding, M.W.; Rice, J.; Drugge, R.J.; Speicher, D.W. Cyclophilin: A specific cytosolic binding protein for cyclosporin A. Science 1984, 226, 544–547. [Google Scholar] [CrossRef] [PubMed]
- Li, P.; Liu, Y.; Burns, N.; Zhao, K.S.; Song, R. SIRT1 is required for mitochondrial biogenesis reprogramming in hypoxic human pulmonary arteriolar smooth muscle cells. Int. J. Mol. Med. 2017, 39, 1127–1136. [Google Scholar] [CrossRef] [PubMed]
- Zeng, Z.H.; Yang, Y.T.; Dai, X.G.; Xu, S.Q.; Li, T.; Zhang, Q.; Zhao, K.S.; Chen, Z.Q. Polydatin ameliorates injury to the small intestine induced by hemorrhagic shock via SIRT3 activation-mediated mitochondrial protection. Expert Opin. Ther. Targets 2016, 20, 645–652. [Google Scholar] [CrossRef] [PubMed]
- Zeng, Z.H.; Chen, Z.Q.; Xu, S.Q.; Zhang, Q.; Wang, X.M.; Gao, Y.G.; Zhao, K.S. Polydatin protecting kidneys against hemorrhagic shock-induced mitochondrial dysfunction via SIRT1 activation and p53 deacetylation. Oxidative Med. Cell. Longev. 2016, 2016, 1737185. [Google Scholar] [CrossRef]
- Zeng, Z.H.; Chen, Z.Q.; Xu, S.Q.; Song, R.; Yang, H.; Zhao, K.S. Polydatin alleviates small intestine injury during hemorrhagic shock as a SIRT1 activator. Oxidative Med. Cell. Longev. 2015, 2015, 965961. [Google Scholar] [CrossRef]
- Xu, D.; Wang, X. Lysine acetylation is an important post-translational modification that modulates heat shock response in the sea cucumber apostichopus japonicus. Int. J. Mol. Sci. 2019, 20, 4423. [Google Scholar] [CrossRef]
- Lemaitre, B.; Hoffmann, J. The host defense of Drosophila melanogaster. Annu. Rev. Immunol. 2007, 25, 697–743. [Google Scholar] [CrossRef]
- Rosales, C. Cellular and molecular mechanisms of insect immunity. In Insect Physiology and Ecology; Shields, V.D.C., Ed.; IntechOpen: London, UK, 2017. [Google Scholar]
- Zhang, L.-D.; Cai, Q.-C.; Cui, J.-H.; Zhang, W.; Dong, S.-M.; Xiao, W.; Li, J.; Kou, T.-C.; Zhang, X.-W.; He, H.-J.; et al. A secreted-Cu/Zn superoxide dismutase from Microplitis bicoloratus reduces reactive oxygen species triggered by symbiotic bracovirus. Dev. Comp. Immunol. 2019, 92, 129–139. [Google Scholar] [CrossRef]




Disclaimer/Publisher’s Note: The statements, opinions and data contained in all publications are solely those of the individual author(s) and contributor(s) and not of MDPI and/or the editor(s). MDPI and/or the editor(s) disclaim responsibility for any injury to people or property resulting from any ideas, methods, instructions or products referred to in the content. |
© 2023 by the authors. Licensee MDPI, Basel, Switzerland. This article is an open access article distributed under the terms and conditions of the Creative Commons Attribution (CC BY) license (https://creativecommons.org/licenses/by/4.0/).
Share and Cite
Yu, D.; Zhang, P.; Xu, C.; Hu, Y.; Liang, Y.; Li, M. Microplitis bicoloratus Bracovirus Promotes Cyclophilin D-Acetylation at Lysine 125 That Correlates with Apoptosis during Insect Immunosuppression. Viruses 2023, 15, 1491. https://doi.org/10.3390/v15071491
Yu D, Zhang P, Xu C, Hu Y, Liang Y, Li M. Microplitis bicoloratus Bracovirus Promotes Cyclophilin D-Acetylation at Lysine 125 That Correlates with Apoptosis during Insect Immunosuppression. Viruses. 2023; 15(7):1491. https://doi.org/10.3390/v15071491
Chicago/Turabian StyleYu, Dan, Pan Zhang, Cuixian Xu, Yan Hu, Yaping Liang, and Ming Li. 2023. "Microplitis bicoloratus Bracovirus Promotes Cyclophilin D-Acetylation at Lysine 125 That Correlates with Apoptosis during Insect Immunosuppression" Viruses 15, no. 7: 1491. https://doi.org/10.3390/v15071491
APA StyleYu, D., Zhang, P., Xu, C., Hu, Y., Liang, Y., & Li, M. (2023). Microplitis bicoloratus Bracovirus Promotes Cyclophilin D-Acetylation at Lysine 125 That Correlates with Apoptosis during Insect Immunosuppression. Viruses, 15(7), 1491. https://doi.org/10.3390/v15071491

