Genetic Diversity and Evolution of Viruses Infecting Felis catus: A Global Perspective
Abstract
1. Introduction
2. Materials and Methods
2.1. Collection of Feline Virus Sequences and Information
2.2. Data Processing and Sequence Alignment
2.3. Phylogenetic Analyses
2.4. Analyses of Phylogeographic Structures
2.5. Analyses of Temporal Structure, Evolutionary Rate and Estimating Time to the Most Recent Common Ancestor (tMRCA)
2.6. Analyses of Genomic Recombination
3. Results
3.1. Overview of Feline Viruses around the World
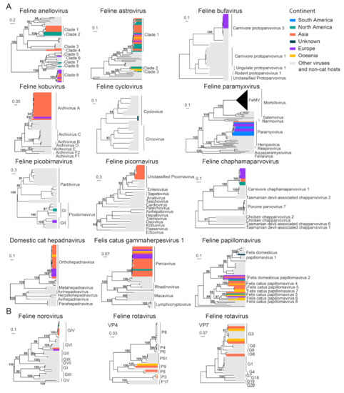
3.2. Phylogenetic Analysis
3.3. Phylogeographic Structure Analysis
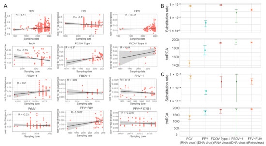
3.4. Time-Scale Phylogenies and Analysis of Evolutionary Rates
3.5. Recombination Analysis
4. Discussion
5. Conclusions
Supplementary Materials
Author Contributions
Funding
Institutional Review Board Statement
Informed Consent Statement
Data Availability Statement
Conflicts of Interest
References
- Verge, J.; Christoforoni, N. La Gastroenterite Infectieuse des Chats; Est-Elle Due à un Virus Filtrable. CR Seances Soc. Biol. Fil. 1928, 99, 312. [Google Scholar]
- Zhou, L.; Fu, N.; Ding, L.; Li, Y.; Huang, J.; Sha, X.; Zhou, Q.; Song, X.; Zhang, B. Molecular Characterization and Cross-Reactivity of Feline Calicivirus Circulating in Southwestern China. Viruses 2021, 13, 1812. [Google Scholar] [CrossRef]
- Sun, H.; Li, Y.; Jiao, W.; Liu, C.; Liu, X.; Wang, H.; Hua, F.; Dong, J.; Fan, S.; Yu, Z.; et al. Isolation and Identification of Feline Herpesvirus Type 1 from a South China Tiger in China. Viruses 2014, 6, 1004–1014. [Google Scholar] [CrossRef] [PubMed]
- Chung, H.-C.; Kim, S.-J.; Nguyen, V.G.; Shin, S.; Kim, J.Y.; Lim, S.-K.; Park, Y.H.; Park, B. New Genotype Classification and Molecular Characterization of Canine and Feline Parvoviruses. J. Vet. Sci. 2020, 21, e43. [Google Scholar] [CrossRef] [PubMed]
- Palombieri, A.; Di Profio, F.; Fruci, P.; Sarchese, V.; Martella, V.; Marsilio, F.; Di Martino, B. Emerging Respiratory Viruses of Cats. Viruses 2022, 14, 663. [Google Scholar] [CrossRef] [PubMed]
- Westman, M.; Coggins, S.; Dorsselaer, M.; Norris, J.; Squires, R.; Thompson, M.; Malik, R. Feline Immunodeficiency Virus (FIV) Infection in Domestic Pet Cats in Australia and New Zealand: Guidelines for Diagnosis, Prevention and Management. Aust. Vet. J. 2022, 100, 345–359. [Google Scholar] [CrossRef]
- Stickney, A. Lack of Protection against Feline Immunodeficiency Virus Infection among Domestic Cats in New Zealand Vaccinated with the Fel-O-Vax® FIV Vaccine. Vet. Microbiol. 2020, 250, 108865. [Google Scholar] [CrossRef]
- Watanabe, S.; Kawamura, M.; Odahara, Y.; Anai, Y.; Ochi, H.; Nakagawa, S.; Endo, Y.; Tsujimoto, H.; Nishigaki, K. Phylogenetic and Structural Diversity in the Feline Leukemia Virus Env Gene. PLoS ONE 2013, 8, e61009. [Google Scholar] [CrossRef]
- Muz, D.; Can, H.; Karakavuk, M.; Döşkaya, M.; Özdemir, H.G.; Döşkaya, A.D.; Şahar, E.A.; Pektaş, B.; Karakuş, M.; Töz, S.; et al. The Molecular and Serological Investigation of Feline Immunodeficiency Virus and Feline Leukemia Virus in Stray Cats of Western Turkey. Comp. Immunol. Microbiol. Infect. Dis. 2021, 78, 101688. [Google Scholar] [CrossRef]
- Kraberger, S.; Serieys, L.E.K.; Richet, C.; Fountain-Jones, N.M.; Baele, G.; Bishop, J.M.; Nehring, M.; Ivan, J.S.; Newkirk, E.S.; Squires, J.R.; et al. Complex Evolutionary History of Felid Anelloviruses. Virology 2021, 562, 176–189. [Google Scholar] [CrossRef]
- Brussel, K.V.; Wang, X.; Shi, M.; Carrai, M.; Li, J.; Martella, V.; Beatty, J.A.; Holmes, E.C.; Barrs, V.R. Astrovirus_Identification of Novel Astroviruses in the Gastrointestinal Tract of Domestic Cats. Viruses 2020, 12, 1301. [Google Scholar] [CrossRef]
- Carrai, M.; Van Brussel, K.; Shi, M.; Li, C.-X.; Chang, W.-S.; Munday, J.S.; Voss, K.; McLuckie, A.; Taylor, D.; Laws, A.; et al. Identification of a Novel Papillomavirus Associated with Squamous Cell Carcinoma in a Domestic Cat. Viruses 2020, 12, 124. [Google Scholar] [CrossRef]
- Koç, B.T. First Report on the Prevalence and Genetic Relatedness of Feline Foamy Virus (FFV) from Turkish Domestic Cats. Virus Res. 2019, 274, 197768. [Google Scholar] [CrossRef]
- Roy, J.; Rudolph, W.; Juretzek, T.; Gärtner, K.; Bock, M.; Herchenröder, O.; Lindemann, D.; Heinkelein, M.; Rethwilm, A. Feline Foamy Virus Genome and Replication Strategy. J. Virol. 2003, 77, 11324–11331. [Google Scholar] [CrossRef] [PubMed]
- Winkler, I.G.; Löchelt, M.; Flower, R.L.P. Epidemiology of Feline Foamy Virus and Feline Immunodeficiency Virus Infections in Domestic and Feral Cats: A Seroepidemiological Study. J. Clin. Microbiol. 1999, 37, 2848–2851. [Google Scholar] [CrossRef] [PubMed]
- Woo, P.C.Y.; Lau, S.K.P.; Wong, B.H.L.; Fan, R.Y.Y.; Wong, A.Y.P.; Zhang, A.J.X.; Wu, Y.; Choi, G.K.Y.; Li, K.S.M.; Hui, J.; et al. Feline Morbillivirus, a Previously Undescribed Paramyxovirus Associated with Tubulointerstitial Nephritis in Domestic Cats. Proc. Natl. Acad. Sci. USA 2012, 109, 5435–5440. [Google Scholar] [CrossRef] [PubMed]
- Lau, S.K.P.; Woo, P.C.Y.; Yeung, H.C.; Teng, J.L.L.; Wu, Y.; Bai, R.; Fan, R.Y.Y.; Chan, K.-H.; Yuen, K.-Y. Identification and Characterization of Bocaviruses in Cats and Dogs Reveals a Novel Feline Bocavirus and a Novel Genetic Group of Canine Bocavirus. J. Gen. Virol. 2012, 93, 1573–1582. [Google Scholar] [CrossRef]
- Beatty, J.A.; Troyer, R.M.; Carver, S.; Barrs, V.R.; Espinasse, F.; Conradi, O.; Stutzman-Rodriguez, K.; Chan, C.C.; Tasker, S.; Lappin, M.R.; et al. Felis Catus Gammaherpesvirus 1; A Widely Endemic Potential Pathogen of Domestic Cats. Virology 2014, 460–461, 100–107. [Google Scholar] [CrossRef]
- Troyer, R.M.; Beatty, J.A.; Stutzman-Rodriguez, K.R.; Carver, S.; Lozano, C.C.; Lee, J.S.; Lappin, M.R.; Riley, S.P.D.; Serieys, L.E.K.; Logan, K.A.; et al. Novel Gammaherpesviruses in North American Domestic Cats, Bobcats, and Pumas: Identification, Prevalence, and Risk Factors. J. Virol. 2014, 88, 3914–3924. [Google Scholar] [CrossRef]
- Chung, J.-Y.; Kim, S.-H.; Kim, Y.-H.; Lee, M.-H.; Lee, K.-K.; Oem, J.-K. Detection and Genetic Characterization of Feline Kobuviruses. Virus Genes 2013, 47, 559–562. [Google Scholar] [CrossRef]
- Balbo, L.C.; Fritzen, J.T.T.; Lorenzetti, E.; Medeiros, T.N.S.; Jardim, A.M.; Alfieri, A.A.; Alfieri, A.F. Molecular Characterization of Feline Paramyxovirus and Feline Morbillivirus in Cats from Brazil. Braz. J. Microbiol. 2021, 52, 961–965. [Google Scholar] [CrossRef] [PubMed]
- Capozza, P.; Lanave, G.; Diakoudi, G.; Stasi, F.; Ghergo, P.; Ricci, D.; Santo, G.; Arena, G.; Grillo, I.; Delle Donne, E.; et al. A Longitudinal Observational Study in Two Cats Naturally-Infected with Hepadnavirus. Vet. Microbiol. 2021, 254, 108999. [Google Scholar] [CrossRef] [PubMed]
- Lau, S.K.P.; Woo, P.C.Y.; Yip, C.C.Y.; Choi, G.K.Y.; Wu, Y.; Bai, R.; Fan, R.Y.Y.; Lai, K.K.Y.; Chan, K.-H.; Yuen, K.-Y. Identification of a Novel Feline Picornavirus from the Domestic Cat. J. Virol. 2012, 86, 395–405. [Google Scholar] [CrossRef] [PubMed]
- Pinto, P.; Wang, Q.; Chen, N.; Dubovi, E.J.; Daniels, J.B.; Millward, L.M.; Buonavoglia, C.; Martella, V.; Saif, L.J. Discovery and Genomic Characterization of Noroviruses from a Gastroenteritis Outbreak in Domestic Cats in the US. PLoS ONE 2012, 7, e32739. [Google Scholar] [CrossRef] [PubMed]
- Di Profio, F.; Sarchese, V.; Palombieri, A.; Fruci, P.; Massirio, I.; Martella, V.; Fulvio, M.; Di Martino, B. Feline Chaphamaparvovirus in Cats with Enteritis and Upper Respiratory Tract Disease. Transbound. Emerg. Dis. 2022, 69, 660–668. [Google Scholar] [CrossRef]
- Ng, T.F.F.; Mesquita, J.R.; Nascimento, M.S.J.; Kondov, N.O.; Wong, W.; Reuter, G.; Knowles, N.J.; Vega, E.; Esona, M.D.; Deng, X.; et al. Feline Fecal Virome Reveals Novel and Prevalent Enteric Viruses. Vet. Microbiol. 2014, 171, 102–111. [Google Scholar] [CrossRef]
- Diakoudi, G.; Lanave, G.; Capozza, P.; Di Profio, F.; Melegari, I.; Di Martino, B.; Pennisi, M.G.; Elia, G.; Cavalli, A.; Tempesta, M.; et al. Identification of a Novel Parvovirus in Domestic Cats. Vet. Microbiol. 2019, 228, 246–251. [Google Scholar] [CrossRef]
- Zhang, W.; Li, L.; Deng, X.; Kapusinszky, B.; Pesavento, P.A.; Delwart, E. Faecal Virome of Cats in an Animal Shelter. J. Gen. Virol. 2014, 95, 2553–2564. [Google Scholar] [CrossRef]
- Garigliany, M.; Gilliaux, G.; Jolly, S.; Casanova, T.; Bayrou, C.; Gommeren, K.; Fett, T.; Mauroy, A.; Lévy, E.; Cassart, D.; et al. Feline Panleukopenia Virus in Cerebral Neurons of Young and Adult Cats. BMC Vet. Res. 2016, 12, 28. [Google Scholar] [CrossRef]
- Liu, C.; Liu, F.; Li, Z.; Qu, L.; Liu, D. First Report of Feline Bocavirus Associated with Severe Enteritis of Cat in Northeast China, 2015. J. Vet. Med. Sci. 2018, 80, 731–735. [Google Scholar] [CrossRef]
- Li, Y.; Gordon, E.; Idle, A.; Altan, E.; Seguin, M.A.; Estrada, M.; Deng, X.; Delwart, E. Virome of a Feline Outbreak of Diarrhea and Vomiting Includes Bocaviruses and a Novel Chapparvovirus. Viruses 2020, 12, 506. [Google Scholar] [CrossRef] [PubMed]
- Di Martino, B.; Di Profio, F.; Melegari, I.; Marsilio, F. Feline Virome—A Review of Novel Enteric Viruses Detected in Cats. Viruses 2019, 11, 908. [Google Scholar] [CrossRef] [PubMed]
- Di Martino, B.; Di Profio, F.; Melegari, I.; Sarchese, V.; Cafiero, M.A.; Robetto, S.; Aste, G.; Lanave, G.; Marsilio, F.; Martella, V. A Novel Feline Norovirus in Diarrheic Cats. Infect. Genet. Evol. 2016, 38, 132–137. [Google Scholar] [CrossRef] [PubMed]
- Beatty, J.A.; Sharp, C.R.; Duprex, W.P.; Munday, J.S. Novel Feline Viruses: Emerging Significance of Gammaherpesvirus and Morbillivirus Infections. J. Feline Med. Surg. 2019, 21, 5–11. [Google Scholar] [CrossRef] [PubMed]
- Koç, B.T.; BiRcan, M. Molecular Presence of Felis Catus Gammaherpesvirus -1 in Cats with Ocular Disorders in Turkey. Ank. Üniv. Vet. Fak. Derg. 2020, 68, 53–59. [Google Scholar] [CrossRef]
- Marcacci, M.; De Luca, E.; Zaccaria, G.; Di Tommaso, M.; Mangone, I.; Aste, G.; Savini, G.; Boari, A.; Lorusso, A. Genome Characterization of Feline Morbillivirus from Italy. J. Virol. Methods 2016, 234, 160–163. [Google Scholar] [CrossRef]
- Furuya, T.; Sassa, Y.; Omatsu, T.; Nagai, M.; Fukushima, R.; Shibutani, M.; Yamaguchi, T.; Uematsu, Y.; Shirota, K.; Mizutani, T. Existence of Feline Morbillivirus Infection in Japanese Cat Populations. Arch. Virol. 2014, 159, 371–373. [Google Scholar] [CrossRef]
- Darold, G.M.; Alfieri, A.A.; Muraro, L.S.; Amude, A.M.; Zanatta, R.; Yamauchi, K.C.I.; Alfieri, A.F.; Lunardi, M. First Report of Feline Morbillivirus in South America. Arch. Virol. 2017, 162, 469–475. [Google Scholar] [CrossRef]
- McCallum, K.E.; Stubbs, S.; Hope, N.; Mickleburgh, I.; Dight, D.; Tiley, L.; Williams, T.L. Detection and Seroprevalence of Morbillivirus and Other Paramyxoviruses in Geriatric Cats with and without Evidence of Azotemic Chronic Kidney Disease. J. Vet. Intern. Med. 2018, 32, 1100–1108. [Google Scholar] [CrossRef]
- Yilmaz, H.; Tekelioglu, B.K.; Gurel, A.; Bamac, O.E.; Ozturk, G.Y.; Cizmecigil, U.Y.; Altan, E.; Aydin, O.; Yilmaz, A.; Berriatua, E.; et al. Frequency, Clinicopathological Features and Phylogenetic Analysis of Feline Morbillivirus in Cats in Istanbul, Turkey. J. Feline Med. Surg. 2017, 19, 1206–1214. [Google Scholar] [CrossRef]
- Darold, G.M.; Alfieri, A.A.; Araújo, J.P.; Cruz, T.F.; de Bertti, K.M.L.B.; Silva, G.C.P.; Amude, A.M.; Muraro, L.S.; Lavorente, F.L.P.; Lunardi, M. High Genetic Diversity of Paramyxoviruses Infecting Domestic Cats in Western Brazil. Transbound. Emerg. Dis. 2021, 68, 3453–3462. [Google Scholar] [CrossRef] [PubMed]
- Chaiyasak, S.; Techangamsuwan, S. First Evidence of Feline Morbillivirus Detected in Sheltered Cats in Thailand. Thai. J. Vet. Med. Suppl. 2017, 47, 127–128. [Google Scholar]
- Sharp, C.R.; Nambulli, S.; Acciardo, A.S.; Rennick, L.J.; Drexler, J.F.; Rima, B.K.; Williams, T.; Duprex, W.P. Chronic Infection of Domestic Cats with Feline Morbillivirus, United States. Emerg. Infect. Dis. 2016, 22, 760–762. [Google Scholar] [CrossRef]
- Abayli, H.; Can-Sahna, K. First Detection of Feline Bocaparvovirus 2 and Feline Chaphamaparvovirus in Healthy Cats in Turkey. Vet. Res. Commun. 2022, 46, 127–136. [Google Scholar] [CrossRef]
- Ji, J.; Hu, W.; Liu, Q.; Zuo, K.; Zhi, G.; Xu, X.; Kan, Y.; Yao, L.; Xie, Q. Genetic Analysis of Cachavirus-Related Parvoviruses Detected in Pet Cats: The First Report from China. Front. Vet. Sci. 2020, 7, 580836. [Google Scholar] [CrossRef] [PubMed]
- Shao, R.; Ye, C.; Zhang, Y.; Sun, X.; Cheng, J.; Zheng, F.; Cai, S.; Ji, J.; Ren, Z.; Zhong, L.; et al. Novel Parvovirus in Cats, China. Virus Res. 2021, 304, 198529. [Google Scholar] [CrossRef] [PubMed]
- Li, W.; Godzik, A. Cd-Hit: A Fast Program for Clustering and Comparing Large Sets of Protein or Nucleotide Sequences. Bioinformatics 2006, 22, 1658–1659. [Google Scholar] [CrossRef] [PubMed]
- Katoh, K.; Standley, D.M. MAFFT Multiple Sequence Alignment Software Version 7: Improvements in Performance and Usability. Mol. Biol. Evol. 2013, 30, 772–780. [Google Scholar] [CrossRef]
- Guindon, S.; Gascuel, O. A Simple, Fast, and Accurate Algorithm to Estimate Large Phylogenies by Maximum Likelihood. Syst. Biol. 2003, 52, 696–704. [Google Scholar] [CrossRef]
- Yu, G.; Smith, D.K.; Zhu, H.; Guan, Y.; Lam, T.T. GGTREE: An R Package for Visualization and Annotation of Phylogenetic Trees with Their Covariates and Other Associated Data. Methods Ecol. Evol. 2017, 8, 28–36. [Google Scholar] [CrossRef]
- Paradis, E. Analysis of Phylogenetics and Evolution with R; Use R! Springer: New York, NY, USA, 2006; ISBN 978-1-4614-1743-9. [Google Scholar]
- Jombart, T.; Ahmed, I. Adegenet 1.3-1: New Tools for the Analysis of Genome-Wide SNP Data. Bioinformatics 2011, 27, 3070–3071. [Google Scholar] [CrossRef] [PubMed]
- Rambaut, A.; Lam, T.T.; Max Carvalho, L.; Pybus, O.G. Exploring the Temporal Structure of Heterochronous Sequences Using TempEst (Formerly Path-O-Gen). Virus Evol. 2016, 2, vew007. [Google Scholar] [CrossRef]
- Sagulenko, P.; Puller, V.; Neher, R.A. TreeTime: Maximum-Likelihood Phylodynamic Analysis. Virus Evol. 2018, 4, vex042. [Google Scholar] [CrossRef] [PubMed]
- To, T.-H.; Jung, M.; Lycett, S.; Gascuel, O. Fast Dating Using Least-Squares Criteria and Algorithms. Syst. Biol. 2016, 65, 82–97. [Google Scholar] [CrossRef] [PubMed]
- Galili, T. Dendextend: An R Package for Visualizing, Adjusting, and Comparing Trees of Hierarchical Clustering. Bioinformatics 2015, 31, 3718–3720. [Google Scholar] [CrossRef]
- Legendre, P.; Borcard, D.; Peres-Neto, P.R. Analyzing Beta Diversity: Partitioning The Spatial Variation of Community Composition Data. Ecol. Monogr. 2005, 75, 435–450. [Google Scholar] [CrossRef]
- Miyazawa, T.; Tomonaga, K.; Kawaguchi, Y.; Mikami, T. The Genome of Feline Immunodeficiency Virus. Arch. Virol. 1994, 134, 221–234. [Google Scholar] [CrossRef]
- Frankenfeld, J.; Meili, T.; Meli, M.; Riond, B.; Helfer-Hungerbuehler, A.; Bönzli, E.; Pineroli, B.; Hofmann-Lehmann, R. Decreased Sensitivity of the Serological Detection of Feline Immunodeficiency Virus Infection Potentially due to Imported Genetic Variants. Viruses 2019, 11, 697. [Google Scholar] [CrossRef]
- Duarte, A.; Tavares, L. Phylogenetic Analysis of Portuguese Feline Immunodeficiency Virus Sequences Reveals High Genetic Diversity. Vet. Microbiol. 2006, 114, 25–33. [Google Scholar] [CrossRef]
- Hayward, J.J.; Rodrigo, A.G. Molecular Epidemiology of Feline Immunodeficiency Virus in the Domestic Cat (Felis Catus). Vet. Immunol. Immunopathol. 2010, 134, 68–74. [Google Scholar] [CrossRef]
- De Rozières, S.; Mathiason, C.K.; Rolston, M.R.; Chatterji, U.; Hoover, E.A.; Elder, J.H. Characterization of a Highly Pathogenic Molecular Clone of Feline Immunodeficiency Virus Clade C. J. Virol. 2004, 78, 8971–8982. [Google Scholar] [CrossRef] [PubMed]
- De Rozières, S.; Swan, C.H.; Sheeter, D.A.; Clingerman, K.J.; Lin, Y.-C.; Huitron-Resendiz, S.; Henriksen, S.; Torbett, B.E.; Elder, J.H. Assessment of FIV-C Infection of Cats as a Function of Treatment with the Protease Inhibitor, TL-3. Retrovirology 2004, 1, 38. [Google Scholar] [CrossRef] [PubMed]
- Pedersen, N.C.; Evermann, J.F.; McKeirnan, A.J.; Ott, R.L. Pathogenicity Studies of Feline Coronavirus Isolates 79-1146 and 79-1683. Am. J. Vet. Res. 1984, 45, 2580–2585. [Google Scholar] [PubMed]
- Felten, S.; Hartmann, K. Diagnosis of Feline Infectious Peritonitis: A Review of the Current Literature. Viruses 2019, 11, 1068. [Google Scholar] [CrossRef] [PubMed]
- Pedersen, N.C.; Black, J.W.; Boyle, J.F.; Evermann, J.F.; McKeirnan, A.J.; Ott, R.L. Pathogenic Differences between Various Feline Coronavirus Isolates. Adv. Exp. Med. Biol. 1984, 173, 365–380. [Google Scholar]
- Guan, X.; Li, H.; Han, M.; Jia, S.; Feng, B.; Gao, X.; Wang, Z.; Jiang, Y.; Cui, W.; Wang, L.; et al. Epidemiological Investigation of Feline Infectious Peritonitis in Cats Living in Harbin, Northeast China from 2017 to 2019 Using a Combination of an EvaGreen-Based Real-Time RT-PCR and Serum Chemistry Assays. Mol. Cell. Probes 2020, 49, 101495. [Google Scholar] [CrossRef]
- Herrewegh, A.A.P.M.; Smeenk, I.; Horzinek, M.C.; Rottier, P.J.M.; de Groot, R.J. Feline Coronavirus Type II Strains 79-1683 and 79-1146 Originate from a Double Recombination between Feline Coronavirus Type I and Canine Coronavirus. J. Virol. 1998, 72, 4508–4514. [Google Scholar] [CrossRef]
- Lewis, C.S.; Porter, E.; Matthews, D.; Kipar, A.; Tasker, S.; Helps, C.R.; Siddell, S.G. Genotyping Coronaviruses Associated with Feline Infectious Peritonitis. J. Gen. Virol. 2015, 96, 1358–1368. [Google Scholar] [CrossRef]
- Compans, R.W.; Cooper, M.; Koprowski, H.; McConnell, I.; Melchers, F.; Nussenzweig, V.; Oldstone, M.; Olsnes, S.; Potter, M.; Saedler, H.; et al. Feline Leukaemia Virus: Generation of Pathogenic and Oncogenic Variants. Curr. Top. Microbiol. Immunol. 1991, 171, 67–93. [Google Scholar]
- Addie, D.D.; Toth, S.; Reid, S.; Jarrett, O.; Dennis, J.M.; Callanan, J.J. Long-Term Impact on a Closed Household of Pet Cats of Natural Infection with Feline Coronavirus, Feline Leukaemia Virus and Feline Immunodeficiency Virus. Vet. Rec. 2000, 146, 419–424. [Google Scholar] [CrossRef]
- Hurley, K.F.; Pesavento, P.A.; Pedersen, N.C.; Poland, A.M.; Wilson, E.; Foley, J.E. An Outbreak of Virulent Systemic Feline Calicivirus Disease. J. Am. Vet. Med. Assoc. 2004, 224, 241–249. [Google Scholar] [CrossRef] [PubMed]
- Hurley, K.F.; Sykes, J.E. Update on Feline Calicivirus: New Trends. Vet. Clin. N. Am. Small Anim. Pract. 2003, 33, 759–772. [Google Scholar] [CrossRef] [PubMed]
- Pedersen, N.C.; Elliott, J.B.; Glasgow, A.; Poland, A.; Keel, K. An Isolated Epizootic of Hemorrhagic-like Fever in Cats Caused by a Novel and Highly Virulent Strain of Feline Calicivirus. Vet. Microbiol. 2000, 73, 281–300. [Google Scholar] [CrossRef]
- Schorr-Evans, E.M.; Poland, A.; Johnson, W.; Pedersen, N.C. An Epizootic of Highly Virulent Feline Calicivirus Disease in a Hospital Setting in New England. J. Feline Med. Surg. 2003, 5, 217–226. [Google Scholar] [CrossRef]
- Bordicchia, M.; Fumian, T.M.; Van Brussel, K.; Russo, A.G.; Carrai, M.; Le, S.-J.; Pesavento, P.A.; Holmes, E.C.; Martella, V.; White, P.; et al. Feline Calicivirus Virulent Systemic Disease: Clinical Epidemiology, Analysis of Viral Isolates and In Vitro Efficacy of Novel Antivirals in Australian Outbreaks. Viruses 2021, 13, 2040. [Google Scholar] [CrossRef] [PubMed]
- Prikhodko, V.G.; Sandoval-Jaime, C.; Abente, E.J.; Bok, K.; Parra, G.I.; Rogozin, I.B.; Ostlund, E.N.; Green, K.Y.; Sosnovtsev, S.V. Genetic Characterization of Feline Calicivirus Strains Associated with Varying Disease Manifestations during an Outbreak Season in Missouri (1995–1996). Virus Genes 2014, 48, 96–110. [Google Scholar] [CrossRef]
- Ossiboff, R.J.; Sheh, A.; Shotton, J.; Pesavento, P.A.; Parker, J.S.L. Feline Caliciviruses (FCVs) Isolated from Cats with Virulent Systemic Disease Possess In Vitro Phenotypes Distinct from Those of Other FCV Isolates. J. Gen. Virol. 2007, 88, 506–517. [Google Scholar] [CrossRef]
- Stuetzer, B.; Hartmann, K. Feline Parvovirus Infection and Associated Diseases. Vet. J. 2014, 201, 150–155. [Google Scholar] [CrossRef] [PubMed]
- Inthong, N.; Sutacha, K.; Kaewmongkol, S.; Sinsiri, R.; Sribuarod, K.; Sirinarumitr, K.; Sirinarumitr, T. Feline Panleukopenia Virus as the Cause of Diarrhea in a Banded Linsang (Prionodon linsang) in Thailand. J. Vet. Med. Sci. 2019, 81, 1763–1768. [Google Scholar] [CrossRef]
- Van Brussel, K.; Carrai, M.; Lin, C.; Kelman, M.; Setyo, L.; Aberdein, D.; Brailey, J.; Lawler, M.; Maher, S.; Plaganyi, I.; et al. Distinct Lineages of Feline Parvovirus Associated with Epizootic Outbreaks in Australia, New Zealand and the United Arab Emirates. Viruses 2019, 11, 1155. [Google Scholar] [CrossRef]
- Willemse, M.J.; Chalmers, W.S.K.; Cronenberg, A.M.; Pfundt, R.; Strijdveen, I.G.L.; Sondermeijer, P.J.A. The Gene Downstream of the GC Homologue in Feline Herpes Virus Type 1 Is Involved in the Expression of Virulence. J. Gen. Virol. 1994, 75, 3107–3116. [Google Scholar] [CrossRef]
- Winkler, I.G.; Flügel, R.M.; Löchelt, M.; Flower, R.L.P. Detection and Molecular Characterisation of Feline Foamy Virus Serotypes in Naturally Infected Cats. Virology 1998, 247, 144–151. [Google Scholar] [CrossRef]
- Kechejian, S.R.; Dannemiller, N.; Kraberger, S.; Ledesma-Feliciano, C.; Malmberg, J.; Roelke Parker, M.; Cunningham, M.; McBride, R.; Riley, S.P.D.; Vickers, W.T.; et al. Feline Foamy Virus Is Highly Prevalent in Free-Ranging Puma Concolor from Colorado, Florida and Southern California. Viruses 2019, 11, 359. [Google Scholar] [CrossRef]
- Piewbang, C.; Chaiyasak, S.; Kongmakee, P.; Sanannu, S.; Khotapat, P.; Ratthanophart, J.; Banlunara, W.; Somporn, L. Feline Morbillivirus Infection Associated with Tubulointerstitial Nephritis in Black Leopards (Panthera pardus). Vet. Pathol. 2020, 57, 871–879. [Google Scholar] [CrossRef] [PubMed]
- Sieg, M.; Busch, J.; Eschke, M.; Böttcher, D.; Heenemann, K.; Vahlenkamp, A.; Reinert, A.; Seeger, J.; Heilmann, R.; Scheffler, K.; et al. A New Genotype of Feline Morbillivirus Infects Primary Cells of the Lung, Kidney, Brain and Peripheral Blood. Viruses 2019, 11, 146. [Google Scholar] [CrossRef] [PubMed]
- HosI, Y.; ZrMa, J.F.; MoIs, N.S.; Scott, F.W. Detection of astroviruses in feces of a cat with diarrhea. Brief report. Arch. Virol. 1981, 70, 373–376. [Google Scholar]
- Navarro, R.; Yibin, C.; Nair, R.; Peda, A.; Aung, M.S.; Ketzis, J.; Malik, Y.S.; Kobayashi, N.; Ghosh, S. Molecular Characterization of Complete Genomic Segment-2 of Picobirnavirus Strains Detected in a Cat and a Dog. Infect. Genet. Evol. 2017, 54, 200–204. [Google Scholar] [CrossRef]
- Aghazadeh, M.; Shi, M.; Barrs, V.; McLuckie, A.; Lindsay, S.; Jameson, B.; Hampson, B.; Holmes, E.; Beatty, J. A Novel Hepadnavirus Identified in an Immunocompromised Domestic Cat in Australia. Viruses 2018, 10, 269. [Google Scholar] [CrossRef]
- Henzel, A.; Sá e Silva, M.; Luo, S.; Lovato, L.T.; Weiblen, R. Genetic and Phylogenetic Analyses of Capsid Protein Gene in Feline Calicivirus Isolates from Rio Grande Do Sul in Southern Brazil. Virus Res. 2012, 163, 667–671. [Google Scholar] [CrossRef]
- Radford, A.D.; Dawson, S.; Ryvar, R.; Coyne, K.; Johnson, D.R.; Cox, M.B.; Acke, E.F.J.; Addie, D.D.; Gaskell, R.M. High Genetic Diversity of the Immunodominant Region of the Feline Calicivirus Capsid Gene in Endemically Infected Cat Colonies. Virus Genes 2003, 27, 145–155. [Google Scholar] [CrossRef]
- Hou, J.; Sánchez-Vizcaíno, F.; McGahie, D.; Lesbros, C.; Almeras, T.; Howarth, D.; O’Hara, V.; Dawson, S.; Radford, A.D. European Molecular Epidemiology and Strain Diversity of Feline Calicivirus. Vet. Rec. 2016, 178, 114–115. [Google Scholar] [CrossRef] [PubMed]
- Willi, B.; Spiri, A.M.; Meli, M.L.; Samman, A.; Hoffmann, K.; Sydler, T.; Cattori, V.; Graf, F.; Diserens, K.A.; Padrutt, I.; et al. Molecular Characterization and Virus Neutralization Patterns of Severe, Non-Epizootic Forms of Feline Calicivirus Infections Resembling Virulent Systemic Disease in Cats in Switzerland and in Liechtenstein. Vet. Microbiol. 2016, 182, 202–212. [Google Scholar] [CrossRef] [PubMed]
- Koç, B.T.; Oğuzoğlu, T.Ç. The Investigation of Feline Parvoviruses (FPVs) into Two Different Phylogenetic Lineages in Turkey. J. Appl. Biol. Sci. 2016, 10, 4–7. [Google Scholar]
- Li, X.; Wu, H.; Wang, L.; Spibey, N.; Liu, C.; Ding, H.; Liu, W.; Liu, Y.; Tian, K. Genetic Characterization of Parvoviruses in Domestic Cats in Henan Province, China. Transbound. Emerg. Dis. 2018, 65, 1429–1435. [Google Scholar] [CrossRef]
- Tucciarone, C.M.; Franzo, G.; Legnardi, M.; Lazzaro, E.; Zoia, A.; Petini, M.; Furlanello, T.; Caldin, M.; Cecchinato, M.; Drigo, M. Genetic Insights into Feline Parvovirus: Evaluation of Viral Evolutionary Patterns and Association between Phylogeny and Clinical Variables. Viruses 2021, 13, 1033. [Google Scholar] [CrossRef]
- Dye, C.; Siddell, S.G. Genomic RNA Sequence of Feline Coronavirus Strain FCoV C1Je. J. Feline Med. Surg. 2007, 9, 202–213. [Google Scholar] [CrossRef]
- Li, C.; Liu, Q.; Kong, F.; Guo, D.; Zhai, J.; Su, M.; Sun, D. Circulation and Genetic Diversity of Feline Coronavirus Type I and II from Clinically Healthy and FIP-Suspected Cats in China. Transbound. Emerg. Dis. 2019, 66, 763–775. [Google Scholar] [CrossRef]
- An, D.-J.; Jeong, W.; Jeoung, H.-Y.; Yoon, S.H.; Kim, H.-J.; Park, J.-Y.; Park, B.-K. Phylogenetic Analysis of Feline Panleukopenia Virus (FPLV) Strains in Korean Cats. Res. Vet. Sci. 2011, 90, 163–167. [Google Scholar] [CrossRef]
- Teixeira, B.M.; Logan, N.; Cruz, J.C.M.; Reis, J.K.P.; Brandão, P.E.; Richtzenhain, L.J.; Hagiwara, M.K.; Willett, B.J.; Hosie, M.J. Genetic Diversity of Brazilian Isolates of Feline Immunodeficiency Virus. Arch. Virol. 2010, 155, 379–384. [Google Scholar] [CrossRef]
- Ravi, M.; Wobeser, G.A.; Taylor, S.M.; Jackson, M.L. Naturally Acquired Feline Immunodeficiency Virus (FIV) Infection in Cats from Western Canada: Prevalence, Disease Associations, and Survival Analysis. Can. Vet. J. 2010, 51, 271–276. [Google Scholar]
- Roukaerts, I.D.M. Phylogenetic Analysis of Feline Immunodeficiency Virus Strains from Naturally Infected Cats in Belgium and The Netherlands. Virus Res. 2015, 196, 30–36. [Google Scholar] [CrossRef] [PubMed]
- Ortega, C.; Valencia, A.C.; Duque-Valencia, J.; Ruiz-Saenz, J. Prevalence and Genomic Diversity of Feline Leukemia Virus in Privately Owned and Shelter Cats in Aburrá Valley, Colombia. Viruses 2020, 12, 464. [Google Scholar] [CrossRef] [PubMed]
- Miyake, A.; Watanabe, S.; Hiratsuka, T.; Ito, J.; Ngo, M.H.; Makundi, I.; Kawasaki, J.; Endo, Y.; Tsujimoto, H.; Nishigaki, K. Novel Feline Leukemia Virus Interference Group Based on the Env Gene. J. Virol. 2016, 90, 4832–4837. [Google Scholar] [CrossRef] [PubMed]
- Makundi, I.; Koshida, Y.; Kuse, K.; Hiratsuka, T.; Ito, J.; Baba, T.; Watanabe, S.; Kawamura, M.; Odahara, Y.; Miyake, A.; et al. Epidemiologic Survey of Feline Leukemia Virus in Domestic Cats on Tsushima Island, Japan: Management Strategy for Tsushima Leopard Cats. J. Vet. Diagn. Investig. 2017, 29, 889–895. [Google Scholar] [CrossRef]
- Coelho, F.M.; Bomfim, M.R.Q.; de Andrade Caxito, F.; Ribeiro, N.A.; Luppi, M.M.; Costa, É.A.; Oliveira, M.E.; Da Fonseca, F.G.; Resende, M. Naturally Occurring Feline Leukemia Virus Subgroup A and B Infections in Urban Domestic Cats. J. Gen. Virol. 2008, 89, 2799–2805. [Google Scholar] [CrossRef]
- Lauzi, S.; Stranieri, A.; Giordano, A.; Luzzago, C.; Zehender, G.; Paltrinieri, S.; Ebranati, E. Origin and Transmission of Feline Coronavirus Type I in Domestic Cats from Northern Italy: A Phylogeographic Approach. Vet. Microbiol. 2020, 244, 108667. [Google Scholar] [CrossRef]
- Myrrha, L.W.; Silva, F.M.F.; Vidigal, P.M.P.; Resende, M.; Bressan, G.C.; Fietto, J.L.R.; Santos, M.R.; Silva, L.M.N.; Assao, V.S.; Nior, A.S.-J.; et al. Feline Coronavirus Isolates from a Part of Brazil: Insights into Molecular Epidemiology and Phylogeny Inferred from the 7b Gene. J. Vet. Med. Sci. 2019, 81, 1455–1460. [Google Scholar] [CrossRef]
- Cano-Ortiz, L.; Junqueira, D.M.; Comerlato, J.; Costa, C.S.; Zani, A.; Duda, N.B.; Tochetto, C.; dos Santos, R.N.; da Costa, F.V.A.; Roehe, P.M.; et al. Phylodynamics of the Brazilian Feline Immunodeficiency Virus. Infect. Genet. Evol. 2017, 55, 166–171. [Google Scholar] [CrossRef]
- Pedersen, N.C. A Review of Feline Infectious Peritonitis Virus Infection: 1963–2008. J. Feline Med. Surg. 2009, 11, 225–258. [Google Scholar] [CrossRef]
- Drummond, A.; Pybus, O.G.; Rambaut, A. Inference of Viral Evolutionary Rates from Molecular Sequences. Adv. Parasitol. 2003, 54, 331–358. [Google Scholar]
- Abd-Eldaim, M.; Potgieter, L.; Kennedy, M. Genetic Analysis of Feline Caliciviruses Associated with a Hemorrhagic-Like Disease. J. Vet. Diagn. Investig. 2005, 17, 420–429. [Google Scholar] [CrossRef] [PubMed]
- Foley, J.; Hurley, K.; Pesavento, P.A.; Poland, A.; Pedersen, N.C. Virulent Systemic Feline Calicivirus Infection: Local Cytokine Modulation and Contribution of Viral Mutants. J. Feline Med. Surg. 2006, 8, 55–61. [Google Scholar] [CrossRef] [PubMed]
- De Graaf, M.; Van Beek, J.; Koopmans, M.P.G. Human Norovirus Transmission and Evolution in a Changing World. Nat. Rev. Microbiol. 2016, 14, 421–433. [Google Scholar] [CrossRef]
- Jahnke, M.; Holmes, E.C.; Kerr, P.J.; Wright, J.D.; Strive, T. Evolution and Phylogeography of the Nonpathogenic Calicivirus RCV-A1 in Wild Rabbits in Australia. J. Virol. 2010, 84, 12397–12404. [Google Scholar] [CrossRef] [PubMed]
- Shackelton, L.A.; Parrish, C.R.; Truyen, U.; Holmes, E.C. High Rate of Viral Evolution Associated with the Emergence of Carnivore Parvovirus. Proc. Natl. Acad. Sci. USA 2005, 102, 379–384. [Google Scholar] [CrossRef]
- Boni, M.F.; Lemey, P.; Jiang, X.; Lam, T.T.-Y.; Perry, B.W.; Castoe, T.A.; Rambaut, A.; Robertson, D.L. Evolutionary Origins of the SARS-CoV-2 Sarbecovirus Lineage Responsible for the COVID-19 Pandemic. Nat. Microbiol. 2020, 5, 1408–1417. [Google Scholar] [CrossRef] [PubMed]
- Duffy, S.; Shackelton, L.A.; Holmes, E.C. Rates of Evolutionary Change in Viruses: Patterns and Determinants. Nat. Rev. Genet. 2008, 9, 267–276. [Google Scholar] [CrossRef]
- Symes, S.J.; Job, N.; Ficorilli, N.; Hartley, C.A.; Browning, G.F.; Gilkerson, J.R. Novel Assay to Quantify Recombination in a Calicivirus. Vet. Microbiol. 2015, 177, 25–31. [Google Scholar] [CrossRef]
- Lai, M.M.C. RNA Recombination in Animal and Plant Viruses. Microbiol. Rev. 1992, 56, 61–79. [Google Scholar] [CrossRef]
- Terada, Y.; Matsui, N.; Noguchi, K.; Kuwata, R.; Shimoda, H.; Soma, T.; Mochizuki, M.; Maeda, K. Emergence of Pathogenic Coronaviruses in Cats by Homologous Recombination between Feline and Canine Coronaviruses. PLoS ONE 2014, 9, e106534. [Google Scholar] [CrossRef]














| Virus | Wilks’ Lambda | p-Value |
|---|---|---|
| FCV | 0.63635 | <0.001 |
| FIV | 0.06931 | <0.001 |
| FPV | 0.00274 | <0.001 |
| FCoV | 0.01490 | <0.001 |
| FeLV | 0.02394 | <0.001 |
| FHV-1 | 0.02718 | <0.001 |
| FFV | 0.01085 | <0.001 |
Disclaimer/Publisher’s Note: The statements, opinions and data contained in all publications are solely those of the individual author(s) and contributor(s) and not of MDPI and/or the editor(s). MDPI and/or the editor(s) disclaim responsibility for any injury to people or property resulting from any ideas, methods, instructions or products referred to in the content. |
© 2023 by the authors. Licensee MDPI, Basel, Switzerland. This article is an open access article distributed under the terms and conditions of the Creative Commons Attribution (CC BY) license (https://creativecommons.org/licenses/by/4.0/).
Share and Cite
Le, S.-J.; Xin, G.-Y.; Wu, W.-C.; Shi, M. Genetic Diversity and Evolution of Viruses Infecting Felis catus: A Global Perspective. Viruses 2023, 15, 1338. https://doi.org/10.3390/v15061338
Le S-J, Xin G-Y, Wu W-C, Shi M. Genetic Diversity and Evolution of Viruses Infecting Felis catus: A Global Perspective. Viruses. 2023; 15(6):1338. https://doi.org/10.3390/v15061338
Chicago/Turabian StyleLe, Shi-Jia, Gen-Yang Xin, Wei-Chen Wu, and Mang Shi. 2023. "Genetic Diversity and Evolution of Viruses Infecting Felis catus: A Global Perspective" Viruses 15, no. 6: 1338. https://doi.org/10.3390/v15061338
APA StyleLe, S.-J., Xin, G.-Y., Wu, W.-C., & Shi, M. (2023). Genetic Diversity and Evolution of Viruses Infecting Felis catus: A Global Perspective. Viruses, 15(6), 1338. https://doi.org/10.3390/v15061338

