Recent Developments and Future Perspectives of Vaccines and Therapeutic Agents against SARS-CoV2 Using the BCOV_S1_CTD of the S Protein
Abstract
1. Introduction
2. The SARS-CoV-2 Structure
2.1. SARS-CoV-2 S Protein Attached to ACE2
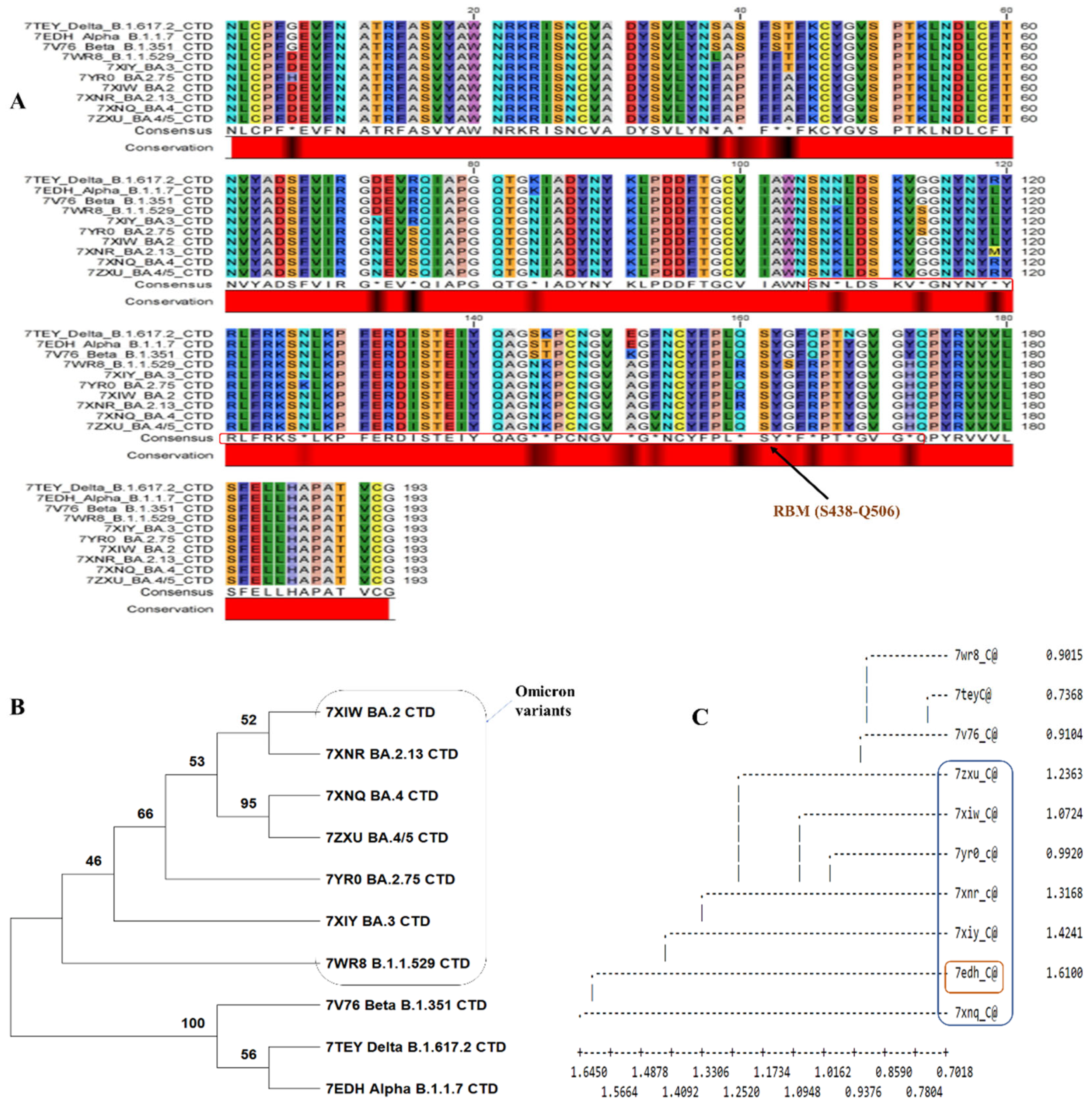
2.2. Multiple Sequence and Structure Alignment of BCOV_S1_CTD
3. B-Cell Epitope Prediction in the BCOV_S1_CTD of the S Protein
4. Global Vaccine Coverage
5. Novel COVID-19 Therapeutic Strategies
5.1. Comparative Effectiveness of Vaccines against COVID-19
5.1.1. Vaccines with the Protein Subunit
5.1.2. Vector-Based Adenovirus COVID-19 Vaccines
5.1.3. Vaccines Based on mRNA
5.2. Therapeutic Antibodies with High Efficacy
5.3. Novel Antiviral Drugs against SARS-CoV-2
6. Emerging SARS-CoV-2 Variants
7. Conclusions and Future Perspectives
Author Contributions
Funding
Institutional Review Board Statement
Informed Consent Statement
Data Availability Statement
Acknowledgments
Conflicts of Interest
References
- Chatterjee, S.; Bhattacharya, M.; Nag, S.; Dhama, K.; Chakraborty, C. A Detailed Overview of SARS-CoV-2 Omicron: Its Sub-Variants, Mutations and Pathophysiology, Clinical Characteristics, Immunological Landscape, Immune Escape, and Therapies. Viruses 2023, 15, 167. [Google Scholar] [CrossRef] [PubMed]
- COVID-19 Data Repository by the Center for Systems Science and Engineering (CSSE) at Johns Hopkins University (Johns Hopkins University). Available online: https://arcg.is/0fHmTX (accessed on 21 April 2023).
- Lamers, M.M.; Haagmans, B.L. SARS-CoV-2 pathogenesis. Nat. Rev. Microbiol. 2022, 20, 270–284. [Google Scholar] [CrossRef] [PubMed]
- Lipsitch, M.; Krammer, F.; Regev-Yochay, G.; Lustig, Y.; Balicer, R.D. SARS-CoV-2 breakthrough infections in vaccinated individuals: Measurement, causes and impact. Nat. Rev. Immunol. 2022, 22, 57–65. [Google Scholar] [CrossRef] [PubMed]
- Walls, A.C.; Park, Y.J.; Tortorici, M.A.; Wall, A.; McGuire, A.T.; Veesler, D. Structure, function, and antigenicity of the SARS-CoV-2 spike glycoprotein. Cell 2020, 181, 281–292. [Google Scholar] [CrossRef]
- Wrapp, D.; Wang, N.; Corbett, K.S.; Goldsmith, J.A.; Hsieh, C.L.; Abiona, O.; Graham, B.S.; McLellan, J.S. Cryo-EM structure of the 2019-nCoV spike in the prefusion conformation. Science 2020, 367, 1260–1263. [Google Scholar] [CrossRef]
- Yin, J.; Li, C.; Ye, C.; Ruan, Z.; Liang, Y.; Li, Y.; Wu, J.; Luo, Z. Advances in the development of therapeutic strategies against COVID-19 and perspectives in the drug design for emerging SARS-CoV-2 variants. Comput. Struct. Biotechnol. J. 2022, 20, 824–837. [Google Scholar] [CrossRef]
- Koyama, T.; Platt, D.; Parida, L. Variant analysis of SARS-CoV-2 genomes. Bull. World Health Organ. 2020, 98, 495. [Google Scholar] [CrossRef]
- Cao, Y.; Wang, J.; Jian, F.; Xiao, T.; Song, W.; Yisimayi, A.; Huang, W.; Li, Q.; Wang, P.; An, R. Omicron escapes the majority of existing SARS-CoV-2 neutralizing antibodies. Nature 2022, 602, 657–663. [Google Scholar] [CrossRef]
- Karim, S.S.A.; Karim, Q.A. Omicron SARS-CoV-2 variant: A new chapter in the COVID-19 pandemic. Lancet 2021, 398, 2126–2128. [Google Scholar] [CrossRef]
- Malik, Y.A. Properties of coronavirus and SARS-CoV-2. Malays. J. Pathol. 2020, 42, 3–11. [Google Scholar]
- Poggio, E.; Vallese, F.; Hartel, A.J.; Morgenstern, T.J.; Kanner, S.A.; Rauh, O.; Giamogante, F.; Barazzuol, L.; Shepard, K.L.; Colecraft, H.M.; et al. Perturbation of the host cell Ca2+ homeostasis and ER-mitochondria contact sites by the SARS-CoV-2 structural proteins E and M. Cell Death Dis. 2023, 14, 297. [Google Scholar] [CrossRef] [PubMed]
- Wang, Z.; Yang, L.; Zhao, X.E. Co-crystallization and structure determination: An effective direction for anti-SARS-CoV-2 drug discovery. Comput. Struct. Biotechnol. J. 2021, 19, 4684–4701. [Google Scholar] [CrossRef]
- Gupta, A.; Sahu, N.; Singh, A.P.; Singh, V.K.; Singh, S.C.; Upadhye, V.J.; Mathew, A.T.; Kumar, R.; Sinha, R.P. Exploration of Novel Lichen Compounds as Inhibitors of SARS-CoV-2 Mpro: Ligand-Based Design, Molecular Dynamics, and ADMET Analyses. Biotechnol. Appl. Biochem. 2022, 194, 6386–6406. [Google Scholar] [CrossRef]
- McBride, R.; Van Zyl, M.; Fielding, B.C. The coronavirus nucleocapsid is a multifunctional protein. Viruses 2014, 6, 2991–3018. [Google Scholar] [CrossRef] [PubMed]
- Lan, J.; Ge, J.; Yu, J.; Shan, S.; Zhou, H.; Fan, S.; Zhang, Q.; Shi, X.; Wang, Q.; Zhang, L.; et al. Structure of the SARS-CoV-2 spike receptor-binding domain bound to the ACE2 receptor. Nature 2020, 581, 215–220. [Google Scholar] [CrossRef]
- Song, W.; Gui, M.; Wang, X.; Xiang, Y. Cryo-EM structure of the SARS coronavirus spike glycoprotein in complex with its host cell receptor ACE2. PLoS Pathog. 2018, 14, e1007236. [Google Scholar] [CrossRef] [PubMed]
- Gupta, A.; Sahu, N.; Singh, V.K.; Sinha, R.P. Evolutionary aspects of mutation in functional motif and post-translational modifications in SARS-CoV-2 3CLpro (Mpro): An in-silico study. J. Protein Proteom. 2023, 1–11. [Google Scholar] [CrossRef]
- Chen, L.; Wu, D.; Ji, L.; Wu, X.; Xu, D.; Cao, Z.; Han, J. Bioinformatics analysis of the epitope regions for norovirus capsid protein. BMC Bioinform. 2013, 14, 1–6. [Google Scholar] [CrossRef]
- Braberg, H.; Webb, B.M.; Tjioe, E.; Pieper, U.; Sali, A.; Madhusudhan, M.S. SALIGN: A web server for alignment of multiple protein sequences and structures. Bioinformatics 2012, 28, 2072–2073. [Google Scholar] [CrossRef] [PubMed]
- Rahman, M.S.; Hoque, M.N.; Islam, M.R.; Akter, S.; Alam, A.R.U.; Siddique, M.A.; Saha, O.; Rahaman, M.M.; Sultana, M.; Crandall, K.A.; et al. Epitope-based chimeric peptide vaccine design against S, M and E proteins of SARS-CoV-2, the etiologic agent of COVID-19 pandemic: An in silico approach. PeerJ 2020, 8, e9572. [Google Scholar] [CrossRef]
- Sun, P.; Ju, H.; Liu, Z.; Ning, Q.; Zhang, J.; Zhao, X.; Huang, Y.; Ma, Z.; Li, Y. Bioinformatics resources and tools for conformational B-cell epitope prediction. Comput. Math. Methods. Med. 2013, 2013, 943636. [Google Scholar] [CrossRef] [PubMed]
- Cherian, S.; Potdar, V.; Jadhav, S.; Yadav, P.; Gupta, N.; Das, M.; Rakshit, P.; Singh, S.; Abraham, P.; Panda, S.; et al. SARS-CoV-2 spike mutations, L452R, T478K, E484Q and P681R, in the second wave of COVID-19 in Maharashtra, India. Microorganisms 2021, 9, 1542. [Google Scholar] [CrossRef] [PubMed]
- Hale, T.; Angrist, N.; Goldszmidt, R.; Kira, B.; Petherick, A.; Phillips, T.; Webster, S.; Cameron-Blake, E.; Hallas, L.; Majumdar, S.; et al. A global panel database of pandemic policies (Oxford COVID-19 Government Response Tracker). Nat. Hum. Behav. 2021, 5, 529–538. [Google Scholar] [CrossRef] [PubMed]
- Mathieu, E.; Ritchie, H.; Rodés-Guirao, L.; Appel, C.; Giattino, C.; Hasell, J.; Macdonald, B.; Dattani, S.; Beltekian, D.; Ortiz-Ospina, E.; et al. Coronavirus Pandemic (COVID-19). Our World in Data. 2020. Available online: https://ourworldindata.org/coronavirus (accessed on 21 April 2023).
- WHO. COVID-19 Vaccine Tracker and Landscape. Available online: https://www.who.int/publications/m/item/draft-landscape-of-covid-19-candidate-vaccines (accessed on 20 April 2023).
- Savina, K.; Sreekumar, R.; Soonu, V.K.; Variyar, E.J. Various vaccine platforms in the field of COVID-19. Beni-Suef Univ. J. Basic Appl. Sci. 2022, 11, 35. [Google Scholar] [CrossRef]
- Zhang, J.; Zeng, H.; Gu, J.; Li, H.; Zheng, L.; Zou, Q. Progress and prospects on vaccine development against SARS-CoV-2. Vaccines 2020, 8, 153. [Google Scholar] [CrossRef] [PubMed]
- Parums, D.V. First approval of the protein-based adjuvanted nuvaxovid (NVX-CoV2373) novavax vaccine for SARS-CoV-2 could increase vaccine uptake and provide immune protection from viral variants. Med. Sci. Monit. 2022, 28, e936523-1. [Google Scholar] [CrossRef]
- WHO. December 31, 2020. WHO Issues Its First Emergency Use Validation for a COVID-19 Vaccine and Emphasizes Need for Equitable Global Access. Available online: https://www.who.int/emergencies/diseases/novel-coronavirus-2019/covid-19-vaccines (accessed on 20 April 2023).
- Ruffell, D. The future in an RNA molecule: From mRNA vaccines to therapeutics—An interview with Drew Weissman. FEBS Lett. 2021, 595, 2305. [Google Scholar] [CrossRef] [PubMed]
- Hansson, M.; Nygren, P.A.K.; Sta˚hl, S. Design and production of recombinant subunit vaccines. Biotechnol. Appl. Biochem. 2000, 32, 95–107. [Google Scholar] [CrossRef] [PubMed]
- Pulendran, B.; Arunachalam, P.S.; O’Hagan, D.T. Emerging concepts in the science of vaccine adjuvants. Nat. Rev. Drug Discov. 2021, 20, 454–475. [Google Scholar] [CrossRef]
- Schillie, S.; Harris, A.; Link-Gelles, R.; Romero, J.; Ward, J.; Nelson, N. Recommendations of the Advisory Committee on Immunization Practices for use of a hepatitis B vaccine with a novel adjuvant. Morb. Mortal. Wkly. Rep. 2018, 67, 455. [Google Scholar] [CrossRef]
- Zhang, N.; Zheng, B.J.; Lu, L.; Zhou, Y.; Jiang, S.; Du, L. Advancements in the development of subunit influenza vaccines. Microbes Infect. 2015, 17, 123–134. [Google Scholar] [CrossRef] [PubMed]
- Schiller, J.; Lowy, D. Explanations for the high potency of HPV prophylactic vaccines. Vaccine 2018, 36, 4768–4773. [Google Scholar] [CrossRef] [PubMed]
- Dai, L.; Gao, G.F. Viral targets for vaccines against COVID-19. Nat. Rev. Immunol. 2021, 21, 73–82. [Google Scholar] [CrossRef] [PubMed]
- Heath, P.T.; Galiza, E.P.; Baxter, D.N.; Boffito, M.; Browne, D.; Burns, F.; Chadwick, D.R.; Clark, R.; Cosgrove, C.; Galloway, J.; et al. Safety and efficacy of NVX-CoV2373 COVID-19 vaccine. N. Engl. J. Med. 2021, 385, 1172–1183. [Google Scholar] [CrossRef] [PubMed]
- Rowe, W.P.; Huebner, R.J.; Gilmore, L.K.; Parrott, R.H.; Ward, T.G. Isolation of a cytopathogenic agent from human adenoids undergoing spontaneous degeneration in tissue culture. Proc. Soc. Exp. Biol. Med. 1953, 84, 570–573. [Google Scholar] [CrossRef] [PubMed]
- Wu, S.; Zhong, G.; Zhang, J.; Shuai, L.; Zhang, Z.; Wen, Z.; Wang, B.; Zhao, Z.; Song, X.; Chen, Y.; et al. A single dose of an adenovirus-vectored vaccine provides protection against SARS-CoV-2 challenge. Nat. Commun. 2020, 11, 4081. [Google Scholar] [CrossRef]
- Halperin, S.A.; Ye, L.; MacKinnon-Cameron, D.; Smith, B.; Cahn, P.E.; Ruiz-Palacios, G.M.; Ikram, A.; Lanas, F.; Guerrero, M.L.; Navarro, S.R.M.; et al. Final efficacy analysis, interim safety analysis, and immunogenicity of a single dose of recombinant novel coronavirus vaccine (adenovirus type 5 vector) in adults 18 years and older: An international, multicentre, randomized, double-blinded, placebo-controlled phase 3 trial. Lancet 2022, 399, 237–248. [Google Scholar]
- Van Doremalen, N.; Lambe, T.; Spencer, A.; Belij-Rammerstorfer, S.; Purushotham, J.N.; Port, J.R.; Avanzato, V.A.; Bushmaker, T.; Flaxman, A.; Ulaszewska, M.; et al. ChAdOx1 nCoV-19 vaccine prevents SARS-CoV-2 pneumonia in rhesus macaques. Nature 2020, 586, 578–582. [Google Scholar] [CrossRef]
- Falsey, A.R.; Sobieszczyk, M.E.; Hirsch, I.; Sproule, S.; Robb, M.L.; Corey, L.; Neuzil, K.M.; Hahn, W.; Hunt, J.; Mulligan, M.J.; et al. Phase 3 safety and efficacy of AZD1222 (ChAdOx1 nCoV-19) COVID-19 vaccine. N. Engl. J. Med. 2021, 385, 2348–2360. [Google Scholar] [CrossRef]
- Voysey, M.; Clemens, S.A.C.; Madhi, S.A.; Weckx, L.Y.; Folegatti, P.M.; Aley, P.K.; Angus, B.; Baillie, V.L.; Barnabas, S.L.; Bhorat, Q.E.; et al. Single-dose administration and the influence of the timing of the booster dose on immunogenicity and efficacy of ChAdOx1 nCoV-19 (AZD1222) vaccine: A pooled analysis of four randomized trials. Lancet 2021, 397, 881–891. [Google Scholar] [CrossRef]
- Barrett, J.R.; Belij-Rammerstorfer, S.; Dold, C.; Ewer, K.J.; Folegatti, P.M.; Gilbride, C.; Halkerston, R.; Hill, J.; Jenkin, D.; Stockdale, L.; et al. Phase 1/2 trial of SARS-CoV-2 vaccine ChAdOx1 nCoV-19 with a booster dose induces multifunctional antibody responses. Nat. Med. 2021, 27, 279–288. [Google Scholar] [CrossRef] [PubMed]
- Sadoff, J.; Le Gars, M.; Shukarev, G.; Heerwegh, D.; Truyers, C.; de Groot, A.M.; Stoop, J.; Tete, S.; Van Damme, W.; Leroux-Roels, I.; et al. Interim results of a phase 1–2a trial of Ad26. COV2. S COVID-19 vaccine. N. Engl. J. Med. 2021, 384, 1824–1835. [Google Scholar] [CrossRef] [PubMed]
- Sadoff, J.; Gray, G.; Vandebosch, A.; Cárdenas, V.; Shukarev, G.; Grinsztejn, B.; Goepfert, P.A.; Truyers, C.; Fennema, H.; Spiessens, B.; et al. Safety and efficacy of single-dose Ad26. COV2. S vaccine against COVID-19. N. Engl. J. Med. 2021, 384, 2187–2201. [Google Scholar] [CrossRef] [PubMed]
- Logunov, D.Y.; Dolzhikova, I.V.; Shcheblyakov, D.V.; Tukhvatulin, A.I.; Zubkova, O.V.; Dzharullaeva, A.S.; Kovyrshina, A.V.; Lubenets, N.L.; Grousova, D.M.; Erokhova, A.S.; et al. Safety and efficacy of an rAd26 and rAd5 vector-based heterologous prime-boost COVID-19 vaccine: An interim analysis of a randomized controlled phase 3 trial in Russia. Lancet 2021, 397, 671–681. [Google Scholar] [CrossRef] [PubMed]
- Chaudhary, N.; Weissman, D.; Whitehead, K.A. mRNA vaccines for infectious diseases: Principles, delivery and clinical translation. Nat. Rev. Drug Discov. 2021, 20, 817–838. [Google Scholar] [CrossRef]
- Chakraborty, C.; Bhattacharya, M.; Sharma, A.R.; Mallik, B. Omicron (B. 1.1. 529)—A new heavily mutated variant: Mapped location and probable properties of its mutations with an emphasis on S-glycoprotein. Int. J. Biol. Macromol. 2022, 219, 980–997. [Google Scholar] [CrossRef]
- Bhattacharya, M.; Chatterjee, S.; Mallik, B.; Sharma, A.R.; Chakraborty, C. Therapeutic role of neutralizing antibody for the treatment against SARS-CoV-2 and its emerging variants: A clinical and preclinical perspective. Vaccines 2022, 10, 1612. [Google Scholar] [CrossRef]
- Takashita, E.; Kinoshita, N.; Yamayoshi, S.; Sakai-Tagawa, Y.; Fujisaki, S.; Ito, M.; Iwatsuki-Horimoto, K.; Chiba, S.; Halfmann, P.; Nagai, H.; et al. Efficacy of antibodies and antiviral drugs against COVID-19 omicron variant. N. Engl. J. Med. 2022, 386, 995–998. [Google Scholar] [CrossRef]
- Tada, T.; Zhou, H.; Dcosta, B.M.; Samanovic, M.I.; Chivukula, V.; Herati, R.S.; Hubbard, S.R.; Mulligan, M.J.; Landau, N.R. Increased resistance of SARS-CoV-2 Omicron variant to neutralization by vaccine-elicited and therapeutic antibodies. EBioMedicine 2022, 78, 103944. [Google Scholar] [CrossRef]
- Shah, M.; Woo, H.G. Omicron: A Heavily Mutated SARS-CoV-2 Variant Exhibits Stronger Binding to ACE2 and Potently Escapes Approved COVID-19 Therapeutic Antibodies. Front. Immunol. 2021, 12, 830527. [Google Scholar] [CrossRef]
- Zhou, B.; Zhou, R.; Tang, B.; Chan, J.F.; Luo, M.; Peng, Q.; Yuan, S.; Liu, H.; Mok, B.W.; Chen, B.; et al. A broadly neutralizing antibody protects Syrian hamsters against SARS-CoV-2 Omicron challenge. Nat. Commun. 2022, 13, 3589. [Google Scholar] [CrossRef] [PubMed]
- Wang, Z.; Wang, N.; Yang, L.; Song, X.Q. Bioactive natural products in COVID-19 therapy. Front. Pharmacol. 2022, 13, 926507. [Google Scholar] [CrossRef] [PubMed]
- Hetrick, B.; Yu, D.; Olanrewaju, A.A.; Chilin, L.D.; He, S.; Dabbagh, D.; Alluhaibi, G.; Ma, Y.C.; Hofmann, L.A.; Hakami, R.M.; et al. A traditional medicine, respiratory detox shot (RDS), inhibits the infection of SARS-CoV, SARS-CoV-2, and the influenza A virus in vitro. Cell Biosci. 2021, 11, 100. [Google Scholar] [CrossRef] [PubMed]
- Robinson, J. Everything you need to know about the COVID-19 therapy trials. Pharm. J. 2021. [Google Scholar]
- Magro, G. COVID-19: Review on latest available drugs and therapies against SARS-CoV-2. Coagulation and inflammation cross-talking. Virus Res. 2020, 286, 198070. [Google Scholar] [CrossRef] [PubMed]
- Gordon, C.J.; Tchesnokov, E.P.; Schinazi, R.F.; Götte, M. Molnupiravir promotes SARS-CoV-2 mutagenesis via the RNA template. J. Biol. Chem. 2021, 297, 100770. [Google Scholar] [CrossRef] [PubMed]
- Kabinger, F.; Stiller, C.; Schmitzová, J.; Dienemann, C.; Kokic, G.; Hillen, H.S.; Höbartner, C.; Cramer, P. Mechanism of molnupiravir-induced SARS-CoV-2 mutagenesis. Nat. Struct. Mol. Biol. 2021, 28, 740–746. [Google Scholar] [CrossRef]
- Wang, Z.; Yang, L. In the age of Omicron variant: Paxlovid raises new hopes of COVID-19 recovery. J. Med. Virol. 2022, 94, 1766–1767. [Google Scholar] [CrossRef] [PubMed]
- Fernandes, Q.; Inchakalody, V.P.; Merhi, M.; Mestiri, S.; Taib, N.; Moustafa Abo El-Ella, D.; Bedhiafi, T.; Raza, A.; Al-Zaidan, L.; Mohsen, M.O.; et al. Emerging COVID-19 variants and their impact on SARS-CoV-2 diagnosis, therapeutics and vaccines. Ann. Med. 2022, 54, 524–540. [Google Scholar] [CrossRef]
- Yang, J.; Feng, Z.; Liu, W.; Wang, Y.; Wang, G.; Yu, W.; Yang, G.; Yang, T.; Wang, Y.; Li, M. Exogenous hormone on episperm development and ginkgolic acid accumulation in Ginkgo biloba L. Ind. Crops Prod. 2021, 160, 113140. [Google Scholar] [CrossRef]
- Yang, L.; Wang, Z. Natural products, alone or in combination with FDA-approved drugs, to treat COVID-19 and lung cancer. Biomedicines 2021, 9, 689. [Google Scholar] [CrossRef] [PubMed]
- Chen, Z.; Cui, Q.; Cooper, L.; Zhang, P.; Lee, H.; Chen, Z.; Wang, Y.; Liu, X.; Rong, L.; Du, R. Ginkgolic acid and anacardic acid are specific covalent inhibitors of SARS-CoV-2 cysteine proteases. Cell Biosci. 2021, 11, 45. [Google Scholar] [CrossRef] [PubMed]
- Yin, W.; Mao, C.; Luan, X.; Shen, D.D.; Shen, Q.; Su, H.; Wang, X.; Zhou, F.; Zhao, W.; Gao, M.; et al. Structural basis for inhibition of the RNA-dependent RNA polymerase from SARS-CoV-2 by remdesivir. Science 2020, 368, 1499–1504. [Google Scholar] [CrossRef] [PubMed]
- Wu, C.; Huang, H.; Choi, H.Y.; Ma, Y.; Zhou, T.; Peng, Y.; Pang, K.; Shu, G.; Yang, X. Anti-esophageal cancer effect of corilagin extracted from Phmllanthi fructus via the mitochondrial and endoplasmic reticulum stress pathways. J. Ethnopharmacol. 2021, 269, 113700. [Google Scholar] [CrossRef] [PubMed]
- Li, Q.; Yi, D.; Lei, X.; Zhao, J.; Zhang, Y.; Cui, X.; Xiao, X.; Jiao, T.; Dong, X.; Zhao, X.; et al. Corilagin inhibits SARS-CoV-2 replication by targeting viral RNA-dependent RNA polymerase. Acta Pharm. Sin. B 2021, 11, 1555–1567. [Google Scholar] [CrossRef] [PubMed]
- Bailly, C. Cepharanthine: An update of its mode of action, pharmacological properties and medical applications. Phytomedicine 2019, 62, 152956. [Google Scholar] [CrossRef]
- Ohashi, H.; Watashi, K.; Saso, W.; Shionoya, K.; Iwanami, S.; Hirokawa, T.; Shirai, T.; Kanaya, S.; Ito, Y.; Kim, K.S.; et al. Potential anti-COVID-19 agents, cepharanthine and nelfinavir, and their usage for combination treatment. Science 2021, 24, 102367. [Google Scholar] [CrossRef]
- Musarrat, F.; Chouljenko, V.; Dahal, A.; Nabi, R.; Chouljenko, T.; Jois, S.D.; Kousoulas, K.G. The anti-HIV drug nelfinavir mesylate (Viracept) is a potent inhibitor of cell fusion caused by the SARSCoV-2 spike (S) glycoprotein warranting further evaluation as an antiviral against COVID-19 infections. J. Med. Virol. 2020, 92, 2087–2095. [Google Scholar] [CrossRef]
- Zhang, W.; Lin, S.X. Search of Novel Small Molecule Inhibitors for the Main Protease of SARS-CoV-2. Viruses 2023, 15, 580. [Google Scholar] [CrossRef]
- Ramesh, S.; Govindarajulu, M.; Parise, R.S.; Neel, L.; Shankar, T.; Patel, S.; Lowery, P.; Smith, F.; Dhanasekaran, M.; Moore, T. Emerging SARS-CoV-2 variants: A review of its mutations, its implications and vaccine efficacy. Vaccines 2021, 9, 1195. [Google Scholar] [CrossRef]
- Science Brief: Omicron (B.1.1.529) Variant, CDC COVID-19 Science Briefs, Atlanta (GA). 2020. Available online: https://www.ncbi.nlm.nih.gov/books/NBK575856/ (accessed on 30 March 2023).
- Thakur, V.; Ratho, R.K. OMICRON (B. 1.1. 529): A new SARS-CoV-2 variant of concern mounting worldwide fear. J. Med. Virol. 2022, 94, 1821–1824. [Google Scholar] [CrossRef] [PubMed]
- Mannar, D.; Saville, J.W.; Zhu, X.; Srivastava, S.S.; Berezuk, A.M.; Tuttle, K.S.; Marquez, A.C.; Sekirov, I.; Subramaniam, S. SARS-CoV-2 Omicron variant: Antibody evasion and cryo-EM structure of spike protein–ACE2 complex. Science 2022, 375, 760–764. [Google Scholar] [CrossRef] [PubMed]
- Yaqinuddin, A.; Shafqat, A.; Kashir, J.; Alkattan, K. Effect of SARS-CoV-2 mutations on the efficacy of antibody therapy and response to vaccines. Vaccines 2021, 9, 914. [Google Scholar] [CrossRef] [PubMed]
- Ahmed, S.F.; Quadeer, A.A.; McKay, M.R. Preliminary identification of potential vaccine targets for the COVID-19 coronavirus (SARS-CoV-2) based on SARS-CoV immunological studies. Viruses 2020, 12, 254. [Google Scholar] [CrossRef] [PubMed]
- Chen, W.; Strych, U.; Hotez, P.J.; Bottazzi, M.E. The SARS-CoV-2 Vaccine Pipeline: An Overview. Curr. Trop. Med. Rep. 2020, 7, 61–64. [Google Scholar] [CrossRef] [PubMed]
- Feikin, D.R.; Abu-Raddad, L.J.; Andrews, N.; Davies, M.A.; Higdon, M.M.; Orenstein, W.A.; Patel, M.K. Assessing vaccine effectiveness against severe COVID-19 disease caused by omicron variant. Report from a meeting of the World Health Organization. Vaccine 2022, 40, 3516–3527. [Google Scholar] [CrossRef] [PubMed]
- Fang, Z.; Monteiro, V.S.; Hahn, A.M.; Grubaugh, N.D.; Lucas, C.; Chen, S. Bivalent mRNA vaccine booster induces robust antibody immunity against Omicron lineages BA.2, BA.2.12.1, BA.2.75 and BA.5. Cell Discov. 2022, 8, 108. [Google Scholar] [CrossRef] [PubMed]






| S.No. | ScanProsite ID | Name | Start Position | End Position | Details |
|---|---|---|---|---|---|
| 1. | PS51922 | BCOV_S1_NTD | 9 | 303 | Betacoronavirus spike (S) glycoprotein S1 subunit N-terminal (NTD) domain |
| 2. | PS51921 | BCOV_S1_CTD | 334 | 527 | Betacoronavirus spike (S) glycoprotein S1 subunit C-terminal (CTD) domain |
| 3. | PS51923 | COV_S2_HR1 | 896 | 1001 | Coronavirus spike (S) glycoprotein S2 subunit heptad repeat 1 (HR1) region |
| 4. | PS51924 | COV_S2_HR2 | 1143 | 1225 | Coronavirus spike (S) glycoprotein S2 subunit heptad repeat 2 (HR2) region |
| Proteins/CTD-Domain | Average Score | Position | Sequences | Antigenicity |
|---|---|---|---|---|
| Delta_B.1.617.2 | 0.503 | 11–30 | ATRFASVYAWNRKRISNCVA | 0.2689 (NA) |
| 39–45 | ASFSTFK | 0.0865 (NA) | ||
| 69–94 | IRGDEVRQIAPGQTGKIADYNYKLPD | 0.9322 (A) | ||
| 107–152 | NLDSKVGGNYNYRYRLFRKSNLKPFER DISTEIYQAGSKPCNGVEG | 0.3435 (NA) | ||
| 161–173 | SYGFQPTNGVGYQ | 0.7632 (A) | ||
| Alpha_B.1.1.7 | 0.503 | 11–30 | ATRFASVYAWNRKRISNCVA | 0.2689 (NA) |
| 39–45 | ASFSTFK | 0.0865 (NA) | ||
| 69–94 | IRGDEVRQIAPGQTGKIADYNYKLPD | 0.9322 (A) | ||
| 107–152 | NLDSKVGGNYNYRYRLFRKSNLKPFER DISTEIYQAGSKPCNGVEG | 0.3435 (NA) | ||
| 161–173 | SYGFQPTNGVGYQ | 0.7632 (A) | ||
| Beta_B.1.351 | 0.501 | 11–30 | ATRFASVYAWNRKRISNCVA | 0.2689 (NA) |
| 39–45 | ASFSTFK | 0.0865 (NA) | ||
| 69–94 | IRGDEVRQIAPGQTGKIADYNYKLPD | 0.9322 (A) | ||
| 107–152 | NLDSKVGGNYNYRYRLFRKSNLKPFER DISTEIYQAGSKPCNGVEG | 0.3435 (NA) | ||
| 161–173 | SYGFQPTNGVGYQ | 0.7632 (A) | ||
| B.1.1.529 | 0.501 | 8–30 | VFNATRFASVYAWNRKRISNCVA | 0.2656 (NA) |
| 38–45 | LAPFFTFK | 1.0698 (A) | ||
| 69–94 | IRGDEVRQIAPGQTGNIADYNYKLPD | 0.9322 (A) | ||
| 108–134 | LDSKVSGNYNYLYRLFRKSNLKPFERD | 0.3225 (NA) | ||
| 137–173 | TEIYQAGNKPCNGVAGFNCYFPLRSYSFRPTYGVGHQ | 0.5562 (A) | ||
| BA.2 | 0.502 | 8–30 | VFNATRFASVYAWNRKRISNCVA | 0.2656 (NA) |
| 39–46 | APFFAFKC | 1.2004 (A) | ||
| 69–94 | IRGNEVSQIAPGQTGNIADYNYKLPD | 1.0563 (A) | ||
| 108–152 | LDSKVGGNYNYLYRLFRKSNLKPFER DISTEIYQAGNKPCNGVAG | 0.2073 (NA) | ||
| 156–173 | YFPLRSYGFRPTYGVGHQ | 0.4765 (A) | ||
| BA.2.13 | 0.499 | 11–30 | ATRFASVYAWNRKRISNCVA | 0.2689 (NA) |
| 40–45 | PFFAFK | 1.9601 (A) | ||
| 69–94 | IRGNEVSQIAPGQTGNIADYNYKLPD | 1.0563 (A) | ||
| 107–134 | KLDSKVGGNYNYMYRLFRKSNLKPFERD | 0.4904 (A) | ||
| 136–173 | STEIYQAGNKPCNGVAGFNCYFPLRSYGFRPTYGVGHQ | 0.4726 (A) | ||
| BA.2.75 | 0.494 | 12–16 | TRFAS | 0 (NA) |
| 18–30 | YAWNRKRISNCVA | 0.3936 (NA) | ||
| 38–45 | FAPFFAFK | 1.1148 (A) | ||
| 69–94 | IRGNEVSQIAPGQTGNIADYNYKLPD | 1.0563 (A) | ||
| 108–150 | LDSKVSGNYNYLYRLFRKSKLKPFER DISTEIYQAGNKPCNGV | 0.0655 (NA) | ||
| 162–173 | YGFRPTYGVGHQ | 0.7884 (A) | ||
| BA.3 | 0.497 | 11–16 | ATRFAS | −0.151 (NA) |
| 18–30 | YAWNRKRISNCVA | 0.3936 (NA) | ||
| 38–45 | FAPFFAFK | 1.1148 (A) | ||
| 69–94 | IRGNEVSQIAPGQTGNIADYNYKLPD | 1.0563 (A) | ||
| 108–150 | LDSKVSGNYNYLYRLFRKSKLKPFER DISTEIYQAGNKPCNGV | 0.0655 (NA) | ||
| 162–173 | YGFRPTYGVGHQ | 0.7884 (A) | ||
| BA.4 | 0.498 | 11–16 | ATRFAS | −0.151 (NA) |
| 18–30 | YAWNRKRISNCVA | 0.3936 (NA) | ||
| 39–45 | APFFAFK | 1.2513 (A) | ||
| 69–94 | IRGNEVSQIAPGQTGNIADYNYKLPD | 0.9322 (A) | ||
| 108–150 | LDSKVSGNYNYLYRLFRKSKLKPFER DISTEIYQAGNKPCNGV | 0.0655 (NA) | ||
| 162–173 | YGFRPTYGVGHQ | 0.7884 (A) | ||
| BA.4/5 | 0.498 | 11–16 | ATRFAS | −0.151 (NA) |
| 18–30 | YAWNRKRISNCVA | 0.3936 (NA) | ||
| 39–45 | APFFAFK | 1.2513 (A) | ||
| 69–94 | IRGNEVSQIAPGQTGNIADYNYKLPD | 0.9322 (A) | ||
| 108–150 | LDSKVSGNYNYLYRLFRKSKLKPFER DISTEIYQAGNKPCNGV | 0.0655 (NA) | ||
| 162–173 | YGFRPTYGVGHQ | 0.7884 (A) |
| SL NO. | Vaccine | Company Name | Variant | Trial Number | Phase | Recruitment Status | Number of Participants | Study Completion Date | Reference Clinical Trial Link |
|---|---|---|---|---|---|---|---|---|---|
| 1. | BNT162b2 | Pfizer-BioNTech | Alpha | NCT04368728 | III | Operative | 47,079 | 10 February 2023 | https://clinicaltrials.gov/ct2/show/NCT04368728 |
| 2. | mRNA-1273 | ModernaTX, Inc. | Beta | NCT04470427 | III | Operative | 30,000 | 29 December 2022 | https://clinicaltrials.gov/ct2/show/NCT04470427 |
| 3. | ChAdOx1 (AZD1222) | AstraZeneca | Gamma | NCT04516746 | III | Operative | 32,459 | 10 February 2023 | https://clinicaltrials.gov/ct2/show/NCT04516746 |
| 4. | Ad26.COV2. S | Johnson & Johnson | Delta | NCT04505722 | III | Operative | 44,325 | 31 March 2023 | https://clinicaltrials.gov/ct2/show/NCT04505722 |
| 5. | CoronaVac | SinoVac Biotech | Omicron | NCT04456595 | III | Operative | 12,688 | February 2022 | https://clinicaltrials.gov/ct2/show/NCT04456595 |
| 6. | mRNA-127 3.214 | Sheba Medical Center | Omicron | NCT05383560 | II | Not recruited yet | 150 | July 2023 | https://clinicaltrials.gov/ct2/show/NCT05383560 |
| 7. | COVID-19 bivalent vaccine | Pfizer-Bio NTech | Omicron | NCT04977479 | II | Operative | 17 | 22 February 2023 | https://clinicaltrials.gov/ct2/show/NCT04977479 |
| 8. | Bivalent mRNA COVID-19 vaccine | NIAID | Omicron | NCT05077254 | II | Recruiting | 400 | June 2024 | https://clinicaltrials.gov/ct2/show/NCT05077254 |
| 9. | Bivalent booster of mRNA-based COVID-19 vaccine | NIAID | Omicron | NCT05518487 | II | Not recruited yet | 80 | 15 July 2024 | https://clinicaltrials.gov/ct2/show/NCT05518487 |
| 10. | SCTV01E | Sinocelltech Ltd. | Omicron | NCT05308576 | III | Not recruited yet | 10,000 | October 2024 | https://clinicaltrials.gov/ct2/show/NCT05308576 |
| (A) Pango Lineage | Next Strain Clade | Genetic Features | Earliest Documented Samples | Date of Designation and Risk Assessments |
|---|---|---|---|---|
| XBB.1.5 | 23A | Recombinant of BA.2.10.1 and BA.2.75 sublineages, i.e., BJ1 and BM.1.1.1, with a breakpoint in S1. XBB.1 + S: F486P (similar spike genetic profile as XBB.1.9.1) | 05-01-2022 | 11 January 2023 XBB.1.5 Rapid Risk Assessment, 11 January 2023 XBB.1.5 Updated Risk Assessment, 24 February 2023 |
| (B) Pango Lineage | Next Strain Clade | Genetic Features | Earliest Documented Samples | Date of Designation and Risk Assessments |
| BA.2.75 | 22D | BA.2 + S: K147E, S: W152R, S: F157L, S: I210V, S:G257S, S:D339H, S:G446S, S:N460K, S:Q493R reversion | 31-12-2021 | 06-Jul-2022 |
| CH.1.1 | 22D | BA.2.75 + S: L452R, S: F486S | 27-07-2022 | 08-Feb-2023 |
| BQ.1 | 22E | BA.5 + S: R346T, S:K444T, S:N460K | 07-02-2022 | 21-Sep-2022 |
| X.B.B. | 22F | BA.2 + S:V83A, S:Y144-, S:H146Q, S:Q183E, S:V213E, S:G252V, S:G339H, S:R346T, S:L368I, S:V445P, S:G446S, S:N460K, S:F486S, S:F490S | 13-08-2022 | 12-Oct-2022 |
| XBB.1.16 | Not assigned | Recombinant of BA.2.10.1 and BA.2.75 sublineages, i.e., BJ1 and BM.1.1.1 XBB.1 + S: E180V, S: K478R and S: F486P | 23-01-2023 | 22-03-2023 |
| XBB.1.9.1 | Not assigned | Recombinant of BA.2.10.1 and BA.2.75 sublineages, i.e., BJ1 and BM.1.1.1 XBB.1 + S:F486P (similar spike genetic profile as XBB.1.5) | 05-12-2022 | 30-03-2022 |
| X.B.F. | Not assigned | Recombinant of BA.5.2.3 and CJ.1 (BA.2.75.3 sublineage) BA.5 + S:K147E, S:W152R, S:F157L, S:I210V, S:G257S, S:G339H, S:R346T, S:G446S, S:N460K, S:F486P, S:F490S | 27-07-2022 | 08-Feb-2023 |
Disclaimer/Publisher’s Note: The statements, opinions and data contained in all publications are solely those of the individual author(s) and contributor(s) and not of MDPI and/or the editor(s). MDPI and/or the editor(s) disclaim responsibility for any injury to people or property resulting from any ideas, methods, instructions or products referred to in the content. |
© 2023 by the authors. Licensee MDPI, Basel, Switzerland. This article is an open access article distributed under the terms and conditions of the Creative Commons Attribution (CC BY) license (https://creativecommons.org/licenses/by/4.0/).
Share and Cite
Gupta, A.; Singh, A.P.; Singh, V.K.; Sinha, R.P. Recent Developments and Future Perspectives of Vaccines and Therapeutic Agents against SARS-CoV2 Using the BCOV_S1_CTD of the S Protein. Viruses 2023, 15, 1234. https://doi.org/10.3390/v15061234
Gupta A, Singh AP, Singh VK, Sinha RP. Recent Developments and Future Perspectives of Vaccines and Therapeutic Agents against SARS-CoV2 Using the BCOV_S1_CTD of the S Protein. Viruses. 2023; 15(6):1234. https://doi.org/10.3390/v15061234
Chicago/Turabian StyleGupta, Amit, Ashish P. Singh, Vinay K. Singh, and Rajeshwar P. Sinha. 2023. "Recent Developments and Future Perspectives of Vaccines and Therapeutic Agents against SARS-CoV2 Using the BCOV_S1_CTD of the S Protein" Viruses 15, no. 6: 1234. https://doi.org/10.3390/v15061234
APA StyleGupta, A., Singh, A. P., Singh, V. K., & Sinha, R. P. (2023). Recent Developments and Future Perspectives of Vaccines and Therapeutic Agents against SARS-CoV2 Using the BCOV_S1_CTD of the S Protein. Viruses, 15(6), 1234. https://doi.org/10.3390/v15061234

