Hepatitis E Virus (HEV) Synopsis: General Aspects and Focus on Bangladesh
Abstract
1. Introduction
2. History of Hepatitis E
HEV Outbreaks in Bangladesh
3. Classification, Reservoirs, and Transmission
4. Rohingya Refugee Camp in Bangladesh and HEV Scenarios
5. Epidemiology
5.1. Hyperendemic and Endemic Zone
5.2. Distinctive Pattern Zone
5.3. Sporadic Zone
6. Clinical Presentation
6.1. Pregnant Women
6.2. Chronic HEV Infection
6.3. HEV Superinfection
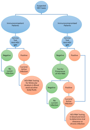
7. Diagnosis
8. Treatment
9. Vaccination
10. Knowledge Gap and Recommendations
11. Conclusions
Author Contributions
Funding
Institutional Review Board Statement
Informed Consent Statement
Data Availability Statement
Conflicts of Interest
References
- Purdy, M.A.; Drexler, J.F.; Meng, X.J.; Norder, H.; Okamoto, H.; Van der Poel, W.H.M.; Reuter, G.; de Souza, W.M.; Ulrich, R.G.; Smith, D.B. ICTV Virus Taxonomy Profile: Hepeviridae 2022. J. Gen. Virol. 2022, 103, 001778. [Google Scholar] [CrossRef] [PubMed]
- Balayan, M.S.; Andjaparidze, A.G.; Savinskaya, S.S.; Ketiladze, E.S.; Braginsky, D.M.; Savinov, A.P.; Poleschuk, V.F. Evidence for a virus in non-A, non-B hepatitis transmitted via the fecal-oral route. Intervirology 1983, 20, 23–31. [Google Scholar] [PubMed]
- Kamar, N.; Izopet, J.; Pavio, N.; Aggarwal, R.; Labrique, A.; Wedemeyer, H.; Dalton, H.R. Hepatitis E virus infection. Nat. Rev. Dis. Prim. 2017, 3, 17086. [Google Scholar] [CrossRef] [PubMed]
- WHO 2022 Fact Sheet. Hepatitis E. Available online: https://www.who.int/news-room/fact-sheets/detail/hepatitis-e (accessed on 13 December 2022).
- Rein, D.B.; Stevens, G.A.; Theaker, J.; Whittenborn, J.S.; Wiersma, S.T. The global burden of hepatitis E virus genotypes 1 and 2 in 2005. Hepatology 2012, 55, 988–997. [Google Scholar] [CrossRef]
- Khan, A.I.; Salimuzzaman, M.; Islam, M.T.; Afrad, M.H.; Shirin, T.; Jony, M.H.K.; Alam, M.A.; Rahman, M.; Flora, M.S.; Qadri, F. Nationwide Hospital-Based Seroprevalence of Hepatitis A and Hepatitis E Virus in Bangladesh. Ann. Glob. Health 2020, 86, 29. [Google Scholar] [CrossRef] [PubMed]
- Azman, A.S.; Paul, K.K.; Bhuiyan, T.R.; Koyuncu, A.; Salje, H.; Qadri, F.; Gurley, E.S. Hepatitis E in Bangladesh: Insights From a National Serosurvey. J. Infect. Dis. 2021, 224 (Suppl. 2), S805–S812. [Google Scholar] [CrossRef]
- Kmush, B.; Wierzba, T.; Krain, L.; Nelson, K.; Labrique, A.B. Epidemiology of hepatitis E in low- and middle-income countries of Asia and Africa. Semin. Liver Dis. 2013, 33, 15–29. [Google Scholar] [CrossRef]
- Paul, R.C.; Nazneen, A.; Banik, K.C.; Sumon, S.A.; Paul, K.K.; Akram, A.; Uzzaman, M.S.; Iqbal, T.; Tejada-Strop, A.; Kamili, S.; et al. Hepatitis E as a cause of adult hospitalization in Bangladesh: Results from an acute jaundice surveillance study in six tertiary hospitals, 2014–2017. PLoS Negl. Trop. Dis. 2020, 14, e0007586. [Google Scholar] [CrossRef]
- Khuroo, M.S. Discovery of hepatitis E: The epidemic non-A, non-B hepatitis 30 years down the memory lane. Virus Res. 2011, 161, 3–14. [Google Scholar] [CrossRef]
- Murrison, L.B.; Sherman, K.E. The Enigma of Hepatitis E Virus. Gastroenterol. Hepatol. 2017, 13, 484–491. [Google Scholar]
- Tam, A.W.; Smith, M.M.; Guerra, M.E.; Huang, C.C.; Bradley, D.W.; Fry, K.E.; Reyes, G.R. Hepatitis E virus (HEV): Molecular cloning and sequencing of the full-length viral genome. Virology 1991, 185, 120–131. [Google Scholar] [CrossRef] [PubMed]
- Meng, X.J.; Purcell, R.H.; Halbur, P.G.; Lehman, J.R.; Webb, D.M.; Tsareva, T.S.; Haynes, J.S.; Thacker, B.J.; Emerson, S.U. A novel virus in swine is closely related to the human hepatitis E virus. Proc. Natl. Acad. Sci. USA 1997, 94, 9860–9865. [Google Scholar] [CrossRef] [PubMed]
- Purdy, M.A.; Khudyakov, Y.E. Evolutionary history and population dynamics of hepatitis E virus. PLoS ONE 2010, 5, e14376. [Google Scholar] [CrossRef] [PubMed]
- Hepatitis E: Major Outbreaks in Bangladesh. Available online: https://iedcr.gov.bd/nbph/issue-sections/1ff3b5d9-35dd-4bb3-bb71-33797ea1b5f4 (accessed on 18 July 2022).
- Haque, F.; Banu, S.S.; Ara, K.; Chowdhury, I.A.; Chowdhury, S.A.; Kamili, S.; Rahman, M.; Luby, S.P. An outbreak of hepatitis E in an urban area of Bangladesh. J. Viral. Hepat. 2015, 22, 948–956. [Google Scholar] [CrossRef]
- Rahman, M.M.; Giti, S.; Kabir, S.M.R.; Rashid, M. Hematological changes associated with hepatitis by hepatitis E virus. Bangabandhu Sheikh Mujib Med Univ J. 2018, 11, 291–294. Available online: https://pdfs.semanticscholar.org/8516/5f0b9429ae5d552d4b31bb569c1e8e906b19.pdf (accessed on 13 December 2022). [CrossRef]
- Owada, K.; Sarkar, J.; Rahman, M.K.; Khan, S.A.; Islam, A.; Hassan, M.M.; Soares Magalhães, R.J. Epidemiological Profile of a Human Hepatitis E Virus Outbreak in 2018, Chattogram, Bangladesh. Trop. Med. Infect. Dis. 2022, 7, 170. [Google Scholar] [CrossRef]
- Sazzad, H.M.; Labrique, A.B.; Teo, C.G.; Luby, S.P.; Gurley, E.S. Surveillance at Private Laboratories Identifies Small Outbreaks of Hepatitis E in Urban Bangladesh. Am. J. Trop. Med. Hyg. 2017, 96, 395–399. [Google Scholar] [CrossRef]
- Smith, D.B.; Izopet, J.; Nicot, F.; Simmonds, P.; Jameel, S.; Meng, X.J.; Norder, H.; Okamoto, H.; van der Poel, W.H.M.; Reuter, G.; et al. Update: Proposed reference sequences for subtypes of hepatitis E virus (species Orthohepevirus A). J. Gen. Virol. 2020, 101, 692–698. [Google Scholar] [CrossRef]
- Ramirez-Arellano, E.; Alados, J.C.; Rivero, A.; HEPAVIR and GEHEP-014 Study Groups. Orthohepevirus C infection as an emerging cause of acute hepatitis in Spain: First report in Europe. J. Hepatol. 2022, 77, 326–331. [Google Scholar] [CrossRef]
- Sridhar, S.; Yip, C.C.; Wu, S.; Chew, N.F.; Leung, K.H.; Chan, J.F.; Zhao, P.S.; Chan, W.M.; Poon, R.W.; Tsoi, H.W.; et al. Transmission of Rat Hepatitis E Virus Infection to Humans in Hong Kong: A Clinical and Epidemiological Analysis. Hepatology 2021, 73, 10–22. [Google Scholar] [CrossRef]
- Yugo, D.M.; Meng, X.J. Hepatitis E virus: Foodborne, waterborne and zoonotic transmission. Int. J. Environ. Res. Public Health 2013, 10, 4507–4533. [Google Scholar] [CrossRef] [PubMed]
- Aggarwal, R. Hepatitis E: Historical, contemporary and future perspectives. J. Gastroenterol. Hepatol. 2011, 26 (Suppl. 1), 72–82. [Google Scholar] [CrossRef] [PubMed]
- Arankalle, V.A.; Chobe, L.P.; Joshi, M.V.; Chadha, M.S.; Kundu, B.; Walimbe, A.M. Human and swine hepatitis E viruses from Western India belong to different genotypes. J. Hepatol. 2002, 36, 417–425. [Google Scholar] [CrossRef] [PubMed]
- Lange, H.; Øverbø, J.; Borgen, K.; Dudman, S.; Hoddevik, G.; Urdahl, A.M.; Vold, L.; Sjurseth, S.K. Hepatitis E in Norway: Seroprevalence in humans and swine. Epidemiol. Infect. 2017, 145, 181–186. [Google Scholar] [CrossRef] [PubMed]
- Woo, P.C.; Lau, S.K.; Teng, J.L.; Cao, K.Y.; Wernery, U.; Schountz, T.; Chiu, T.H.; Tsang, A.K.; Wong, P.C.; Wong, E.Y.; et al. New Hepatitis E Virus Genotype in Bactrian Camels, Xinjiang, China, 2013. Emerg. Infect. Dis. 2016, 22, 2219–2221. [Google Scholar] [CrossRef]
- Wang, L.; Teng, J.L.L.; Lau, S.K.P.; Sridhar, S.; Fu, H.; Gong, W.; Li, M.; Xu, Q.; He, Y.; Zhuang, H.; et al. Transmission of a Novel Genotype of Hepatitis E Virus from Bactrian Camels to Cynomolgus Macaques. J. Virol. 2019, 93, e02014-18. [Google Scholar] [CrossRef]
- Labrique, A.B.; Zaman, K.; Hossain, Z.; Saha, P.; Yunus, M.; Hossain, A.; Ticehurst, J.; Kmush, B.; Nelson, K.E. An exploratory case–control study of risk factors for hepatitis E in rural Bangladesh. PLoS ONE 2013, 8, e61351. [Google Scholar] [CrossRef]
- Haider, N.; Khan, M.S.U.; Hossain, M.B.; Sazzad, H.M.S.; Rahman, M.Z.; Ahmed, F.; Zeidner, N.S. Serological evidence of hepatitis E virus infection in pigs and jaundice among pig handlers in Bangladesh. Zoonoses Public Health 2017, 64, 572–577. [Google Scholar] [CrossRef]
- Khuroo, M.S.; Kamili, S.; Yattoo, G.N. Hepatitis E virus infection may be transmitted through blood transfusions in an endemic area. J. Gastroenterol. Hepatol. 2004, 19, 778–784. [Google Scholar] [CrossRef]
- Matsubayashi, K.; Nagaoka, Y.; Sakata, H.; Sato, S.; Fukai, K.; Kato, T.; Takahashi, K.; Mishiro, S.; Imai, M.; Takeda, N.; et al. Transfusion- transmitted hepatitis E caused by apparently indigenous hepatitis E virus strain in Hokkaido, Japan. Transfusion 2004, 44, 934–940. [Google Scholar] [CrossRef]
- Juhl, D.; Baylis, S.A.; Blümel, J.; Görg, S.; Hennig, H. Seroprevalence and incidence of hepatitis E virus infection in German blood donors. Transfusion 2014, 54, 49–56. [Google Scholar] [CrossRef] [PubMed]
- Holm, D.K.; Moessner, B.K.; Engle, R.E.; Zaaijer, H.L.; Georgsen, J.; Purcell, R.H.; Christensen, P.B. Declining prevalence of hepatitis E antibodies among Danish blood donors. Transfusion 2015, 55, 1662–1667. [Google Scholar] [CrossRef]
- Sazzad, H.M.; Luby, S.P.; Labrique, A.B.; Kamili, S.; Hayden, T.M.; Kamili, N.A.; Teo, C.G.; Gurley, E.S. Risk Factors Associated with Blood Exposure for Sporadic Hepatitis E in Dhaka, Bangladesh. Am. J. Trop. Med. Hyg. 2017, 97, 1437–1444. [Google Scholar] [CrossRef] [PubMed]
- Verghese, V.P.; Robinson, J.L. A systematic review of hepatitis E virus infection in children. Clin. Infect. Dis. 2014, 59, 689–697. [Google Scholar] [CrossRef] [PubMed]
- Pérez-Gracia, M.T.; Suay-García, B.; Mateos-Lindemann, M.L. Hepatitis E and pregnancy: Current state. Rev. Med. Virol. 2017, 27, e1929. [Google Scholar] [CrossRef]
- International Centre for Diarrhoeal Disease Research Bangladesh. Outbreak of hepatitis E in a low income urban community in Bangladesh. Health Sci. Bull. 2009, 7, 14–20. [Google Scholar]
- Bose, P.D.; Das, B.C.; Hazam, R.K.; Kumar, A.; Medhi, S.; Kar, P. Evidence of extrahepatic replication of hepatitis E virus in human placenta. J. Gen. Virol. 2014, 95, 1266–1271. [Google Scholar] [CrossRef]
- Rivero-Juarez, A.; Frias, M.; Rodriguez-Cano, D.; Cuenca-Lopez, F.; Rivero, A. Isolation of hepatitis E virus from breast milk during acute infection. Clin. Infect. Dis. 2016, 62, 1464. [Google Scholar] [CrossRef]
- Yu, W.; Hao, X.; Li, Y.; Yang, C.; Li, Y.; He, Z.; Huang, F. Vertical transmission of hepatitis E virus in pregnant rhesus macaques. Sci. Rep. 2020, 10, 17517. [Google Scholar] [CrossRef]
- Teshale, E.H.; Grytdal, S.P.; Howard, C.; Barry, V.; Kamili, S.; Drobeniuc, J.; Hill, V.R.; Okware, S.; Hu, D.J.; Holmberg, S.D. Evidence of person-to-person transmission of hepatitis E virus during a large outbreak in Northern Uganda. Clin. Infect. Dis. 2010, 50, 1006–1010. [Google Scholar] [CrossRef]
- Aggarwal, R. Hepatitis E virus and person-to-person transmission. Clin. Infect. Dis. 2010, 51, 478–479. [Google Scholar] [CrossRef] [PubMed]
- Khuroo, M.S.; Dar, M.Y. Hepatitis E: Evidence for person-to-person transmission and inability of low dose immune serum globulin from an Indian source to prevent it. Indian J. Gastroenterol. 1992, 11, 113–116. [Google Scholar] [PubMed]
- Hosseini-Moghaddam, S.M.; Zarei, A.; Alavian, S.M.; Mansouri, M. Hepatitis E virus infection: A general review with a focus on hemodialysis and kidney transplant patients. Am. J. Nephrol. 2010, 31, 398–407. [Google Scholar] [CrossRef] [PubMed]
- Bali, S.; Ratho, R.K.; Kumar, S.; Singh, A. Transmission of hepatitis E in a group of homosexuals in a village of North India. Internet J. Epidemiol. 2006, 3. Available online: https://print.ispub.com/api/0/ispub-article/9133 (accessed on 13 December 2022).
- Rohingya Refugee Response: WFP Bangladesh Information Booklet (April 2022). Available online: https://reliefweb.int/report/bangladesh/rohingya-refugee-response-wfp-bangladesh-information-booklet-april-2022 (accessed on 13 December 2022).
- Ahmed, A.; Ali, Y.; Siddig, E.E.; Hamed, J.; Mohamed, N.S.; Khairy, A.; Zinsstag, J. Hepatitis E Virus Outbreak among Tigray War Refugees from Ethiopia, Sudan. Emerg. Infect. Dis. 2022, 28, 1722–1724. [Google Scholar] [CrossRef]
- Ahmed, A.; Mohamed, N.S.; Siddig, E.E.; Algaily, T.; Sulaiman, S.; Ali, Y. The impacts of climate change on displaced populations: A call for action. J. Clim. Chang. Health 2021, 3, 100057. [Google Scholar] [CrossRef]
- Chan, E.Y.Y.; Chiu, C.P.; Chan, G.K.W. Medical and health risks associated with communicable diseases of Rohingya refugees in Bangladesh 2017. Int. J. Infect. Dis. 2018, 68, 39–43. [Google Scholar] [CrossRef]
- Mazhar, M.K.A.; Finger, F.; Evers, E.S.; Kuehne, A.; Ivey, M.; Yesurajan, F.; Shirin, T.; Ajim, N.; Kabir, A.; Musto, J.; et al. An outbreak of acute jaundice syndrome (AJS) among the Rohingya refugees in Cox’s Bazar, Bangladesh: Findings from enhanced epidemiological surveillance. PLoS ONE 2021, 16, e0250505. [Google Scholar] [CrossRef]
- Pisano, M.B.; Mirazo, S.; Re, V.E. Hepatitis E Virus Infection: Is It Really a Problem in Latin America? Clin. Liver Dis. 2020, 16, 108–113. [Google Scholar] [CrossRef]
- Echevarría, J.M.; González, J.E.; Lewis-Ximenez, L.L.; Dos Santos, D.L.; Munné, M.S.; Pinto, M.A.; Pujol, F.H.; Rodríguez-Lay, L.A. Hepatitis E virus infection in Latin America: A review. J. Med. Virol. 2013, 85, 1037–1045. [Google Scholar] [CrossRef]
- Sarmiento-Silva, R.E.; Arenas-Huertero, F. Hepatitis E in Latin America. Ann. Hepatol. 2019, 18, 541–542. [Google Scholar] [CrossRef] [PubMed]
- Labrique, A.B.; Zaman, K.; Hossain, Z.; Saha, P.; Yunus, M.; Hossain, A.; Ticehurst, J.R.; Nelson, K.E. Epidemiology and risk factors of incident hepatitis E virus infections in rural Bangladesh. Am. J. Epidemiol. 2010, 172, 952–961. [Google Scholar] [CrossRef] [PubMed]
- Rahman, S.; Mamun-Al-Mahtab Jahan, M.; Tabassum, S.; Fazle Akbar, S.M. Epidemiology of Hepatitis E Virus in an Urban Community in Dhaka City. Euroasian J. Hepatogastroenterol. 2014, 4, 4–6. [Google Scholar] [CrossRef] [PubMed]
- Begum, A.; Tabassum, S.; Islam, M.; Afzalunnessa, M. Seroprevalence of Hepatitis E Virus (HEV) Infection among Patients Attending BSMMU, Dhaka. BJMM [Internet]. 25 May 2016 [Cited 5 July 2020]. Volume 1, pp. 52–55. Available online: https://www.banglajol.info/index.php/BJMM/article/view/21509 (accessed on 12 December 2022).
- Izopet, J.; Labrique, A.B.; Basnyat, B.; Dalton, H.R.; Kmush, B.; Heaney, C.D.; Nelson, K.E.; Ahmed, Z.B.; Zaman, K.; Mansuy, J.M.; et al. Hepatitis E virus seroprevalence in three hyperendemic areas: Nepal, Bangladesh and southwest France. J. Clin. Virol. 2015, 70, 39–42. [Google Scholar] [CrossRef]
- Hoa, T.N.; Munshi, S.U.; Ngoc, K.N.; Ngoc, C.L.; Thanh, T.T.T.; Akther, T.; Tabassum, S.; Parvin, N.; Baker, S.; Rahman, M. A tightly clustered hepatitis E virus genotype 1a is associated with endemic and outbreak infections in Bangladesh. PLoS ONE 2021, 16, e0255054. [Google Scholar] [CrossRef]
- Baki, A.A.; Haque, W.; Giti, S.; Khan, A.A.; Rahman, M.M.; Jubaida, N.; Rahman, M. Hepatitis E virus genotype 1f outbreak in Bangladesh, 2018. J. Med. Virol. 2021, 93, 5177–5181. [Google Scholar] [CrossRef]
- Belei, O.; Ancusa, O.; Mara, A.; Olariu, L.; Amaricai, E.; Folescu, R.; Zamfir, C.L.; Gurgus, D.; Motoc, A.G.; Stânga, L.C.; et al. Current Paradigm of Hepatitis E Virus Among Pediatric and Adult Patients. Front. Pediatr. 2021, 9, 721918. [Google Scholar] [CrossRef]
- Sayed, I.M.; Abdelwahab, S.F. Is Hepatitis E Virus a Neglected or Emerging Pathogen in Egypt? Pathogens 2022, 11, 1337. [Google Scholar] [CrossRef]
- Darwish, M.A.; Faris, R.; Clemens, J.D.; Rao, M.R.; Edelman, R. High seroprevalence of hepatitis A, B, C, and E viruses in residents in an Egyptian village in The Nile Delta: A pilot study. Am. J. Trop. Med. Hyg. 1996, 54, 554–558. [Google Scholar] [CrossRef]
- Blackard, J.T.; Rouster, S.D.; Nady, S.; Galal, G.; Marzuuk, N.; Rafaat, M.M.; Daef, E.; El Din, S.S.; Purcell, R.H.; Emerson, S.U.; et al. Genotypic characterization of symptomatic hepatitis E virus (HEV) infections in Egypt. J. Clin. Virol. 2009, 46, 140–144. [Google Scholar] [CrossRef]
- Kuniholm, M.H.; Purcell, R.H.; McQuillan, G.M.; Engle, R.E.; Wasley, A.; Nelson, K.E. Epidemiology of hepatitis E virus in the United States: Results from the Third National Health and Nutrition Examination Survey, 1988–1994. J. Infect. Dis. 2009, 200, 48–56. [Google Scholar] [CrossRef] [PubMed]
- Grewal, P.; Ahmad, J. Beware of HCV and HEV in patients with suspected drug-induced liver injury. Curr. Hepatol. Rep. 2018, 17, 270–275. [Google Scholar] [CrossRef]
- Liang, Z.; Wang, L.; Wang, L. Updates on hepatitis E virus. Chin. Med. J. 2022, 135, 1231–1233. [Google Scholar] [CrossRef] [PubMed]
- Labrique, A.B.; Sikder, S.S.; Krain, L.J.; West KPJr Christian, P.; Rashid, M.; Nelson, K.E. Hepatitis E, a vaccine-preventable cause of maternal deaths. Emerg. Infect. Dis. 2012, 18, 1401–1404. [Google Scholar] [CrossRef] [PubMed]
- Rasheeda, C.A.; Navaneethan, U.; Jayanthi, V. Liver disease in pregnancy and its influence on maternal and fetal mortality: A prospective study from Chennai, Southern India. Eur. J. Gastroenterol. Hepatol. 2008, 20, 362–364. [Google Scholar] [CrossRef]
- Sultana, R.; Islam, M.T.; Bhuyan, G.S.; Sarker, S.K.; Noor, F.A.; Hossain, M.; Rashid, M.; Rahmat, R.; Zaman, K.; Begum, M.N.; et al. IgG antibody response demonstrates inverse correlation with viral load in Bangladeshi women with acute hepatitis E virus genotype 1 infection. Int. J. Infect. Dis. 2021, 104, 482–490. [Google Scholar] [CrossRef]
- Kamar, N.; Del Bello, A.; Abravanel, F.; Pan, Q.; Izopet, J. Unmet Needs for the Treatment of Chronic Hepatitis E Virus Infection in Immunocompromised Patients. Viruses 2022, 14, 2116. [Google Scholar] [CrossRef]
- Zhao, H.; Ye, W.; Yu, X.; Hu, J.; Zhang, X.; Yang, M.; Sheng, J.; Shi, Y. Hepatitis E virus superinfection impairs long-term outcome in hospitalized patients with hepatitis B virus-related decompensated liver cirrhosis. Ann. Hepatol. 2022, 28, 100878. [Google Scholar] [CrossRef]
- Schulz, M.; Papp, C.P.; Bock, C.T.; Hofmann, J.; Gerlach, U.A.; Maurer, M.M.; Eurich, D.; Mueller, T. Combination therapy of sofosbuvir and ribavirin fails to clear chronic hepatitis E infection in a multivisceral transplanted patient. J. Hepatol. 2019, 71, 225–227. [Google Scholar] [CrossRef]
- Zhang, J.; Zhang, X.F.; Huang, S.J.; Wu, T.; Hu, Y.M.; Wang, Z.Z.; Wang, H.; Jiang, H.M.; Wang, Y.J.; Yan, Q.; et al. Long-term efficacy of a hepatitis E vaccine. N. Engl. J. Med. 2015, 372, 914–922. [Google Scholar] [CrossRef]
- Zaman, K.; Dudman, S.; Stene-Johansen, K.; Qadri, F.; Yunus, M.; Sandbu, S.; Gurley, E.S.; Overbo, J.; Julin, C.H.; Dembinski, J.L.; et al. HEV study protocol: Design of a clus-ter-randomised, blinded trial to assess the safety, immunogenicity and effectiveness of the hepatitis E vaccine HEV 239 (Hecolin) in women of childbearing age in rural Bangladesh. BMJ Open 2020, 10, e033702. [Google Scholar] [CrossRef] [PubMed]





| Genotypes | Host | Distribution |
|---|---|---|
| HEV-1 | Human Only (Experimental: higher primates such as Rhesus monkeys) | Asian LMIC (Myanmar, Pakistan, Bangladesh, India, and Nepal), Mexico, the Middle East and Africa |
| HEV-2 | ||
| HEV-3 | Humans, domestic pigs, wild boars, deer and other mammalian animals: rodents, rabbits, cattle, horses, goats, sheep, dogs, cats, mongoose, bottlenose dolphin | Predominant in industrialized but also in source-limited countries Asia, Europe, the Netherlands, France, Germany, Taiwan, Greece, France, Spain, Germany, the UK, Kyrgyzstan, Italy, Uruguay, New Zealand, South America, Canada, Australia, Mexico Switzerland |
| HEV-4 | Humans, and mammals: domestic pigs, wild boars, cattle, goats, sheep, deer, leopard, black bear, yak | Affluent Asian countries including China, Taiwan, Vietnam, and Japan; also circulating in Europe |
| HEV-5 and HEV-6 | Wild boars only | Japan |
| HEV-7 | Dromedary Camels, Human | Middle East, Africa, Saudi Arabia |
| HEV-8 | Bactrian Camels | China |
Disclaimer/Publisher’s Note: The statements, opinions and data contained in all publications are solely those of the individual author(s) and contributor(s) and not of MDPI and/or the editor(s). MDPI and/or the editor(s) disclaim responsibility for any injury to people or property resulting from any ideas, methods, instructions or products referred to in the content. |
© 2022 by the authors. Licensee MDPI, Basel, Switzerland. This article is an open access article distributed under the terms and conditions of the Creative Commons Attribution (CC BY) license (https://creativecommons.org/licenses/by/4.0/).
Share and Cite
Aziz, A.B.; Øverbø, J.; Dudman, S.; Julin, C.H.; Kwon, Y.J.G.; Jahan, Y.; Ali, M.; Dembinski, J.L. Hepatitis E Virus (HEV) Synopsis: General Aspects and Focus on Bangladesh. Viruses 2023, 15, 63. https://doi.org/10.3390/v15010063
Aziz AB, Øverbø J, Dudman S, Julin CH, Kwon YJG, Jahan Y, Ali M, Dembinski JL. Hepatitis E Virus (HEV) Synopsis: General Aspects and Focus on Bangladesh. Viruses. 2023; 15(1):63. https://doi.org/10.3390/v15010063
Chicago/Turabian StyleAziz, Asma Binte, Joakim Øverbø, Susanne Dudman, Cathinka Halle Julin, Yoon Jeong Gabby Kwon, Yasmin Jahan, Mohammad Ali, and Jennifer L. Dembinski. 2023. "Hepatitis E Virus (HEV) Synopsis: General Aspects and Focus on Bangladesh" Viruses 15, no. 1: 63. https://doi.org/10.3390/v15010063
APA StyleAziz, A. B., Øverbø, J., Dudman, S., Julin, C. H., Kwon, Y. J. G., Jahan, Y., Ali, M., & Dembinski, J. L. (2023). Hepatitis E Virus (HEV) Synopsis: General Aspects and Focus on Bangladesh. Viruses, 15(1), 63. https://doi.org/10.3390/v15010063

