The Transmission Route and Selection Pressure in HCV Subtype 3a and 3b Chinese Infections: Evolutionary Kinetics and Selective Force Analysis
Abstract
1. Introduction
2. Materials and Methods
2.1. Sample Collection
2.2. Next-Generation Sequencing and Bioinformatic Processing
2.3. HCV Genotyping and Sequence Datasets
2.4. Entropy and Diversity Measurement
2.5. Site-Specific Selection Analysis
2.6. HCV Phylogenetic and Evolutionary Analysis
2.7. Nucleotide Sequence Accession Numbers
3. Results
3.1. Genotyping by Full-Length GT-3a and GT-3b Consensus Sequences
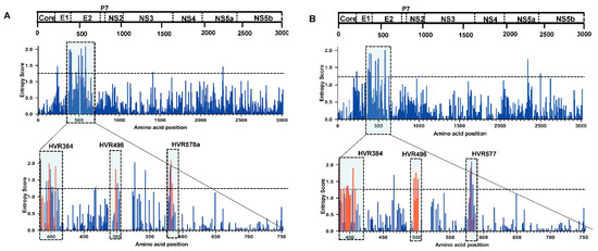
3.2. Comparative Analysis of HCV GT-3a and GT-3b Sequence Diversity
3.3. The Origin and Epidemiology of GT-3 Worldwide
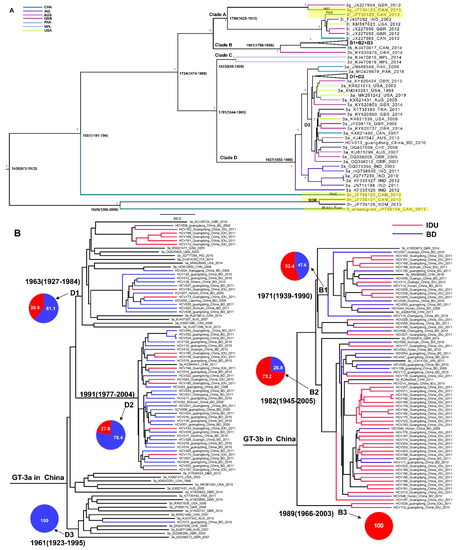
3.4. The Origins of GT-3a and GT-3b and the Transmission Relationship between IDUs and BDs in China
3.5. The Effective Number of HCV Infections in China
3.6. The Positive Selection Sites in HCV GT-3a and GT-3b Sequences in China
4. Discussion
5. Conclusions
Supplementary Materials
Author Contributions
Funding
Institutional Review Board Statement
Informed Consent Statement
Data Availability Statement
Conflicts of Interest
References
- Mei, X.; Lu, H. Prevalence, diagnosis, and treatment of hepatitis C in Mainland China. Glob. Health Med. 2021, 3, 270–275. [Google Scholar] [CrossRef] [PubMed]
- Chan, A.; Patel, K.; Naggie, S. Genotype 3 Infection: The Last Stand of Hepatitis C Virus. Drugs 2017, 77, 131–144. [Google Scholar] [CrossRef] [PubMed]
- Bochud, P.Y.; Cai, T.; Overbeck, K.; Bochud, M.; Dufour, J.F.; Müllhaupt, B.; Borovicka, J.; Heim, M.; Moradpour, D.; Cerny, A.; et al. Genotype 3 is associated with accelerated fibrosis progression in chronic hepatitis C. J. Hepatol. 2009, 51, 655–666. [Google Scholar] [CrossRef] [PubMed]
- Khera, T.; Du, Y.; Todt, D.; Deterding, K.; Strunz, B.; Hardtke, S.; Aregay, A.; Port, K.; Hardtke-Wolenski, M.; Steinmann, E.; et al. Long-lasting Imprint in the Soluble Inflammatory Milieu despite Early Treatment of Acute Symptomatic Hepatitis C. J. Infect. Dis. 2021, 31, jiab048. [Google Scholar] [CrossRef] [PubMed]
- Renzulli, M.; Buonfiglioli, F.; Conti, F.; Brocchi, S.; Serio, I.; Foschi, F.G.; Caraceni, P.; Mazzella, G.; Verucchi, G.; Golfieri, R.; et al. Imaging features of microvascular invasion in hepatocellular carcinoma developed after direct-acting antiviral therapy in HCV-related cirrhosis. Eur. Radiol. 2018, 28, 506–513. [Google Scholar] [CrossRef]
- Zarebska-Michaluk, D. Genotype 3-hepatitis C virus’ last line of defense. World J. Gastroenterol. 2021, 27, 1006–1021. [Google Scholar] [CrossRef] [PubMed]
- Yan, J.; Fu, X.B.; Zhou, P.P.; He, X.; Liu, J.; Huang, X.H.; Yu, G.L.; Yan, X.G.; Li, J.R.; Li, Y.; et al. Complicated HCV subtype expansion among drug users in Guangdong province, China. Infect. Genet. Evol. J. Mol. Epidemiol. Evol. Genet. Infect. Dis. 2019, 73, 139–145. [Google Scholar] [CrossRef]
- Muñoz-Espinosa, L.E.; Trujillo-Trujillo, M.E.; Martínez-Macías, R.F.; Panduro, A.; Rivas-Estilla, A.M.; Fierro, N.A.; Silvera-Linares, A.L.; Torres-Valadez, R.; Cordero-Pérez, P.; González-Aldaco, K.; et al. Increase of drug use and genotype 3 in HCV-infected patients from Central West and Northeast Mexico. Ann. Hepatol. 2015, 14, 642–651. [Google Scholar] [CrossRef]
- Welzel, T.M.; Bhardwaj, N.; Hedskog, C.; Chodavarapu, K.; Camus, G.; McNally, J.; Brainard, D.; Miller, M.D.; Mo, H.; Svarovskaia, E.; et al. Global Epidemiology of HCV Subtypes and Resistance-associated Substitutions Evaluated by Sequencing-Based Subtype Analyses. J. Hepatol. 2017, 67, 224–236. [Google Scholar] [CrossRef] [PubMed]
- Rao, H.; Wei, L.; Lopez-Talavera, J.C.; Shang, J.; Chen, H.; Li, J.; Xie, Q.; Gao, Z.; Wang, L.; Wei, J.; et al. Distribution and clinical correlates of viral and host genotypes in Chinese patients with chronic hepatitis C virus infection. J. Gastroenterol. Hepatol. 2014, 29, 545–553. [Google Scholar] [CrossRef] [PubMed]
- Wang, M.; Liao, Q.; Xu, R.; Song, D.; Huang, J.; You, Q.; Shan, Z.; Huang, K.; Rong, X.; Fu, Y. Hepatitis C virus 3b strains in injection drug users in Guangdong Province, China, may have originated in Yunnan Province. Arch. Virol. 2019, 164, 1761–1770. [Google Scholar] [CrossRef] [PubMed]
- Huang, K.; Chen, J.; Xu, R.; Jiang, X.; Ma, X.; Jia, M.; Wang, M.; Huang, J.; Liao, Q.; Shan, Z.; et al. Molecular evolution of hepatitis C virus in China: A nationwide study. Virology 2018, 516, 210–218. [Google Scholar] [CrossRef] [PubMed]
- Zhang, Y.; Chen, L.M.; He, M. Hepatitis C Virus in mainland China with an emphasis on genotype and subtype distribution. Virol. J. 2017, 14, 41. [Google Scholar] [CrossRef] [PubMed]
- Morice, Y.; Cantaloube, J.F.; Beaucourt, S.; Barbotte, L.; De Gendt, S.; Goncales, F.L.; Butterworth, L.; Cooksley, G.; Gish, R.G.; Beaugrand, M.; et al. Molecular epidemiology of hepatitis C virus subtype 3a in injecting drug users. J. Med. Virol. 2006, 78, 1296–1303. [Google Scholar] [CrossRef]
- Huang, R.; Rao, H.; Xie, Q.; Gao, Z.; Li, W.; Jiang, D.; Mo, H.; Massetto, B.; Stamm, L.M.; Brainard, D.M.; et al. Comparison of the efficacy of sofosbuvir plus ribavirin in Chinese patients with genotype 3a or 3b HCV infection. J. Med. Virol. 2019, 91, 1313–1318. [Google Scholar] [CrossRef]
- Bull, R.A.; Luciani, F.; McElroy, K.; Gaudieri, S.; Pham, S.T.; Chopra, A.; Cameron, B.; Maher, L.; Dore, G.J.; White, P.A.; et al. Sequential bottlenecks drive viral evolution in early acute hepatitis C virus infection. PLoS Pathog. 2011, 7, e1002243. [Google Scholar] [CrossRef]
- Janiak, M.; Perlejewski, K.; Grabarczyk, P.; Kubicka-Russel, D.; Zagordi, O.; Berak, H.; Osuch, S.; Pawełczyk, A.; Bukowska-Ośko, I.; Płoski, R.; et al. Hepatitis C virus (HCV) genotype 1b displays higher genetic variability of hypervariable region 1 (HVR1) than genotype 3. Sci. Rep. 2019, 9, 12846. [Google Scholar] [CrossRef] [PubMed]
- Rong, X.; Xu, R.; Xiong, H.; Wang, M.; Huang, K.; Chen, Q.; Li, C.; Liao, Q.; Huang, J.; Xia, W.; et al. Increased prevalence of hepatitis C virus subtype 6a in China: A comparison between 2004-2007 and 2008-2011. Arch. Virol. 2014, 159, 3231–3237. [Google Scholar] [CrossRef]
- Xu, R.; Aranday-Cortes, E.; Leitch, E.C.M.; Hughes, J.; Singer, J.B.; Sreenu, V.; Tong, L.; Filipe, A.D.S.; Bamford, C.G.G.; Rong, X.; et al. The evolutionary dynamics and epidemiological history of hepatitis C virus genotype 6, including unique strains from the Li community of Hainan Island, China. Virus. Evol. 2022, 8, veac012. [Google Scholar] [CrossRef] [PubMed]
- Bankevich, A.; Nurk, S.; Antipov, D.; Gurevich, A.A.; Dvorkin, M.; Kulikov, A.S.; Lesin, V.M.; Nikolenko, S.I.; Pham, S.; Prjibelski, A.D.; et al. SPAdes: A new genome assembly algorithm and its applications to single-cell sequencing. J. Comput. Biol. 2012, 19, 455–477. [Google Scholar] [CrossRef] [PubMed]
- Singer, J.B.; Thomson, E.C.; McLauchlan, J.; Hughes, J.; Gifford, R.J. GLUE: A flexible software system for virus sequence data. BMC Bioinform. 2018, 19, 532. [Google Scholar] [CrossRef] [PubMed]
- Katoh, K.; Kuma, K.; Toh, H.; Miyata, T. MAFFT version 5: Improvement in accuracy of multiple sequence alignment. Nucleic Acids Res. 2005, 33, 511–518. [Google Scholar] [CrossRef] [PubMed]
- Katoh, K.; Misawa, K.; Kuma, K.; Miyata, T. MAFFT: A novel method for rapid multiple sequence alignment based on fast Fourier transform. Nucleic Acids Res. 2002, 30, 3059–3066. [Google Scholar] [CrossRef] [PubMed]
- Suyama, M.; Torrents, D.; Bork, P. PAL2NAL: Robust conversion of protein sequence alignments into the corresponding codon alignments. Nucleic Acids Res. 2006, 34, W609-12. [Google Scholar] [CrossRef] [PubMed]
- Murrell, B.; Wertheim, J.O.; Moola, S.; Weighill, T.; Scheffler, K.; Pond, S.L.K. Detecting individual sites subject to episodic diversifying selection. PLoS Genet. 2012, 8, e1002764. [Google Scholar] [CrossRef] [PubMed]
- Humphreys, I.; Fleming, V.; Fabris, P.; Parker, J.; Schulenberg, B.; Brown, A.; Demetriou, C.; Gaudieri, S.; Pfafferott, K.; Lucas, M.; et al. Full-length characterization of hepatitis C virus subtype 3a reveals novel hypervariable regions under positive selection during acute infection. J. Virol. 2009, 83, 11456–11466. [Google Scholar] [CrossRef] [PubMed][Green Version]
- Li, C.; Lu, L.; Murphy, D.G.; Negro, F.; Okamoto, H. Origin of hepatitis C virus genotype 3 in Africa as estimated through an evolutionary analysis of the full-length genomes of nine subtypes, including the newly sequenced 3d and 3e. J. Gen. Virol. 2014, 95 Pt 8, 1677–1688. [Google Scholar] [CrossRef][Green Version]
- Roger, S.; Ducancelle, A.; Le Guillou-Guillemette, H.; Gaudy, C.; Lunel, F. HCV virology and diagnosis. Clin. Res. Hepatol. Gastroenterol. 2021, 45, 101626. [Google Scholar] [CrossRef] [PubMed]
- Cuypers, L.; Li, G.; Libin, P.; Piampongsant, S.; Vandamme, A.M.; Theys, K. Genetic Diversity and Selective Pressure in Hepatitis C Virus Genotypes 1-6: Significance for Direct-Acting Antiviral Treatment and Drug Resistance. Viruses 2015, 7, 5018–5039. [Google Scholar] [CrossRef]
- Masavuli, M.G.; Wijesundara, D.K.; Underwood, A.; Christiansen, D.; Earnest-Silveira, L.; Bull, R.; Torresi, J.; Gowans, E.J.; Grubor-Bauk, B. A Hepatitis C Virus DNA Vaccine Encoding a Secreted, Oligomerized Form of Envelope Proteins Is Highly Immunogenic and Elicits Neutralizing Antibodies in Vaccinated Mice. Front. Immunol. 2019, 10, 1145. [Google Scholar] [CrossRef]
- Drummer, H.E. Challenges to the development of vaccines to hepatitis C virus that elicit neutralizing antibodies. Front. Microbiol. 2014, 5, 329. [Google Scholar] [CrossRef] [PubMed]
- Gaudy, C.; Moreau, A.; Veillon, P.; Temoin, S.; Lunel, F.; Goudeau, A. Significance of pretreatment analysis of hepatitis C virus genotype 1b hypervariable region 1 sequences to predict antiviral outcome. J. Clin. Microbiol. 2003, 41, 3615–3622. [Google Scholar] [CrossRef] [PubMed]
- Ray, S.C.; Wang, Y.M.; Laeyendecker, O.; Ticehurst, J.R.; Villano, S.A.; Thomas, D.L. Acute hepatitis C virus structural gene sequences as predictors of persistent viremia: Hypervariable region 1 as a decoy. J. Virol. 1999, 73, 2938–2946. [Google Scholar] [CrossRef] [PubMed]
- Alhammad, Y.; Gu, J.; Boo, I.; Harrison, D.; McCaffrey, K.; Vietheer, P.T.; Edwards, S.; Quinn, C.; Coulibaly, F.; Poumbourios, P.; et al. Monoclonal Antibodies Directed toward the Hepatitis C Virus Glycoprotein E2 Detect Antigenic Differences Modulated by the N-Terminal Hypervariable Region 1 (HVR1), HVR2, and Intergenotypic Variable Region. J. Virol. 2015, 89, 12245–12261. [Google Scholar] [CrossRef]
- Bankwitz, D.; Steinmann, E.; Bitzegeio, J.; Ciesek, S.; Friesland, M.; Herrmann, E.; Zeisel, M.B.; Baumert, T.F.; Keck, Z.Y.; Foung, S.K.; et al. Hepatitis C virus hypervariable region 1 modulates receptor interactions, conceals the CD81 binding site, and protects conserved neutralizing epitopes. J. Virol. 2010, 84, 5751–5763. [Google Scholar] [CrossRef]
- Freedman, H.; Logan, M.R.; Law, J.L.; Houghton, M. Structure and Function of the Hepatitis C Virus Envelope Glycoproteins E1 and E2: Antiviral and Vaccine Targets. ACS Infect. Dis. 2016, 2, 749–762. [Google Scholar] [CrossRef]
- Gupte, G.M.; Ramdasi, A.Y.; Kulkarni, A.S.; Arankalle, V.A. Complete genome sequences of hepatitis C virus subtype 3i and 3a subtype isolates from India. Indian J. Gastroenterol. 2010, 29, 101–105. [Google Scholar] [CrossRef]
- Zehender, G.; Sorrentino, C.; Lai, A.; Ebranati, E.; Gabanelli, E.; Presti, A.L.; Vujosevic, D.; Lausevic, D.; Terzic, D.; Shkjezi, R.; et al. Reconstruction of the evolutionary dynamics of hepatitis C virus subtypes in Montenegro and the Balkan region. Infect. Genet. Evol. J. Mol. Epidemiol. Evol. Genet. Infect. Dis. 2013, 17, 223–230. [Google Scholar] [CrossRef]
- Rodrigo, C.; Eltahla, A.; Bull, R.; Grebely, J.; Dore, G.J.; Applegate, T.; Page, K.; Bruneau, J.; Morris, M.D.; Cox, A.; et al. Historical Trends in the Hepatitis C Virus Epidemics in North America and Australia. J. Infect. Dis. 2016, 214, 1383–1389. [Google Scholar] [CrossRef]
- Choudhary, M.C.; Natarajan, V.; Pandey, P.; Gupta, E.; Sharma, S.; Tripathi, R.; Kumar, M.S.; Kazim, S.N.; Sarin, S.K. Identification of Indian sub-continent as hotspot for HCV genotype 3a origin by Bayesian evolutionary reconstruction. Infect. Genet. Evol. J. Mol. Epidemiol. Evol. Genet. Infect. Dis. 2014, 28, 87–94. [Google Scholar] [CrossRef]
- McNaughton, A.L.; Cameron, I.D.; Wignall-Fleming, E.B.; Biek, R.; McLauchlan, J.; Gunson, R.N.; Templeton, K.; Tan, H.M.; Leitch, E.C. Spatiotemporal Reconstruction of the Introduction of Hepatitis C Virus into Scotland and Its Subsequent Regional Transmission. J. Virol. 2015, 89, 11223–11232. [Google Scholar] [CrossRef] [PubMed]
- Ghori, N.U.; Shafique, A.; Hayat, M.Q.; Anjum, S. The Phylogeographic and Spatiotemporal Spread of HCV in Pakistani Population. PLoS ONE 2016, 11, e0164265. [Google Scholar] [CrossRef] [PubMed][Green Version]
- Du, H.; Qi, Y.; Hao, F.; Huang, Y.; Mao, L.; Ji, S.; Huang, M.; Qin, C.; Yan, R.; Zhu, X.; et al. Complex patterns of HCV epidemic in Suzhou: Evidence for dual infection and HCV recombination in East China. J. Clin. Virol. 2012, 54, 207–212. [Google Scholar] [CrossRef] [PubMed]
- Peng, J.S.; Wang, X.; Liu, M.Q.; Zhou, D.J.; Gong, J.; Xu, H.M.; Chen, J.P.; Zhu, H.H.; Zhou, W.; Ho, W.Z. Genetic variation of hepatitis C virus in a cohort of injection heroin users in Wuhan, China. Virus Res. 2008, 135, 191–196. [Google Scholar] [CrossRef] [PubMed]
- Lewin, R.A. Origins and evolution of eukaryotic intracellular organelles. Ann. N. Y. Acad. Sci. 1981, 361, ix-510. [Google Scholar]
- Lu, L.; Fang, Y.; Wang, X. Drug abuse in China: Past, present and future. Cell. Mol. Neurobiol. 2008, 28, 479–490. [Google Scholar] [CrossRef]
- Xu, R.; Wang, H.; Huang, J.; Wang, M.; Liao, Q.; Shan, Z.; Zhong, H.; Rong, X.; Fu, Y. Complete genome sequencing and evolutionary analysis of hepatitis C virus subtype 6a, including strains from Guangdong Province, China. Arch. Virol. 2022, 167, 591–596. [Google Scholar] [CrossRef]
- Vieyres, G.; Dubuisson, J.; Pietschmann, T. Incorporation of hepatitis C virus E1 and E2 glycoproteins: The keystones on a peculiar virion. Viruses 2014, 6, 1149–1187. [Google Scholar] [CrossRef]







Publisher’s Note: MDPI stays neutral with regard to jurisdictional claims in published maps and institutional affiliations. |
© 2022 by the authors. Licensee MDPI, Basel, Switzerland. This article is an open access article distributed under the terms and conditions of the Creative Commons Attribution (CC BY) license (https://creativecommons.org/licenses/by/4.0/).
Share and Cite
Xu, R.; Rong, X.; Aranday-Cortes, E.; Vattipally, S.; Hughes, J.; McLauchlan, J.; Fu, Y. The Transmission Route and Selection Pressure in HCV Subtype 3a and 3b Chinese Infections: Evolutionary Kinetics and Selective Force Analysis. Viruses 2022, 14, 1514. https://doi.org/10.3390/v14071514
Xu R, Rong X, Aranday-Cortes E, Vattipally S, Hughes J, McLauchlan J, Fu Y. The Transmission Route and Selection Pressure in HCV Subtype 3a and 3b Chinese Infections: Evolutionary Kinetics and Selective Force Analysis. Viruses. 2022; 14(7):1514. https://doi.org/10.3390/v14071514
Chicago/Turabian StyleXu, Ru, Xia Rong, Elihu Aranday-Cortes, Sreenu Vattipally, Joseph Hughes, John McLauchlan, and Yongshui Fu. 2022. "The Transmission Route and Selection Pressure in HCV Subtype 3a and 3b Chinese Infections: Evolutionary Kinetics and Selective Force Analysis" Viruses 14, no. 7: 1514. https://doi.org/10.3390/v14071514
APA StyleXu, R., Rong, X., Aranday-Cortes, E., Vattipally, S., Hughes, J., McLauchlan, J., & Fu, Y. (2022). The Transmission Route and Selection Pressure in HCV Subtype 3a and 3b Chinese Infections: Evolutionary Kinetics and Selective Force Analysis. Viruses, 14(7), 1514. https://doi.org/10.3390/v14071514

