Excretion of Cell-Free and Cell-Associated Zika Virus into Breast Milk of Infected Dams and Identification of Antiviral Factors
Abstract
:1. Introduction
2. Materials and Methods
2.1. Animal Model
2.2. Ethics Statement
2.3. Virus Strains and Cell Lines
2.4. Mouse Infection and Sample Collection
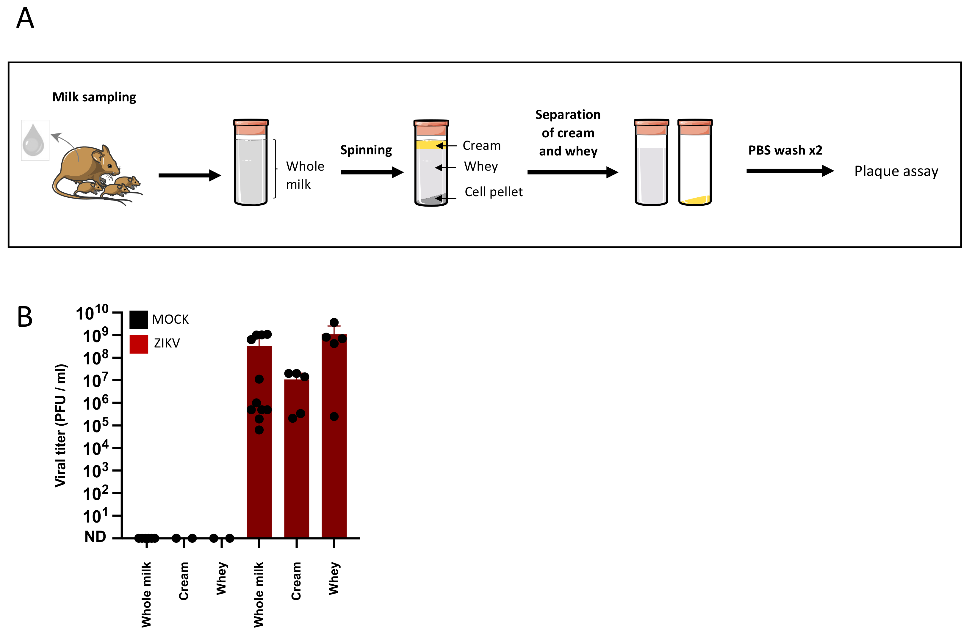
2.5. Milk Fraction Isolation
2.6. Viral RNA Extraction
2.7. RT-qPCR
2.8. Viral Titration by Plaque Forming Assays
2.9. Co-Culture
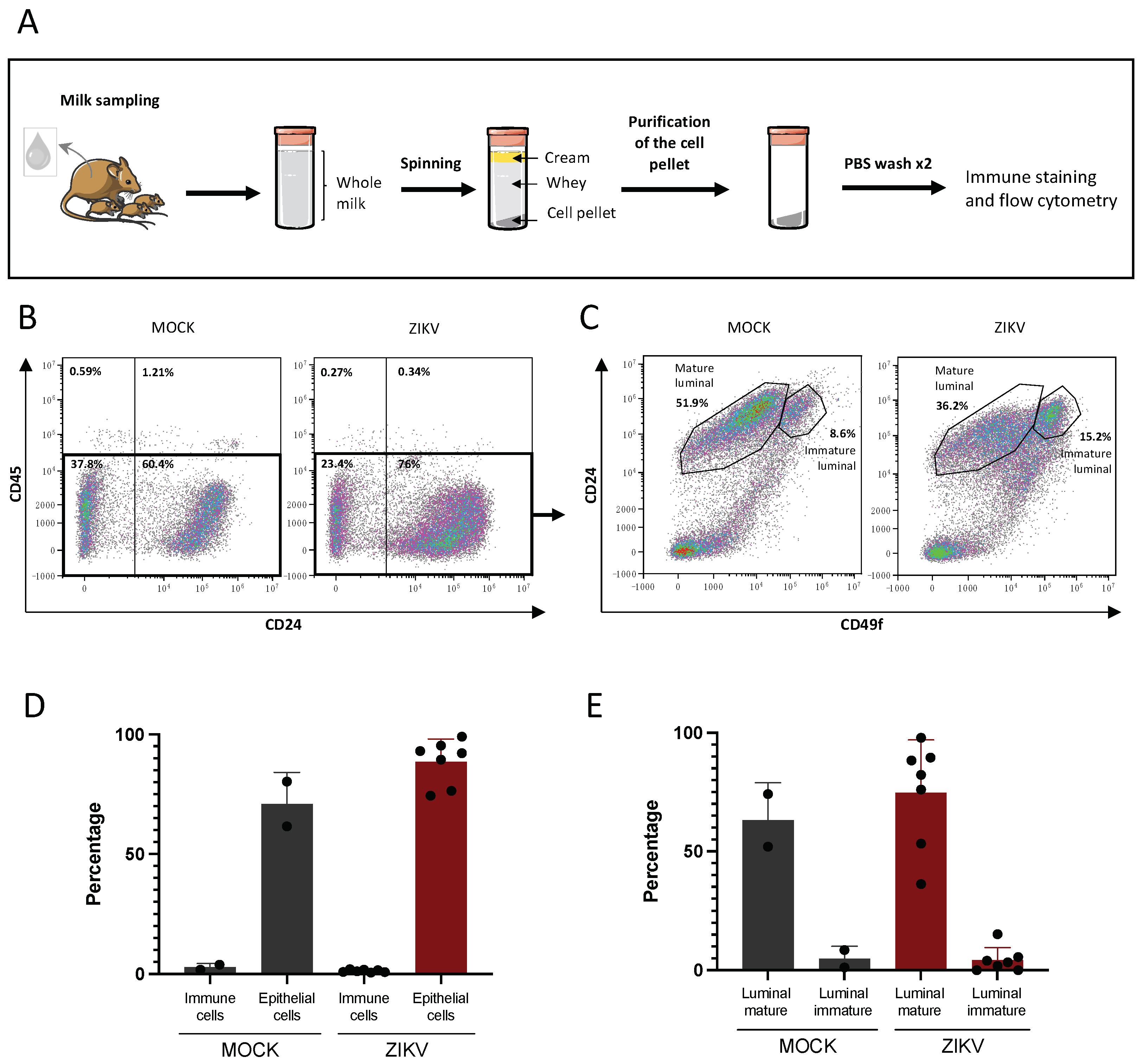
2.10. Immune Staining and Flow Cytometry
2.11. Cytotoxicity Assays
2.12. Viral Particle Incubation with Lactoferrin, Lactalbumin, Ethanol, or DMSO
2.13. Viral Particle Incubation with Free Fatty Acids
2.14. Cell Incubation with Free Fatty Acids, Lactoferrin, or Lactalbumin
2.15. Statistical Analysis
3. Results
3.1. ZIKV Is Efficiently Transmitted to Breastfed Pups
3.2. Infectious Particles Are Excreted in Murine Breast Milk
3.3. Murine Breast Milk Cells Are in Majority Mammary Epithelial Cells
3.4. Infectious Cell-Associated ZIKV Is Excreted in Murine Breast Milk
3.5. Lactoferrin and Lactalbumin Are Not Antiviral against ZIKV
3.6. Free Fatty Acids Are Antiviral against ZIKV
4. Discussion
5. Conclusions
Supplementary Materials
Author Contributions
Funding
Institutional Review Board Statement
Informed Consent Statement
Acknowledgments
Conflicts of Interest
References
- Faye, O.; Freire, C.C.; Iamarino, A.; Faye, O.; de Oliveira, J.V.; Diallo, M.; Zanotto, P.M. Molecular evolution of Zika virus during its emergence in the 20th century. PLoS Negl. Trop. Dis. 2014, 8, 36. [Google Scholar] [CrossRef] [PubMed] [Green Version]
- Duffy, M.R.; Chen, T.-H.; Hancock, W.T.; Powers, A.M.; Kool, J.L.; Lanciotti, R.S.; Pretrick, M.; Marfel, M.; Holzbauer, S.; DuBray, C.; et al. Zika Virus Outbreak on Yap Island, Federated States of Micronesia. N. Engl. J. Med. 2009, 360, 2536–2543. [Google Scholar] [CrossRef] [PubMed]
- Musso, D.; Nilles, E.J.; Cao-Lormeau, V.-M. Rapid spread of emerging Zika virus in the Pacific area. Clin. Microbiol. Off. Publ. Eur. Soc. Clin. Microbiol. Infect. Dis. 2014, 20, O595–O596. [Google Scholar] [CrossRef] [PubMed] [Green Version]
- Roth, A.; Mercier, A.; Lepers, C.; Hoy, D.; Duituturaga, S.; Benyon, E.; Guillaumot, L.; Souarès, Y. Concurrent outbreaks of dengue, chikungunya and Zika virus infections—An unprecedented epidemic wave of mosquito-borne viruses in the Pacific 2012–2014. Eurosurveillance 2014, 19, 20929. [Google Scholar] [CrossRef] [Green Version]
- Campos, G.S.; Bandeira, A.C.; Sardi, S.I. Zika Virus Outbreak, Bahia, Brazil. Emerg. Infect. Dis. 2015, 21, 1885–1886. [Google Scholar] [CrossRef]
- Hennessey, M.; Fischer, M.; Staples, J.E. Zika Virus Spreads to New Areas—Region of the Americas, May 2015–January 2016. MMWR Morb. Mortal. Wkly. Rep. 2016, 65, 55–58. [Google Scholar] [CrossRef]
- Carod-Artal, F.J. Neurological complications of Zika virus infection. Expert Rev. Anti-Infect. Ther. 2018, 16, 399–410. [Google Scholar] [CrossRef]
- Wright, J.K.; Castellani, L.; Lecce, C.; Khatib, A.; Bonta, M.; Boggild, A.K. Zika Virus-Associated Aseptic Meningitis and Guillain–Barre Syndrome in a Traveler Returning from Latin America: A Case Report and Mini-Review. Curr. Infect. Dis. Rep. 2019, 21, 3. [Google Scholar] [CrossRef]
- Cao-Lormeau, V.-M.; Blake, A.; Mons, S.; Lastère, S.; Roche, C.; Vanhomwegen, J.; Dub, T.; Baudouin, L.; Teissier, A.; Larre, P.; et al. Guillain-Barré Syndrome outbreak associated with Zika virus infection in French Polynesia: A case-control study. Lancet 2016, 387, 1531–1539. [Google Scholar] [CrossRef] [Green Version]
- Rasmussen, S.A.; Jamieson, D.J.; Honein, M.A.; Petersen, L.R. Zika Virus and Birth Defects—Reviewing the Evidence for Causality. N. Engl. J. Med. 2016, 374, 1981–1987. [Google Scholar] [CrossRef]
- Gregory, C.J.; Oduyebo, T.; Brault, A.C.; Brooks, J.T.; Chung, K.-W.; Hills, S.; Kuehnert, M.J.; Mead, P.; Meaney-Delman, D.; Rabe, I.; et al. Modes of Transmission of Zika Virus. J. Infect. Dis. 2017, 216, S875–S883. [Google Scholar] [CrossRef] [Green Version]
- Desgraupes, S.; Hubert, M.; Gessain, A.; Ceccaldi, P.-E.; Vidy, A. Mother-to-Child Transmission of Arboviruses during Breastfeeding: From Epidemiology to Cellular Mechanisms. Viruses 2021, 13, 1312. [Google Scholar] [CrossRef]
- Hubert, M.; Jeannin, P.; Burlaud-Gaillard, J.; Roingeard, P.; Gessain, A.; Ceccaldi, P.-E.; Vidy, A. Evidence That Zika Virus Is Transmitted by Breastfeeding to Newborn A129 (Ifnar1 Knock-Out) Mice and Is Able to Infect and Cross a Tight Monolayer of Human Intestinal Epithelial Cells. Front. Microbiol. 2020, 11, 524678. [Google Scholar] [CrossRef]
- Mello, A.S.; Bertozzi, A.P.A.P.; Rodrigues, M.M.D.; Gazeta, R.E.; Moron, A.F.; Soriano-Arandes, A.; Sarmento, S.G.P.; Vedovello, D.; Silva, A.C.B.; Fajardo, T.; et al. Development of Secondary Microcephaly After Delivery: Possible Consequence of Mother-Baby Transmission of Zika Virus in Breast Milk. Am. J. Case Rep. 2019, 20, 723–725. [Google Scholar] [CrossRef]
- Ballard, O.; Morrow, A.L. Human Milk Composition. Nutrients and Bioactive Factors. Pediatr. Clin. N. Am. 2013, 60, 49–74. [Google Scholar] [CrossRef] [Green Version]
- Witkowska-Zimny, M.; Kaminska-El-Hassan, E. Cells of human breast milk. Cell. Mol. Biol. Lett. 2017, 22, 1–11. [Google Scholar] [CrossRef] [PubMed]
- Argov, N.; Lemay, D.G.; German, J.B. Milk Fat Globule structure & function; Nanosciece comes to milk production. Trends Food Sci. Technol. 2008, 19, 617–623. [Google Scholar]
- Ndirangu, J.; Viljoen, J.; Bland, R.M.; Danaviah, S.; Thorne, C.; Van de Perre, P.; Newell, M.-L. Cell-Free (RNA) and Cell-Associated (DNA) HIV-1 and Postnatal Transmission through Breastfeeding. PLoS ONE 2012, 7, e51493. [Google Scholar] [CrossRef] [Green Version]
- Asanuma, H.; Numazaki, K.; Nagata, N.; Hotsubo, T.; Horino, K.; Chiba, S. Role of Milk Whey in the Transmission of Human Cytomegalovirus Infection by Breast Milk. Microbiol. Immunol. 1996, 40, 201–204. [Google Scholar] [CrossRef]
- Ureta-Vidal, A.; Angelin-Duclos, C.; Tortevoye, P.; Murphy, E.; Jolly, N.; Joubert, M.; Carles, G.; Moreau, J.-P.; Gessain, A. Mother-to-child transmission of human T-cell-leukemia/lymphoma virus type I: Implication of high antiviral antibody titer and high proviral load in carrier mothers. Int. J. Cancer 1999, 82, 832–836. [Google Scholar] [CrossRef]
- Clarke, N.; May, J. Effect of antimicrobial factors in human milk on rhinoviruses and milk-borne cytomegalovirus in vitro. J. Med. Microbiol. 2000, 49, 719–723. [Google Scholar] [CrossRef] [PubMed] [Green Version]
- Welsh, J.K.; Skurrie, I.J.; May, J.T. Use of Semliki forest virus to identify lipid-mediated antiviral activity and anti-alphavirus immunoglobulin A in human milk. Infect. Immun. 1978, 19, 395–401. [Google Scholar] [CrossRef] [PubMed] [Green Version]
- Pfaender, S.; Vielle, N.J.; Ebert, N.; Steinmann, E.; Alves, M.P.; Thiel, V. Inactivation of Zika virus in human breast milk by prolonged storage or pasteurization. Virus Res. 2017, 228, 58–60. [Google Scholar] [CrossRef] [PubMed] [Green Version]
- Pfaender, S.; Heyden, J.; Friesland, M.; Ciesek, S.; Ejaz, A.; Steinmann, J.; Steinmann, J.; Malarski, A.; Stoiber, H.; Tsiavaliaris, G.; et al. Inactivation of Hepatitis C Virus Infectivity by Human Breast Milk. J. Infect. Dis. 2013, 208, 1943–1952. [Google Scholar] [CrossRef] [Green Version]
- Conzelmann, C.; Zou, M.; Groß, R.; Harms, M.; Röcker, A.; Riedel, C.U.; Münch, J.; Müller, J.A. Storage-Dependent Generation of Potent Anti-ZIKV Activity in Human Breast Milk. Viruses 2019, 11, 591. [Google Scholar] [CrossRef] [Green Version]
- Centeno-Tablante, E.; Medina-Rivera, M.; Finkelstein, J.; Herman, H.; Rayco-Solon, P.; Garcia-Casal, M.; Rogers, L.; Ghezzi-Kopel, K.; Leal, M.Z.; Velasquez, J.A.; et al. Update on the Transmission of Zika Virus Through Breast Milk and Breastfeeding: A Systematic Review of the Evidence. Viruses 2021, 13, 123. [Google Scholar] [CrossRef]
- Dowall, S.D.; Graham, V.A.; Rayner, E.; Atkinson, B.; Hall, G.; Watson, R.J.; Bosworth, A.; Bonney, L.C.; Kitchen, S.; Hewson, R. A Susceptible Mouse Model for Zika Virus Infection. PLoS Negl. Trop. Dis. 2016, 10, e0004658. [Google Scholar] [CrossRef] [Green Version]
- Hubert, M.; Chiche, A.; Legros, V.; Jeannin, P.; Montange, T.; Gessain, A.; Ceccaldi, P.-E.; Vidy, A. Productive Infection of Mouse Mammary Glands and Human Mammary Epithelial Cells by Zika Virus. Viruses 2019, 11, 950. [Google Scholar] [CrossRef] [Green Version]
- Cruz-Hernandez, C.; Goeuriot, S.; Giuffrida, F.; Thakkar, S.K.; Destaillats, F. Direct quantification of fatty acids in human milk by gas chromatography. J. Chromatogr. A 2013, 1284, 174–179. [Google Scholar] [CrossRef]
- Yang, Z.; Jiang, R.; Chen, Q.; Wang, J.; Duan, Y.; Pang, X.; Jiang, S.; Bi, Y.; Zhang, H.; Lönnerdal, B.; et al. Concentration of Lactoferrin in Human Milk and Its Variation during Lactation in Different Chinese Populations. Nutrients 2018, 10, 1235. [Google Scholar] [CrossRef] [Green Version]
- Jackson, J.G.; Janszen, D.B.; Lonnerdal, B.; Lien, E.L.; Pramuk, K.P.; Kuhlman, C.F. A multinational study of α-lactalbumin concentrations in human milk. J. Nutr. Biochem. 2004, 15, 517–521. [Google Scholar] [CrossRef]
- Regla-Nava, J.A.; Viramontes, K.M.; Vozdolska, T.; Huynh, A.-T.; Villani, T.; Gardner, G.; Johnson, M.; Ferro, P.J.; Shresta, S.; Kim, K. Detection of Zika virus in mouse mammary gland and breast milk. PLOS Negl. Trop. Dis. 2019, 13, e0007080. [Google Scholar] [CrossRef] [Green Version]
- Huebner, R.J.; Lechler, T.; Ewald, A.J. Developmental stratification of the mammary epithelium occurs through symmetry-breaking vertical divisions of apically positioned luminal cells. Development 2014, 141, 1085–1094. [Google Scholar] [CrossRef] [Green Version]
- Holmes, J.L.; Van Itallie, C.M.; Rasmussen, J.E.; Anderson, J.M. Claudin profiling in the mouse during postnatal intestinal development and along the gastrointestinal tract reveals complex expression patterns. Gene Expr. Patterns 2006, 6, 581–588. [Google Scholar] [CrossRef]
- Ng, T.B.; Cheung, R.C.F.; Wong, J.H.; Wang, Y.; Ip, D.T.M.; Wan, D.C.C.; Xia, J. Antiviral activities of whey proteins. Appl. Microbiol. Biotechnol. 2015, 99, 6997–7008. [Google Scholar] [CrossRef]
- Swart, P.; Kuipers, M.; Smit, C.; Pauwels, R.; De Béthune, M.; De Clercq, E.; Meijer, D.; Huisman, J. Antiviral Effects of Milk Proteins: Acylation Results in Polyanionic Compounds with Potent Activity against Human Immunodeficiency Virus Types 1 and 2in Vitro. AIDS Res. Hum. Retrovir. 1996, 12, 769–775. [Google Scholar] [CrossRef]
- Van Berkel, P.H.C.; Geerts, E.J.M.; Van Veen, A.H.; Mericskay, M.; De Boer, A.H.; Nuijens, H.J. N-terminal stretch Arg2, Arg3, Arg4 and Arg5 of human lactoferrin is essential for binding to heparin, bacterial lipopolysaccharide, human lysozyme and DNA. Biochem. J. 1997, 328, 145–151. [Google Scholar] [CrossRef] [Green Version]
- Thormar, H.; Isaacs, E.C.; Brown, H.R.; Barshatzky, M.R.; Pessolano, T. Inactivation of enveloped viruses and killing of cells by fatty acids and monoglycerides. Antimicrob. Agents Chemother. 1987, 31, 27–31. [Google Scholar] [CrossRef] [Green Version]






| Fatty Acid | Stock Concentration (mg/mL) | Solvent | Reference |
|---|---|---|---|
| C10:0 | 30 | Ethanol | Sigma C1875 |
| C14:0 | 12 | DMSO | Sigma M3128 |
| C18:0 | 22 | Ethanol | Sigma S4751 |
| C18:1 | 100 | DMSO | Sigma O1008 |
| C18:2 | 100 | DMSO | Sigma L1376 |
| C18:3 | 100 | DMSO | Sigma L2376 |
| Fatty Acid | Assay Concentration (mg/mL) | Condition |
|---|---|---|
| C10:0 | 0.6 | Physiological [29] |
| C14:0 | 2 | Physiological [29] |
| C18:0 | 2 | Physiological [29] |
| C18:1 | 4 | Maximum non-cytotoxic |
| C18:2 | 3.5 | Maximum non-cytotoxic |
| C18:3 | 0.5 | Physiological [29] |
Publisher’s Note: MDPI stays neutral with regard to jurisdictional claims in published maps and institutional affiliations. |
© 2022 by the authors. Licensee MDPI, Basel, Switzerland. This article is an open access article distributed under the terms and conditions of the Creative Commons Attribution (CC BY) license (https://creativecommons.org/licenses/by/4.0/).
Share and Cite
Desgraupes, S.; Jeannin, P.; Gessain, A.; Ceccaldi, P.-E.; Vidy, A. Excretion of Cell-Free and Cell-Associated Zika Virus into Breast Milk of Infected Dams and Identification of Antiviral Factors. Viruses 2022, 14, 851. https://doi.org/10.3390/v14050851
Desgraupes S, Jeannin P, Gessain A, Ceccaldi P-E, Vidy A. Excretion of Cell-Free and Cell-Associated Zika Virus into Breast Milk of Infected Dams and Identification of Antiviral Factors. Viruses. 2022; 14(5):851. https://doi.org/10.3390/v14050851
Chicago/Turabian StyleDesgraupes, Sophie, Patricia Jeannin, Antoine Gessain, Pierre-Emmanuel Ceccaldi, and Aurore Vidy. 2022. "Excretion of Cell-Free and Cell-Associated Zika Virus into Breast Milk of Infected Dams and Identification of Antiviral Factors" Viruses 14, no. 5: 851. https://doi.org/10.3390/v14050851
APA StyleDesgraupes, S., Jeannin, P., Gessain, A., Ceccaldi, P.-E., & Vidy, A. (2022). Excretion of Cell-Free and Cell-Associated Zika Virus into Breast Milk of Infected Dams and Identification of Antiviral Factors. Viruses, 14(5), 851. https://doi.org/10.3390/v14050851

