OraSure InteliSwab™ Rapid Antigen Test Performance with the SARS-CoV-2 Variants of Concern—Alpha, Beta, Gamma, Delta, and Omicron
Abstract
:1. Introduction
2. Materials and Methods
2.1. Recombinant Nucleocapsid Protein Assay
2.2. Cells and Viruses
2.3. InteliSwab™ Assay on SARS-CoV-2 Isolates
2.4. Ethics Statement
2.5. Animal Experiment
2.6. RNA Extraction and qRT-PCR
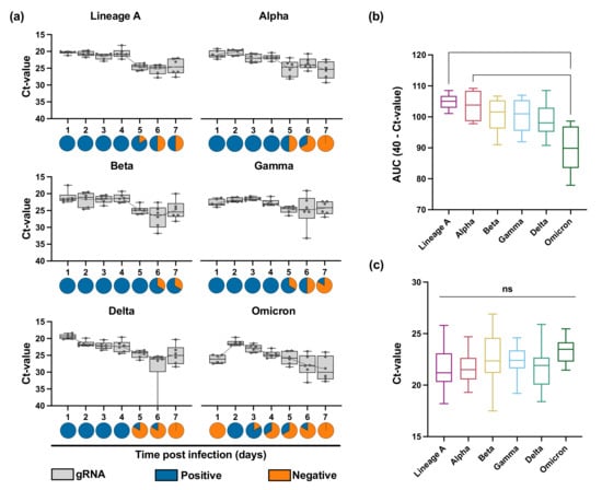
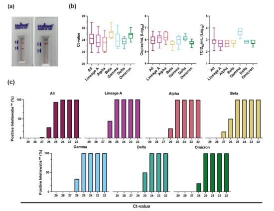
3. Results
4. Discussion
Supplementary Materials
Author Contributions
Funding
Institutional Review Board Statement
Informed Consent Statement
Data Availability Statement
Acknowledgments
Conflicts of Interest
References
- Boger, B.; Fachi, M.M.; Vilhena, R.O.; Cobre, A.F.; Tonin, F.S.; Pontarolo, R. Systematic review with meta-analysis of the accuracy of diagnostic tests for COVID-19. Am. J. Infect. Control 2021, 49, 21–29. [Google Scholar] [CrossRef] [PubMed]
- Cheng, M.P.; Papenburg, J.; Desjardins, M.; Kanjilal, S.; Quach, C.; Libman, M.; Dittrich, S.; Yansouni, C.P. Diagnostic Testing for Severe Acute Respiratory Syndrome-Related Coronavirus 2: A Narrative Review. Ann. Intern. Med. 2020, 172, 726–734. [Google Scholar] [CrossRef] [PubMed] [Green Version]
- Rezaei, M.; Razavi Bazaz, S.; Zhand, S.; Sayyadi, N.; Jin, D.; Stewart, M.P.; Ebrahimi Warkiani, M. Point of Care Diagnostics in the Age of COVID-19. Diagnostics 2020, 11, 9. [Google Scholar] [CrossRef] [PubMed]
- Song, Q.; Sun, X.; Dai, Z.; Gao, Y.; Gong, X.; Zhou, B.; Wu, J.; Wen, W. Point-of-care testing detection methods for COVID-19. Lab Chip 2021, 21, 1634–1660. [Google Scholar] [CrossRef] [PubMed]
- Suleman, S.; Shukla, S.K.; Malhotra, N.; Bukkitgar, S.D.; Shetti, N.P.; Pilloton, R.; Narang, J.; Nee Tan, Y.; Aminabhavi, T.M. Point of care detection of COVID-19: Advancement in biosensing and diagnostic methods. Chem. Eng. J. 2021, 414, 128759. [Google Scholar] [CrossRef]
- Hsiao, W.W.; Le, T.N.; Pham, D.M.; Ko, H.H.; Chang, H.C.; Lee, C.C.; Sharma, N.; Lee, C.K.; Chiang, W.H. Recent Advances in Novel Lateral Flow Technologies for Detection of COVID-19. Biosensors 2021, 11, 295. [Google Scholar] [CrossRef]
- Tracking SARS-CoV-2 Variants. Available online: https://www.who.int/en/activities/tracking-SARS-CoV-2-variants/ (accessed on 24 January 2022).
- Corman, V.M.; Landt, O.; Kaiser, M.; Molenkamp, R.; Meijer, A.; Chu, D.K.; Bleicker, T.; Brunink, S.; Schneider, J.; Schmidt, M.L.; et al. Detection of 2019 novel coronavirus (2019-nCoV) by real-time RT-PCR. Euro. Surveill. 2020, 25, 2000045. [Google Scholar] [CrossRef] [Green Version]
- Jungnick, S.; Hobmaier, B.; Mautner, L.; Hoyos, M.; Haase, M.; Baiker, A.; Lahne, H.; Eberle, U.; Wimmer, C.; Hepner, S.; et al. In Vitro Rapid Antigen Test Performance with the SARS-CoV-2 Variants of Concern, B.1.1.7 (Alpha), B.1.351 (Beta), P.1 (Gamma), and B.1.617.2 (Delta). Microorganisms 2021, 9, 1967. [Google Scholar] [CrossRef] [PubMed]
- Kontogianni, K.; Cubas-Atienzar, A.I.; Wooding, D.; Buist, K.; Thompson, C.R.; Williams, C.T.; Baldwin, L.; Escadafal, C.; Sacks, J.A.; Adams, E.R.; et al. Lateral flow antigen tests can sensitively detect live cultured virus of the SARS-CoV-2 B1.1.7 lineage. J. Infect. 2021, 83, e1–e4. [Google Scholar] [CrossRef] [PubMed]
- Osterman, A.; Iglhaut, M.; Lehner, A.; Spath, P.; Stern, M.; Autenrieth, H.; Muenchhoff, M.; Graf, A.; Krebs, S.; Blum, H.; et al. Comparison of four commercial, automated antigen tests to detect SARS-CoV-2 variants of concern. Med. Microbiol. Immunol. 2021, 210, 263–275. [Google Scholar] [CrossRef] [PubMed]
- Pickering, S.; Batra, R.; Merrick, B.; Snell, L.B.; Nebbia, G.; Douthwaite, S.; Reid, F.; Patel, A.; Kia Ik, M.T.; Patel, B.; et al. Comparative performance of SARS-CoV-2 lateral flow antigen tests and association with detection of infectious virus in clinical specimens: A single-centre laboratory evaluation study. Lancet Microbe 2021, 2, e461–e471. [Google Scholar] [CrossRef]
- Deerain, J.; Druce, J.; Tran, T.; Batty, M.; Yoga, Y.; Fennell, M.; Dwyer, D.E.; Kok, J.; Williamson, D.A. Assessment of the analytical sensitivity of ten lateral flow devices against the SARS-CoV-2 omicron variant. J. Clin. Microbiol. 2021, 60, jcm0247921. [Google Scholar] [CrossRef] [PubMed]
- Perchetti, G.A.; Huang, M.L.; Mills, M.G.; Jerome, K.R.; Greninger, A.L. Analytical Sensitivity of the Abbott BinaxNOW COVID-19 Ag Card. J. Clin. Microbiol. 2021, 59, e02880-20. [Google Scholar] [CrossRef] [PubMed]
- In Vitro Diagnostics EUAs–Antigen Diagnostic Tests for SARS-CoV-2. Available online: https://www.fda.gov/medical-devices/coronavirus-disease-2019-covid-19-emergency-use-authorizations-medical-devices/in-vitro-diagnostics-euas-antigen-diagnostic-tests-sars-cov-2 (accessed on 8 February 2022).
- National Institute of Infectious Diseases Disease Control; Prevention Center NCfGHaM. Active Epidemiological Investigation on SARS-CoV-2 Infection Caused by Omicron Variant (Pango Lineage B.1.1.529) in Japan: Preliminary Report on Infectious Period; Japan. 2022. Available online: https://www.niid.go.jp/niid/en/2019-ncov-e/10884-covid19-66-en.html (accessed on 8 February 2022).
- He, X.; Lau, E.H.Y.; Wu, P.; Deng, X.; Wang, J.; Hao, X.; Lau, Y.C.; Wong, J.Y.; Guan, Y.; Tan, X.; et al. Temporal dynamics in viral shedding and transmissibility of COVID-19. Nat. Med. 2020, 26, 672–675. [Google Scholar] [CrossRef] [PubMed] [Green Version]
- Toptan, T.; Eckermann, L.; Pfeiffer, A.E.; Hoehl, S.; Ciesek, S.; Drosten, C.; Corman, V.M. Evaluation of a SARS-CoV-2 rapid antigen test: Potential to help reduce community spread? J. Clin. Virol. 2021, 135, 104713. [Google Scholar] [CrossRef] [PubMed]
- Interim Guidance for Antigen Testing for SARS-CoV-2. Available online: https://www.cdc.gov/coronavirus/2019-ncov/lab/resources/antigen-tests-guidelines.html#anchor_1631295114633 (accessed on 8 February 2022).


| Variant | Nucleocapsid Mutations by Relative Position | ||||||||
|---|---|---|---|---|---|---|---|---|---|
| Alpha | D3L | R203K | G204R | S235F | |||||
| Beta | T205I | ||||||||
| Gamma | P80R | R203K | G204R | ||||||
| Delta | D63G | R203M | D377Y | ||||||
| Omicron | P13L | R203M | |||||||
| Variant | Recombinant Nucleocapsid Protein (ng/mL) | TCID50/mL | Genome Copies/mL | Ct-Value |
|---|---|---|---|---|
| Lineage A | 0.469 | 2.5 × 102 | 5.61 × 105 | 24.85 |
| Alpha | 0.313 | 2.5 × 102 | 6.06 × 105 | 25.16 |
| Beta | 0.469 | 5.0 × 102 | 3.77 × 105 | 25.41 |
| Gamma | 0.313 | 2.5 × 103 | 4.30 × 105 | 25.03 |
| Delta | 0.469 | 5.0 × 102 | 9.13 × 105 | 24.36 |
| Omicron | 0.469 | 5.0 × 102 | 4.51 × 105 | 25.04 |
Publisher’s Note: MDPI stays neutral with regard to jurisdictional claims in published maps and institutional affiliations. |
© 2022 by the authors. Licensee MDPI, Basel, Switzerland. This article is an open access article distributed under the terms and conditions of the Creative Commons Attribution (CC BY) license (https://creativecommons.org/licenses/by/4.0/).
Share and Cite
Weishampel, Z.A.; Young, J.; Fischl, M.; Fischer, R.J.; Donkor, I.O.; Riopelle, J.C.; Schulz, J.E.; Port, J.R.; Saturday, T.A.; van Doremalen, N.; et al. OraSure InteliSwab™ Rapid Antigen Test Performance with the SARS-CoV-2 Variants of Concern—Alpha, Beta, Gamma, Delta, and Omicron. Viruses 2022, 14, 543. https://doi.org/10.3390/v14030543
Weishampel ZA, Young J, Fischl M, Fischer RJ, Donkor IO, Riopelle JC, Schulz JE, Port JR, Saturday TA, van Doremalen N, et al. OraSure InteliSwab™ Rapid Antigen Test Performance with the SARS-CoV-2 Variants of Concern—Alpha, Beta, Gamma, Delta, and Omicron. Viruses. 2022; 14(3):543. https://doi.org/10.3390/v14030543
Chicago/Turabian StyleWeishampel, Zachary A., Janean Young, Mark Fischl, Robert J. Fischer, Irene Owusu Donkor, Jade C. Riopelle, Jonathan E. Schulz, Julia R. Port, Taylor A. Saturday, Neeltje van Doremalen, and et al. 2022. "OraSure InteliSwab™ Rapid Antigen Test Performance with the SARS-CoV-2 Variants of Concern—Alpha, Beta, Gamma, Delta, and Omicron" Viruses 14, no. 3: 543. https://doi.org/10.3390/v14030543
APA StyleWeishampel, Z. A., Young, J., Fischl, M., Fischer, R. J., Donkor, I. O., Riopelle, J. C., Schulz, J. E., Port, J. R., Saturday, T. A., van Doremalen, N., Berry, J. D., Munster, V. J., & Yinda, C. K. (2022). OraSure InteliSwab™ Rapid Antigen Test Performance with the SARS-CoV-2 Variants of Concern—Alpha, Beta, Gamma, Delta, and Omicron. Viruses, 14(3), 543. https://doi.org/10.3390/v14030543

