SGIV Induced and Exploited Cellular De Novo Fatty Acid Synthesis for Virus Entry and Replication
Abstract
:1. Introduction
2. Materials and Methods
2.1. Cell and Virus
2.2. RNA Extraction and Quantitative PCR (qPCR)
2.3. Staining and Quantification of Lipid Droplets
2.4. Virus Titer Determination
2.5. Immunofluorescence Assay
2.6. Western Blot Assays
2.7. Virus Entry Assay
2.8. Statistical Analysis
3. Results
3.1. SGIV Infection Increased the Transcription Level of Key Enzymes Involved in Fatty Acid Synthesis In Vivo/Vitro
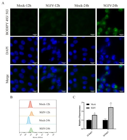
3.2. SGIV Infection Induced the Formation of Lipid Droplets (LDs)
3.3. Fatty Acid Synthesis Was Essential for SGIV Replication
3.4. Inhibition of Fatty Acid β-Oxidation by Etomoxir Decreased SGIV Replication
3.5. Fatty Acid Biosynthesis, but Not β-Oxidation, Participated in the Process of SGIV Entry
3.6. Inhibition of De Novo Fatty Acid Biosynthesis Increased the IFN Immune and Inflammatory Response
4. Discussion
Supplementary Materials
Author Contributions
Funding
Institutional Review Board Statement
Informed Consent Statement
Data Availability Statement
Conflicts of Interest
References
- Goodwin, C.M.; Xu, S.; Munger, J. Stealing the keys to the kitchen: Viral manipulation of the host cell metabolic network. Trends. Microbiol. 2015, 23, 789–798. [Google Scholar] [CrossRef]
- Kao, Y.; Chang, B.; Liang, J.; Tsai, H.; Lee, Y.; Lin, R.; Lin, Y. Japanese encephalitis virus nonstructural protein NS5 interacts with mitochondrial trifunctional protein and impairs fatty acid beta-oxidation. PLoS Pathog. 2015, 11, e1004750. [Google Scholar] [CrossRef] [PubMed] [Green Version]
- Pombo, J.P.; Sanyal, S. Perturbation of intracellular cholesterol and fatty acid homeostasis during flavivirus infections. Front. Immunol. 2018, 9, 1276. [Google Scholar] [CrossRef] [PubMed] [Green Version]
- Heaton, N.S.; Randall, G. Dengue Virus-Induced Autophagy Regulates Lipid Metabolism. Cell Host Microbe 2010, 8, 422–432. [Google Scholar] [CrossRef] [Green Version]
- Greseth, M.D.; Traktman, P. De novo fatty acid biosynthesis contributes significantly to establishment of a bioenergetically favorable environment for Vaccinia Virus infection. PLoS Pathog. 2014, 10, e1004021. [Google Scholar] [CrossRef] [PubMed] [Green Version]
- Martín-Acebes, M.A.; Vázquez-Calvo, A.n.; Caridi, F.; Saiz, J.-C.; Sobrino, F. Lipid involvement in viral infections: Present and future perspectives for the design of antiviral strategies. In Lipid Metabolism; InTech Open: Rijeka, Croatia, 2013. [Google Scholar]
- Long, S.; Zhou, Y.; Bai, D.; Hao, W.; Zheng, B.; Xiao, S.; Fang, L. Fatty acids regulate Porcine Reproductive and Respiratory Syndrome Virus infection via the AMPK-ACC1 signaling pathway. Viruses 2019, 11, 1145. [Google Scholar] [CrossRef] [Green Version]
- Ameer, F.; Scandiuzzi, L.; Hasnain, S.; Kalbacher, H.; Zaidi, N. De novo lipogenesis in health and disease. Metabolism 2014, 63, 895–902. [Google Scholar] [CrossRef]
- Tang, W.; Lin, R.; Liao, C.; Lin, Y. Rab18 facilitates dengue virus infection by targeting fatty acid synthase to sites of viral replication. J. Virol. 2014, 88, 6793–6804. [Google Scholar] [CrossRef] [Green Version]
- Zhang, J.; Ling, N.; Lei, Y.; Peng, M.; Hu, P.; Chen, M. Multifaceted interaction between Hepatitis B Virus infection and lipid metabolism in hepatocytes: A potential target of antiviral therapy for chronic Hepatitis B. Front. Microbiol. 2021, 12, 636897. [Google Scholar] [CrossRef]
- Chinchar, V.G.; Hick, P.; Ince, I.A.; Jancovich, J.K.; Marschang, R.; Qin, Q.W.; Subramaniam, K.; Waltzek, T.B.; Whittington, R.; Williams, T.; et al. ICTV Virus Taxonomy Profile: Iridoviridae. J. Gen. Virol. 2017, 98, 890–891. [Google Scholar] [CrossRef]
- Fu, X.; Hu, X.; Li, N.; Zheng, F.; Dong, X.; Duan, J.; Lin, Q.; Tu, J.; Zhao, L.; Huang, Z.; et al. Glutamine and glutaminolysis are required for efficient replication of infectious spleen and kidney necrosis virus in Chinese perch brain cells. Oncotarget 2017, 8, 2400–2412. [Google Scholar] [CrossRef] [Green Version]
- Guo, X.; Wu, S.; Li, N.; Lin, Q.; Liu, L.; Liang, H.; Niu, Y.; Huang, Z.; Fu, X. Accelerated metabolite levels of aerobic glycolysis and the pentose phosphate pathway are required for efficient replication of Infectious Spleen and Kidney Necrosis Virus in chinese perch brain cells. Biomolecules 2019, 9, 440. [Google Scholar] [CrossRef] [PubMed] [Green Version]
- Huang, X.; Huang, Y.; Sun, J.; Han, X.; Qin, Q. Characterization of two grouper Epinephelus akaara cell lines: Application to studies of Singapore grouper iridovirus (SGIV) propagation and virus-host interaction. Aquaculture 2009, 292, 172–179. [Google Scholar] [CrossRef]
- Qin, Q.; Chang, S.; Ngoh-Lim, G.H.; Gibson-Kueh, S.; Shi, C.; Lam, T. Characterization of a novel ranavirus isolated from grouper Epinephelus tauvina. Dis. Aquat. Organ. 2003, 53, 1–9. [Google Scholar] [CrossRef]
- Huang, Y.; Huang, X.; Cai, J.; OuYang, Z.; Wei, S.; Wei, J.; Qin, Q. Identification of orange-spotted grouper (Epinephelus coioides) interferon regulatory factor 3 involved in antiviral immune response against fish RNA virus. Fish Shellfish Immunol. 2015, 42, 345–352. [Google Scholar] [CrossRef]
- Zhang, Y.; Wang, L.; Huang, X.; Wang, S.; Huang, Y.; Qin, Q. Fish Cholesterol 25-Hydroxylase Inhibits Virus Replication via Regulating Interferon Immune Response or Affecting Virus Entry. Front Immunol. 2019, 10, 322. [Google Scholar] [CrossRef] [Green Version]
- Viktorova, E.G.; Nchoutmboube, J.A.; Ford-Siltz, L.A.; Iverson, E.; Belov, G.A. Phospholipid synthesis fueled by lipid droplets drives the structural development of poliovirus replication organelles. PLoS Pathog. 2018, 14, e1007280. [Google Scholar] [CrossRef] [PubMed] [Green Version]
- Qiu, B.; Simon, M.C. BODIPY 493/503 staining of neutral lipid droplets for microscopy and quantification by flow cytometry. Bio Protoc. 2016, 6, e1912. [Google Scholar] [CrossRef] [PubMed] [Green Version]
- Wang, S.; Huang, X.; Huang, Y.; Hao, X.; Xu, H.; Cai, M.; Wang, H.; Qin, Q.; McFadden, G. Entry of a novel marine DNA virus, Singapore Grouper Iridovirus, into host cells occurs via clathrin-mediated endocytosis and macropinocytosis in a pH-dependent manner. J. Virol. 2014, 88, 13047–13063. [Google Scholar] [CrossRef] [Green Version]
- Li, C.; Deng, Y.; Wang, S.; Ma, F.; Aliyari, R.; Huang, X.Y.; Zhang, N.N.; Watanabe, M.; Dong, H.L.; Liu, P.; et al. 25-hydroxycholesterol protects host against Zika Virus infection and its associated microcephaly in a mouse model. Immunity 2017, 46, 446–456. [Google Scholar] [CrossRef] [Green Version]
- Huang, Y.; Zhang, Y.; Zheng, J.; Wang, L.; Qin, Q.; Huang, X. Metabolic profiles of fish nodavirus infection in vitro: RGNNV induced and exploited cellular fatty acid synthesis for virus infection. Cell Microbiol. 2020, 22, e13216. [Google Scholar] [CrossRef] [PubMed]
- Sanchez, E.L.; Lagunoff, M. Viral activation of cellular metabolism. Virology 2015, 479, 609–618. [Google Scholar] [CrossRef] [Green Version]
- Blackham, S.; Baillie, A.; Al-Hababi, F.; Remlinger, K.; You, S.Y.; Hamatake, R.; McGarvey, M.J. Gene expression profiling indicates the roles of host oxidative stress, apoptosis, lipid metabolism, and intracellular transport genes in the replication of Hepatitis C Virus. J. Virol. 2010, 84, 5404–5414. [Google Scholar] [CrossRef] [PubMed] [Green Version]
- Heaton, N.S.; Randall, G. Multifaceted roles for lipids in viral infection. Trends Microbiol. 2011, 19, 368–375. [Google Scholar] [CrossRef] [PubMed]
- Perera, R.; Riley, C.; Isaac, G.; Hopf-Jannasch, A.S.; Moore, R.J.; Weitz, K.W.; Pasa-Tolic, L.; Metz, T.O.; Adamec, J.; Kuhn, R.J. Dengue Virus infection perturbs lipid homeostasis in infected mosquito cells. PLoS Pathog. 2012, 8, e1002584. [Google Scholar] [CrossRef]
- Yin, X.; Mu, L.; Li, Y.; Wu, L.; Yang, Y.; Bian, X.; Li, B.; Liao, S.; Miao, Y.; Ye, J. Identification and characterization of a B-type mannose-binding lectin from Nile tilapia (Oreochromis niloticus) in response to bacterial infection. Fish Shellfish Immunol. 2019, 84, 91–99. [Google Scholar] [CrossRef]
- Tu, X.; Qi, X.; Huang, A.; Ling, F.; Wang, G. Cytokine gene expression profiles in goldfish (Carassius auratus) during Gyrodactylus kobayashii infection. Fish Shellfish Immunol. 2019, 86, 116–124. [Google Scholar] [CrossRef]
- Zhao, F.; Li, Y.; Pan, H.; Shi, C.; Luo, X.; Li, A.; Wu, S. Expression profiles of toll-like receptors in channel catfish (Ictalurus punctatus) after infection with Ichthyophthirius multifiliis. Fish Shellfish Immunol. 2013, 35, 993–997. [Google Scholar] [CrossRef] [Green Version]
- Cherry, S.; Kunte, A.; Wang, H.; Coyne, C.; Rawson, R.B.; Perrimon, N. COPI activity coupled with fatty acid biosynthesis is required for viral replication. PLoS Pathog. 2006, 2, 900–912. [Google Scholar] [CrossRef] [Green Version]
- Lee, W.M.; Ahlquist, P. Membrane synthesis, specific lipid requirements, and localized lipid composition changes associated with a positive-strand RNA virus RNA replication protein. J. Virol. 2003, 77, 12819–12828. [Google Scholar] [CrossRef] [PubMed] [Green Version]
- Martin, S.; Parton, R.G. Lipid droplets: A unified view of a dynamic organelle. Nat. Rev. Mol. Cell Biol. 2006, 7, 373–378. [Google Scholar] [CrossRef] [PubMed]
- Munger, J.; Bennett, B.D.; Parikh, A.; Feng, X.J.; McArdle, J.; Rabitz, H.A.; Shenk, T.; Rabinowitz, J.D. Systems-level metabolic flux profiling identifies fatty acid synthesis as a target for antiviral therapy. Nat. Biotechnol. 2008, 26, 1179–1186. [Google Scholar] [CrossRef] [Green Version]
- Targett-Adams, P.; Boulant, S.; Douglas, M.W.; McLauchlan, J. Lipid metabolism and HCV infection. Viruses 2010, 2, 1195–1217. [Google Scholar] [CrossRef] [Green Version]
- Yu, Y.; Li, C.; Liu, J.; Zhu, F.; Wei, S.; Huang, Y.; Huang, X.; Qin, Q. Palmitic acid promotes virus replication in fish cell by modulating autophagy flux and TBK1-IRF3/7 pathway. Front. Immunol. 2020, 11, 1764. [Google Scholar] [CrossRef]
- Silvestre, R.; Torrado, E. Metabolic Interaction in Infection; Springer: Cham, Switzerland, 2018; Volume 109. [Google Scholar]
- Martin-Acebes, M.A.; Gonzdlez-Magaldi, M.; Sandvig, K.; Sobrino, F.; Armas-Portela, R. Productive entry of type C foot-and-mouth disease virus into susceptible cultured cells requires clathrin and is dependent on the presence of plasma membrane cholesterol. Virology 2007, 369, 105–118. [Google Scholar] [CrossRef] [Green Version]
- Snyers, L.; Zwickl, H.; Blaas, D. Human Rhinovirus Type 2 is internalized by clathrin-mediated endocytosis. J. Virol. 2003, 77, 5360–5369. [Google Scholar] [CrossRef] [PubMed] [Green Version]
- Kanno, T.; Nakajima, T.; Yokoyama, S.; Asou, H.K.; Sasamoto, S.; Kamii, Y.; Hayashizaki, K.; Ouchi, Y.; Onodera, T.; Takahashi, Y.; et al. SCD2-mediated monounsaturated fatty acid metabolism regulates cGAS-STING-dependent type I IFN responses in CD4+ T cells. Commun. Biol. 2021, 4, 820. [Google Scholar] [CrossRef] [PubMed]
- Yan, Y.; Jiang, W.; Spinetti, T.; Tardivel, A.; Castillo, R.; Bourquin, C.; Guarda, G.; Tian, Z.; Tschopp, J.; Zhou, R. Omega-3 Fatty Acids Prevent Inflammation and Metabolic Disorder through Inhibition of NLRP3 Inflammasome Activation. Immunity 2013, 38, 1154–1163. [Google Scholar] [CrossRef] [Green Version]
- Ma, S.; Mao, Q.; Chen, W.; Zhao, M.; Wu, K.; Song, D.; Li, X.; Zhu, E.; Fan, S.; Yi, L.; et al. Serum lipidomics analysis of Classical Swine Fever Virus infection in piglets and emerging role of free fatty acids in virus replication in vitro. Front. Cell Infect. Microbiol. 2019, 9, 410. [Google Scholar] [CrossRef] [Green Version]
- Cui, H.; Yan, Y.; Wei, J.; Huang, X.; Huang, Y.; Ouyang, Z.; Qin, Q. Identification and functional characterization of an interferon regulatory factor 7-like (IRF7-like) gene from orange-spotted grouper, Epinephelus coioides. Dev. Comp. Immunol. 2011, 35, 672–684. [Google Scholar] [CrossRef] [PubMed]









| Primers | Sequences (5′-3′) |
|---|---|
| RT-ACC1-F | GAAAGGGCAATCCGTTTTG |
| RT-ACC1-R | GGCGTAGTTGTTGTTATTGGTCC |
| RT-FASN-F | AAGTCGTTGACCAGCCTATTCCC |
| RT-FASN-R | TTCACTGCGTCCTCTGTCCGT |
| RT-MCAD-F | AATACTTGGGAAGGTTGACCGAG |
| RT-MCAD-R | CTTGCTGGCTGGACATTTAGGA |
| RT-ATGL-F | TCATTGAGCACCTTCCACCCA |
| RT-ATGL-R | CGACTTTTAGTAACTGCTCCCGAAT |
| RT-LPL-F | AAGATGTACCTGAAGACTCGTGAAGTG |
| RT-LPL-R | TGGTGATAAGGAAGGACAAAGTGG |
| RT-SREBP1-F | TCATGGTTGGCACGGTGATCT |
| RT-SREBP1-R | TGCTGAGGGTGCTGGTAGGAT |
| RT-β-actin-F | TACGAGCTGCCTGACGGACA |
| RT-β-actin-R | GGCTGTGATCTCCTTCTGCA |
| RT-MCP-F | GCACGCTTCTCTCACCTTCA |
| RT-MCP-R | AACGGCAACGGGAGCACTA |
| RT-VP19-F | TCCAAGGGAGAAACTGTAAG |
| RT-VP19-R | GGGGTAAGCGTGAAGACT |
| RT-ICP-18-F | ATCGGATCTACGTGGTTGG |
| RT-ICP-18-R | CCGTCGTCGGTGTCTATTC |
| RT-vLITAF-F | GATGCTGCCGTGTGAACTG |
| RT-vLITAF-R | GCACATCCTTGGTGGTGTTG |
| Negative Control | TTCTCCGAACGTGTCACGTTT |
| siACC1-1 | GCGGCATTCAAATCATGCATT |
| siACC1-2 | GCTCCTTCATGGAGATCATTT |
| siACC1-3 | GCUATTAAGGACCTGAACATT |
| siFASN | GCAAACCACTCTGGTACATTT |
| Gene | Accession No. |
|---|---|
| acetyl-Coenzyme A carboxylase alpha | FJ196229.1 |
| fatty acid synthase | XM_033612145.1 |
| medium-chain acyl-CoA dehydrogenase | XM_033651417 |
| adipose triglyceride lipase | KY649281.1 |
| lipoprotein lipase | EU683732.1 |
| sterol regulatory element-binding protein-1 | KT937284.1 |
Publisher’s Note: MDPI stays neutral with regard to jurisdictional claims in published maps and institutional affiliations. |
© 2022 by the authors. Licensee MDPI, Basel, Switzerland. This article is an open access article distributed under the terms and conditions of the Creative Commons Attribution (CC BY) license (https://creativecommons.org/licenses/by/4.0/).
Share and Cite
Zheng, Q.; Huang, Y.; Wang, L.; Zhang, Y.; Guo, X.; Huang, X.; Qin, Q. SGIV Induced and Exploited Cellular De Novo Fatty Acid Synthesis for Virus Entry and Replication. Viruses 2022, 14, 180. https://doi.org/10.3390/v14020180
Zheng Q, Huang Y, Wang L, Zhang Y, Guo X, Huang X, Qin Q. SGIV Induced and Exploited Cellular De Novo Fatty Acid Synthesis for Virus Entry and Replication. Viruses. 2022; 14(2):180. https://doi.org/10.3390/v14020180
Chicago/Turabian StyleZheng, Qi, Youhua Huang, Liqun Wang, Ya Zhang, Xixi Guo, Xiaohong Huang, and Qiwei Qin. 2022. "SGIV Induced and Exploited Cellular De Novo Fatty Acid Synthesis for Virus Entry and Replication" Viruses 14, no. 2: 180. https://doi.org/10.3390/v14020180
APA StyleZheng, Q., Huang, Y., Wang, L., Zhang, Y., Guo, X., Huang, X., & Qin, Q. (2022). SGIV Induced and Exploited Cellular De Novo Fatty Acid Synthesis for Virus Entry and Replication. Viruses, 14(2), 180. https://doi.org/10.3390/v14020180

