Culex Mosquito Piwi4 Is Antiviral against Two Negative-Sense RNA Viruses
Abstract
1. Introduction
2. Materials and Methods
2.1. Cell Lines
2.2. Viruses
2.3. Phylogenetic Analysis
2.4. Generation of dsRNA
2.5. Transfection of dsRNA
2.6. Virus Infection
2.7. RNA Extraction
2.8. Quantitative Real-Time PCR
2.9. Generation of Piwi4 Overexpression Plasmid
2.10. Transfection of CqPiwi4 Expression Plasmid
2.11. Immunostaining
2.12. Small RNA Library Preparation and Sequencing
2.13. Sequencing Analysis
2.14. vDNA Detection
3. Results
3.1. Phylogenetic Analysis of Piwi Genes in Culex spp. Mosquitoes
3.2. Cx. quinquefasciatus and Cx. tarsalis Piwi4 Are Antiviral In Vitro
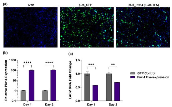
3.3. Overexpression of CqPiwi4 Reduces LACV Replication
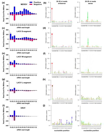
3.4. vpiRNAs Are Produced during LACV and MERDV Infection
3.5. Piwi Silencing Affects sRNA Populations in Cx. quinquefasciatus Cells
3.6. Piwi Silencing Affects Insect-Specific Virus sRNA Populations in Cx. quinquefasciatus Cells
3.7. Piwi Silencing Affects Arbovirus-Derived sRNA Populations in Cx. quinquefasciatus-Derived Cells
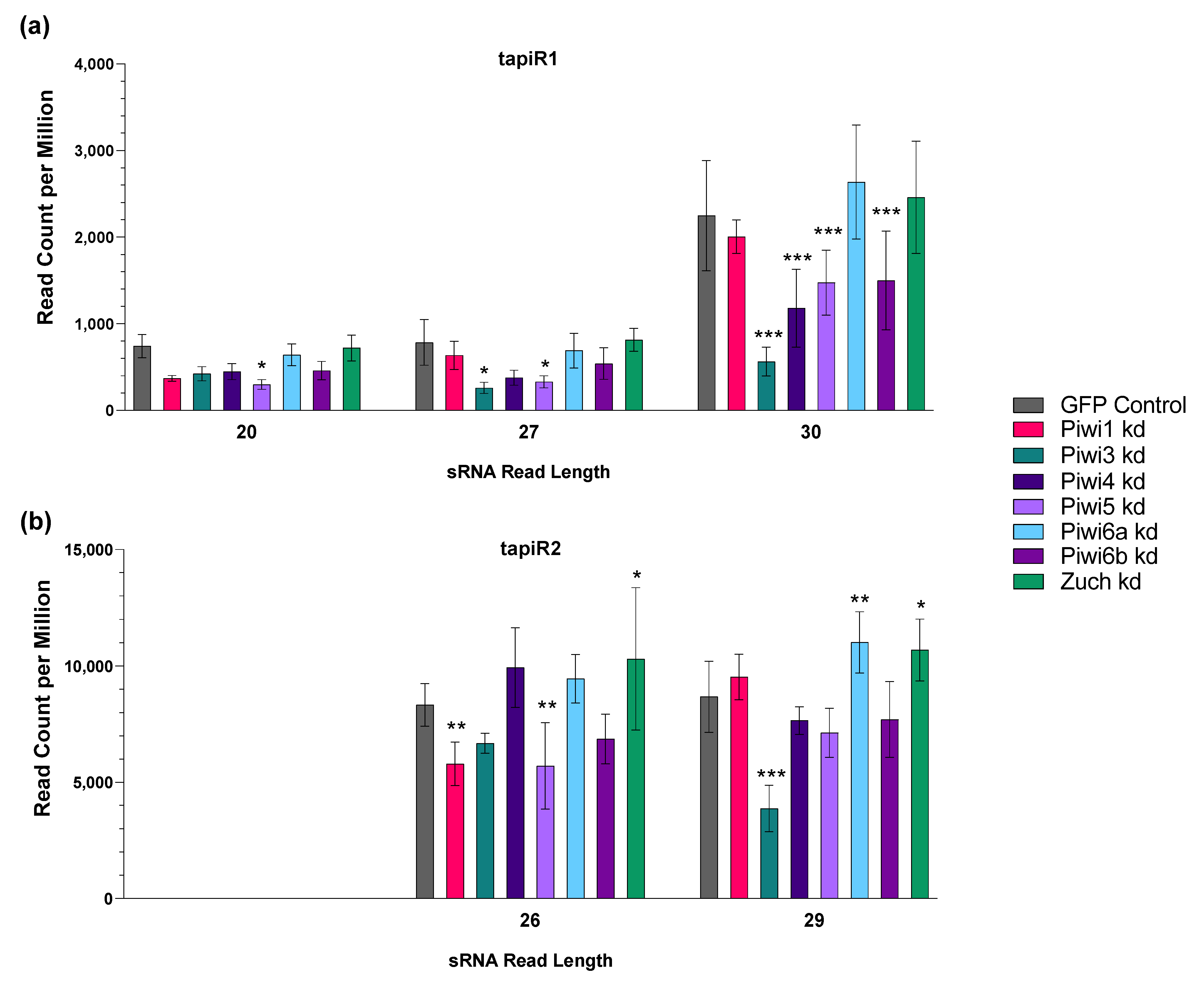
3.8. CqPiwi4 Silencing Has Only Minor Impacts on TapiR1 Abundance
3.9. LACV Viral DNA Forms Are Produced in Hsu Cells during Infection
4. Discussion
Supplementary Materials
Author Contributions
Funding
Institutional Review Board Statement
Informed Consent Statement
Data Availability Statement
Acknowledgments
Conflicts of Interest
References
- Ciota, A.T. West Nile virus and its vectors. Curr. Opin. Insect Sci. 2017, 22, 28–36. [Google Scholar] [CrossRef] [PubMed]
- Cook, C.L.; Huang, Y.S.; Lyons, A.C.; Alto, B.W.; Unlu, I.; Higgs, S.; Vanlandingham, D.L. North American Culex pipiens and Culex quinquefasciatus are competent vectors for Usutu virus. PLoS Negl. Trop. Dis. 2018, 12, e0006732. [Google Scholar] [CrossRef] [PubMed]
- Mulvey, P.; Duong, V.; Boyer, S.; Burgess, G.; Williams, D.T.; Dussart, P.; Horwood, P.F. The Ecology and Evolution of Japanese Encephalitis Virus. Pathogens 2021, 10, 1535. [Google Scholar] [CrossRef] [PubMed]
- Kumar, A.; Srivastava, P.; Sirisena, P.; Dubey, S.K.; Kumar, R.; Shrinet, J.; Sunil, S. Mosquito Innate Immunity. Insects 2018, 9, 95. [Google Scholar] [CrossRef] [PubMed]
- Carvalho, V.L.; Long, M.T. Perspectives on New Vaccines against Arboviruses Using Insect-Specific Viruses as Platforms. Vaccines 2021, 9, 263. [Google Scholar] [CrossRef]
- Jones, R.T.; Ant, T.H.; Cameron, M.M.; Logan, J.G. Novel control strategies for mosquito-borne diseases. Philos. Trans. R. Soc. Lond. B Biol. Sci. 2021, 376, 20190802. [Google Scholar] [CrossRef]
- Blair, C.D.; Olson, K.E. The role of RNA interference (RNAi) in arbovirus-vector interactions. Viruses 2015, 7, 820–843. [Google Scholar] [CrossRef]
- Balakrishna Pillai, A.; Nagarajan, U.; Mitra, A.; Krishnan, U.; Rajendran, S.; Hoti, S.L.; Mishra, R.K. RNA interference in mosquito: Understanding immune responses, double-stranded RNA delivery systems and potential applications in vector control. Insect Mol. Biol. 2017, 26, 127–139. [Google Scholar] [CrossRef]
- Varjak, M.; Leggewie, M.; Schnettler, E. The antiviral piRNA response in mosquitoes? J. Gen. Virol. 2018, 99, 1551–1562. [Google Scholar] [CrossRef]
- Ernst, C.; Odom, D.T.; Kutter, C. The emergence of piRNAs against transposon invasion to preserve mammalian genome integrity. Nat. Commun. 2017, 8, 1411. [Google Scholar] [CrossRef]
- Gu, W.; Lee, H.C.; Chaves, D.; Youngman, E.M.; Pazour, G.J.; Conte, D.; Mello, C.C. CapSeq and CIP-TAP identify Pol II start sites and reveal capped small RNAs as C. elegans piRNA precursors. Cell 2012, 151, 1488–1500. [Google Scholar] [CrossRef]
- Pane, A.; Wehr, K.; Schüpbach, T. Zucchini and squash encode two putative nucleases required for rasiRNA production in the Drosophila germline. Dev. Cell 2007, 12, 851–862. [Google Scholar] [CrossRef]
- Nishida, K.M.; Saito, K.; Mori, T.; Kawamura, Y.; Nagami-Okada, T.; Inagaki, S.; Siomi, H.; Siomi, M.C. Gene silencing mechanisms mediated by Aubergine piRNA complexes in Drosophila male gonad. RNA 2007, 13, 1911–1922. [Google Scholar] [CrossRef]
- Hayashi, R.; Schnabl, J.; Handler, D.; Mohn, F.; Ameres, S.L.; Brennecke, J. Genetic and mechanistic diversity of piRNA 3′-end formation. Nature 2016, 539, 588–592. [Google Scholar] [CrossRef]
- Kawaoka, S.; Izumi, N.; Katsuma, S.; Tomari, Y. 3′ end formation of PIWI-interacting RNAs in vitro. Mol. Cell 2011, 43, 1015–1022. [Google Scholar] [CrossRef]
- Cora, E.; Pandey, R.R.; Xiol, J.; Taylor, J.; Sachidanandam, R.; McCarthy, A.A.; Pillai, R.S. The MID-PIWI module of Piwi proteins specifies nucleotide- and strand-biases of piRNAs. RNA 2014, 20, 773–781. [Google Scholar] [CrossRef]
- Malone, C.D.; Brennecke, J.; Dus, M.; Stark, A.; McCombie, W.R.; Sachidanandam, R.; Hannon, G.J. Specialized piRNA pathways act in germline and somatic tissues of the Drosophila ovary. Cell 2009, 137, 522–535. [Google Scholar] [CrossRef]
- Brennecke, J.; Aravin, A.A.; Stark, A.; Dus, M.; Kellis, M.; Sachidanandam, R.; Hannon, G.J. Discrete small RNA-generating loci as master regulators of transposon activity in Drosophila. Cell 2007, 128, 1089–1103. [Google Scholar] [CrossRef]
- Gunawardane, L.S.; Saito, K.; Nishida, K.M.; Miyoshi, K.; Kawamura, Y.; Nagami, T.; Siomi, H.; Siomi, M.C. A slicer-mediated mechanism for repeat-associated siRNA 5′ end formation in Drosophila. Science 2007, 315, 1587–1590. [Google Scholar] [CrossRef]
- Nagao, A.; Mituyama, T.; Huang, H.; Chen, D.; Siomi, M.C.; Siomi, H. Biogenesis pathways of piRNAs loaded onto AGO3 in the Drosophila testis. RNA 2010, 16, 2503–2515. [Google Scholar] [CrossRef]
- Gainetdinov, I.; Colpan, C.; Arif, A.; Cecchini, K.; Zamore, P.D. A Single Mechanism of Biogenesis, Initiated and Directed by PIWI Proteins, Explains piRNA Production in Most Animals. Mol. Cell 2018, 71, 775–790.e5. [Google Scholar] [CrossRef] [PubMed]
- Vodovar, N.; Bronkhorst, A.W.; van Cleef, K.W.; Miesen, P.; Blanc, H.; van Rij, R.P.; Saleh, M.C. Arbovirus-derived piRNAs exhibit a ping-pong signature in mosquito cells. PLoS ONE 2012, 7, e30861. [Google Scholar] [CrossRef] [PubMed]
- Morazzani, E.M.; Wiley, M.R.; Murreddu, M.G.; Adelman, Z.N.; Myles, K.M. Production of virus-derived ping-pong-dependent piRNA-like small RNAs in the mosquito soma. PLoS Pathog. 2012, 8, e1002470. [Google Scholar] [CrossRef] [PubMed]
- Arensburger, P.; Hice, R.H.; Wright, J.A.; Craig, N.L.; Atkinson, P.W. The mosquito Aedes aegypti has a large genome size and high transposable element load but contains a low proportion of transposon-specific piRNAs. BMC Genom. 2011, 12, 606. [Google Scholar] [CrossRef] [PubMed]
- Campbell, C.L.; Black, W.C.T.; Hess, A.M.; Foy, B.D. Comparative genomics of small RNA regulatory pathway components in vector mosquitoes. BMC Genom. 2008, 9, 425. [Google Scholar] [CrossRef]
- Ma, Q.; Srivastav, S.P.; Gamez, S.; Dayama, G.; Feitosa-Suntheimer, F.; Patterson, E.I.; Johnson, R.M.; Matson, E.M.; Gold, A.S.; Brackney, D.E.; et al. A mosquito small RNA genomics resource reveals dynamic evolution and host responses to viruses and transposons. Genome Res. 2021, 31, 512–528. [Google Scholar] [CrossRef]
- Blair, C.D. Deducing the Role of Virus Genome-Derived PIWI-Associated RNAs in the Mosquito-Arbovirus Arms Race. Front. Genet. 2019, 10, 1114. [Google Scholar] [CrossRef]
- Göertz, G.P.; Miesen, P.; Overheul, G.J.; van Rij, R.P.; van Oers, M.M.; Pijlman, G.P. Mosquito Small RNA Responses to West Nile and Insect-Specific Virus Infections in Aedes and Culex Mosquito Cells. Viruses 2019, 11, 271. [Google Scholar] [CrossRef]
- Ruckert, C.; Prasad, A.N.; Garcia-Luna, S.M.; Robison, A.; Grubaugh, N.D.; Weger-Lucarelli, J.; Ebel, G.D. Small RNA responses of Culex mosquitoes and cell lines during acute and persistent virus infection. Insect Biochem. Mol. Biol. 2019, 109, 13–23. [Google Scholar] [CrossRef]
- Varjak, M.; Dietrich, I.; Sreenu, V.B.; Till, B.E.; Merits, A.; Kohl, A.; Schnettler, E. Spindle-E Acts Antivirally Against Alphaviruses in Mosquito Cells. Viruses 2018, 10, 88. [Google Scholar] [CrossRef]
- Hess, A.M.; Prasad, A.N.; Ptitsyn, A.; Ebel, G.D.; Olson, K.E.; Barbacioru, C.; Monighetti, C.; Campbell, C.L. Small RNA profiling of Dengue virus-mosquito interactions implicates the PIWI RNA pathway in anti-viral defense. BMC Microbiol. 2011, 11, 45. [Google Scholar] [CrossRef]
- Miesen, P.; Ivens, A.; Buck, A.H.; van Rij, R.P. Small RNA Profiling in Dengue Virus 2-Infected Aedes Mosquito Cells Reveals Viral piRNAs and Novel Host miRNAs. PLoS Negl. Trop. Dis. 2016, 10, e0004452. [Google Scholar] [CrossRef]
- Miesen, P.; Girardi, E.; van Rij, R.P. Distinct sets of PIWI proteins produce arbovirus and transposon-derived piRNAs in Aedes aegypti mosquito cells. Nucleic Acids Res. 2015, 43, 6545–6556. [Google Scholar] [CrossRef]
- Schnettler, E.; Donald, C.L.; Human, S.; Watson, M.; Siu, R.W.C.; McFarlane, M.; Fazakerley, J.K.; Kohl, A.; Fragkoudis, R. Knockdown of piRNA pathway proteins results in enhanced Semliki Forest virus production in mosquito cells. J. Gen. Virol. 2013, 94, 1680–1689. [Google Scholar] [CrossRef]
- Leger, P.; Lara, E.; Jagla, B.; Sismeiro, O.; Mansuroglu, Z.; Coppee, J.Y.; Bonnefoy, E.; Bouloy, M. Dicer-2- and Piwi-mediated RNA interference in Rift Valley fever virus-infected mosquito cells. J. Virol. 2013, 87, 1631–1648. [Google Scholar] [CrossRef]
- Dietrich, I.; Jansen, S.; Fall, G.; Lorenzen, S.; Rudolf, M.; Huber, K.; Heitmann, A.; Schicht, S.; Ndiaye, E.H.; Watson, M.; et al. RNA Interference Restricts Rift Valley Fever Virus in Multiple Insect Systems. mSphere 2017, 2, e00090-17. [Google Scholar] [CrossRef]
- Tassetto, M.; Kunitomi, M.; Whitfield, Z.J.; Dolan, P.T.; Sanchez-Vargas, I.; Garcia-Knight, M.; Ribiero, I.; Chen, T.; Olson, K.E.; Andino, R. Control of RNA viruses in mosquito cells through the acquisition of vDNA and endogenous viral elements. eLife 2019, 8, e41244. [Google Scholar] [CrossRef]
- Goic, B.; Stapleford, K.A.; Frangeul, L.; Doucet, A.J.; Gausson, V.; Blanc, H.; Schemmel-Jofre, N.; Cristofari, G.; Lambrechts, L.; Vignuzzi, M.; et al. Virus-derived DNA drives mosquito vector tolerance to arboviral infection. Nat. Commun. 2016, 7, 12410. [Google Scholar] [CrossRef]
- Lewis, S.H.; Salmela, H.; Obbard, D.J. Duplication and Diversification of Dipteran Argonaute Genes, and the Evolutionary Divergence of Piwi and Aubergine. Genome Biol. Evol. 2016, 8, 507–518. [Google Scholar] [CrossRef]
- Akbari, O.S.; Antoshechkin, I.; Amrhein, H.; Williams, B.; Diloreto, R.; Sandler, J.; Hay, B.A. The developmental transcriptome of the mosquito Aedes aegypti, an invasive species and major arbovirus vector. G3 Genes Genomes Genet. 2013, 3, 1493–1509. [Google Scholar] [CrossRef]
- Varjak, M.; Maringer, K.; Watson, M.; Sreenu, V.B.; Fredericks, A.C.; Pondeville, E.; Donald, C.L.; Sterk, J.; Kean, J.; Vazeille, M.; et al. Aedes aegypti Piwi4 Is a Noncanonical PIWI Protein Involved in Antiviral Responses. mSphere 2017, 2, e00144-17. [Google Scholar] [CrossRef] [PubMed]
- Dietrich, I.; Shi, X.; McFarlane, M.; Watson, M.; Blomström, A.L.; Skelton, J.K.; Kohl, A.; Elliott, R.M.; Schnettler, E. The Antiviral RNAi Response in Vector and Non-vector Cells against Orthobunyaviruses. PLoS Negl. Trop. Dis. 2017, 11, e0005272. [Google Scholar] [CrossRef] [PubMed]
- Altinli, M.; Leggewie, M.; Badusche, M.; Gyanwali, R.; Scherer, C.; Schulze, J.; Sreenu, V.B.; Fegebank, M.; Zibrat, B.; Fuss, J.; et al. Antiviral RNAi Response against the Insect-Specific Agua Salud Alphavirus. mSphere 2022, 7, e01003-21. [Google Scholar] [CrossRef] [PubMed]
- Varjak, M.; Donald, C.L.; Mottram, T.J.; Sreenu, V.B.; Merits, A.; Maringer, K.; Schnettler, E.; Kohl, A. Characterization of the Zika virus induced small RNA response in Aedes aegypti cells. PLoS Negl. Trop. Dis. 2017, 11, e0006010. [Google Scholar] [CrossRef] [PubMed]
- Joosten, J.; Miesen, P.; Taşköprü, E.; Pennings, B.; Jansen, P.W.T.C.; Huynen, M.A.; Vermeulen, M.; Van Rij, R.P. The Tudor protein Veneno assembles the ping-pong amplification complex that produces viral piRNAs in Aedes mosquitoes. Nucleic Acids Res. 2019, 47, 2546–2559. [Google Scholar] [CrossRef]
- Joosten, J.; Taşköprü, E.; Jansen, P.W.T.C.; Pennings, B.; Vermeulen, M.; Van Rij, R.P. PIWI proteomics identifies Atari and Pasilla as piRNA biogenesis factors in Aedes mosquitoes. Cell Rep. 2021, 35, 109073. [Google Scholar] [CrossRef]
- Betting, V.; Joosten, J.; Halbach, R.; Thaler, M.; Miesen, P.; Van Rij, R.P. A piRNA-lncRNA regulatory network initiates responder and trailer piRNA formation during mosquito embryonic development. RNA 2021, 27, 1155–1172. [Google Scholar] [CrossRef]
- Williams, A.E.; Shrivastava, G.; Gittis, A.G.; Ganesan, S.; Martin-Martin, I.; Valenzuela Leon, P.C.; Olson, K.E.; Calvo, E. Piwi4 Structural Features Are Necessary for RNA Binding and Nuclear Localization. Int. J. Mol. Sci. 2021, 22, 12733. [Google Scholar] [CrossRef]
- Varjak, M.; Gestuveo, R.J.; Burchmore, R.; Schnettler, E.; Kohl, A. aBravo is a novel Aedes aegypti antiviral protein that interacts with, but acts independently of, the exogenous siRNA pathway effector dicer 2. Viruses 2020, 12, 748. [Google Scholar] [CrossRef]
- Hsu, S.H.; Mao, W.H.; Cross, J.H. Establishment of a line of cells derived from ovarian tissue of Culex quinquefasciatus Say. J. Med. Entomol. 1970, 7, 703–707. [Google Scholar] [CrossRef]
- Chao, J.; Ball, G.H. A Comparison of Amino Acid Utilization by Cell Lines of Culex tarsalis and Culex pipiens. In Invertebrate Tissue Culture: Applications in Medicine, Biology, and Agriculture; Academic Press: Cambridge, MA, USA, 1976; pp. 263–266. [Google Scholar]
- Peleg, J. Growth of arboviruses in primary tissue culture of Aedes aegypti embryos. Am. J. Trop. Med. Hyg. 1968, 17, 219–223. [Google Scholar] [CrossRef]
- Weger-Lucarelli, J.; Rückert, C.; Grubaugh, N.D.; Misencik, M.J.; Armstrong, P.M.; Stenglein, M.D.; Ebel, G.D.; Brackney, D.E. Adventitious viruses persistently infect three commonly used mosquito cell lines. Virology 2018, 521, 175–180. [Google Scholar] [CrossRef]
- Main, B.J.; Marcantonio, M.; Johnston, J.S.; Rasgon, J.L.; Brown, C.T.; Barker, C.M. Whole-genome assembly of Culex tarsalis. G3 Genes Genomes Genet. 2021, 11, jkaa063. [Google Scholar] [CrossRef]
- Provost-Javier, K.N.; Chen, S.; Rasgon, J.L. Vitellogenin gene expression in autogenous Culex tarsalis. Insect Mol. Biol. 2010, 19, 423–429. [Google Scholar] [CrossRef]
- Grubaugh, N.D.; Ruckert, C.; Armstrong, P.M.; Bransfield, A.; Anderson, J.F.; Ebel, G.D.; Brackney, D.E. Transmission bottlenecks and RNAi collectively influence tick-borne flavivirus evolution. Virus Evol. 2016, 2, vew033. [Google Scholar] [CrossRef]
- Langmead, B.; Trapnell, C.; Pop, M.; Salzberg, S.L. Ultrafast and memory-efficient alignment of short DNA sequences to the human genome. Genome Biol. 2009, 10, R25. [Google Scholar] [CrossRef]
- Li, H.; Handsaker, B.; Wysoker, A.; Fennell, T.; Ruan, J.; Homer, N.; Marth, G.; Abecasis, G.; Durbin, R.; Subgroup, G.P.D.P. The Sequence Alignment/Map format and SAMtools. Bioinformatics 2009, 25, 2078–2079. [Google Scholar] [CrossRef]
- Watson, M.; Schnettler, E.; Kohl, A. viRome: An R package for the visualization and analysis of viral small RNA sequence datasets. Bioinformatics 2013, 29, 1902–1903. [Google Scholar] [CrossRef]
- Da Silva, A.F.; Machado, L.C.; de Paula, M.B.; da Silva Pessoa Vieira, C.J.; de Morais Bronzoni, R.V.; de Melo Santos, M.A.V.; Wallau, G.L. Culicidae evolutionary history focusing on the Culicinae subfamily based on mitochondrial phylogenomics. Sci. Rep. 2020, 10, 18823. [Google Scholar] [CrossRef]
- Rosendo Machado, S.; van der Most, T.; Miesen, P. Genetic determinants of antiviral immunity in dipteran insects—Compiling the experimental evidence. Dev. Comp. Immunol. 2021, 119, 104010. [Google Scholar] [CrossRef]
- Halbach, R.; Miesen, P.; Joosten, J.; Taskopru, E.; Rondeel, I.; Pennings, B.; Vogels, C.B.F.; Merkling, S.H.; Koenraadt, C.J.; Lambrechts, L.; et al. A satellite repeat-derived piRNA controls embryonic development of Aedes. Nature 2020, 580, 274–277. [Google Scholar] [CrossRef] [PubMed]
- Nag, D.K.; Brecher, M.; Kramer, L.D. DNA forms of arboviral RNA genomes are generated following infection in mosquito cell cultures. Virology 2016, 498, 164–171. [Google Scholar] [CrossRef]
- Czech, B.; Hannon, G.J. One Loop to Rule Them All: The Ping-Pong Cycle and piRNA-Guided Silencing. Trends Biochem. Sci. 2016, 41, 324–337. [Google Scholar] [CrossRef] [PubMed]
- Goic, B.; Vodovar, N.; Mondotte, J.A.; Monot, C.; Frangeul, L.; Blanc, H.; Gausson, V.; Vera-Otarola, J.; Cristofari, G.; Saleh, M.C. RNA-mediated interference and reverse transcription control the persistence of RNA viruses in the insect model Drosophila. Nat. Immunol. 2013, 14, 396–403. [Google Scholar] [CrossRef] [PubMed]
- Nag, D.K.; Kramer, L.D. Patchy DNA forms of the Zika virus RNA genome are generated following infection in mosquito cell cultures and in mosquitoes. J. Gen. Virol. 2017, 98, 2731–2737. [Google Scholar] [CrossRef]
- Poirier, E.Z.; Goic, B.; Tome-Poderti, L.; Frangeul, L.; Boussier, J.; Gausson, V.; Blanc, H.; Vallet, T.; Loyd, H.; Levi, L.I.; et al. Dicer-2-Dependent Generation of Viral DNA from Defective Genomes of RNA Viruses Modulates Antiviral Immunity in Insects. Cell Host Microbe 2018, 23, 353–365.e8. [Google Scholar] [CrossRef]
- Vignuzzi, M.; Lopez, C.B. Defective viral genomes are key drivers of the virus-host interaction. Nat. Microbiol. 2019, 4, 1075–1087. [Google Scholar] [CrossRef]










| Gene | Accession Numbers | dsRNA Primers |
|---|---|---|
| CqPiwi1 | XM_001844015.2 | F-taatacgactcactatagggCCACGATCGCAACTACATGG |
| R-taatacgactcactatagggTTCCGGAAGTGAATCGACCA | ||
| CqPiwi3 | XM_038255983.1 | F-taatacgactcactatagggATCGGGGACACTCTTCGAAC |
| R-taatacgactcactatagggCACACGAGAATGTCCTGCTC | ||
| CqPiwi4 | XM_038251629.1 | F-taatacgactcactatagggATAGCAGTGAGGGTCGTGAC |
| R-taatacgactcactatagggCTCAGCTGGTAAACATCGCC | ||
| CqPiwi5 | XM_038251859.1 | F-taatacgactcactatagggCACTACCAAGCTGAGCATGC |
| R-taatacgactcactatagggGTGCCAACCTTACGCAACTT | ||
| CqPiwi6a | XM_038251857.1 | F-taatacgactcactatagggCCGACGCAGGTAATCAAGTG |
| R-taatacgactcactatagggCAATCTTGTCCCTGATGGCG | ||
| CqPiwi6b | XM_038258148.1 | F-taatacgactcactatagggCGGAGGTTATCAACATGGCG |
| R-taatacgactcactatagggTCGCACAGCTTGTTCCTAGA | ||
| CqPiwi7 | XM_038266499.1 | F-taatacgactcactatagggTGCAGAGCCAGCAGGATTAC |
| R-taatacgactcactatagggCTCGGATCCCGAATGACGAT | ||
| CqZuc | XM_001870711.2 | F-taatacgactcactatagggGTTTCGTGCTGTTTTCCGA |
| R-taatacgactcactatagggTTGGCCCGTATCAACGCGTC | ||
| CqAgo3 | XM_038254040.1 | F-taatacgactcactatagggAATCTGGACGTTTCGCATCG |
| R-taatacgactcactatagggCGCCTCCTTGTTTTGGTTGA | ||
| CtPiwi1 | mRNA6102 * | F-taatacgactcactatagggCGAATTGATGGCCCTGGTTC |
| R-taatacgactcactatagggCCATGACCTGCGTTGGAATC | ||
| CtPiwi4 | mRNA2582 * | F-taatacgactcactatagggCCATCCGCGAGTACCAGATT |
| R-taatacgactcactatagggCGGCGATTGAATGTCTCCAA | ||
| CtPiwi5 | mRNA13996 * | F-taatacgactcactatagggCTTGTCCGTCCCGTTGAAGA |
| R-taatacgactcactatagggCCTACTCCATCCCGGTAGA | ||
| CtPiwi6 | mRNA4897 * | F-taatacgactcactatagggACGAGGAATGGCCCGATAAC |
| R-taatacgactcactatagggCAAACAGCCCAAGAACTGGC | ||
| CtPiwi7 | mRNA5433 * | F-taatacgactcactatagggTGCCGGAGATTGAGAGTGT |
| R-taatacgactcactatagggATTCCGTAGCAGGTGTCC | ||
| CtZuc | mRNA10624 * | F-taatacgactcactatagggAGGGCAGTGCCTACTTGATG |
| R-taatacgactcactatagggCGTCACGATGATGTTGTCCC | ||
| CtAgo3 | mRNA4166 * | F-taatacgactcactatagggCTGAGCCAGTCCAGCTCATC |
| R-taatacgactcactatagggCCGCTTGACCGGACTCTTTT |
| Gene | Accession Numbers | qPCR Primers | Reference |
|---|---|---|---|
| CqPiwi1 | XM_001844015.2 | F-GCAGCTGACCAGCAACTATTTC | [29] |
| R-CCCAAACGTCTTCTTGTGTTCC | |||
| CqPiwi3 | XM_038255983.1 | F-CTGGTCGGACGTAATCTGTTTGA | [29] |
| R-CATCGTCTTGTGCGCGATTTC | |||
| CqPiwi4 | XM_038251629.1 | F-TTTCCAACTACCTCCCGATCAAC | [29] |
| R-CGCCATCACGGTAGAAGATGATAC | |||
| CqPiwi5 | XM_038251859.1 | F-TGAAGTTGACGCTGATTGGG | [29] |
| R-ACGATGGGTAAGTTCTGCAC | |||
| CqPiwi6a | XM_038251857.1 | F-CTACATTACCAG-CATCCGACAG | [29] |
| R-TGCACTTCTCAAACAGGTCG | |||
| CqPiwi6b | XM_038258148.1 | F-TCAAGGTGCTCATGGAATCG | [29] |
| R-GACCGTTGAGTAGAATTCCGAG | |||
| CqPiwi7 | XM_038266499.1 | F-CGGAAACTGGCGTAATGGTA | - |
| R-TTCGTTCAACTGCGGACTAC | |||
| CqZuc | XM_001870711.2 | F-TACATCGTGACGGTG-GACAAG | [29] |
| R-GAACTGTACGCCATCGAGGAA | |||
| CqAgo3 | XM_038254040.1 | F-AGTACATCAACCAGCATCGAG | [29] |
| R-TGCAGAATTGTTTCCACGTTG | |||
| CtPiwi1 | mRNA6102 * | F-ATGGTAAACAA-GCTCCGTAGTG | - |
| R-GTTCCGGTGTGGACAATCTT | |||
| CtPiwi4 | mRNA2582 * | F-ACGGCAAACGGAGTACAA | - |
| R-GATCGGTTGGGTACGATGAA | |||
| CtPiwi5 | mRNA13996 * | F-GACGCTGATTGGGAGAAACTA | - |
| R-GTCACATAGCCCGGGTATAAAT | |||
| CtPiwi6 | mRNA4897 * | F-GCCATCAGGGACAAGATTGA | - |
| R-ATACGCTTGCTCACGACTATG | |||
| CtPiwi7 | mRNA5433 * | F-CCATCCTAGCGAA-GCTCAAA | - |
| R-GGAAGAG-TCGGGTGTTGATG | |||
| CtZuc | mRNA10624 * | F-TCGGCATGTACATCGTGAC | - |
| R-TCTTCCTCAGCCAACTTTACC | |||
| CtAgo3 | mRNA4166 * | F-CACTCGAATGTTCCG-GATTGA | - |
| R-CAC-TCGAATGTTCCGGATTGA | |||
| CqActin 5c | XM_038249510.1 | F-CAACTGCCCAAATCGAATGAC | - |
| R-CGACGCACTCTCGGAATAAA | |||
| CtActin | GU390398 | F-GACTACCTGATGAAGATCCTGAC | [55] |
| R-GCACAGCTTTTCCTTGATGTCGC | |||
| MERDV | MH310083.1 | F-CCTCCTCCCTCCGCTCTAGTT | - |
| R-CGGCTTACAACTTGGCTCTC | |||
| LACV (L-segment) | OP962744 | F-CAGCCCAGACAGCCATAAA | - |
| R-CCCTGGTAGCATGTTGTATGT | |||
| USUV | MT188658.1 | F-CATCAAGGTTCTCTGCCCATAC | - |
| R-GAAAGAGGGACTCGAACCAATC | |||
| CLBOV | KX669689.1 | F-TGGACGTGGCTTGTTTTATCGC | - |
| R-GCGCCAGAGCATAGCAATGTAG | |||
| PCLV (S-segment) | KU936055.1 | F-AGGACTTGATGTTCTCGGTATT | - |
| R-GATCATAGTGCTCACGTCATTCT |
| Set | Sequence |
|---|---|
| Set 1 | F-TTTTTTACCTAAGGGGAAAT |
| R-GCCTTCCTCTCTGGCTTACG | |
| Set 2 | F-TGATGTCGCATCAACAGGTG |
| R-GCCTTCCTCTCTGGCTTACG | |
| Set 3 | F-AGCCAGAGAGGAAGGCTAACC |
| R-AGTTGTCCTGATCAACTCG | |
| Set 4 | F-CAGGACAACTATTATCAACC |
| R-AGCTGCTCTACATCCTTCAGG | |
| Set 5 | F-ACGCTATGGCACTCTCACAG |
| R-TTGACATATATAAATTTAGAAT | |
| Set 6 | F-CCTGAAGGATGTAGAGCAGCTT |
| R-TTGACATATATAAATTTAGAAT | |
| Set 7 | F-CCTGAAGGATGTAGAGCAGCTT |
| R-ACCCATTTAGCTGCTATTT | |
| CqActin | F-CAACTGCCCAAATCGAATGAC |
| R-CGACGCACTCTCGGAATAAA | |
| AeActin | F-GAATGTGCAAGGCCGGATTC |
| R-GCTCGATCGGGTACTTCAGG |
| Sample | Total Reads | MERDV Reads | MERDV Read % | LACV Reads | LACV Read % | USUV Reads | USUV Reads % |
|---|---|---|---|---|---|---|---|
| MERDV no dsRNA | 6.51 M | 15,647 | 0.23% | - | - | - | - |
| MERDV GFP | 12.1 M | 18,341 | 0.15% | - | - | - | - |
| MERDV Piwi1 | 12.4 M | 14,661 | 0.11% | - | - | - | - |
| MERDV Piwi3 | 29.2 M | 22,759 | 0.08% | - | - | - | - |
| MERDV Piwi4 | 20.1 M | 17,886 | 0.09% | - | - | - | - |
| MERDV Piwi5 | 28.4 M | 20,582 | 0.07% | - | - | - | - |
| MERDV Piwi6a | 37.3 M | 34,895 | 0.09% | - | - | - | - |
| MERDV Piwi6b | 21.7 M | 15,501 | 0.07% | - | - | - | - |
| MERDV Zuc | 13.3 M | 14,187 | 0.10% | - | - | - | - |
| LACV no dsRNA | 28.5 M | 104,271 | 0.38% | 90,795 | 0.39% | - | - |
| LACV GFP | 11.5 M | 43,156 | 0.37% | 44,032 | 0.37% | - | - |
| LACV Piwi4 | 8.05 M | 42,571 | 0.52% | 39,469 | 0.49% | - | - |
| USUV no dsRNA | 13.9 M | 55,426 | 0.39% | - | - | 10,604 | 0.07% |
| USUV GFP | 7.07 M | 28,267 | 0.40% | - | - | 4976 | 0.07% |
| USUV Piwi5 | 8.10 M | 35,825 | 0.45% | - | - | 9393 | 0.11% |
Publisher’s Note: MDPI stays neutral with regard to jurisdictional claims in published maps and institutional affiliations. |
© 2022 by the authors. Licensee MDPI, Basel, Switzerland. This article is an open access article distributed under the terms and conditions of the Creative Commons Attribution (CC BY) license (https://creativecommons.org/licenses/by/4.0/).
Share and Cite
Walsh, E.; Torres, T.Z.B.; Rückert, C. Culex Mosquito Piwi4 Is Antiviral against Two Negative-Sense RNA Viruses. Viruses 2022, 14, 2758. https://doi.org/10.3390/v14122758
Walsh E, Torres TZB, Rückert C. Culex Mosquito Piwi4 Is Antiviral against Two Negative-Sense RNA Viruses. Viruses. 2022; 14(12):2758. https://doi.org/10.3390/v14122758
Chicago/Turabian StyleWalsh, Elizabeth, Tran Zen B. Torres, and Claudia Rückert. 2022. "Culex Mosquito Piwi4 Is Antiviral against Two Negative-Sense RNA Viruses" Viruses 14, no. 12: 2758. https://doi.org/10.3390/v14122758
APA StyleWalsh, E., Torres, T. Z. B., & Rückert, C. (2022). Culex Mosquito Piwi4 Is Antiviral against Two Negative-Sense RNA Viruses. Viruses, 14(12), 2758. https://doi.org/10.3390/v14122758

