Monitoring of Avian Influenza Viruses and Paramyxoviruses in Ponds of Moscow and the Moscow Region
Abstract
1. Introduction
2. Materials and Methods
2.1. Reagents
2.2. Viruses
2.3. Virus Typing
2.4. Sequencing
2.5. Downloading of Sequences and Evolutionary Tree Construction
3. Results
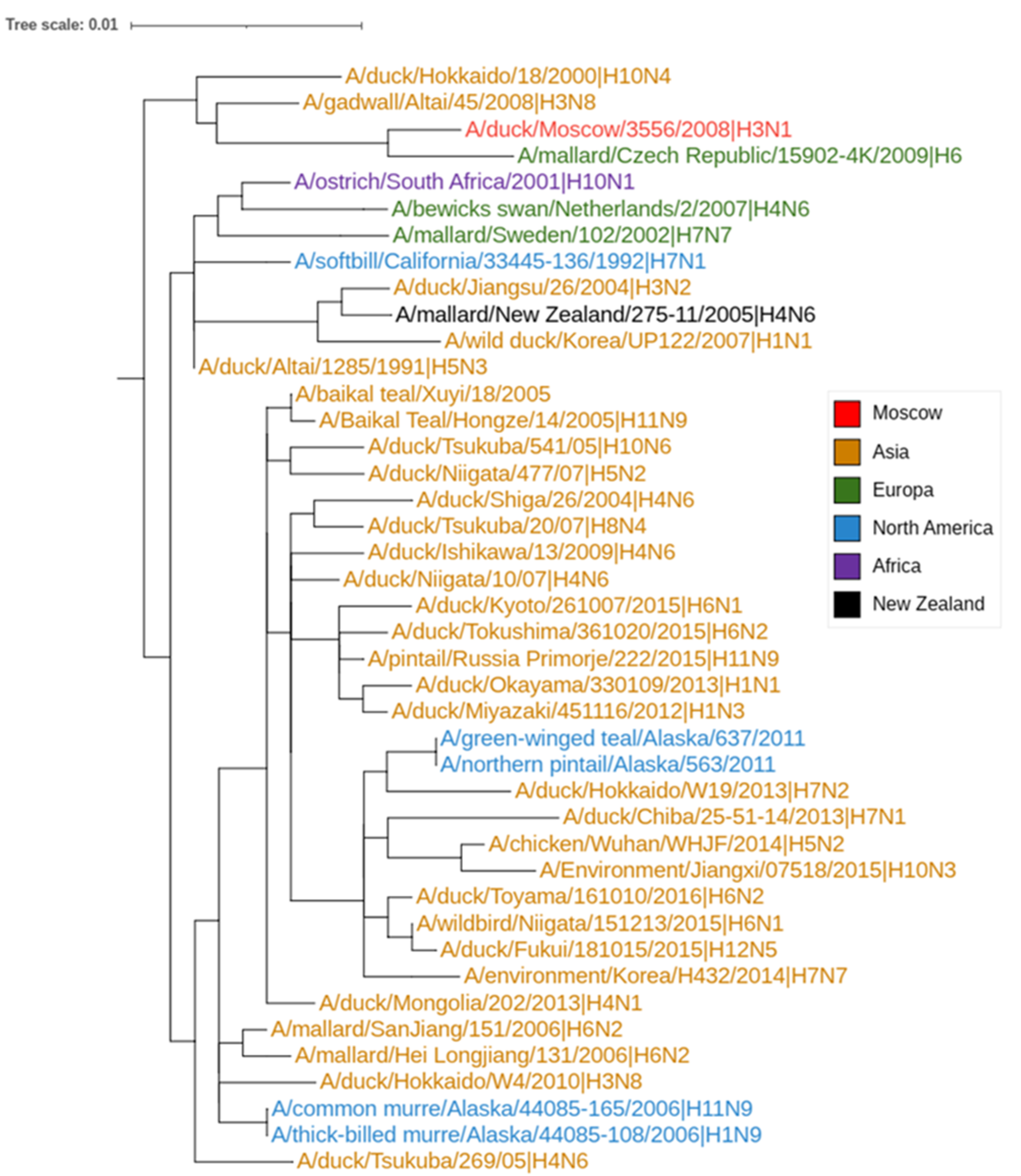
3.1. Phylogenetic Analysis
3.2. Natural Reassortment of Gene Segments
3.3. Dynamics of Virus Isolation by Years
3.4. Circulation of Influenza Viruses between Moscow and Other Regions
4. Discussion
5. Conclusions
Supplementary Materials
Author Contributions
Funding
Institutional Review Board Statement
Informed Consent Statement
Data Availability Statement
Acknowledgments
Conflicts of Interest
References
- Zhu, W.; Huang, Y.; Yu, X.; Chen, H.; Li, D.; Zhou, L.; Huang, Q.; Liu, L.; Yang, J.; Lu, S. Discovery and Evolutionary Analysis of a Novel Bat-Borne Paramyxovirus. Viruses 2022, 14, 288. [Google Scholar] [CrossRef] [PubMed]
- Webster, R.G.; Bean, W.J.; Gorman, O.T.; Chambers, T.M.; Kawaoka, Y. Evolution and ecology of influenza A viruses. Microbiol. Rev. 1992, 56, 152–179. [Google Scholar] [CrossRef] [PubMed]
- Yoon, S.W.; Webby, R.J.; Webster, R.G. Evolution and ecology of influenza A viruses. Curr. Top. Microbiol. Immunol. 2014, 385, 359–375. [Google Scholar] [CrossRef]
- Alexander, D.J.; Spackman, D.; Allan, W.H.; Borland, L. Isolation of Newcastle disease virus from a wild mallard duck (Anas platyrhynchos). Vet. Rec. 1979, 105, 328–329. [Google Scholar] [CrossRef] [PubMed]
- Kabilov, M.R.; Alikina, T.Y.; Yurchenko, K.S.; Glushchenko, A.V.; Gunbin, K.V.; Shestopalov, A.M.; Gubanova, N.V. Complete Genome Sequences of Two Newcastle Disease Virus Strains Isolated from a Wild Duck and a Pigeon in Russia. Genome Announc. 2016, 4, e01348-16. [Google Scholar] [CrossRef] [PubMed]
- Dimitrov, K.M.; Ramey, A.M.; Qiu, X.; Bahl, J.; Afonso, C.L. Temporal, geographic, and host distribution of avian paramyxovirus 1 (Newcastle disease virus). Infect. Genet. Evol. 2016, 39, 22–34. [Google Scholar] [CrossRef]
- Jeong, S.H.; Lee, D.H.; Kim, B.Y.; Choi, S.W.; Lee, J.B.; Park, S.Y.; Choi, I.S.; Song, C.S. Immunization with a thermostable newcastle disease virus K148/08 strain originated from wild mallard duck confers protection against lethal viscerotropic velogenic newcastle disease virus infection in chickens. PLoS ONE 2013, 8, e83161. [Google Scholar] [CrossRef] [PubMed]
- Capua, I.; Alexander, D.J. Avian influenza: Recent developments. Avian Pathol. 2004, 33, 393–404. [Google Scholar] [CrossRef]
- De Vleeschauwer, A.; Atanasova, K.; Van Borm, S.; van den Berg, T.; Rasmussen, T.B.; Uttenthal, A.; Van Reeth, K. Comparative pathogenesis of an avian H5N2 and a swine H1N1 influenza virus in pigs. PLoS ONE 2009, 4, e6662. [Google Scholar] [CrossRef]
- Hofer, U. Equine flu after the jump. Nat. Rev. Microbiol. 2022, 20, 126. [Google Scholar] [CrossRef]
- Scholtissek, C. Source for influenza pandemics. Eur. J. Epidemiol. 1994, 10, 455–458. [Google Scholar] [CrossRef] [PubMed]
- European Food Safety Authority. European Centre fo. Avian influenza overview December 2021–March 2022. EFSA J. 2022, 20, e07289. Available online: http://www.flu.org.cn/en/article-18367.html (accessed on 22 April 2022).
- Munster, V.J.; Fouchier, R.A. Avian influenza virus: Of virus and bird ecology. Vaccine 2009, 27, 6340–6344. [Google Scholar] [CrossRef] [PubMed]
- van Toor, M.L.; Hedenström, A.; Waldenström, J.; Fiedler, W.; Holland, R.A.; Thorup, K.; Wikelski, M. Flexibility of continental navigation and migration in European mallards. PLoS ONE 2013, 8, e72629. [Google Scholar] [CrossRef] [PubMed]
- Gunnarsson, G.; Latorre-Margalef, N.; Hobson, K.A.; Van Wilgenburg, S.L.; Elmberg, J.; Olsen, B.; Fouchier, R.A.; Waldenström, J. Disease dynamics and bird migration–linking mallards Anas platyrhynchos and subtype diversity of the influenza A virus in time and space. PLoS ONE 2012, 7, e35679. [Google Scholar] [CrossRef]
- Gaidet, N.; Newman, S.H.; Hagemeijer, W.; Dodman, T.; Cappelle, J.; Hammoumi, S.; De Simone, L.; Takekawa, J.Y. Duck migration and past influenza A (H5N1) outbreak areas. Emerg. Infect. Dis. 2008, 14, 1164–1166. [Google Scholar] [CrossRef]
- Wille, M.; Lindqvist, K.; Muradrasoli, S.; Olsen, B.; Järhult, J.D. Urbanization and the dynamics of RNA viruses in Mallards (Anas platyrhynchos). Infect. Genet. Evol. 2017, 51, 89–97. [Google Scholar] [CrossRef]
- Avilova, K.V. Life cycle and population dynamics of the urban mallard population (Anas platyrhynchos, Anseriformes, Aves) in Moscow. Zool. J. 2016, 95, 1427–1440. [Google Scholar] [CrossRef]
- Matrosovich, M.N.; Gambaryan, A.S. Solid-phase assays of receptor-binding specificity. Methods Mol. Biol. 2012, 865, 71–94. [Google Scholar] [CrossRef]
- van Boheemen, S.; Bestebroer, T.M.; Verhagen, J.H.; Osterhaus, A.D.; Pas, S.D.; Herfst, S.; Fouchier, R.A. A family-wide RT-PCR assay for detection of paramyxoviruses and application to a large-scale surveillance study. PLoS ONE 2012, 7, e34961. [Google Scholar] [CrossRef]
- Shu, Y.; McCauley, J. GISAID: Global initiative on sharing all influenza data—From vision to reality. Eurosurveillance 2017, 22, 30494. [Google Scholar] [CrossRef] [PubMed]
- Kumar, S.; Stecher, G.; Li, M.; Knyaz, C.; Tamura, K. MEGA X: Molecular Evolutionary Genetics Analysis across Computing Platforms. Mol. Biol. Evol. 2018, 35, 1547–1549. [Google Scholar] [CrossRef] [PubMed]
- Drummond, A.J.; Rambaut, A. BEAST: Bayesian evolutionary analysis by sampling trees. BMC Evol. Biol. 2007, 7, 214. [Google Scholar] [CrossRef] [PubMed]
- Dugan, V.G.; Chen, R.; Spiro, D.J.; Sengamalay, N.; Zaborsky, J.; Ghedin, E.; Nolting, J.; Swayne, D.E.; Runstadler, J.A.; Happ, G.M.; et al. The evolutionary genetics and emergence of avian influenza viruses in wild birds. PLoS Pathog. 2008, 4, e1000076. [Google Scholar] [CrossRef]
- Furuse, Y.; Suzuki, A.; Kamigaki, T.; Oshitani, H. Evolution of the M gene of the influenza A virus in different host species: Large-scale sequence analysis. Virol. J. 2009, 6, 67. [Google Scholar] [CrossRef]
- Zhang, G.; Shoham, D.; Gilichinsky, D.; Davydov, S.; Castello, J.D.; Rogers, S.O. Evidence of influenza a virus RNA in siberian lake ice. J. Virol. 2006, 80, 12229–12235. [Google Scholar] [CrossRef]
- Boravleva, E.; Treshchalina, A.; Postnikova, Y.; Gambaryan, A.; Belyakova, A.; Sadykova, G.; Prilipov, A.; Lomakina, N.; Ishmukhametov, A. Molecular Characteristics, Receptor Specificity, and Pathogenicity of Avian Influenza Viruses Isolated from Wild Ducks in Russia. Int. J. Mol. Sci. 2022, 23, 10829. [Google Scholar] [CrossRef]
- Poen, M.J.; Bestebroer, T.M.; Vuong, O.; Scheuer, R.D.; Van der Jeugd, H.P.; Kleyheeg, E.; Eggink, D.; Lexmond, P.; Van den Brand, J.M.A.; Begeman, L.; et al. Local amplification of highly pathogenic avian influenza H5N8 viruses in wild birds in the Netherlands, 2016 to 2017. Eurosurveillance 2018, 23, 17-00449. [Google Scholar] [CrossRef]



| Years | Number Samples | Number Isolates Avulaviruses | Subtypes Avulaviruses 1 | Number Isolates AIV | Subtypes AIV 1 |
|---|---|---|---|---|---|
| 2006 | 5 | 0 | 1 | H6N2 (1) | |
| 2007 | 25 | 0 | 0 | ||
| 2008 | 193 | 9 | AOAV-1 (5) | 4 | H3N1 (2) |
| APMV-4 (2) | H4N6 (1) | ||||
| Avulavirus n.s. (2) | H11N9 (1) | ||||
| 2009 | 151 | 0 | 5 | H4N6 (3) | |
| H3N8 (1) | |||||
| H6N2 (1) | |||||
| 2010 | 441 | 3 | Avulavirus n.s. (3) | 7 | H3N8 (3) |
| H3N6 (1) | |||||
| H5N3 (2) | |||||
| H6N2 (1) | |||||
| 2011 | 385 | 13 | AOAV-1 (6) | 18 | H4N6 (7) |
| APMV-4 (4) | H3N8 (5) | ||||
| Avulavirus n.s. (3) | H3 mix (1) | ||||
| 2012 | 198 | 0 | 7 | H4N6 (5) | |
| H3N8 (2) | |||||
| 2013 | 126 | 1 | Avulavirus n.s. (1) | 3 | H5N3 (2) |
| H1N1 (1) | |||||
| 2014 | 184 | 0 | 1 | H3N8 (1) | |
| 2015 | 106 | 0 | 4 | H3N6 (4) | |
| 2016 | 115 | 1 | Avulavirus n.s. (1) | 0 | |
| 2018 | 494 | 0 | 2 | H1N2 (2) | |
| 2019 | 341 | 1 | Avulavirus n.s. (1) | 3 | H1N1 (2) |
| H11N6 (1) | |||||
| 2021 | 192 | 0 | 3 | H3N2 (1) H3N8 (2) |
| Years | PB2 | PB1 | PA | HA | NP | NA | M | NS | |
|---|---|---|---|---|---|---|---|---|---|
| Western Eurasia | 2006–2014 | 3.61 | 3.15 | 4.48 | 3.67 | 6.15 | 4.55 | 5.21 | 2.88 |
| 2015–2021 | 0.17 | 0.33 | 0.06 | 0.17 | 0.25 | 0.67 | 1.50 | 0.08 | |
| p-value * | <0.01 | <0.01 | <0.001 | <0.01 | <0.001 | <0.01 | <0.01 | <0.001 | |
| Eastern Eurasia | 2006–2014 | 1.36 | 0.00 | 0.00 | 0.00 | 0.18 | 0.06 | 0.15 | 0.00 |
| 2015–2021 | 0,00 | 0.08 | 0.17 | 0.00 | 0.25 | 0.17 | 4.58 | 0.08 | |
| p-value | >0.05 | >0.05 | >0.05 | >0.05 | >0.05 | >0.05 | <0.05 | >0.05 |
Publisher’s Note: MDPI stays neutral with regard to jurisdictional claims in published maps and institutional affiliations. |
© 2022 by the authors. Licensee MDPI, Basel, Switzerland. This article is an open access article distributed under the terms and conditions of the Creative Commons Attribution (CC BY) license (https://creativecommons.org/licenses/by/4.0/).
Share and Cite
Treshchalina, A.; Postnikova, Y.; Gambaryan, A.; Ishmukhametov, A.; Prilipov, A.; Sadykova, G.; Lomakina, N.; Boravleva, E. Monitoring of Avian Influenza Viruses and Paramyxoviruses in Ponds of Moscow and the Moscow Region. Viruses 2022, 14, 2624. https://doi.org/10.3390/v14122624
Treshchalina A, Postnikova Y, Gambaryan A, Ishmukhametov A, Prilipov A, Sadykova G, Lomakina N, Boravleva E. Monitoring of Avian Influenza Viruses and Paramyxoviruses in Ponds of Moscow and the Moscow Region. Viruses. 2022; 14(12):2624. https://doi.org/10.3390/v14122624
Chicago/Turabian StyleTreshchalina, Anastasia, Yulia Postnikova, Alexandra Gambaryan, Aydar Ishmukhametov, Alexei Prilipov, Galina Sadykova, Natalia Lomakina, and Elizaveta Boravleva. 2022. "Monitoring of Avian Influenza Viruses and Paramyxoviruses in Ponds of Moscow and the Moscow Region" Viruses 14, no. 12: 2624. https://doi.org/10.3390/v14122624
APA StyleTreshchalina, A., Postnikova, Y., Gambaryan, A., Ishmukhametov, A., Prilipov, A., Sadykova, G., Lomakina, N., & Boravleva, E. (2022). Monitoring of Avian Influenza Viruses and Paramyxoviruses in Ponds of Moscow and the Moscow Region. Viruses, 14(12), 2624. https://doi.org/10.3390/v14122624

