Investigation of a Limited but Explosive COVID-19 Outbreak in a German Secondary School
Abstract
:1. Introduction
Background Information
2. Materials and Methods
2.1. Measures of the Local Health Authority
2.2. Retrospective Follow-Up and Detailed Examination of the People Involved, Background, and Environmental Data in School at That Time
2.3. Statistics: Infection Risk during the Lessons of Staff A on Day 3 and 4
2.4. Laboratory Diagnostics, Whole-Genome Sequencing, and Bioinformatics Analysis
2.4.1. Sample Collection and Primary PCR-Diagnostic
2.4.2. Second SARS-CoV-2 RT-PCR
2.4.3. SARS-CoV-2 Amplicon Sequencing and Bioinformatic Analysis
2.4.4. Genome Reconstruction
2.4.5. Phylogeny
2.5. Hygiene Concept in the School in 2020
- Exclusion from school if COVID-19 symptoms occur (except for mild rhinorrhea).
- Separation of grade levels: “cohorting”.
- Abolition of the 1.5 m distance rules within the grade levels, in classrooms and other places, where it is challenging to keep a distance.
- It was mandatory to wash or disinfect hands immediately before class.
- Mask requirement in corridors, staircases, toilets, and outside of the building.
- No obligation to wear masks in the classroom, voluntary use of mouth/nose protection for students and staff.
- Recommendation to ventilate several times a day through fully opened windows via intermittent or cross ventilation, usually during breaks and only occasionally during class.
3. Results
3.1. General Data of the Outbreak in the School Setting
3.2. Clinical Data
3.3. Potential Infection Chains in the Outbreak Cluster
3.3.1. Exclusion of Potential Index Cases, the People Involved, and Transmission Events
3.3.2. The Index Case, Superspreading Events, and Infected Educational Staff Members
3.3.3. Further Possible Routes of Infection: Additional Connections and Contacts
Class C.5
Class C.6
Class C.7
Family Members
3.3.4. Further Infections by the Attendees of the Lessons with Staff A
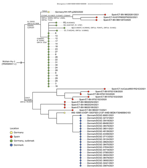
3.4. Lineage Assignment and Phylogenetic Analysis of the Sequences
3.5. Spatial Conditions and Ventilation
3.5.1. Classroom 1 of Class C.1
3.5.2. Room 2, 3, and 4 of Classes C.2, C.3, and C.4
4. Discussion
4.1. Genomic Sequencing Data Supporting Epidemiological Findings
4.2. Spatial Conditions and Ventilation
4.3. Lessons and Super Spreading Events
4.4. Limitations
5. Conclusions
Perspective
Supplementary Materials
Author Contributions
Funding
Data Availability Statement
Acknowledgments
version of the manuscript for final submission. Finally, we thank the school and health authorities of Hamburg, who supported this investigation.Conflicts of Interest
Ethical Statement
References
- Dong, Y.; Mo, X.; Hu, Y.; Qi, X.; Jiang, F.; Jiang, Z.; Tong, S. Epidemiology of COVID-19 Among Children in China. Pediatrics 2020, 145, e20200702. [Google Scholar] [CrossRef] [Green Version]
- Yonker, L.M.; Neilan, A.M.; Bartsch, Y.; Patel, A.B.; Regan, J.; Arya, P.; Fasano, A.; Gootkind, E.; Park, G.; Hardcastle, M.; et al. Pediatric severe acute respiratory syndrome coronavirus 2 (SARS-CoV-2): Clinical presentation, infectivity, and immune responses. J. Pediatr. 2020, 227, 45–52.e5. [Google Scholar] [CrossRef]
- Bhopal, S.S.; Bagaria, J.; Olabi, B.; Bhopal, R. Children and young people remain at low risk of COVID19 mortality. Lancet Child Adolesc. Health 2021, 5, e12–e13. [Google Scholar] [CrossRef]
- Ludvigsson, J.F. Children are unlikely to be the main drivers of the COVID-19 pandemic—A systematic review. Acta Paediatr. 2020, 109, 1525–1530. [Google Scholar] [CrossRef] [PubMed]
- Heavey, L.; Casey, G.; Kelly, C.; Kelly, D.; McDarby, G. No evidence of secondary transmission of COVID19 from children attending school in Ireland. Eurosurveillance 2020, 25, 2000903. [Google Scholar] [CrossRef]
- Stein-Zamir, C.; Abramson, N.; Shoob, H.; Libal, E.; Bitan, M.; Cardash, T.; Cayam, R.; Miskin, I. A large COVID-19 outbreak in a high school 10 days after schools’ re-opening, Israel, May 2020. Eurosurveillance 2020, 25, 2001352. [Google Scholar] [CrossRef] [PubMed]
- Macartney, K.; Quinn, H.E.; Pillsbury, A.J.; Koirala, A.; Deng, L.; Winkler, N.; Katelaris, A.L.; O’Sullivan, M.V.N.; Dalton, C.; Wood, N.; et al. Transmission of SARS-CoV-2 in Australian educational settings: A prospective cohort study. Lancet Child Adolesc. Health 2020, 4, 807–816. [Google Scholar] [CrossRef]
- Laxminarayan, R.; Wahl, B.; Dudala, S.R.; Gopal, K.; Mohan, B.C.; Neelima, S.; Reddy, K.J.; Lewnard, J.A. Epidemiology and transmission dynamics of COVID-19 in two Indian states. Science 2020, 370, 691–697. [Google Scholar] [CrossRef]
- Buchholz, U.; Lehfeld, A.S.; Otte im Kampe, E.; Lindahl, M.; Lewandowsky, M.; Hauer, B.; Pozo Martin, F.; El Bcheraoui, C.; Hanefeld, J.; Haas, W. Epidemiologie von COVID-19 im Schulsetting. Zeitschriftenartikel 2021. [Google Scholar] [CrossRef]
- Ismail, S.A.; Saliba, V.; Bernal, J.L.; Ramsay, M.E.; Ladhani, S.N. SARS-CoV-2 infection and transmission in educational settings: A prospective, cross-sectional analysis of infection clusters and outbreaks in England. Lancet Infect. Dis. 2021, 21, 344–353. [Google Scholar] [CrossRef]
- National Centre for Immunisation Research and Surveillance (NCIRS). COVID-19 in Schools and Early Childhood Education and Care Services—The Experience in NSW: 16 June to 31 July 2021. Available online: https://www.ncirs.org.au/sites/default/files/2021-09/NCIRS%20NSW%20Schools%20COVID_Summary_8%20September%2021_Final.pdf (accessed on 23 November 2021).
- Lam-Hine, T.; McCurdy, S.A.; Santora, L.; Duncan, L.; Corbett-Detig, R.; Kapusinszky, B.; Willis, M. Outbreak Associated with SARS-CoV-2 B.1.617.2 (Delta) Variant in an Elementary School – Marin County, California, May–June 2021. MMWR Morb. Mortal Wkly. Rep. 2021, 70, 1214–1219. [Google Scholar] [CrossRef]
- Jiao, W.Y.; Wang, L.N.; Liu, J.; Fang, S.F.; Jiao, F.Y.; Pettoello-Mantovani, M.; Somekh, E. Behavioral and emotional disorders in children during the COVID-19 epidemic. J. Pediatr. 2020, 221, 264. [Google Scholar] [CrossRef] [PubMed]
- Majra, D.; Benson, J.; Pitts, J.; Stebbing, J. SARS-CoV-2 (COVID-19) superspreader events. J. Infect. 2021, 82, 36–40. [Google Scholar] [CrossRef]
- Meyerowitz, E.A.; Richterman, A.; Gandhi, R.T.; Sax, P.E. Transmission of SARS-CoV-2: A review of viral, host, and environmental factors. Ann. Intern. Med. 2021, 174, 69–79. [Google Scholar] [CrossRef] [PubMed]
- Bae, S.; Lim, J.S.; Kim, J.Y.; Jung, J.; Kim, S.H. Transmission characteristics of SARS-CoV-2 that hinder effective control. Immune Netw. 2021, 21, e9. [Google Scholar] [CrossRef] [PubMed]
- Mürbe, D.; Kriegel, M.; Lange, J.; Schumann, L.; Hartmann, A.; Fleischer, M. Aerosol emission of adolescents voices during speaking, singing and shouting. PLoS ONE 2021, 16, e0246819. [Google Scholar] [CrossRef] [PubMed]
- Tang, S.; Mao, Y.; Jones, R.M.; Tan, Q.; Ji, J.S.; Li, N.; Shen, J.; Lv, Y.; Pan, L.; Ding, P.; et al. Aerosol transmission of SARS-CoV-2? Evidence, prevention and control. Environ. Int. 2020, 144, 106039. [Google Scholar] [CrossRef] [PubMed]
- Qian, H.; Miao, T.; Liu, L.; Zheng, X.; Luo, D.; Li, Y. Indoor transmission of SARS-CoV-2. Indoor Air 2021, 31, 639–645. [Google Scholar] [CrossRef] [PubMed]
- Lelieveld, J.; Helleis, F.; Borrmann, S.; Cheng, Y.; Drewnick, F.; Haug, G.; Klimach, T.; Sciare, J.; Su, H.; Pöschl, U. Model calculations of aerosol transmission and infection risk of COVID-19 in indoor environments. Int. J. Environ. Res. Public Health 2020, 17, 8114. [Google Scholar] [CrossRef]
- Freie und Hansestadt Hamburg, Behörde für Schule und Berufsbildung. Hygiene Guideline for the City of Hamburg. Ergänzender Muster-Corona-Hygieneplan für Alle Staatlichen Schulen in der Freien und Hansestadt Hamburg, 2. Überarbeitete Fassung, Gültig ab 01.08.2020. Available online: https://www.bea-hamburg.de/wp-content/uploads/2020/08/BSB-Corona-Muster-Hygieneplan-08-2020.pdf (accessed on 23 November 2021).
- Robert Koch Institute. Available online: https://www.rki.de/DE/Content/Infekt/IfSG/Falldefinition/falldefinition_node.html (accessed on 23 November 2021).
- Creed, J.H.; Gerke, T.A.; Berglund, A.E. MatSurv: Survival analysis and visualization in MATLAB. J. Open Source Softw. 2020, 5, 1–5. [Google Scholar] [CrossRef]
- Corman, V.M.; Drosten, C. Authors’ response: SARS-CoV-2 detection by real-time RT-PCR. Eurosurveillance 2020, 25. [Google Scholar] [CrossRef] [PubMed]
- Pfefferle, S.; Reucher, S.; Nörz, D.; Lütgehetmann, M. Evaluation of a quantitative RTPCR assay for the detection of the emerging coronavirus SARS-CoV-2 using a high throughput system. Eurosurveillance 2020, 25, 18–22. [Google Scholar] [CrossRef] [PubMed] [Green Version]
- Günther, T.; Czech-Sioli, M.; Indenbirken, D.; Robitaille, A.; Tenhaken, P.; Exner, M.; Brinkmann, M.M. SARS-CoV-2 outbreak investigation in a German meat processing plant. EMBO Mol. Med. 2020, 12, e13296. [Google Scholar] [CrossRef] [PubMed]
- Hufsky, F.; Lamkiewicz, K.; Almeida, A.; Aouacheria, A.; Arighi, C.; Bateman, A.; Baumbach, J.; Beerenwinkel, N.; Brandt, C.; Cacciabue, M.; et al. Computational strategies to combat COVID-19: Useful tools to accelerate SARS-CoV-2 and coronavirus research. Briefings Bioinform. 2021, 22, 642–663. [Google Scholar] [CrossRef]
- Richter, F.; Morton, S.U.; Qi, H.; Kitaygorodsky, A.; Wang, J.; Homsy, J.; DePalma, S.; Patel, N.; Gelb, B.D.; Seidman, J.G.; et al. Whole Genome De Novo Variant Identification with FreeBayes and Neural Network Approaches. bioRxiv 2020. [Google Scholar] [CrossRef] [Green Version]
- O’Toole, Á.; Scher, E.; Underwood, A.; Jackson, B.; Hill, V.; McCrone, J.T.; Colquhoun, R.; Ruis, C.; Abu-Dahab, K.; Taylor, B.; et al. Assignment of epidemiological lineages in an emerging pandemic using the pangolin tool. Virus Evol. 2021, 7, veab064. [Google Scholar] [CrossRef]
- Hadfield, J.; Megill, C.; Bell, S.M.; Huddleston, J.; Potter, B.; Callender, C.; Sagulenko, P.; Bedford, T.; Neher, R.A. Nextstrain: Real-time tracking of pathogen evolution. Bioinformatics 2018, 34, 4121–4123. [Google Scholar] [CrossRef]
- Shu, Y.; McCauley, J. GISAID: Global initiative on sharing all influenza data - from vision to reality. Eurosurveillance 2017, 22, 30494. [Google Scholar] [CrossRef] [Green Version]
- Huerta-Cepas, J.; Serra, F.; Bork, P. ETE 3: Reconstruction, Analysis, and Visualization of Phylogenomic Data. Mol. Biol. Evol. 2016, 33, 1635–1638. [Google Scholar] [CrossRef] [Green Version]
- Letunic, I.; Bork, P. Interactive Tree Of Life (iTOL) v5: An online tool for phylogenetic tree display and annotation. Nucleic Acid. Res. 2021, 49, W293–W296. [Google Scholar] [CrossRef]
- Xu, W.; Li, X.; Dozier, M.; He, Y.; Kirolos, A.; Lang, Z.; Mathews, C.; Siegfried, N.; Theodoratou, E. What is the evidence for transmission of COVID-19 by children in schools? A living systematic review. Glob. Health 2020, 10, 021104. [Google Scholar] [CrossRef] [PubMed]
- European Centre for Disease Prevention and Control (ECDC). COVID-19 in Children and the Role of School Settings in COVID-19 Transmission. 2020. Available online: https://www.ecdc.europa.eu/sites/default/files/documents/COVID-19-in-children-and-the-role-of-school-settings-in-transmission-first-update_1.pdf (accessed on 25 October 2021).
- European Centre for Disease Prevention and Control (ECDC). COVID-19 in Children and the Role of School Settings in COVID-19 Transmission-Second Update. 2021. Available online: https://www.ecdc.europa.eu/en/publications-data/children-and-school-settings-covid-19-transmission (accessed on 25 October 2021).
- Park, Y.J.; Choe, Y.J.; Park, O.; Park, S.Y.; Kim, Y.M.; Kim, J.; Jeong, E.K. Contact tracing during coronavirus disease outbreak, South Korea, 2020. Emerg. Infect. Dis. 2020, 26, 2465–2468. [Google Scholar] [CrossRef] [PubMed]
- Li, F.; Li, Y.Y.; Liu, M.J.; Fang, L.Q.; Dean, N.E.; Wong, G.W.K.; Yang, X.B.; Longini, I.; Halloran, M.E.; Wang, H.J.; et al. Household transmission of SARS-CoV-2 and risk factors for susceptibility and infectivity in Wuhan: A retrospective observational study. Lancet Infect. Dis. 2021, 21, 617–628. [Google Scholar] [CrossRef]
- Elias, C.; Sekri, A.; Leblanc, P.; Cucherat, M.; Vanhems, P. The incubation period of COVID-19: A meta analysis. Int. J. Infect. Dis. 2021, 104, 708–710. [Google Scholar] [CrossRef] [PubMed]
- Meuris, C.; Kremer, C.; Geerinck, A.; Locquet, M.; Bruyère, O.; Defêche, J.; Meex, C.; Hayette, M.P.; Duchene, L.; Dellot, P.; et al. Transmission of SARS-CoV-2 After COVID-19 Screening and Mitigation Measures for Primary School Children Attending School in Liège, Belgium. JAMA Netw. Open 2021, 4, e2128757. [Google Scholar] [CrossRef]
- The German Meteorological Service (Deutscher Wetterdienst). Available online: https://www.dwd.de/DE/Home/ (accessed on 23 November 2021).
- Cheng, H.Y.; Jian, S.W.; Liu, D.P.; Ng, T.C.; Huang, W.T.; Lin, H.H. Contact tracing assessment of COVID19 transmission dynamics in Taiwan and risk at different exposure periods before and after symptom onset. JAMA Intern. Med. 2020, 180, 1156–1163. [Google Scholar] [CrossRef] [PubMed]
- Jones, T.C.; Biele, G.; Mühlemann, B.; Veith, T.; Schneider, J.; Beheim-Schwarzbach, J.; Drosten, C. Estimating infectiousness throughout SARSCoV-2 infection course. Science 2021, 373, 180. [Google Scholar] [CrossRef] [PubMed]
- Edwards, D.A.; Ausiello, D.; Salzman, J.; Devlin, T.; Langer, R.; Beddingfield, B.J.; Roy, C.J. Exhaled aerosol increases with COVID-19 infection, age, and obesity. Proc. Natl. Acad. Sci. USA 2021, 118, e2021830118. [Google Scholar] [CrossRef]





| Students Aged 11–14 Years | Staff Members | Family Contacts | |
|---|---|---|---|
| Total of tested persons | 368 | 117 | 93 |
| SARS-CoV-2 PCR + from the total No. | 33 (8.96%) f:17, m:16 | 3 (1.69%) | 7 (7.52%) |
| Outbreak associated of total | 31 (8.42%) f:16, m:15 | 3 (1.69%) | 3 (3.22%) |
| Sequenced from positive * | 25 (75.75%) | 0 | 1 (14.28%) |
| Same sequence cluster * | 24 (72.72%) | 0 | 1 (14.28%) |
| COVID-19 symptoms * | 26 (78.78%) | 2 (66.66%) | 7 (100%) |
| Without symptoms * | 7 (21.21%) | 1 (33.33%) | 0 |
| Incubation period in days | 1–9 | 4–5 | 2–4 |
| No. of affected classes | 7 | 4 | 2 |
| Close contacts with the quarantine of 14 days | 238 | 40 | 93 |
| After exclusion of negative tested persons ** | 151 | 29 | 93 |
| Conditions, Behavior and Statistics | Lesson 1 Class C.2 | Lesson 2 Class C.1 | Lesson 3 Class C.3 | Lesson 4 Class C.4 |
|---|---|---|---|---|
| Staff A: personal condition + conduct | ||||
| Showing symptoms | − | − | − | + |
| Speaking loudly in front of class | ++ | +++ | + | + |
| Estimated amount of time spent speaking | ∼60% | >60% | <50% | <40% |
| Keeping distance to students | − | − | + | + |
| Use of mouth-nose-protection (MNP) | ||||
| Staff A | ||||
| In near contact with students at their places | + | + | + | + |
| In front of the class teaching | − | − | + | + |
| Students in classrooms | − | − | − | − |
| Spatial conditions/ventilation | ||||
| Classroom | 2 | 1 | 3 (like 2) | 4 (like 2) |
| No. of normal windows to be opened (always open at breaks, sporadically) | 2/3 large | 2/6 small | 2/3 large | 2/3 large |
| No. of open window flaps (always open) | 3/3 large | 4/6 small | 3/3 large | 3/3 large |
| Room volume m | 157 | 154 | 157 | 157 |
| Open door | +/− | − | +/− | +/− |
| Smallest distance between the seats | 0.60 m | 0.60 m | 0.60 m | 0.60 m |
| Defined ventilation intervals | − | − | − | − |
| Close contact: possible droplet infection | + | + | − | − |
| Statistics | ||||
| Exposure time | 1:30 h | 3 h | 1:30 h | 0:45 h |
| No. of present people | 25 | 29 | 25 | 28 |
| No. of known infectious people | 1 | 1 | 1 | 1 |
| No. of infected susceptible people | 8 | 16 | 3 | 1 |
| Attack rate (AR) | 33.33% | 57.14% | 12.5% | 3.7% |
| Infection rate (1/h) | 0.22 | 0.19 | 0.08 | 0.05 |
| Pooled infection rate (1/h) on day 3 vs. day 4 | 0.21 | 0.07 | ||
| Hazard ratio (HR), day 3 vs. day 4 | 2.73 (1.23–6.07) * | |||
Publisher’s Note: MDPI stays neutral with regard to jurisdictional claims in published maps and institutional affiliations. |
© 2022 by the authors. Licensee MDPI, Basel, Switzerland. This article is an open access article distributed under the terms and conditions of the Creative Commons Attribution (CC BY) license (https://creativecommons.org/licenses/by/4.0/).
Share and Cite
Baumgarte, S.; Hartkopf, F.; Hölzer, M.; von Kleist, M.; Neitz, S.; Kriegel, M.; Bollongino, K. Investigation of a Limited but Explosive COVID-19 Outbreak in a German Secondary School. Viruses 2022, 14, 87. https://doi.org/10.3390/v14010087
Baumgarte S, Hartkopf F, Hölzer M, von Kleist M, Neitz S, Kriegel M, Bollongino K. Investigation of a Limited but Explosive COVID-19 Outbreak in a German Secondary School. Viruses. 2022; 14(1):87. https://doi.org/10.3390/v14010087
Chicago/Turabian StyleBaumgarte, Sigrid, Felix Hartkopf, Martin Hölzer, Max von Kleist, Sabine Neitz, Martin Kriegel, and Kirsten Bollongino. 2022. "Investigation of a Limited but Explosive COVID-19 Outbreak in a German Secondary School" Viruses 14, no. 1: 87. https://doi.org/10.3390/v14010087
APA StyleBaumgarte, S., Hartkopf, F., Hölzer, M., von Kleist, M., Neitz, S., Kriegel, M., & Bollongino, K. (2022). Investigation of a Limited but Explosive COVID-19 Outbreak in a German Secondary School. Viruses, 14(1), 87. https://doi.org/10.3390/v14010087

