Microglial HIV-1 Expression: Role in HIV-1 Associated Neurocognitive Disorders
Abstract
1. Introduction
2. Materials and Methods
2.1. Animals
2.2. Experimental Design
2.3. Experiment 1
2.3.1. Immunohistochemical Staining
2.3.2. Primary Microglia Isolation and Purification
2.4. Experiment 2
2.4.1. Experiment 2.1: In Vitro
2.4.2. Experiment 2.2: In Vivo, Seven Days Post-Infection
2.4.3. Experiment 2.3: In Vivo, Eight Weeks Post-Infection
2.4.4. Neurocognitive Assessments: Locomotor Activity
2.5. Statistical Analyses
3. Results
3.1. Experiment 1: HIV-1 Transgenic Rats
3.1.1. A Restricted and Region-Specific Distribution of HIV-1 mRNA Was Detected in HIV-1 Tg Rats
3.1.2. Cell-Type Specific HIV-1 mRNA Expression Was Observed in HIV-1 Tg Rat
3.1.3. Purified Microglia Validated Cell-Type Specific HIV-1 Expression
3.2. Experiment 2: EcoHIV Infection Model in Rats
3.2.1. Experiment 2.1: In Vitro
3.2.2. Experiment 2.2: In Vivo, Seven Days Post-Infection
3.2.3. Experiment 2.3: In Vivo, Eight Weeks Post-Infection
3.2.4. Prominent Alterations in Neuronal Morphology and Synaptic Function Were Observed in EcoHIV Animals
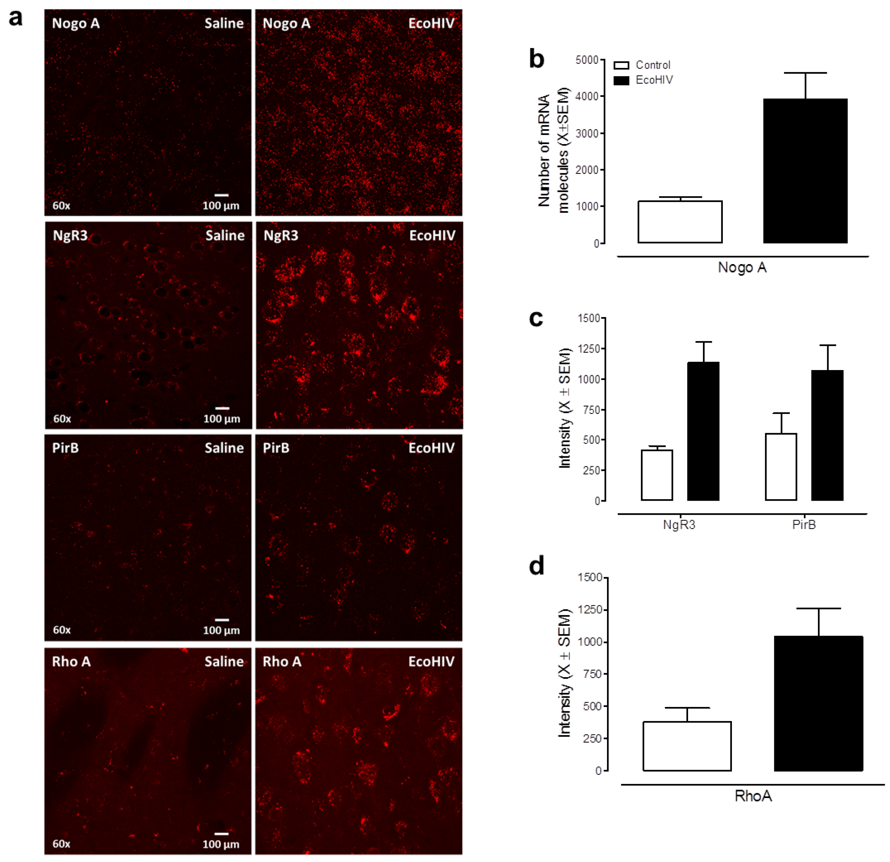
3.2.5. EcoHIV Activated the NogoA-NgR3/PirB-RhoA Signal Pathways, Which May Mechanistically Underlie the Prominent Alterations in Neuronal Morphology and Synaptic Function
3.2.6. Significant Differences in Neuroinflammation between EcoHIV Infected and Control Rats
4. Discussion
5. Conclusions
Supplementary Materials
Author Contributions
Funding
Institutional Review Board Statement
Informed Consent Statement
Data Availability Statement
Acknowledgments
Conflicts of Interest
References
- UNAIDS Global HIV & AIDS Statistics—2020 Fact Sheet. Available online: https://www.unaids.org/en/resources/fact-sheet (accessed on 26 March 2021).
- Koenig, S.; Gendelman, H.E.; Orenstein, J.M.; Canto, M.C.D.; Pezeshkpour, G.H.; Yungbluth, M.; Janotta, F.; Aksamit, A.; Martin, M.A.; Fauci, A.S. Detection of AIDS virus in macrophages in brain tissue from AIDS patients with encephalopathy. Science 1986, 233, 1089–1093. [Google Scholar] [CrossRef]
- Whitney, J.B.; Hill, A.L.; Sanisetty, S.; Penaloza-MacMaster, P.; Liu, J.; Shetty, M.; Parenteau, L.; Cabral, C.; Shields, J.; Blackmore, S.; et al. Rapid seeding of the viral reservoir prior to SIV viraemia in rhesus monkeys. Nat. Cell Biol. 2014, 512, 74–77. [Google Scholar] [CrossRef]
- Williams, D.W.; Eugenin, E.A.; Calderon, T.M.; Berman, J.W. Monocyte maturation, HIV susceptibility, and transmigration across the blood brain barrier are critical in HIV neuropathogenesis. J. Leukoc. Biol. 2012, 91, 401–415. [Google Scholar] [CrossRef]
- Cosenza, M.A.; Zhao, M.-L.; Si, Q.; Lee, S.C. Human Brain Parenchymal Microglia Express CD14 and CD45 and are Productively Infected by HIV-1 in HIV-1 Encephalitis. Brain Pathol. 2006, 12, 442–455. [Google Scholar] [CrossRef]
- Arts, E.J.; Hazuda, D.J. HIV-1 Antiretroviral Drug Therapy. Cold Spring Harb. Perspect. Med. 2012, 2, a007161. [Google Scholar] [CrossRef] [PubMed]
- Gray, L.R.; Roche, M.; Flynn, J.K.; Wesselingh, S.L.; Gorry, P.R.; Churchill, M.J. Is the central nervous system a reservoir of HIV-1? Curr. Opin. HIV Aids 2014, 9, 552–558. [Google Scholar] [CrossRef] [PubMed]
- Smit, T.K.; Brew, B.J.; Tourtellotte, W.; Morgello, S.; Gelman, B.B.; Saksena, N.K. Independent Evolution of Human Immunodeficiency Virus (HIV) Drug Resistance Mutations in Diverse Areas of the Brain in HIV-Infected Patients, with and without Dementia, on Antiretroviral Treatment. J. Virol. 2004, 78, 10133–10148. [Google Scholar] [CrossRef] [PubMed]
- Marquie-Beck, J.; Durelle, J.; Grant, I.; Richman, D.D.; Marcotte, T.; McCutchan, J.A.; Ellis, R.J.; Wong, J.K.; Strain, M.C.; Letendre, S.; et al. Genetic Composition of Human Immunodeficiency Virus Type 1 in Cerebrospinal Fluid and Blood without Treatment and during Failing Antiretroviral Therapy. J. Virol. 2005, 79, 13497–13508. [Google Scholar] [CrossRef]
- Salemi, M.; Lamers, S.L.; Yu, S.; De Oliveira, T.; Fitch, W.M.; McGrath, M.S. Phylodynamic Analysis of Human Immunodeficiency Virus Type 1 in Distinct Brain Compartments Provides a Model for the Neuropathogenesis of AIDS. J. Virol. 2005, 79, 11343–11352. [Google Scholar] [CrossRef]
- Lamers, S.L.; Fogel, G.B.; Huysentruyt, L.C.; McGrath, M.S. HIV-1 nef protein visits B-cells via macrophage nanotubes: A mechanism for AIDS-related lymphoma pathogenesis? Curr. HIV Res. 2010, 8, 638–640. [Google Scholar] [CrossRef]
- Polazzi, E.; Monti, B. Microglia and neuroprotection: From in vitro studies to therapeutic applications. Prog. Neurobiol. 2010, 92, 293–315. [Google Scholar] [CrossRef]
- Réu, P.; Khosravi, A.; Bernard, S.; Mold, J.E.; Salehpour, M.; Alkass, K.; Perl, S.; Tisdale, J.; Possnert, G.; Druid, H.; et al. The Lifespan and Turnover of Microglia in the Human Brain. Cell Rep. 2017, 20, 779–784. [Google Scholar] [CrossRef]
- Tay, T.L.; Mai, D.; Dautzenberg, J.; Fernandez-Klett, F.; Lin, G.; Datta, M.; Drougard, A.; Stempfl, T.; Ardura-Fabregat, A.; Staszewski, O.; et al. A new fate mapping system reveals context-dependent random or clonal expansion of microglia. Nat. Neurosci. 2017, 20, 793–803. [Google Scholar] [CrossRef] [PubMed]
- Cenker, J.J.; Stultz, R.D.; McDonald, D. Brain Microglial Cells Are Highly Susceptible to HIV-1 Infection and Spread. AIDS Res. Hum. Retrovir. 2017, 33, 1155–1165. [Google Scholar] [CrossRef] [PubMed]
- Wallet, C.; De Rovere, M.; Van Assche, J.; Daouad, F.; De Wit, S.; Gautier, V.; Mallon, P.W.G.; Marcello, A.; Van Lint, C.; Rohr, O.; et al. Microglial Cells: The Main HIV-1 Reservoir in the Brain. Front. Cell. Infect. Microbiol. 2019, 9, 362. [Google Scholar] [CrossRef]
- Ko, A.; Kang, G.; Hattler, J.B.; Galadima, H.I.; Zhang, J.; Li, Q.; Kim, W.-K. Macrophages but not Astrocytes Harbor HIV DNA in the Brains of HIV-1-Infected Aviremic Individuals on Suppressive Antiretroviral Therapy. J. Neuroimmune Pharmacol. 2019, 14, 110–119. [Google Scholar] [CrossRef]
- Churchill, M.J.; Figueiredo, A.; Cowley, D.; Gray, L.; Purcell, D.F.; Sullivan, J.S.; McPhee, D.A.; Wesselingh, S.L.; Brew, B.J.; Gorry, P.R. Transcriptional activity of blood-and cerebrospinal fluid-derived nef/long-terminal repeat sequences isolated from a slow progressor infected with nef-deleted human immunodeficiency virus type 1 (HIV-1) who developed HIV-associated dementia. J. Neurovirol. 2006, 12, 219–228. [Google Scholar] [CrossRef]
- Wohleb, E.S. Neuron-Microglia Interactions in Mental Health Disorders: “For Better, and For Worse”. Front. Immunol. 2016, 7, 544. [Google Scholar] [CrossRef]
- Domercq, M.; Vázquez-Villoldo, N.; Matute, C. Neurotransmitter signaling in the pathophysiology of microglia. Front. Cell. Neurosci. 2013, 7, 49. [Google Scholar] [CrossRef]
- Streit, W.J.; Mrak, R.E.; Griffin, W.S.T. Microglia and neuroinflammation: A pathological perspective. J. Neuroinflamm. 2004, 1, 14. [Google Scholar] [CrossRef][Green Version]
- Masliah, E.; Ellis, R.J.; Bs, M.M.; Heaton, R.K.; Marcotte, T.D.; Ba, J.A.N.; Grant, I.; Atkinson, J.H.; Wiley, C.A.; Achim, C.L.; et al. Dendritic injury is a pathological substrate for human immunodeficiency virus?related cognitive disorders. Ann. Neurol. 1997, 42, 963–972. [Google Scholar] [CrossRef]
- Gelman, B.B.; Lisinicchia, J.G.; Chen, T.; Johnson, K.M.; Jennings, K.; Freeman, D.H.; Soukup, V.M. Prefrontal Dopaminergic and Enkephalinergic Synaptic Accommodation in HIV-associated Neurocognitive Disorders and Encephalitis. J. Neuroimmune Pharmacol. 2012, 7, 686–700. [Google Scholar] [CrossRef] [PubMed]
- Vera, J.H.; Guo, Q.; Cole, J.H.; Boasso, A.; Greathead, L.; Kelleher, P.; Rabiner, E.A.; Kalk, N.; Bishop, C.; Gunn, R.N.; et al. Neuroinflammation in treated HIV-positive individuals: A TSPO PET study. Neurology 2016, 86, 1425–1432. [Google Scholar] [CrossRef]
- Eisele, E.; Siliciano, R.F. Redefining the Viral Reservoirs that Prevent HIV-1 Eradication. Immunity 2012, 37, 377–388. [Google Scholar] [CrossRef] [PubMed]
- Sopper, S.; Demuth, M.; Stahl-Hennig, C.; Hunsmann, G.; Plesker, R.; Coulibaly, C.; Czub, S.; Ceska, M.; Koutsilieri, E.; Riederer, P.; et al. The effect of simian immunodeficiency virus infection in vitro and in vivo on the cytokine production of isolated microglia and peripheral macrophages from rhesus monkey. Virology 1996, 220, 320–329. [Google Scholar] [CrossRef] [PubMed][Green Version]
- Micci, L.; Alvarez, X.; Iriele, R.I.; Ortiz, A.M.; Ryan, E.S.; McGary, C.S.; Deleage, C.; McAtee, B.B.; He, T.; Apetrei, C.; et al. CD4 Depletion in SIV-Infected Macaques Results in Macrophage and Microglia Infection with Rapid Turnover of Infected Cells. PLoS Pathog. 2014, 10, e1004467. [Google Scholar] [CrossRef] [PubMed]
- Avalos, C.R.; Abreu, C.M.; Queen, S.E.; Feilim, M.G.; Price, S.; Shirk, E.N.; Engle, E.L.; Forsyth, E.; Bullock, B.T.; Mac Gabhann, F.; et al. Brain Macrophages in Simian Immunodeficiency Virus-Infected, Antiretroviral-Suppressed Macaques: A Functional Latent Reservoir. mBio 2017, 8, e01186-17. [Google Scholar] [CrossRef] [PubMed]
- Llewellyn, G.N.; Alvarez-Carbonell, D.; Chateau, M.; Karn, J.; Cannon, P.M. HIV-1 infection of microglial cells in a reconstituted humanized mouse model and identification of compounds that selectively reverse HIV latency. J. NeuroVirol. 2018, 24, 192–203. [Google Scholar] [CrossRef]
- Gu, C.-J.; Borjabad, A.; Hadas, E.; Kelschenbach, J.; Kim, B.-H.; Chao, W.; Arancio, O.; Suh, J.; Polsky, B.; McMillan, J.; et al. EcoHIV infection of mice establishes latent viral reservoirs in T cells and active viral reservoirs in macrophages that are sufficient for induction of neurocognitive impairment. PLoS Pathog. 2018, 14, e1007061. [Google Scholar] [CrossRef] [PubMed]
- Vigorito, M.; Lashomb, A.L.; Chang, S.L. Spatial Learning and Memory in HIV-1 Transgenic Rats. J. Neuroimmune Pharmacol. 2007, 2, 319–328. [Google Scholar] [CrossRef]
- Moran, L.M.; Booze, R.M.; Mactutus, C.F. Time and Time Again: Temporal Processing Demands Implicate Perceptual and Gating Deficits in the HIV-1 Transgenic Rat. J. Neuroimmune Pharmacol. 2013, 8, 988–997. [Google Scholar] [CrossRef][Green Version]
- McLaurin, K.A.; Li, H.; Booze, R.M.; Mactutus, C.F. Disruption of Timing: NeuroHIV Progression in the Post-cART Era. Sci. Rep. 2019, 9, 827. [Google Scholar] [CrossRef] [PubMed]
- Repunte-Canonigo, V.; Lefebvre, C.; George, O.; Kawamura, T.; Morales, M.; Koob, G.F.; Califano, A.; Masliah, E.; Sanna, P.P. Gene expression changes consistent with neuroAIDS and impaired working memory in HIV-1 transgenic rats. Mol. Neurodegener. 2014, 9, 26. [Google Scholar] [CrossRef] [PubMed]
- Reid, W.; Sadowska, M.; Denaro, F.; Rao, S.; Foulke, J.; Hayes, N.; Jones, O.; Doodnauth, D.; Davis, H.; Sill, A.; et al. An HIV-1 transgenic rat that develops HIV-related pathology and immunologic dysfunction. Proc. Natl. Acad. Sci. USA 2001, 98, 9271–9276. [Google Scholar] [CrossRef] [PubMed]
- Roscoe, R.F.; Mactutus, C.F.; Booze, R.M. HIV-1 Transgenic Female Rat: Synaptodendritic Alterations of Medium Spiny Neurons in the Nucleus Accumbens. J. Neuroimmune Pharmacol. 2014, 9, 642–653. [Google Scholar] [CrossRef] [PubMed]
- Denton, A.R.; Samaranayake, S.A.; Kirchner, K.N.; Roscoe, R.F.; Berger, S.N.; Harrod, S.B.; Mactutus, C.F.; Hashemi, P.; Booze, R.M. Selective monoaminergic and histaminergic circuit dysregulation following long-term HIV-1 protein exposure. J. NeuroVirol. 2019, 25, 540–550. [Google Scholar] [CrossRef] [PubMed]
- Peng, J.; Vigorito, M.; Liu, X.; Zhou, D.; Wu, X.; Chang, S.L. The HIV-1 transgenic rat as a model for HIV-1 infected individuals on HAART. J. Neuroimmunol. 2010, 218, 94–101. [Google Scholar] [CrossRef]
- Abbondanzo, S.J.; Chang, S.L. HIV-1 Transgenic Rats Display Alterations in Immunophenotype and Cellular Responses Associated with Aging. PLoS ONE 2014, 9, e105256. [Google Scholar] [CrossRef]
- Royal, W.; Zhang, L.; Guo, M.; Jones, O.; Davis, H.; Bryant, J.L. Immune activation, viral gene product expression and neurotoxicity in the HIV-1 transgenic rat. J. Neuroimmunol. 2012, 247, 16–24. [Google Scholar] [CrossRef]
- Potash, M.J.; Chao, W.; Bentsman, G.; Paris, N.; Saini, M.; Nitkiewicz, J.; Belem, P.; Sharer, L.; Brooks, A.I.; Volsky, D.J. A mouse model for study of systemic HIV-1 infection, antiviral immune responses, and neuroinvasiveness. Proc. Natl. Acad. Sci. USA 2005, 102, 3760–3765. [Google Scholar] [CrossRef]
- Geraghty, P.; Hadas, E.; Kim, B.-H.; Dabo, A.J.; Volsky, D.J.; Foronjy, R. HIV infection model of chronic obstructive pulmonary disease in mice. Am. J. Physiol. Cell. Mol. Physiol. 2017, 312, L500–L509. [Google Scholar] [CrossRef]
- Kim, J.W.; Closs, E.I.; Albritton, L.M.; Cunningham, J.M. Transport of cationic amino acids by the mouse ecotropic retrovirus receptor. Nat. Cell Biol. 1991, 352, 725–728. [Google Scholar] [CrossRef] [PubMed]
- Wang, H.; Kavanaugh, M.P.; North, R.A.; Kabat, D. Cell-surface receptor for ecotropic murine retroviruses is a basic amino-acid transporter. Nat. Cell Biol. 1991, 352, 729–731. [Google Scholar] [CrossRef] [PubMed]
- Braissant, O.; Gotoh, T.; Loup, M.; Mori, M.; Bachmann, C. l-arginine uptake, the citrulline–NO cycle and arginase II in the rat brain: An in situ hybridization study. Mol. Brain Res. 1999, 70, 231–241. [Google Scholar] [CrossRef]
- Li, H.; Illenberger, J.M.; McLaurin, K.A.; Mactutus, C.F.; Booze, R.M. Identification of Dopamine D1-Alpha Receptor Within Rodent Nucleus Accumbens by an Innovative RNA In Situ Detection Technology. J. Vis. Exp. 2018, 27, e57444. [Google Scholar] [CrossRef] [PubMed]
- Moussaud, S.; Draheim, H.J. A new method to isolate microglia from adult mice and culture them for an extended period of time. J. Neurosci. Methods 2010, 187, 243–253. [Google Scholar] [CrossRef]
- McLaurin, K.A.; Booze, R.M.; Mactutus, C.F. Evolution of the HIV-1 transgenic rat: Utility in assessing the progression of HIV-1-associated neurocognitive disorders. J. NeuroVirol. 2017, 24, 229–245. [Google Scholar] [CrossRef]
- Moran, L.; Booze, R.; Webb, K.; Mactutus, C. Neurobehavioral alterations in HIV-1 transgenic rats: Evidence for dopaminergic dysfunction. Exp. Neurol. 2013, 239, 139–147. [Google Scholar] [CrossRef]
- Paxinos, G.; Watson, C.R.; Emson, P.C. AChE-stained horizontal sections of the rat brain in stereotaxic coordinates. J. Neurosci. Methods 1980, 3, 129–149. [Google Scholar] [CrossRef]
- Li, H.; McLaurin, K.A.; Mactutus, C.F.; Booze, R.M. Ballistic Labeling of Pyramidal Neurons in Brain Slices and in Primary Cell Culture. J. Vis. Exp. 2020, e60989. [Google Scholar] [CrossRef]
- Kempf, A.; Schwab, M.E. Nogo-A Represses Anatomical and Synaptic Plasticity in the Central Nervous System. Physiology 2013, 28, 151–163. [Google Scholar] [CrossRef] [PubMed]
- Atwal, J.K.; Pinkston-Gosse, J.; Syken, J.; Stawicki, S.; Wu, Y.; Shatz, C.; Tessier-Lavigne, M. PirB is a Functional Receptor for Myelin Inhibitors of Axonal Regeneration. Science 2008, 322, 967–970. [Google Scholar] [CrossRef] [PubMed]
- Lai, K.-O.; Ip, N.Y. Structural plasticity of dendritic spines: The underlying mechanisms and its dysregulation in brain disorders. Biochim. Biophys. Acta Mol. Basis Dis. 2013, 1832, 2257–2263. [Google Scholar] [CrossRef] [PubMed]
- Sholl, D.A. Dendritic organization in the neurons of the visual and motor cortices of the cat. J. Anat. 1953, 87, 387–406. [Google Scholar] [PubMed]
- Fuster, J.M. The Prefrontal Cortex, 4th ed.; Academic Press: Cambridge, MA, USA, 2013. [Google Scholar]
- Floresco, S.B. The Nucleus Accumbens: An Interface between Cognition, Emotion, and Action. Annu. Rev. Psychol. 2015, 66, 25–52. [Google Scholar] [CrossRef]
- Li, H.; Illenberger, J.M.; Cranston, M.N.; Mactutus, C.F.; McLaurin, K.A.; Harrod, S.B.; Booze, R.M. Posterior ventral tegmental area-nucleus accumbens shell circuitry modulates response to novelty. PLoS ONE 2019, 14, e0213088. [Google Scholar] [CrossRef]
- Olsen, R.K.; Moses, S.N.; Eriggs, L.; Ryan, J.D. The hippocampus supports multiple cognitive processes through relational binding and comparison. Front. Hum. Neurosci. 2012, 6, 146. [Google Scholar] [CrossRef]
- McLaurin, K.A.; Mactutus, C.F.; Booze, R.M.; Fairchild, A.J. An Empirical Mediation Analysis of Mechanisms Underlying HIV-1-Associated Neurocognitive Disorders. Brain Res. 2019, 1724, 146436. [Google Scholar] [CrossRef]
- Morgan, E.E.; Woods, S.P.; Weber, E.; Dawson, M.S.; Carey, C.L.; Moran, L.M.; Grant, I. The HIV Neurobehavioral Research Center (HNRC) Group HIV-Associated Episodic Memory Impairment: Evidence of a Possible Differential Deficit in Source Memory for Complex Visual Stimuli. J. Neuropsychiatry Clin. Neurosci. 2009, 21, 189–198. [Google Scholar] [CrossRef]
- Eacott, M.J.; Easton, A.; Zinkivskay, A. Recollection in an episodic-like memory task in the rat. Learn. Mem. 2005, 12, 221–223. [Google Scholar] [CrossRef]
- Barker, G.R.I.; Bird, F.; Alexander, V.; Warburton, E.C. Recognition Memory for Objects, Place, and Temporal Order: A Disconnection Analysis of the Role of the Medial Prefrontal Cortex and Perirhinal Cortex. J. Neurosci. 2007, 27, 2948–2957. [Google Scholar] [CrossRef] [PubMed]
- Chao, O.Y.; Huston, J.P.; Li, J.-S.; Wang, A.-L.; Silva, M.A.D.S. The medial prefrontal cortex-lateral entorhinal cortex circuit is essential for episodic-like memory and associative object-recognition. Hippocampus 2016, 26, 633–645. [Google Scholar] [CrossRef] [PubMed]
- Huttenlocher, P.R. Synaptic density in human frontal cortex—developmental changes and effects of aging. Brain Res. 1979, 163, 195–205. [Google Scholar]
- Drzewiecki, C.M.; Willing, J.; Juraska, J.M. Synaptic number changes in the medial prefrontal cortex across adolescence in male and female rats: A role for pubertal onset. Synapse 2016, 70, 361–368. [Google Scholar] [CrossRef] [PubMed]
- Mironova, Y.A.; Giger, R.J. Where no synapses go: Gatekeepers of circuit remodeling and synaptic strength. Trends Neurosci. 2013, 36, 363–373. [Google Scholar] [CrossRef]
- Ellenbroek, B.; Budde, S.; Cools, A. Prepulse inhibition and latent inhibition: The role of dopamine in the medial prefrontal cortex. Neuroscience 1996, 75, 535–542. [Google Scholar] [CrossRef][Green Version]
- Kim, H.; Ährlund-Richter, S.; Wang, X.; Deisseroth, K.; Carlén, M. Prefrontal Parvalbumin Neurons in Control of Attention. Cell 2016, 164, 208–218. [Google Scholar] [CrossRef]
- Funahashi, S.; Andreau, J.M. Prefrontal cortex and neural mechanisms of executive function. J. Physiol. 2013, 107, 471–482. [Google Scholar] [CrossRef]
- Heaton, R.K.; Franklin, D.R.; Ellis, R.J.; McCutchan, J.A.; Letendre, S.L.; Leblanc, S.; Corkran, S.H.; Duarte, N.A.; Clifford, D.B.; Woods, S.P.; et al. HIV-associated neurocognitive disorders before and during the era of combination antiretroviral therapy: Differences in rates, nature, and predictors. J. NeuroVirol. 2011, 17, 3–16. [Google Scholar] [CrossRef]
- Maki, P.M.; Cohen, M.H.; Weber, K.; Little, D.M.; Fornelli, D.; Rubin, L.H.; Perschler, P.; Gould, F.; Martin, E. Impairments in memory and hippocampal function in HIV-positive vs HIV-negative women: A preliminary study. Neurology 2009, 72, 1661–1668. [Google Scholar] [CrossRef]
- Kamat, R.; Morgan, E.; Marcotte, T.D.; Badiee, J.; Maich, I.; Cherner, M.; de Almeida, S.; de Pereira, A.P.; Ribeiro, C.E.; Barbosa, F.; et al. Implications of apathy and depression for everyday functioning in HIV/AIDS in Brazil. J. Affect. Disord. 2013, 150, 1069–1075. [Google Scholar] [CrossRef] [PubMed]
- Bertrand, S.J.; Mactutus, C.F.; Harrod, S.B.; Moran, L.M.; Booze, R.M. HIV-1 proteins dysregulate motivational processes and dopamine circuitry. Sci. Rep. 2018, 8, 7869. [Google Scholar] [CrossRef]
- Javadi-Paydar, M.; Roscoe, R.F.; Denton, A.R.; Mactutus, C.F.; Booze, R.M. HIV-1 and cocaine disrupt dopamine reuptake and medium spiny neurons in female rat striatum. PLoS ONE 2017, 12, e0188404. [Google Scholar] [CrossRef]
- McLaurin, K.A.; Cook, A.K.; Li, H.; League, A.F.; Mactutus, C.F.; Booze, R.M. Synaptic connectivity in medium spiny neurons of the nucleus accumbens: A sx-dependent mechanism underlying apathy in the HIV-1 transgenic rat. Front. Behav. Neurosci. 2018, 12, 285. [Google Scholar] [CrossRef] [PubMed]
- Sokolova, I.V.; Szucs, A.; Sanna, P.P. Reduced intrinsic excitability of CA1 pyramidal neurons in human immunodeficiency virus (HIV) transgenic rats. Brain Res. 2019, 1724, 146431. [Google Scholar] [CrossRef] [PubMed]
- Rowson, S.A.; Harrell, C.S.; Bekhbat, M.; Gangavelli, A.; Wu, M.J.; Kelly, S.D.; Reddy, R.; Neigh, G.N. Neuroinflammation and Behavior in HIV-1 Transgenic Rats Exposed to Chronic Adolescent Stress. Front. Psychiatry 2016, 7, 102. [Google Scholar] [CrossRef] [PubMed]
- Saylor, D.; Dickens, A.M.; Sacktor, N.; Haughey, N.; Slusher, B.; Pletnikov, M.; Mankowski, J.L.; Brown, A.; Volsky, D.J.; McArthur, D.S.A.M.D.N.S.N.H.B.S.M.P.J.L.M.A.B.J.C. HIV-associated neurocognitive disorder—Pathogenesis and prospects for treatment. Nat. Rev. Neurol. 2016, 12, 234–248. [Google Scholar] [CrossRef]
- Akbik, F.; Cafferty, W.B.; Strittmatter, S.M. Myelin associated inhibitors: A link between injury-induced and experience-dependent plasticity. Exp. Neurol. 2012, 235, 43–52. [Google Scholar] [CrossRef]
- Taylor, J.; Chung, K.-H.; Figueroa, C.; Zurawski, J.; Dickson, H.M.; Brace, E.J.; Avery, A.W.; Turner, D.L.; Vojtek, A.B. The Scaffold Protein POSH Regulates Axon Outgrowth. Mol. Biol. Cell 2008, 19, 5181–5192. [Google Scholar] [CrossRef] [PubMed]
- Hong, S.; Banks, W.A. Role of the immune system in HIV-associated neuroinflammation and neurocognitive implications. Brain, Behav. Immun. 2015, 45, 1–12. [Google Scholar] [CrossRef]
- Walsh, J.G.; Reinke, S.N.; Mamik, M.K.; McKenzie, B.A.; Maingat, F.; Branton, W.G.; Broadhurst, D.I.; Power, C. Rapid inflammasome activation in microglia contributes to brain disease in HIV/AIDS. Retrovirology 2014, 11, 35. [Google Scholar] [CrossRef] [PubMed]
- Maingat, F.G.; Polyak, M.J.; Paul, A.M.; Vivithanaporn, P.; Noorbakhsh, F.; Ahboucha, S.; Baker, G.B.; Pearson, K.; Power, C. Neurosteroid-mediated regulation of brain innate immunity in HIV/AIDS: DHEA-S suppresses neurovirulence. FASEB J. 2013, 27, 725–737. [Google Scholar] [CrossRef] [PubMed]
- Chivero, E.T.; Guo, M.-L.; Periyasamy, P.; Liao, K.; Callen, S.E.; Buch, S. HIV-1 Tat Primes and Activates Microglial NLRP3 Inflammasome-Mediated Neuroinflammation. J. Neurosci. 2017, 37, 3599–3609. [Google Scholar] [CrossRef] [PubMed]
- Fiume, G.; Vecchio, E.; De Laurentiis, A.; Trimboli, F.; Palmieri, C.; Pisano, A.; Falcone, C.; Pontoriero, M.; Rossi, A.; Scialdone, A.; et al. Human immunodeficiency virus-1 Tat activates NF-κB via physical interaction with IκB-α and p65. Nucleic Acids Res. 2012, 40, 3548–3562. [Google Scholar] [CrossRef] [PubMed]
- Dandekar, D.H.; Ganesh, K.N.; Mitra, D. HIV-1 Tat directly binds to NFkappaB enhancer sequence: Role in viral and cellular gene expression. Nucleic Acids Res. 2004, 32, 1270–1278. [Google Scholar] [CrossRef]
- Minassian, A.; Henry, B.L.; Woods, S.P.; Vaida, F.; Grant, I.; Geyer, M.A.; Perry, W.; The Translational Methamphetamine AIDS Research Center (TMARC) Group. Prepulse Inhibition in HIV-Associated Neurocognitive Disorders. J. Int. Neuropsychol. Soc. 2013, 19, 709–717. [Google Scholar] [CrossRef]
- Moran, L.M.; Booze, R.M.; Mactutus, C.F. Modeling Deficits in Attention, Inhibition, and Flexibility in HAND. J. Neuroimmune Pharmacol. 2014, 9, 508–521. [Google Scholar] [CrossRef]
- McLaurin, K.A.; Booze, R.M.; Mactutus, C.F. Temporal processing demands in the HIV-1 transgenic rat: Amodal gating and implications for diagnostics. Int. J. Dev. Neurosci. 2017, 57, 12–20. [Google Scholar] [CrossRef]
- Nemeth, C.L.; Glasper, E.R.; Harrell, C.S.; Malviya, S.A.; Otis, J.S.; Neigh, G.N. Meloxicam Blocks Neuroinflammation, but Not Depressive-Like Behaviors, in HIV-1 Transgenic Female Rats. PLoS ONE 2014, 9, e108399. [Google Scholar] [CrossRef][Green Version]
- Denton, A.R.; Mactutus, C.F.; Lateef, A.U.; Harrod, S.B.; Booze, R.M. Chronic SSRI treatment reverses HIV-1 protein-mediated synaptodendritic damage. J. Neurovirol. 2021. in Press. [Google Scholar]
- Festa, L.K.; Irollo, E.; Platt, B.J.; Tian, Y.; Floresco, S.; Meucci, O. Author response: CXCL12-induced rescue of cortical dendritic spines and cognitive flexibility. Elife 2019, 9, e49717. [Google Scholar] [CrossRef] [PubMed]
- McLaurin, K.A.; Booze, R.M.; Mactutus, C.F. Progression of temporal processing deficits in the HIV-1 transgenic rat. Sci. Rep. 2016, 6, 32831. [Google Scholar] [CrossRef] [PubMed]
- McLaurin, K.A.; Booze, R.M.; Mactutus, C.F. Selective developmental alterations in the HIV-1 transgenic rat: Opportunities for diagnosis of pediatric HIV-1. J. Neurovirol. 2017, 23, 87–98. [Google Scholar] [CrossRef] [PubMed]
- Centers for Disease Control and Prevention. HIV Surveillance Report, 2018 (Updated). Available online: http://www.cdc.gov/hiv/library/reports/hiv-surveillance.html (accessed on 21 April 2021).











Publisher’s Note: MDPI stays neutral with regard to jurisdictional claims in published maps and institutional affiliations. |
© 2021 by the authors. Licensee MDPI, Basel, Switzerland. This article is an open access article distributed under the terms and conditions of the Creative Commons Attribution (CC BY) license (https://creativecommons.org/licenses/by/4.0/).
Share and Cite
Li, H.; McLaurin, K.A.; Illenberger, J.M.; Mactutus, C.F.; Booze, R.M. Microglial HIV-1 Expression: Role in HIV-1 Associated Neurocognitive Disorders. Viruses 2021, 13, 924. https://doi.org/10.3390/v13050924
Li H, McLaurin KA, Illenberger JM, Mactutus CF, Booze RM. Microglial HIV-1 Expression: Role in HIV-1 Associated Neurocognitive Disorders. Viruses. 2021; 13(5):924. https://doi.org/10.3390/v13050924
Chicago/Turabian StyleLi, Hailong, Kristen A. McLaurin, Jessica M. Illenberger, Charles F. Mactutus, and Rosemarie M. Booze. 2021. "Microglial HIV-1 Expression: Role in HIV-1 Associated Neurocognitive Disorders" Viruses 13, no. 5: 924. https://doi.org/10.3390/v13050924
APA StyleLi, H., McLaurin, K. A., Illenberger, J. M., Mactutus, C. F., & Booze, R. M. (2021). Microglial HIV-1 Expression: Role in HIV-1 Associated Neurocognitive Disorders. Viruses, 13(5), 924. https://doi.org/10.3390/v13050924

