Nine Novel Phages from a Plateau Lake in Southwest China: Insights into Aeromonas Phage Diversity
Abstract
1. Introduction
2. Materials and Methods
2.1. Phage Isolation
2.2. Morphology
2.3. Phage DNA Extraction, Sequencing and Annotation
2.4. Comparative Genomics
2.5. Phylogenetic Tree of terL
2.6. Protein Analysis
2.7. Dot Plot Analysis
2.8. ANI Analysis
3. Results
3.1. Morphology
3.2. Genomic Characterization
3.3. tRNAs
3.4. Comparative Genome Analysis
3.5. Core Gene Analysis
3.6. ANI and Conserved Protein Analysis
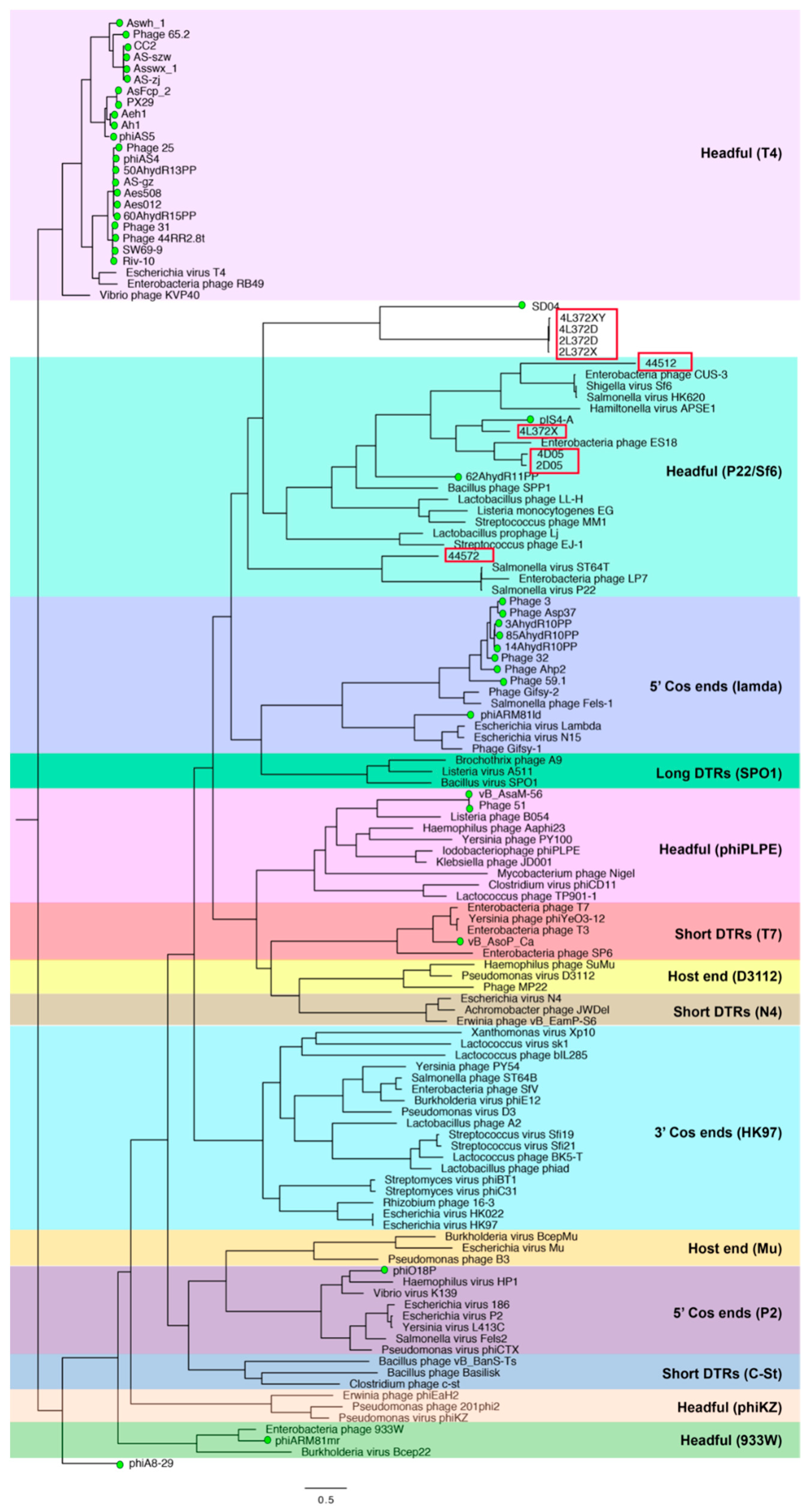
3.7. Phylogenic Analysis of terL
3.8. Protein Cluster Analysis of 60 Aeromonas Phages
3.9. Host Range Analysis
4. Discussion
Supplementary Materials
Author Contributions
Funding
Acknowledgments
Conflicts of Interest
References
- Danaher, P.J.; Mueller, W.P. Aeromonashydrophila septic arthritis. Mil. Med. 2011, 176, 1444–1446. [Google Scholar] [CrossRef] [PubMed]
- Lai, C.C.; Shiao, C.C.; Lu, G.D.; Ding, L.W. Aeromonas hydrophila and aeromonas sobria bacteremia: Rare pathogens of infection in a burn patient. Burns J. Int. Soc. Burn Inj. 2007, 33, 255–257. [Google Scholar] [CrossRef] [PubMed]
- Liakopoulos, V.; Arampatzis, S.; Kourti, P.; Tsolkas, T.; Zarogiannis, S.; Eleftheriadis, T.; Giannopoulou, M.; Stefanidis, I. Aeromonas hydrophila as a causative organism in peritoneal dialysis-related peritonitis: Case report and review of the literature. Clin. Nephrol. 2011, 75, S65. [Google Scholar]
- Joseph, S.W.; Joseph, S.W.; Carnahan, A.; Carnahan, A. The isolation, identification, and systematics of the motile aeromonas species. Annu. Rev. Fish Dis. 1994, 4, 315–343. [Google Scholar] [CrossRef]
- Wang, J.B.; Lin, N.T.; Tseng, Y.H.; Weng, S.F. Genomic characterization of the novel aeromonas hydrophila phage ahp1 suggests the derivation of a new subgroup from phikmv-like family. PLoS ONE 2016, 11, e0162060. [Google Scholar] [CrossRef] [PubMed]
- Jun, J.W.; Kim, J.H.; Gomez, D.K.; Choresca, C.H., Jr.; Han, J.E.; Shin, S.P.; Park, S.C. Occurrence of tetracycline-resistant aeromonas hydrophila infection in korean cyprinid loach (Misgurnus anguillicaudatus). Afr. J. Microbiol. Res. 2010, 4, 849–855. [Google Scholar]
- Skwor, T.; Shinko, J.; Augustyniak, A.; Gee, C.; Andraso, G. Aeromonas hydrophila and aeromonas veronii predominate among potentially pathogenic ciprofloxacin- and tetracycline-resistant aeromonas isolates from lake erie. Appl. Environ. Microbiol. 2014, 80, 841–848. [Google Scholar] [CrossRef] [PubMed]
- Chen, P.-L.; Ko, W.-C.; Wu, C.-J. Complexity of β-lactamases among clinical aeromonas isolates and its clinical implications. J. Microbiol. Immunol. Infect. 2012, 45, 398–403. [Google Scholar] [CrossRef]
- Giltner, C.L.; Bobenchik, A.M.; Uslan, D.Z.; Deville, J.G.; Humphries, R.M. Ciprofloxacin-resistant aeromonas hydrophila cellulitis following leech therapy. J. Clin. Microbiol. 2013, 51, 1324–1326. [Google Scholar] [CrossRef]
- Igbinosa, I.H.; Okoh, A.I. Antibiotic susceptibility profile of aeromonas species isolated from wastewater treatment plant. Sci. World J. 2012, 2012, 764563. [Google Scholar] [CrossRef]
- Blasdel, B.G.; Kutter, E.M.; Abedon, S.T.; Kuhl, S.J. Phage treatment of human infections. Bacteriophage 2011, 1, 66–85. [Google Scholar]
- Sulakvelidze, A.; Alavidze, Z.; Morris, J.G., Jr. Bacteriophage therapy. Antimicrob. Agents Chemother. 2001, 45, 649–659. [Google Scholar] [CrossRef] [PubMed]
- Connerton, P.L.; Timms, A.R.; Connerton, I.F. Campylobacter bacteriophages and bacteriophage therapy. J. Appl. Microbiol. 2011, 111, 255–265. [Google Scholar] [CrossRef] [PubMed]
- Anand, T.; Vaid, R.K.; Bera, B.; Singh, J.; Barua, S.; Virmani, N.; Rajukumar, K.; Yadav, N.K.; Nagar, D.; Singh, R.K.; et al. Isolation of a lytic bacteriophage against virulent aeromonas hydrophila from an organized equine farm. J Basic Microbiol. 2016, 56, 432–437. [Google Scholar] [CrossRef] [PubMed]
- Jun, J.W.; Kim, H.J.; Yun, S.K.; Chai, J.Y.; Park, S.C. Genomic structure of the aeromonas bacteriophage pah6-c and its comparative genomic analysis. Arch. Virol. 2015, 160, 561–564. [Google Scholar] [CrossRef] [PubMed]
- Shen, C.J.; Liu, Y.J.; Lu, C.P. Complete genome sequence of aeromonas hydrophila phage CC2. J. Virol. 2012, 86, 10900. [Google Scholar] [CrossRef] [PubMed]
- Yuan, S.; Chen, L.; Liu, Q.; Zhou, Y.; Yang, J.; Deng, D.; Li, H.; Ma, Y. Characterization and genomic analyses of aeromonas hydrophila phages ahszq-1 and ahszw-1, isolates representing new species within the t5virus genus. Arch. Virol. 2018, 163, 1985–1988. [Google Scholar] [CrossRef]
- Vincent, A.T.; Paquet, V.E.; Bernatchez, A.; Tremblay, D.M.; Moineau, S.; Charette, S.J. Characterization and diversity of phages infecting aeromonas salmonicida subsp. Salmonicida. Sci. Rep. 2017, 7, 7054. [Google Scholar] [CrossRef] [PubMed]
- Li, R.; Li, Y.; Kristiansen, K.; Wang, J. Soap: Short oligonucleotide alignment program. Bioinformatics 2008, 24, 713–714. [Google Scholar] [CrossRef] [PubMed]
- Besemer, J.; Borodovsky, M. Genemark: Web software for gene finding in prokaryotes, eukaryotes and viruses. Nucleic Acids Res. 2005, 33, W451–W454. [Google Scholar] [CrossRef]
- Altschul, S.F.; Madden, T.L.; Schäffer, A.A.; Zhang, J.; Zhang, Z.; Miller, W.; Lipman, D.J. Gapped blast and psi-blast: A new generation of protein database search programs. Nucleic Acids Res. 1997, 25, 3389–3402. [Google Scholar] [CrossRef] [PubMed]
- Zhang, Z.; Schwartz, S.; Wagner, L.; Miller, W. A greedy algorithm for aligning DNA sequences. J. Comput. Biol. 2000, 7, 203–214. [Google Scholar] [CrossRef] [PubMed]
- Schattner, P.; Brooks, A.N.; Lowe, T.M. The trnascan-se, snoscan and snogps web servers for the detection of trnas and snornas. Nucleic Acids Res. 2005, 33, W686–W689. [Google Scholar] [CrossRef] [PubMed]
- Sullivan, M.J.; Petty, N.K.; Beatson, S.A. Easyfig: A genome comparison visualizer. Bioinformatics 2011, 27, 1009–1010. [Google Scholar] [CrossRef] [PubMed]
- Casjens, S.R.; Gilcrease, E.B. Determining DNA packaging strategy by analysis of the termini of the chromosomes in tailed-bacteriophage virions. Methods Mol. Biol. 2009, 502, 91–111. [Google Scholar] [PubMed]
- Pei, J.; Kim, B.-H.; Grishin, N.V. Promals3d: A tool for multiple protein sequence and structure alignments. Nucleic Acids Res. 2008, 36, 2295–2300. [Google Scholar] [CrossRef] [PubMed]
- Trifinopoulos, J.; Nguyen, L.T.; von Haeseler, A.; Minh, B.Q. W-iq-tree: A fast online phylogenetic tool for maximum likelihood analysis. Nucleic Acids Res. 2016, 44, W232–W235. [Google Scholar] [CrossRef]
- Contreras-Moreira, B.; Vinuesa, P. GET_HOMOLOGUES, a versatile software package for scalable and robust microbial pangenome analysis. Appl. Environ. Microbiol. 2013, 79, 7696–7701. [Google Scholar] [CrossRef]
- Krumsiek, J.; Arnold, R.; Rattei, T. Gepard: A rapid and sensitive tool for creating dotplots on genome scale. Bioinformatics 2007, 23, 1026–1028. [Google Scholar] [CrossRef]
- Bailly-Bechet, M.; Vergassola, M.; Rocha, E. Causes for the intriguing presence of trnas in phages. Genome Res. 2007, 17, 1486–1495. [Google Scholar] [CrossRef]
- Enav, H.; Beja, O.; Mandel-Gutfreund, Y. Cyanophage trnas may have a role in cross-infectivity of oceanic prochlorococcus and synechococcus hosts. ISME J. 2012, 6, 619–628. [Google Scholar] [CrossRef] [PubMed]
- Comeau, A.M.; Tremblay, D.; Moineau, S.; Rattei, T.; Kushkina, A.I.; Tovkach, F.I.; Krisch, H.M.; Ackermann, H.W. Phage morphology recapitulates phylogeny: The comparative genomics of a new group of myoviruses. PLoS ONE 2012, 7, e40102. [Google Scholar] [CrossRef] [PubMed]
- Hatfull, G.F. Molecular genetics of mycobacteriophages. Microbiol. Spectr. 2014, 2, 1. [Google Scholar] [CrossRef] [PubMed]
- Grose, J.H.; Casjens, S.R. Understanding the enormous diversity of bacteriophages: The tailed phages that infect the bacterial family enterobacteriaceae. Virology 2014, 468–470, 421–443. [Google Scholar] [CrossRef] [PubMed]
- Touchon, M.; Moura de Sousa, J.A.; Rocha, E.P. Embracing the enemy: The diversification of microbial gene repertoires by phage-mediated horizontal gene transfer. Curr. Opin. Microbiol. 2017, 38, 66–73. [Google Scholar] [CrossRef]
- Mojica, K.D.; Brussaard, C.P. Factors affecting virus dynamics and microbial host-virus interactions in marine environments. FEMS Microbiol. Ecol. 2014, 89, 495–515. [Google Scholar] [CrossRef] [PubMed]
- Hsieh, Y.-J.; Wanner, B.L. Global regulation by the seven-component pi signaling system. Curr. Opin. Microbiol. 2010, 13, 198–203. [Google Scholar] [CrossRef]
- Goldsmith, D.B.; Crosti, G.; Dwivedi, B.; McDaniel, L.D.; Varsani, A.; Suttle, C.A.; Weinbauer, M.G.; Sandaa, R.-A.; Breitbart, M. Development of phoh as a novel signature gene for assessing marine phage diversity. Appl. Environ. Microbiol. 2011, 77, 7730–7739. [Google Scholar] [CrossRef]
- Wang, X.; Liu, J.; Yu, Z.; Jin, J.; Liu, X.; Wang, G. Novel groups and unique distribution of phage phoh genes in paddy waters in northeast china. Sci. Rep. 2016, 6, 38428. [Google Scholar] [CrossRef]
- Adriaenssens, E.M.; Rodney Brister, J. How to name and classify your phage: An informal guide. Viruses 2017, 9, 70. [Google Scholar] [CrossRef]
- Hatfull, G.F. Complete genome sequences of 138 mycobacteriophages. J. Virol. 2012, 86, 2382–2384. [Google Scholar] [CrossRef] [PubMed]
- Young, R. Phage lysis: Three steps, three choices, one outcome. J. Microbiol. 2014, 52, 243–258. [Google Scholar] [CrossRef] [PubMed]
- Gründling, A.; Manson, M.D.; Young, R. Holins kill without warning. Proc. Natl. Acad. Sci. USA 2001, 98, 9348–9352. [Google Scholar] [CrossRef] [PubMed]
- Bertozzi Silva, J.; Storms, Z.; Sauvageau, D. Host receptors for bacteriophage adsorption. FEMS Microbiol. Lett. 2016, 363, fnw002. [Google Scholar] [CrossRef] [PubMed]
- Chaturongakul, S.; Ounjai, P. Phage-host interplay: Examples from tailed phages and gram-negative bacterial pathogens. Front. Microbiol. 2014, 5, 442. [Google Scholar] [CrossRef] [PubMed]
- Dowah, A.S.A.; Clokie, M.R.J. Review of the nature, diversity and structure of bacteriophage receptor binding proteins that target gram-positive bacteria. Biophys. Rev. 2018, 10, 535–542. [Google Scholar] [CrossRef] [PubMed]
- Thanki, A.M.; Taylor-Joyce, G.; Dowah, A.; Nale, J.Y.; Malik, D.; Clokie, M.R.J. Unravelling the links between phage adsorption and successful infection in clostridium difficile. Viruses 2018, 10, 411. [Google Scholar] [CrossRef] [PubMed]







| A. hydrophila Host | A. salmonicida Host | Other Aeromonas Species Host | |
|---|---|---|---|
| Myoviridae | pAh6-C, 60AhydR15PP, 14AhydR10PP, 85AhydR10PP, 50AhydR13PP, 13AhydR10PP, Aes012 (Secunda5virus), CC2 (T4-like), Ah1 (Tevenvirinae), Aeh1 (Tevenvirinae) | vB_AsaM-56, phage 51, phage 59.1, phage 3, Asp37, phage 32, AS-gz, SW69-9, Riv-10, PX29, phiAS5, AS-szw, phage 65.2, 44RR2.8t (Biquartavirus), Aes508 (secunda5virus), phage 25 (secunda5virus), phiAS4 (secunda5virus), phage 31 (secunda5virus), L9-6 (secunda5virus), AS-zj (Tevenvirinae) | phiARM81ld, phiARM81mr, phiO18P |
| Podoviridae | ZPAH7B, ZPAH7, CF7 (Autographivirinae), 25AhydR2PPb (Autographivirinae), Ahp1 | AS7 (Autographivirinae) | vB_AsoP_Ca |
| Siphoviridae | AhSzq-1 (T5virus), AhSzw-1 (T5virus) | AsXd-1 (Hk97virus) | SD04, pIS4-A (Pis4avirus) |
| Other family or unclassified | Ahp2 (ssDNA viruses/Inoviridae), 62AhydR11PP (unclassified) | Aswh_1 (unclassified), AsFcp_2 (unclassified), Asswx_1 (unclassified) | phiA8-29 (unclassified) |
| Name | Taxonomy | Host Strain | Head Diameter/Tail Length (nm) | Genome Size (bp) | ORFs | tRNAs | GC% | Plaque Diameter (cm)/Turbidity | GenBank Accession No. | Raw Reads b | Clean Reads b | Number of Contigs |
|---|---|---|---|---|---|---|---|---|---|---|---|---|
| 2L372X | Myoviridae | A. hydrophila subsp. hydrophila L372 | 78/91 | 115,893 | 211 | 0 | 35.6 | 0.35 ± 0.04/clear | MK813938 | 4,629,843 × 2 | 4,260,615 × 2 | 1 |
| 2L372D | Myoviridae | A. hydrophila subsp. hydrophila L372 | 81/103 | 122,963 | 217 | 0 | 35.3 | 1.27 ± 0.15/clear | MK804893 | 4,861,451 × 2 | 4,577,807 × 2 | 1 |
| 4L372D | Myoviridae | A. hydrophila subsp. hydrophila L372 | 74/78 | 138,690 | 252 | 1 | 35.1 | 0.73 ± 0.04/clear | MK813939 | 150,292 | 26,046 | 1 |
| 4L372XY | Myoviridae | A. hydrophila subsp. hydrophila L372 | 65/90 | 124,279 | 221 | 0 | 36.2 | 0.32 ± 0.01/clear | MK813941 | 3,200,688 × 2 | 2,977,147 × 2 | 1 |
| 4L372X | Siphoviridae | A. hydrophila subsp. hydrophila L372 | 54/102 | 45,698 | 83 | 3 | 48.7 | 0.33 ± 0.07/clear | MK813940 | 4,616,096 × 2 | 4,472,870 × 2 | 1 |
| 44572 | unclassified | A. hydrophila subsp. hydrophila 4572 | 165 × 51/NA a | 102,915 | 154 | 20 | 42.5 | 0.73 ± 0.10/clear | MK813943 | 5,022,347 × 2 | 4,682,235 × 2 | 1 |
| 2D05 | Myoviridae | A. rivipollensis D05 | 43/65 | 43,233 | 83 | 0 | 56.4 | 0.87 ± 0.21/clear | MK804891 | 150,292b | 10,322 b | 1 |
| 4D05 | Myoviridae | A. rivipollensis D05 | 60/114 | 42,249 | 74 | 1 | 56.0 | 0.49 ± 0.03/clear | MK804892 | 5,849,472 × 2 | 5,420,148 × 2 | 1 |
| 44512 | unclassified | A.rivipollensis 4512 | 54/NA a | 41,963 | 63 | 0 | 52.3 | 1.61 ± 0.14/clear | MK813942 | 4,420,742 × 2 | 4,147,413 × 2 | 1 |
| 4L372D | 2L372D | 2L372X | 4L372XY | 44572 | 4L372X | 44512 | 2D05 | 4D05 | |
|---|---|---|---|---|---|---|---|---|---|
| 4L372D | * | ||||||||
| 2L372D | 86% (99.81%) | * | |||||||
| 2L372X | 68% (99.92%) | 82% (99.81%) | * | ||||||
| 4L372XY | 64% (99.12%) | 62% (98.51%) | 72% (98.5%) | * | |||||
| 44572 | - | - | - | - | * | ||||
| 4L372X | - | - | - | - | - | * | |||
| 44512 | - | - | - | - | - | - | * | ||
| 2D05 | - | - | - | - | - | - | 19% (93.96%) | * | |
| 4D05 | - | - | - | - | - | - | 18% (98.82%) | 86% (98.59%) | * |
| ClusterName | ClusterMembers | No. of Shared Proteins | Percentage of Shared Proteins on Average Number of Proteins on Phage Genomes |
|---|---|---|---|
| 44RR2.8t | 44RR2.8t, Riv-10, phage 31, L9-6, SW69-9, Aes012, Aes508, phage 25, phiAS4, AS-gz, 60AhydR15PP, 50AhydR13P | 126 | 50.96% |
| Aeh1 | Aeh1, phiAS5, PX29, Ah1, AsFcp_2 | 210 | 61.73% |
| CC2 | Asswx_1, Aswh_1, phage 65, CC2, AS-zj, AS-szw | 211 | 51.13% |
| Ahp1 | Ahp1, CF7, | 49 | 100% |
| phiAS7 | phiAS7, 25AhydR2PP, ZPAH7B, ZPAH7 | 23 | 57.5% |
| Ahp2 | Ahp2, phage 59.1, phage 32, phage 3, Asp37, 85AhydR10PP, 13AhydR10PP, 14AhydR10PP | 50 | 60.24% |
| vB_AsaM-56 | 2D05, 4D05, vB_AsaM-56, phage 51 | 39 | 48.15% |
| 2L372 | 4L372D, 2L372D, 2L372X, 4L372XY | 123 | 54.61% |
| Ahsw-1 | AhSzw-1, AhSzq-1 | 116 | 81.69% |
| CGMCC 1.1801 | CGMCC 1.1816 | CGMCC 1.2017 | ACCC 01748 | ACCC 10482 | CCTCC AB209165 | L372 | 4572 | 4512 | D05 | |
|---|---|---|---|---|---|---|---|---|---|---|
| 2L372D | − | − | − | − | − | − | + | − | − | − |
| 2L372X | − | − | − | − | − | − | + | − | − | − |
| 4L372X | − | − | − | − | − | − | + | − | − | − |
| 4L372XY | − | − | − | − | − | − | + | − | − | − |
| 44572 | − | − | − | − | − | − | − | + | + | − |
© 2019 by the authors. Licensee MDPI, Basel, Switzerland. This article is an open access article distributed under the terms and conditions of the Creative Commons Attribution (CC BY) license (http://creativecommons.org/licenses/by/4.0/).
Share and Cite
Bai, M.; Cheng, Y.-H.; Sun, X.-Q.; Wang, Z.-Y.; Wang, Y.-X.; Cui, X.-L.; Xiao, W. Nine Novel Phages from a Plateau Lake in Southwest China: Insights into Aeromonas Phage Diversity. Viruses 2019, 11, 615. https://doi.org/10.3390/v11070615
Bai M, Cheng Y-H, Sun X-Q, Wang Z-Y, Wang Y-X, Cui X-L, Xiao W. Nine Novel Phages from a Plateau Lake in Southwest China: Insights into Aeromonas Phage Diversity. Viruses. 2019; 11(7):615. https://doi.org/10.3390/v11070615
Chicago/Turabian StyleBai, Meng, Ya-Hui Cheng, Xue-Qin Sun, Zi-Yi Wang, Yong-Xia Wang, Xiao-Long Cui, and Wei Xiao. 2019. "Nine Novel Phages from a Plateau Lake in Southwest China: Insights into Aeromonas Phage Diversity" Viruses 11, no. 7: 615. https://doi.org/10.3390/v11070615
APA StyleBai, M., Cheng, Y.-H., Sun, X.-Q., Wang, Z.-Y., Wang, Y.-X., Cui, X.-L., & Xiao, W. (2019). Nine Novel Phages from a Plateau Lake in Southwest China: Insights into Aeromonas Phage Diversity. Viruses, 11(7), 615. https://doi.org/10.3390/v11070615

