Identification of Nuclear Localization Signals in the ORF2 Protein of Porcine Circovirus Type 3
Abstract
1. Introduction
2. Materials and Methods
2.1. Plasmids
2.2. Cells and Antibodies
2.3. Transfection and Fluorescence Analysis
2.4. Nuclear and Cytoplasmic Protein Extraction
2.5. Western Blot
2.6. Statistical Analysis
3. Results
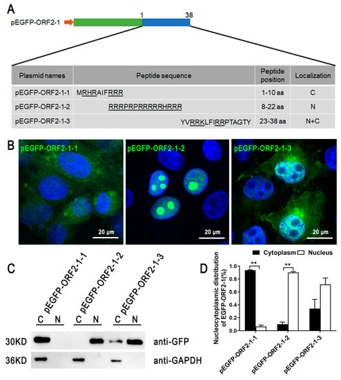
3.1. Localization of NLSs in ORF2
3.2. Key Residues of NLSs in ORF2
3.3. Map of NLSs in ORF2
3.4. Variability of PCV3 ORF2 NLSs
4. Discussion
Author Contributions
Funding
Conflicts of Interest
References
- Mankertz, A.; Caliskan, R.; Hattermann, K.; Hillenbrand, B.; Kurzendoerfer, P.; Mueller, B.; Schmitt, C.; Steinfeldt, T.; Finsterbusch, T. Molecular biology of porcine circovirus: Analyses of gene expression and viral replication. Vet. Microbiol. 2004, 98, 81–88. [Google Scholar] [CrossRef] [PubMed]
- Li, G.; He, W.; Zhu, H.; Bi, Y.; Wang, R.; Xing, G.; Zhang, C.; Zhou, J.; Yuen, K.Y.; Gao, G.F.; et al. Origin, genetic diversity, and evolutionary dynamics of novel porcine circovirus 3. Adv. Sci. (Weinh) 2018, 5, 1800275. [Google Scholar] [CrossRef]
- Zhai, S.L.; Chen, S.N.; Xu, Z.H.; Tang, M.H.; Wang, F.G.; Li, X.J.; Sun, B.B.; Deng, S.F.; Hu, J.; Lv, D.H.; et al. Porcine circovirus type 2 in china: An update on and insights to its prevalence and control. Virol. J. 2014, 11, 88. [Google Scholar] [CrossRef] [PubMed]
- Palinski, R.; Pineyro, P.; Shang, P.; Yuan, F.; Guo, R.; Fang, Y.; Byers, E.; Hause, B.M. A novel porcine circovirus distantly related to known circoviruses is associated with porcine dermatitis and nephropathy syndrome and reproductive failure. J. Virol. 2017, 91. [Google Scholar] [CrossRef] [PubMed]
- Zheng, S.; Wu, X.; Zhang, L.; Xin, C.; Liu, Y.; Shi, J.; Peng, Z.; Xu, S.; Fu, F.; Yu, J.; et al. The occurrence of porcine circovirus 3 without clinical infection signs in shandong province. Transbound. Emerg. Dis. 2017, 64, 1337–1341. [Google Scholar] [CrossRef] [PubMed]
- Phan, T.G.; Giannitti, F.; Rossow, S.; Marthaler, D.; Knutson, T.P.; Li, L.; Deng, X.; Resende, T.; Vannucci, F.; Delwart, E. Erratum to: Detection of a novel circovirus pcv3 in pigs with cardiac and multi-systemic inflammation. Virol. J. 2017, 14, 87. [Google Scholar] [CrossRef]
- Kwon, T.; Yoo, S.J.; Park, C.K.; Lyoo, Y.S. Prevalence of novel porcine circovirus 3 in korean pig populations. Vet. Microbiol. 2017, 207, 178–180. [Google Scholar] [CrossRef] [PubMed]
- Stadejek, T.; Wozniak, A.; Milek, D.; Biernacka, K. First detection of porcine circovirus type 3 on commercial pig farms in poland. Transbound. Emerg. Dis. 2017, 64, 1350–1353. [Google Scholar] [CrossRef]
- Mankertz, A.; Persson, F.; Mankertz, J.; Blaess, G.; Buhk, H.J. Mapping and characterization of the origin of DNA replication of porcine circovirus. J. Virol. 1997, 71, 2562–2566. [Google Scholar]
- Hamel, A.L.; Lin, L.L.; Nayar, G.P. Nucleotide sequence of porcine circovirus associated with postweaning multisystemic wasting syndrome in pigs. J. Virol. 1998, 72, 5262–5267. [Google Scholar]
- Li, X.; Bai, Y.; Zhang, H.; Zheng, D.; Wang, T.; Wang, Y.; Deng, J.; Sun, Z.; Tian, K. Production of a monoclonal antibody against porcine circovirus type 3 cap protein. J. Virol. Methods 2018, 261, 10–13. [Google Scholar] [CrossRef]
- Mankertz, A.; Mankertz, J.; Wolf, K.; Buhk, H.J. Identification of a protein essential for replication of porcine circovirus. J. Gen. Virol. 1998, 79, 381–384. [Google Scholar] [CrossRef] [PubMed]
- Nawagitgul, P.; Harms, P.A.; Morozov, I.; Thacker, B.J.; Sorden, S.D.; Lekcharoensuk, C.; Paul, P.S. Modified indirect porcine circovirus (pcv) type 2-based and recombinant capsid protein (orf2)-based enzyme-linked immunosorbent assays for detection of antibodies to PCV. Clin. Diagn. Lab. Immunol. 2002, 9, 33–40. [Google Scholar] [CrossRef] [PubMed]
- Heath, L.; Williamson, A.L.; Rybicki, E.P. The capsid protein of beak and feather disease virus binds to the viral DNA and is responsible for transporting the replication-associated protein into the nucleus. J. Virol. 2006, 80, 7219–7225. [Google Scholar] [CrossRef] [PubMed]
- Liu, Q.; Tikoo, S.K.; Babiuk, L.A. Nuclear localization of the orf2 protein encoded by porcine circovirus type 2. Virology 2001, 285, 91–99. [Google Scholar] [CrossRef]
- Cheung, A.K.; Bolin, S.R. Kinetics of porcine circovirus type 2 replication. Arch. Virol. 2002, 147, 43–58. [Google Scholar] [CrossRef]
- Jans, D.A.; Xiao, C.Y.; Lam, M.H. Nuclear targeting signal recognition: A key control point in nuclear transport? Bioessays 2000, 22, 532–544. [Google Scholar] [CrossRef]
- Knudsen, N.O.; Nielsen, F.C.; Vinther, L.; Bertelsen, R.; Holten-Andersen, S.; Liberti, S.E.; Hofstra, R.; Kooi, K.; Rasmussen, L.J. Nuclear localization of human DNA mismatch repair protein exonuclease 1 (hexo1). Nucleic Acids Res. 2007, 35, 2609–2619. [Google Scholar] [CrossRef][Green Version]
- Shuai, J.; Wei, W.; Jiang, L.; Li, X.; Chen, N.; Fang, W. Mapping of the nuclear localization signals in open reading frame 2 protein from porcine circovirus type 1. Acta Biochim. Biophys. Sin. (Shanghai) 2008, 40, 71–77. [Google Scholar] [CrossRef][Green Version]
- Jiang, H.; Wang, D.; Wang, J.; Zhu, S.; She, R.; Ren, X.; Tian, J.; Quan, R.; Hou, L.; Li, Z.; et al. Induction of porcine dermatitis and nephropathy syndrome in piglets by infection with porcine circovirus type 3. J. Virol. 2019, 93. [Google Scholar] [CrossRef]
- Fu, X.; Fang, B.; Ma, J.; Liu, Y.; Bu, D.; Zhou, P.; Wang, H.; Jia, K.; Zhang, G. Insights into the epidemic characteristics and evolutionary history of the novel porcine circovirus type 3 in southern china. Transbound. Emerg. Dis. 2018, 65, e296–e303. [Google Scholar] [CrossRef] [PubMed]
- Phan, T.G.; Giannitti, F.; Rossow, S.; Marthaler, D.; Knutson, T.P.; Li, L.; Deng, X.; Resende, T.; Vannucci, F.; Delwart, E. Detection of a novel circovirus pcv3 in pigs with cardiac and multi-systemic inflammation. Virol. J. 2016, 13, 184. [Google Scholar] [CrossRef] [PubMed]
- Ouyang, T.; Niu, G.; Liu, X.; Zhang, X.; Zhang, Y.; Ren, L. Recent progress on porcine circovirus type 3. Infect. Genet. Evol. 2019, 73, 227–233. [Google Scholar] [CrossRef]
- Liu, Y.; Zhang, S.; Song, X.; Hou, B.; Gu, X.; Zhao, B.; Yang, L.; Wang, C.; Zhou, Z. The prevalence of novel porcine circovirus type 3 isolates in pig farms in china. Transbound. Emerg. Dis. 2019, 66, 2143–2151. [Google Scholar] [CrossRef] [PubMed]
- Silver, P.A. How proteins enter the nucleus. Cell 1991, 64, 489–497. [Google Scholar] [CrossRef]
- Fagerlund, R.; Melen, K.; Kinnunen, L.; Julkunen, I. Arginine/lysine-rich nuclear localization signals mediate interactions between dimeric stats and importin alpha 5. J. Biol. Chem. 2002, 277, 30072–30078. [Google Scholar]
- Kouokam Fotso, G.B.; Bernard, C.; Bigault, L.; de Boisseson, C.; Mankertz, A.; Jestin, A.; Grasland, B. The expression level of gc1qr is down regulated at the early time of infection with porcine circovirus of type 2 (pcv-2) and gc1qr interacts differently with the cap proteins of porcine circoviruses. Virus Res. 2016, 220, 21–32. [Google Scholar] [CrossRef]
- Tompa, P. The functional benefits of protein disorder. J. Mol. Struct. 2003, 666–667, 361–371. [Google Scholar] [CrossRef]
- Hiscox, J.A. The nucleolus—A gateway to viral infection? Arch. Virol. 2002, 147, 1077–1089. [Google Scholar] [CrossRef]
- Liu, J.L.; Lee, L.F.; Ye, Y.; Qian, Z.; Kung, H.J. Nucleolar and nuclear localization properties of a herpesvirus bzip oncoprotein, meq. J. Virol. 1997, 71, 3188–3196. [Google Scholar]
- Puvion-Dutilleul, F.; Christensen, M.E. Alterations of fibrillarin distribution and nucleolar ultrastructure induced by adenovirus infection. Eur. J. Cell Biol. 1993, 61, 168–176. [Google Scholar] [PubMed]
- Matthews, D.A. Adenovirus protein v induces redistribution of nucleolin and b23 from nucleolus to cytoplasm. J. Virol. 2001, 75, 1031–1038. [Google Scholar] [CrossRef] [PubMed]
- Hiscox, J.A.; Wurm, T.; Wilson, L.; Britton, P.; Cavanagh, D.; Brooks, G. The coronavirus infectious bronchitis virus nucleoprotein localizes to the nucleolus. J. Virol. 2001, 75, 506–512. [Google Scholar] [PubMed]
- Wurm, T.; Chen, H.; Hodgson, T.; Britton, P.; Brooks, G.; Hiscox, J.A. Localization to the nucleolus is a common feature of coronavirus nucleoproteins, and the protein may disrupt host cell division. J. Virol. 2001, 75, 9345–9356. [Google Scholar] [CrossRef]
- Lee, C.H.; Chang, S.C.; Chen, C.J.; Chang, M.F. The nucleolin binding activity of hepatitis delta antigen is associated with nucleolus targeting. J. Biol. Chem. 1998, 273, 7650–7656. [Google Scholar]
- Finsterbusch, T.; Steinfeldt, T.; Caliskan, R.; Mankertz, A. Analysis of the subcellular localization of the proteins rep, rep’ and cap of porcine circovirus type 1. Virology 2005, 343, 36–46. [Google Scholar] [CrossRef]
- Timmusk, S.; Fossum, C.; Berg, M. Porcine circovirus type 2 replicase binds the capsid protein and an intermediate filament-like protein. J. Gen. Virol. 2006, 87, 3215–3223. [Google Scholar]






| Name | Oligonucleotide Sequence in 5′–3′ Direction | Restriction Site |
|---|---|---|
| pEGFP-ORF2 F | CTCAAGCTTATGAGACACAGAGCTATATT | HindIII |
| pEGFP-ORF2 R | GGTGGATCCTTAGAGAACGGACTTGTAAC | BamHI |
| pEGFP-ORF2-1 R | GGTGGATCCGTATGTGCCAGCTGTGGGCC | BamHI |
| pEGFP-ORF2-2 F | CTCAAGCTTTACACAAAGAAATACTCCAC | HindIII |
| pEGFP-ORF2-2 R | GGTGGATCCAAAGCTAATGGCAGTTTCCC | BamHI |
| pEGFP-ORF2-3 F | CTCAAGCTTGAATATTATAAGATACTAAA | HindIII |
| pEGFP-ORF2-3 R | GGTGGATCCGTTGAGCCATGGGGTGGGTC | BamHI |
| pEGFP-ORF2-4 F | CTCAAGCTTACATATGACCCCACCGTTCA | HindIII |
| pEGFP-ORF2-1-1 F | AGCTTATGAGACACAGAGCTATATTCAGAAGAAGAG | HindIII |
| pEGFP-ORF2-1-1 R | GATCCTCTTCTTCTGAATATAGCTCTGTGTCTCATA | BamHI |
| pEGFP-ORF2-1-2 F | AGCTTAGAAGAAGACCCCGCCCAAGGAGGCGACGACGCCACAGAAGGCGCG | HindIII |
| pEGFP-ORF2-1-2 R | GATCCGCGCCTTCTGTGGCGTCGTCGCCTCCTTGGGCGGGGTCTTCTTCTA | BamHI |
| pEGFP-ORF2-1-3 F | AGCTTTATGTCAGAAGAAAACTATTCATTAGGAGGCCCACAGCTGGCACATACG | HindIII |
| pEGFP-ORF2-1-3 R | GATCCGTATGTGCCAGCTGTGGGCCTCCTAATGAATAGTTTTCTTCTGACATAA | BamHI |
| pEGFP-ORF2-1-4 F | AGCTTAGAAGAAGACCCCGCCCAAGGAGGCGAG | HindIII |
| pEGFP-ORF2-1-4 R | GATCCTCGCCTCCTTGGGCGGGGTCTTCTTCTA | BamHI |
| pEGFP-ORF2-1-5 F | AGCTTAGAAGAAGACCCCGCCCAAGGAGGG | HindIII |
| pEGFP-ORF2-1-5 R | GATCCCCTCCTTGGGCGGGGTCTTCTTCTA | BamHI |
| pEGFP-ORF2-1-6 F | AGCTTGCAGCAGCACCCGCACCAAGGAGGCGACGAG | HindIII |
| pEGFP-ORF2-1-6 R | GATCCTCGTCGCCTCCTTGGTGCGGGTGCTGCTGCA | BamHI |
| pEGFP-ORF2-1-7 F | AGCTTAGAAGAAGACCCCGCGCAGCAGCAGCAGCAG | HindIII |
| pEGFP-ORF2-1-7 R | GATCCTGCTGCTGCTGCTGCGCGGGGTCTTCTTCTA | BamHI |
| pEGFP-ORF2-1-8 F | AGCTTCGACGACGCCACAGAAGGCGCG | HindIII |
| pEGFP-ORF2-1-8 R | GATCCGCGCCTTCTGTGGCGTCGTCGA | BamHI |
| pEGFP-ORF2-1-9 F | AGCTTCGACGCCACAGAAGGCGCG | HindIII |
| pEGFP-ORF2-1-9 R | GATCCGCGCCTTCTGTGGCGTCGA | BamHI |
| pEGFP-ORF2-1-10 F | AGCTTCGACGACGCCACAGAAGGGCAG | HindIII |
| pEGFP-ORF2-1-10 R | GATCCTGCCCTTCTGTGGCGTCGTCGA | BamHI |
| pEGFP-ORF2-1-11 F | AGCTTGCACGACGCCACAGAAGGCGCG | HindIII |
| pEGFP-ORF2-1-11 R | GATCCGCGCCTTCTGTGGCGTCGTGCA | BamHI |
| pEGFP-ORF2-1-12 F | AGCTTCGACGAGCAGCAGCAAGGCGCG | HindIII |
| pEGFP-ORF2-1-12 R | GATCCGCGCCTTGCTGCTGCTCGTCGA | BamHI |
| pEGFP-ORF2-1-13 F | AGCTTAGAAGAAAACTATTCATTAGGAGGCCCG | HindIII |
| pEGFP-ORF2-1-13 R | GATCCGGGCCTCCTAATGAATAGTTTTCTTCTA | BamHI |
| pEGFP-ORF2-1-14 F | AGCTTAGGCGCTATGTCAGAAGAAAACTAG | HindIII |
| pEGFP-ORF2-1-14 R | GATCCTAGTTTTCTTCTGACATAGCGCCTA | BamHI |
| pEGFP-ORF2-1-15 F | AGCTTAGAAAACTATTCATTAGGAGGCCCACAGCTGGCACATACG | HindIII |
| pEGFP-ORF2-1-15 R | GATCCGTATGTGCCAGCTGTGGGCCTCCTAATGAATAGTTTTCTA | BamHI |
| pEGFP-ORF2-1-16 F | AGCTTAGGCGCTATGTCGCAGCAGCACTATTCATTAGGAGGG | HindIII |
| pEGFP-ORF2-1-16 R | GATCCCCTCCTAATGAATAGTGCTGCTGCGACATAGCGCCTA | BamHI |
| pEGFP-ORF2-∆NLS 2,3 F1 | AAGACCCCGCCCAAGCCCACAGCTGGCACATAC | |
| pEGFP-ORF2-∆NLS 2,3 F2 | GAGACACAGAGCTATATTCAGAAGAAGACCCCGCCCAAG | |
| pEGFP-ORF2-∆NLS 1,3 F1 | CGACGACGCCACAGAAGGCGCCCCACAGCTGGCACATAC | |
| pEGFP-ORF2-∆NLS 1,3 F2 | CACAGAGCTATATTCCGACGACGCCACAGA | |
| pEGFP-ORF2-∆NLS 1,2 F | CACAGAGCTATATTCAGGCGCTATGTCAGA | |
| pEGFP-ORF2-∆NLS 1,2,3 F | CACAGAGCTATATTCCCCACAGCTGGCACATAC |
© 2019 by the authors. Licensee MDPI, Basel, Switzerland. This article is an open access article distributed under the terms and conditions of the Creative Commons Attribution (CC BY) license (http://creativecommons.org/licenses/by/4.0/).
Share and Cite
Mou, C.; Wang, M.; Pan, S.; Chen, Z. Identification of Nuclear Localization Signals in the ORF2 Protein of Porcine Circovirus Type 3. Viruses 2019, 11, 1086. https://doi.org/10.3390/v11121086
Mou C, Wang M, Pan S, Chen Z. Identification of Nuclear Localization Signals in the ORF2 Protein of Porcine Circovirus Type 3. Viruses. 2019; 11(12):1086. https://doi.org/10.3390/v11121086
Chicago/Turabian StyleMou, Chunxiao, Minmin Wang, Shuonan Pan, and Zhenhai Chen. 2019. "Identification of Nuclear Localization Signals in the ORF2 Protein of Porcine Circovirus Type 3" Viruses 11, no. 12: 1086. https://doi.org/10.3390/v11121086
APA StyleMou, C., Wang, M., Pan, S., & Chen, Z. (2019). Identification of Nuclear Localization Signals in the ORF2 Protein of Porcine Circovirus Type 3. Viruses, 11(12), 1086. https://doi.org/10.3390/v11121086
