Newcastle Disease Virus V Protein Promotes Viral Replication in HeLa Cells through the Activation of MEK/ERK Signaling
Abstract
1. Introduction
2. Materials and Methods
2.1. Main Materials
2.2. Main Experimental Steps
2.3. Statistical Analysis
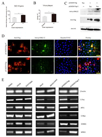
3. Results
3.1. NDV Replication Activates the ERK1/2 Pathway in HeLa Cells
3.2. U0126 and SCH772984 Inhibit NDV Replication in HeLa Cells
3.3. V protein Promotes Phosphorylation of ERK1/2 and Increases NDV Replication in HeLa Cells
4. Discussion
5. Conclusions
Author Contributions
Funding
Conflicts of Interest
References
- De, L.O.; Peeters, B. Complete nucleotide sequence of Newcastle disease virus: Evidence for the existence of a new genus within the subfamily Paramyxovirinae. J. Gen. Virol. 1999, 80, 131–136. [Google Scholar]
- Alexander, D.J. Newcastle disease and other avian paramyxoviruses. Rev. Sci. Tech. 2000, 19, 443–455. [Google Scholar] [CrossRef] [PubMed]
- Steward, M.; Vipond, I.B.; Millar, N.S.; Emmerson, P.T. RNA editing in Newcastle disease virus. J. Gen. Virol. 1993, 74, 2539–2547. [Google Scholar] [CrossRef] [PubMed]
- Huang, Z.; Krishnamurthy, S.; Panda, A.; Samal, S.K. Newcastle disease virus V protein is associated with viral pathogenesis and functions as an α interferon antagonist. J. Gen. Virol. 2003, 77, 8676–8685. [Google Scholar] [CrossRef]
- Park, M.S.; Shaw, M.L.; Muñozjordan, J.; Cros, J.F.; Nakaya, T.; Bouvier, N.; Palese, P.; Garcíasastre, A.; Basler, C.F. Newcastle Disease Virus (NDV)-Based Assay Demonstrates Interferon-Antagonist Activity for the NDV V Protein and the Nipah Virus V, W, and C Proteins. J. Gen. Virol. 2003, 77, 1501–1511. [Google Scholar] [CrossRef]
- Park, M.S.; Garcíasastre, A.; Cros, J.F.; Basler, C.F.; Palese, P. Newcastle Disease Virus V Protein Is a Determinant of Host Range Restriction. J. Gen. Virol. 2003, 77, 9522–9532. [Google Scholar] [CrossRef]
- Mansour, M.; Palese, P.; Zamarin, D. Oncolytic Specificity of Newcastle Disease Virus Is Mediated by Selectivity for Apoptosis-Resistant Cells. J. Gen. Virol. 2011, 85, 6015–6023. [Google Scholar]
- Chen, Z.; Gibson, T.B.; Robinson, F.; Silvestro, L.; Pearson, G.; Xu, B.; Wright, A.; Vanderbilt, C.; Cobb, M.H. MAP kinases. Chem. Rev. 2001, 101, 2449–2476. [Google Scholar] [CrossRef] [PubMed]
- Moser, L.A.; Schultzcherry, S. Suppression of Astrovirus Replication by an ERK1/2 Inhibitor. J. Gen. Virol. 2008, 82, 7475–7482. [Google Scholar] [CrossRef] [PubMed]
- Pinto, R.; Herold, S.; Cakarova, L.; Hoegner, K.; Lohmeyer, J.; Planz, O.; Pleschka, S. Inhibition of influenza virus-induced NF-κB and Raf/MEK/ERK activation can reduce both virus titers and cytokine expression simultaneously in vitro and in vivo. Antivir. Res. 2011, 90, 45–56. [Google Scholar] [CrossRef] [PubMed]
- Ford, P.W.; Bryan, B.A.; Dyson, O.F.; Weidner, D.A.; Chintalgattu, V.; Akula, S.M. Raf/MEK/ERK signalling triggers reactivation of Kaposi’s sarcoma-associated herpesvirus latency. J. Gen. Virol. 2006, 87, 1139–1144. [Google Scholar] [CrossRef] [PubMed]
- Zhu, X.; Zhou, F.; Qin, D.; Zeng, Y.; Lv, Z.; Yao, S.; Lu, C. Human immunodeficiency virus type 1 induces lytic cycle replication of Kaposi’s-sarcoma-associated herpesvirus: Role of Ras/c-Raf/MEK1/2, PI3K/AKT, and NF-κB signaling pathways. J. Mol. Biol. 2011, 410, 1035–1051. [Google Scholar] [CrossRef] [PubMed]
- Colao, I.; Pennisi, R.; Venuti, A.; Nygårdas, M.; Heikkilä, O.; Hukkanen, V.; Sciortino, M.T. The ERK-1 function is required for HSV-1-mediated G1/S progression in HEP-2 cells and contributes to virus growth. Sci. Rep. 2017, 7, 9176. [Google Scholar] [CrossRef] [PubMed]
- Dai, M.; Feng, M.; Liao, M.; Cao, W. Inhibition of ERK/MAPK suppresses avian leukosis virus subgroup A and B replication. Microb. Pathog. 2017, 102, 29–35. [Google Scholar] [CrossRef] [PubMed]
- Chuluunbaatar, U.; Roller, R.; Mohr, I. Suppression of extracellular signal-regulated kinase activity in herpes simplex virus 1-infected cells by the Us3 protein kinase. J. Gen. Virol. 2012, 86, 7771–7776. [Google Scholar] [CrossRef] [PubMed]
- Zhao, L.J.; Wang, W.; Wang, W.B.; Ren, H.; Qi, Z.T. Involvement of ERK pathway in interferon α-mediated antiviral activity against hepatitis C virus. Cytokine 2015, 72, 17–24. [Google Scholar] [CrossRef] [PubMed]
- Yin, R.; Liu, X.; Bi, Y.; Xie, G.; Zhang, P.; Meng, X.; Ai, L.; Xu, R.; Sun, Y.; Stoeger, T. Expression of Raf kinase inhibitor protein is downregulated in response to Newcastle disease virus infection to promote viral replication. J. Gen. Virol. 2015, 96, 2579–2586. [Google Scholar] [CrossRef] [PubMed]
- Macdonald, A.; Crowder, K.; Street, A.; Mccormick, C.; Saksela, K.; Harris, M. The Hepatitis C Virus Non-structural NS5A Protein Inhibits Activating Protein–1 Function by Perturbing Ras-ERK Pathway Signaling. J. Biol. Chem. 2003, 278, 17775–17784. [Google Scholar] [CrossRef] [PubMed]
- Erhardt, A.; Hassan, M.; Heintges, T.; Häussinger, D. Hepatitis C Virus Core Protein Induces Cell Proliferation and Activates ERK, JNK, and p38 MAP Kinases Together with the MAP Kinase Phosphatase MKP-1 in a HepG2 Tet-Off Cell Line. Virology 2002, 292, 272–284. [Google Scholar] [CrossRef] [PubMed]
- Marjuki, H.; Alam, M.I.; Ehrhardt, C.; Wagner, R.; Planz, O.; Klenk, H.D.; Ludwig, S.; Pleschka, S. Membrane accumulation of influenza A virus hemagglutinin triggers nuclear export of the viral genome via protein kinase Cα-mediated activation of ERK signaling. J. Biol. Chem. 2006, 281, 16707. [Google Scholar] [CrossRef] [PubMed]
- Pontes, M.S.; Van, W.C.; Nauwynck, H.; Verhasselt, B.; Favoreel, H.W. Pseudorabies virus glycoprotein gE triggers ERK1/2 phosphorylation and degradation of the pro-apoptotic protein Bim in epithelial cells. Virus Res. 2016, 213, 214–218. [Google Scholar] [CrossRef] [PubMed]
- Gao, X.; Hu, X.; Tong, L.; Liu, D.; Chang, X.; Wang, H.; Dang, R.; Wang, X.; Xiao, S.; Du, E. Construction of a camelid VHH yeast two-hybrid library and the selection of VHH against haemagglutinin-neuraminidase protein of the Newcastle disease virus. BMC Vet. Res. 2016, 12, 39. [Google Scholar] [CrossRef] [PubMed]
- Pap, M.; Bã, J.; Szeberenyi, J. Sensitivity of Human Malignant Melanoma Cell Lines to Newcastle Disease Virus. Anticancer Res. 2015, 35, 5401–5406. [Google Scholar] [PubMed]
- Jha, S.; Morris, E.J.; Hruza, A.; Mansueto, M.S.; Schroeder, G.; Arbanas, J.; Mcmasters, D.; Restaino, C.R.; Dayananth, P.; Black, S. Dissecting Therapeutic Resistance to ERK Inhibition. Mol. Cancer Ther. 2016, 15. [Google Scholar] [CrossRef] [PubMed]
- Morris, E.J.; Jha, S.; Restaino, C.R.; Dayananth, P.; Zhu, H.; Cooper, A.; Carr, D.; Deng, Y.; Jin, W.; Black, S. Discovery of a novel ERK inhibitor with activity in models of acquired resistance to BRAF and MEK inhibitors. Cancer Discov. 2013, 3, 742–750. [Google Scholar] [CrossRef] [PubMed]
- Schräder, T.; Dudek, S.; Schreiber, A.; Ehrhardt, C.; Planz, O.; Ludwig, S. The clinically approved MEK inhibitor Trametinib efficiently blocks influenza A virus propagation and cytokine expression. Antivir. Res. 2018, 157, 80–92. [Google Scholar] [CrossRef] [PubMed]
- Vahedi, F.; Lee, A.J.; Collins, S.E.; Chew, M.V.; Lusty, E.; Chen, B.; Dubey, A.; Richards, C.D.; Feld, J.J.; Russell, R.S. IL-15 and IFN-γ signal through the ERK pathway to inhibit HCV replication, independent of type I IFN signaling. Cytokine 2018. [Google Scholar] [CrossRef] [PubMed]
- Schneider, A.K.; Cama, G.; Ghuman, M.; Hughes, F.J.; Gharibi, B. Sprouty 2, an Early Response Gene Regulator of FosB and Mesenchymal Stem Cell Proliferation During Mechanical Loading and Osteogenic Differentiation. J. Cell. Biochem. 2017, 118, 2606–2614. [Google Scholar] [CrossRef] [PubMed]
- Burotto, M.; Chiou, V.L.; Lee, J.M.; Kohn, E.C. The MAPK pathway across different malignancies: A new perspective. Cancer 2015, 120, 3446–3456. [Google Scholar] [CrossRef] [PubMed]
- Morris, M.A.; Laverick, L.; Wei, W.; Davis, A.M.; O’Neill, S.; Wood, L.; Wright, J.; Dawson, C.W.; Young, L.S. The EBV-Encoded Oncoprotein, LMP1, Induces an Epithelial-to-Mesenchymal Transition (EMT) via Its CTAR1 Domain through Integrin-Mediated ERK-MAPK Signalling. Cancers 2018, 10, 130. [Google Scholar] [CrossRef] [PubMed]
- Park, G.B.; Kim, D.; Kim, Y.S.; Kim, S.; Lee, H.; Yang, J.W.; Hur, D.Y. The Epstein-Barr Virus Causes Epithelial—Mesenchymal Transition in Human Corneal Epithelial Cells Via Syk/Src and Akt/Erk Signaling Pathways. Investig. Ophthalmol. Vis. Sci. 2014, 55, 1770–1779. [Google Scholar] [CrossRef] [PubMed]
- Xin, L.; Ma, X.; Xiao, Z.; Yao, H.; Liu, Z. Coxsackievirus B3 induces autophagy in HeLa cells via the AMPK/MEK/ERK and Ras/Raf/MEK/ERK signaling pathways. Infect. Genet. Evol. 2015, 36, 46–54. [Google Scholar] [CrossRef] [PubMed]
- Xing, Z.; Cardona, C.J.; Anunciacion, J.; Adams, S.; Dao, N. Roles of the ERK MAPK in the regulation of proinflammatory and apoptotic responses in chicken macrophages infected with H9N2 avian influenza virus. J. Gen. Virol. 2010, 91, 343–351. [Google Scholar] [CrossRef] [PubMed]
- Ng, S.S.M.; Li, A.; Pavlakis, G.N.; Ozato, K.; Kino, T. Viral Infection Increases Glucocorticoid-Induced Interleukin-10 Production through ERK-Mediated Phosphorylation of the Glucocorticoid Receptor in Dendritic Cells: Potential Clinical Implications. PLoS ONE 2013, 8, e63587. [Google Scholar] [CrossRef] [PubMed]
- Woodson, E.N.; Anderson, M.S.; Loftus, M.S.; Kedes, D.H. Progressive Accumulation of Activated ERK2 within Highly Stable ORF45-Containing Nuclear Complexes Promotes Lytic Gammaherpesvirus Infection. PLoS Pathog. 2014, 10, e1004066. [Google Scholar] [CrossRef] [PubMed]
- Sun, Y.; Liu, W.Z.; Liu, T.; Feng, X.; Yang, N.; Zhou, H.F. Signaling pathway of MAPK/ERK in cell proliferation, differentiation, migration, senescence and apoptosis. J. Recept. Signal Transduct. Res. 2015, 35, 600–604. [Google Scholar] [CrossRef] [PubMed]
- Takahashi, T.; Suzuki, T. Role of sulfatide in influenza A virus replication. Biol. Pharm. Bull. 2015, 38, 809–816. [Google Scholar] [CrossRef] [PubMed]
- Shi, W.; Hou, X.; Peng, H.; Li, Z.; Li, Y.; Gu, Z.; Jiang, Q.; Shi, M.; Ji, Y.; Jiang, J. MEK/ERK signaling pathway is required for enterovirus 71 replication in immature dendritic cells. Virol. J. 2014, 11, 227. [Google Scholar] [CrossRef] [PubMed]
- Albarnaz, J.D.; Oliveira, L.C.D.; Torres, A.A.; Palhares, R.M.; Casteluber, M.C.; Rodrigues, C.M.; Cardozo, P.L.; Souza, A.M.R.D.; Pacca, C.C.; Ferreira, P.C.P. MEK/ERK activation plays a decisive role in yellow fever virus replication: Implication as an antiviral therapeutic target. Antiviral Res. 2014, 111, 82–92. [Google Scholar] [CrossRef] [PubMed]
- Brunetti, J.; Foscaldi, S.; Quintana, V.; Scolaro, L.; López, N.; Castilla, V. Role of the ERK1/2 Signaling Pathway in the Replication of Junín and Tacaribe Viruses. Viruses 2018, 10, 199. [Google Scholar] [CrossRef] [PubMed]
- Date, O.S.; Carbone, E.; Manjunath, R. Inhibition of ERK and proliferation in NK cell lines by soluble HLA-E released from Japanese encephalitis virus infected cells. Immunology Letters 2014, 162, 94–100. [Google Scholar]
- Kim, Y.; Lee, C. Extracellular signal-regulated kinase (ERK) activation is required for porcine epidemic diarrhea virus replication. Virology 2015, 484, 181–193. [Google Scholar] [CrossRef] [PubMed]
- Dai, M.; Min, F.; Yu, Y.; Wu, X.; Di, L.; Ming, L.; Cao, W. Exogenous avian leukosis virus-induced activation of the ERK/AP1 pathway is required for virus replication and correlates with virus-induced tumorigenesis. Sci. Rep. 2016, 6, 19226. [Google Scholar] [CrossRef] [PubMed]
- Zhu, M.; Duan, H.; Gao, M.; Zhang, H.; Peng, Y. Both ERK1 and ERK2 Are Required for Enterovirus 71 (EV71) Efficient Replication. Viruses 2015, 7, 1344–1356. [Google Scholar] [CrossRef] [PubMed]
- Zhao, L.J.; Wang, W.; Liu, Y.; Ren, H.; Qi, Z.T. Interference with ERK and STAT signaling pathways and inhibition of hepatitis C virus replication by ribavirin. Antivir. Res. 2012, 96, 260–268. [Google Scholar] [CrossRef] [PubMed]
- Zhao, L.J.; Wang, W.; Ren, H.; Qi, Z.T. ERK signaling is triggered by hepatitis C virus E2 protein through DC-SIGN. Cell Stress Chaperones 2013, 18, 495–501. [Google Scholar] [CrossRef] [PubMed]
- Huynh, V.T.; Lim, Y.S.; Tran, S.C.; Pham, T.M.; Nguyen, L.N.; Hwang, S.B. Hepatitis C Virus Nonstructural 5A Protein Interacts with Abelson Interactor 1 and Modulates Epidermal Growth Factor-Mediated MEK/ERK Signaling Pathway. J. Biol. Chem. 2016, 291. [Google Scholar] [CrossRef] [PubMed]
- Huang, W.R.; Chiu, H.C.; Liao, T.L.; Chuang, K.P.; Shih, W.L.; Liu, H.J. Avian Reovirus Protein p17 Functions as a Nucleoporin Tpr Suppressor Leading to Activation of p53, p21 and PTEN and Inactivation of PI3K/AKT/mTOR and ERK Signaling Pathways. PLoS ONE 2015, 10, e0133699. [Google Scholar] [CrossRef] [PubMed]
- Kang, M.H.; Banfield, B.W. Pseudorabies Virus Tegument Protein Us2 Recruits the Mitogen-Activated Protein Kinase Extracellular-Regulated Kinase (ERK) to Membranes through Interaction with the ERK Common Docking Domain. J. Virol. 2010, 84, 8398–8404. [Google Scholar] [CrossRef] [PubMed]
- Liu, X.; Li, Q.; Dowdell, K.; Fischer, E.R.; Cohen, J.I. Varicella-Zoster Virus ORF12 Protein Triggers Phosphorylation of ERK1/2 and Inhibits Apoptosis. J. Virol. 2012, 86, 3143–3151. [Google Scholar] [CrossRef] [PubMed]
- Chu, Z.L.; Wang, C.Y.; Tang, Q.X.; Shi, X.L.; Gao, X.L.; Ma, J.G.; Lu, K.J.; Han, Q.S.; Jia, Y.Q.; Wang, X.W.; et al. Newcastle disease virus V protein inhibits cell apoptosis and promotes viral replication by targeting CacyBP/SIP. Front. Cell. Infect. Microbiol. 2018, 8, 304. [Google Scholar] [CrossRef]



| Name | Source or Forward Primer 5′-3′ | Identifier or Reverse Primer 5′-3′ |
|---|---|---|
| Rabbit anti p-ERK1/2 antibody | Cell Signaling Technology | Cat #4370 |
| Mouse anti H3 antibody | Sungene Biotech | Cat #KM9005T |
| Chicken anti-NDV polyclonal | Immune serum | Prepared in our lab |
| Goat anti-IgY antibodies (488) | Abcam | Cat #ab150169 |
| Goat anti-mouse antibody (594) | Invitrogen | Cat #SA5-10168 |
| Methyl cellulose | Sigma-Aldrich | Cat #M7027 |
| Hoechst 33342 | Sigma-Aldrich | Cat # B2261 |
| Immobilon-P Membrane, PVDF | EMD-Millipore | Ca t# IPVH00010 |
| Clarity™ Western ECL | Bio-Rad | Cat #1705060 |
| 1st Strand cDNA Synthesis Kit | Takara | Cat #6210A |
| 2× PCR mixture (qRT-PCR Mix) | Gene Star | Cat #A301-01 |
| C-myc primer | CGTCCTCGGATTCTCTGCTC | GCTGGTGCATTTTCGGTTGT |
| C-fos primer | AGACCGAGCCCTTTGATGAC | TGGTGTGTTTCACGCACAGA |
| ATF1 primer | ACCTGGTTCAGCAGTTCAGG | TGGGGCAATGGCAATGTACT |
| CCND1 primer | CAATGACCCCGCACGATTTC | AAGTTGTTGGGGCTCCTCAG |
| SPRY2 primer | TCCATAAGCACGGTCAGCTC | GCTTGTCGCAGATCCAGTCT |
| β-Actin primer | AGACCTGTACGCCAACACAG | TTCTGCATCCTGTCGGCAAT |
| V (clone) | GAATTCATGGCGACCTTTACAGACGC | CTCGAGTTACTTACCCTCTGTGATATCG |
| NDV M gene | AAGAAGCAAATCGCCCC | ACGCTTCCTAGGCAGAG |
| NDV-specific reverse-transcription primer | AGGGTTCCCGTTCATTCAG |
© 2018 by the authors. Licensee MDPI, Basel, Switzerland. This article is an open access article distributed under the terms and conditions of the Creative Commons Attribution (CC BY) license (http://creativecommons.org/licenses/by/4.0/).
Share and Cite
Chu, Z.; Ma, J.; Wang, C.; Lu, K.; Li, X.; Liu, H.; Wang, X.; Xiao, S.; Yang, Z. Newcastle Disease Virus V Protein Promotes Viral Replication in HeLa Cells through the Activation of MEK/ERK Signaling. Viruses 2018, 10, 489. https://doi.org/10.3390/v10090489
Chu Z, Ma J, Wang C, Lu K, Li X, Liu H, Wang X, Xiao S, Yang Z. Newcastle Disease Virus V Protein Promotes Viral Replication in HeLa Cells through the Activation of MEK/ERK Signaling. Viruses. 2018; 10(9):489. https://doi.org/10.3390/v10090489
Chicago/Turabian StyleChu, Zhili, Jiangang Ma, Caiying Wang, Kejia Lu, Xiaoqin Li, Haijin Liu, Xinglong Wang, Sa Xiao, and Zengqi Yang. 2018. "Newcastle Disease Virus V Protein Promotes Viral Replication in HeLa Cells through the Activation of MEK/ERK Signaling" Viruses 10, no. 9: 489. https://doi.org/10.3390/v10090489
APA StyleChu, Z., Ma, J., Wang, C., Lu, K., Li, X., Liu, H., Wang, X., Xiao, S., & Yang, Z. (2018). Newcastle Disease Virus V Protein Promotes Viral Replication in HeLa Cells through the Activation of MEK/ERK Signaling. Viruses, 10(9), 489. https://doi.org/10.3390/v10090489

