Platycodin D Suppresses Type 2 Porcine Reproductive and Respiratory Syndrome Virus In Primary and Established Cell Lines
Abstract
1. Introduction
2. Materials and Methods
2.1. Cell Lines and Viruses
2.2. Preparation of PD and Chemicals
2.3. Cytotoxicity Assay
2.4. Antiviral Activity Assay
2.5. Indirect Immunofluorescence Assay (IFA)
2.6. Real-Time Reverse-Transcription PCR (RT-PCR)
2.7. Western Blot Analysis
2.8. PRRSV Binding Assay
2.9. PRRSV Internalization Assay
2.10. PRRSV RNA Replication Assay
2.11. PRRSV Release Assay
2.12. PD Pretreatment on Marc-145 Cells
2.13. Direct PRRSV-PD Interaction
2.14. HPLC-MS/MS Analysis
2.15. Cell-to-Cell Spreading Assay
2.16. Statistical Analysis
3. Results
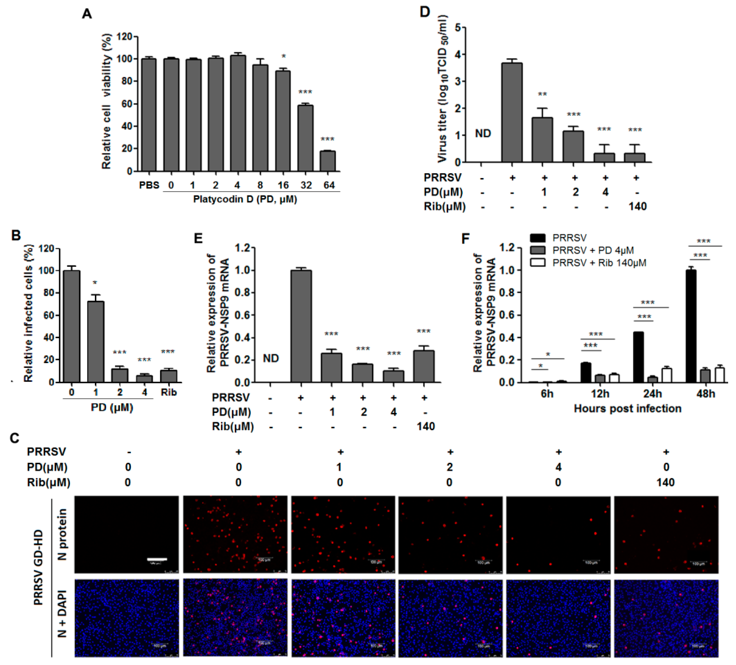
3.1. PD Inhibits PRRSV Infection in MARC-145 Cells
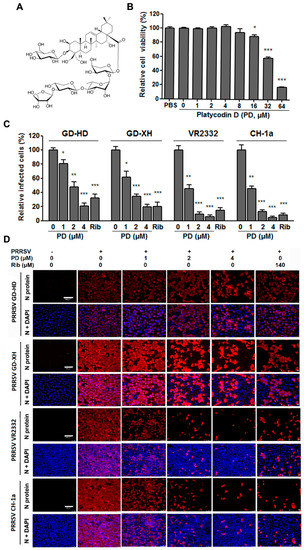
3.2. PD Inhibits PRRSV Infection in PAMs
3.3. PD Blocks Attachment and Internalization of PRRSV
3.4. PD Inhibits Viral RNA Replication and Blocks Progeny Virus Release
3.5. Pre-Treatment of PD Does Not Affect MARC-145 Cell Susceptibility to PRRSV
3.6. PD Directly Interacts with PRRSV
3.7. PD Inhibits Cell-to-Cell PRRSV Spreading in Cell Culture
3.8. PD Treatment Reduces Cytokine Gene Expression by PRRSV-Infected PAMs
4. Discussion
Supplementary Materials
Author Contributions
Funding
Conflicts of Interest
References
- Van Breedam, W.; Van Gorp, H.; Zhang, J.Q.; Crocker, P.R.; Delputte, P.L.; Nauwynck, H.J. The M/GP(5) glycoprotein complex of porcine reproductive and respiratory syndrome virus binds the sialoadhesin receptor in a sialic acid-dependent manner. PLoS Pathog. 2010, 6, e1000730. [Google Scholar] [CrossRef] [PubMed]
- Buddaert, W.; Van Reeth, K.; Pensaert, M. In vivo and in vitro interferon (IFN) studies with the porcine reproductive and respiratory syndrome virus (PRRSV). In Coronaviruses and Arteriviruses; Enjuanes, L., Siddell, S.G., Spaan, W., Eds.; Plenum Press Div Plenum Publishing Corp.: New York, NY, USA, 1998; Volume 440, pp. 461–467. [Google Scholar]
- Lunney, J.K.; Benfield, D.A.; Rowland, R.R.R. Porcine reproductive and respiratory syndrome virus: An update on an emerging and re-emerging viral disease of swine. Virus Res. 2010, 154, 1–6. [Google Scholar] [CrossRef] [PubMed]
- Hanada, K.; Suzuki, Y.; Nakane, T.; Hirose, O.; Gojobori, T. The origin and evolution of porcine reproductive and respiratory syndrome viruses. Mol. Biol. Evol. 2005, 22, 1024–1031. [Google Scholar] [CrossRef] [PubMed]
- Baron, T.; Albina, E.; Leforban, Y.; Madec, F.; Guilmoto, H.; Plana Duran, J.; Vannier, P. Report on the first outbreaks of the porcine reproductive and respiratory syndrome (PRRS) in France. Diagnosis and viral isolation. Ann. Rech. Vet. 1992, 23, 161–166. [Google Scholar] [PubMed]
- Tian, K.; Yu, X.; Zhao, T.; Feng, Y.; Cao, Z.; Wang, C.; Hu, Y.; Chen, X.; Hu, D.; Tian, X.; et al. Emergence of Fatal PRRSV Variants: Unparalleled Outbreaks of Atypical PRRS in China and Molecular Dissection of the Unique Hallmark. PLoS ONE 2007, 2, e526. [Google Scholar] [CrossRef] [PubMed]
- Jiang, Z.H.; Zhou, X.; Michal, J.J.; Wu, X.L.; Zhang, L.F.; Zhang, M.; Ding, B.; Liu, B.; Manoranjan, V.S.; Neill, J.D.; et al. Reactomes of Porcine Alveolar Macrophages Infected with Porcine Reproductive and Respiratory Syndrome Virus. PLoS ONE 2013, 8, 31. [Google Scholar] [CrossRef] [PubMed]
- Huang, Y.W.; Meng, X.J. Novel strategies and approaches to develop the next generation of vaccines against porcine reproductive and respiratory syndrome virus (PRRSV). Virus Res. 2010, 154, 141–149. [Google Scholar] [CrossRef] [PubMed]
- Li, Y.F.; Wang, X.L.; Bo, K.T.; Wang, X.W.; Tang, B.; Yang, B.S.; Jiang, W.; Jiang, P. Emergence of a highly pathogenic porcine reproductive and respiratory syndrome virus in the Mid-Eastern region of China. Vet. J. 2007, 174, 577–584. [Google Scholar] [CrossRef] [PubMed]
- Burkard, C.; Opriessnig, T.; Mileham, A.J.; Stadejek, T.; Ait-Ali, T.; Lillico, S.G.; Whitelaw, C.B.A.; Archibald, A.L. Pigs Lacking the Scavenger Receptor Cysteine-Rich Domain 5 of CD163 Are Resistant to Porcine Reproductive and Respiratory Syndrome Virus 1 Infection. J. Virol. 2018, 92, 16. [Google Scholar] [CrossRef] [PubMed]
- Zhang, Q.; Yoo, D. PRRS virus receptors and their role for pathogenesis. Vet. Microbiol. 2015, 177, 229–241. [Google Scholar] [CrossRef] [PubMed]
- Lunney, J.K.; Fang, Y.; Ladinig, A.; Chen, N.; Li, Y.; Rowland, B.; Renukaradhya, G.J. Porcine Reproductive and Respiratory Syndrome Virus (PRRSV): Pathogenesis and Interaction with the Immune System. In Annual Review of Animal Biosciences; Lewin, H.A., Roberts, R.M., Eds.; 2016; Volume 4, pp. 129–154. [Google Scholar]
- Song, J.; Shen, D.; Cui, J.; Zhao, B.H. Accelerated evolution of PRRSV during recent outbreaks in China. Virus Genes 2010, 41, 241–245. [Google Scholar] [CrossRef] [PubMed]
- Han, J.; Zhou, L.; Ge, X.; Guo, X.; Yang, H. Pathogenesis and control of the Chinese highly pathogenic porcine reproductive and respiratory syndrome virus. Vet. Microbiol. 2017, 209, 30–47. [Google Scholar] [CrossRef] [PubMed]
- Du, T.; Nan, Y.; Xiao, S.; Zhao, Q.; Zhou, E.-M. Antiviral Strategies against PRRSV Infection. Trends. Microbiol. 2017, 25, 968–979. [Google Scholar] [CrossRef] [PubMed]
- Wang, L.; Xiao, S.; Gao, J.; Liu, M.; Zhang, X.; Li, M.; Zhao, G.; Mo, D.; Liu, X.; Chen, Y. Inhibition of replication of porcine reproductive and respiratory syndrome virus by hemin is highly dependent on heme oxygenase-1, but independent of iron in MARC-145 cells. Antiviral Res. 2014, 105, 39–46. [Google Scholar] [CrossRef] [PubMed]
- Koehn, F.E.; Carter, G.T. The evolving role of natural products in drug discovery. Nat. Rev. Drug Discov. 2005, 4, 206–220. [Google Scholar] [CrossRef] [PubMed]
- Yang, Q.; Gao, L.; Si, J.; Sun, Y.; Liu, J.; Cao, L.; Feng, W.-H. Inhibition of porcine reproductive and respiratory syndrome virus replication by flavaspidic acid AB. Antiviral Res. 2013, 97, 66–73. [Google Scholar] [CrossRef] [PubMed]
- Duan, E.; Wang, D.; Fang, L.; Ma, J.; Luo, J.; Chen, H.; Li, K.; Xiao, S. Suppression of porcine reproductive and respiratory syndrome virus proliferation by glycyrrhizin. Antiviral Res. 2015, 120, 122–125. [Google Scholar] [CrossRef] [PubMed]
- Xie, Y.; Ye, Y.-P.; Sun, H.-X.; Li, D. Contribution of the glycidic moieties to the haemolytic and adjuvant activity of platycodigenin-type saponins from the root of Platycodon grandiflorum. Vaccine 2008, 26, 3452–3460. [Google Scholar] [CrossRef] [PubMed]
- Xie, Y.; Sun, H.X.; Li, D. Platycodin D is a potent adjuvant of specific cellular and humoral immune responses against recombinant hepatitis B antigen. Vaccine 2009, 27, 757–764. [Google Scholar] [CrossRef] [PubMed]
- Khan, M.; Maryam, A.; Zhang, H.; Mehmood, T.; Ma, T. Killing cancer with platycodin D through multiple mechanisms. J. Cell. Mol. Med. 2016, 20, 389–402. [Google Scholar] [CrossRef] [PubMed]
- Fu, Y.; Xin, Z.; Liu, B.; Wang, J.; Wang, J.; Zhang, X.; Wang, Y.; Li, F. Platycodin D Inhibits Inflammatory Response in LPS-Stimulated Primary Rat Microglia Cells through Activating LXRalpha-ABCA1 Signaling Pathway. Front. Immunol. 2017, 8, 1929. [Google Scholar] [CrossRef] [PubMed]
- Kim, T.-W.; Lim, J.-H.; Song, I.-B.; Park, S.-J.; Yang, J.-W.; Shin, J.C.; Suh, J.-W.; Son, H.-Y.; Cho, E.-S.; Kim, M.-S.; et al. Hepatoprotective and Anti-Hepatitis C Viral Activity of Platycodon grandiflorum Extract on Carbon Tetrachloride-Induced Acute Hepatic Injury in Mice. J. Nutr. Sci. Vitaminol. 2012, 58, 187–194. [Google Scholar] [CrossRef] [PubMed]
- Kim, H.S.; Kwang, J.; Yoon, I.J.; Joo, H.S.; Frey, M.L. Enhanced replication of porcine reproductive and respiratory syndrome (PRRS) virus in a homogeneous subpopulation of MA-104 cell line. Arch. Virol. 1993, 133, 477–483. [Google Scholar] [CrossRef] [PubMed]
- Ait-Ali, T.; Wilson, A.D.; Westcott, D.G.; Clapperton, M.; Waterfall, M.; Mellencamp, M.A.; Drew, T.W.; Bishop, S.C.; Archibald, A.L. Innate immune responses to replication of porcine reproductive and respiratory syndrome virus in isolated Swine alveolar macrophages. Viral Immunol. 2007, 20, 105–118. [Google Scholar] [CrossRef] [PubMed]
- Xie, J.X.; Zhu, W.J.; Chen, Y.; Wei, C.Y.; Zhou, P.; Zhang, M.Z.; Huang, Z.; Sun, L.; Su, S.; Zhang, G.H. Molecular epidemiology of PRRSV in South China from 2007 to 2011 based on the genetic analysis of ORF5. Microb. Pathog. 2013, 63, 30–36. [Google Scholar] [CrossRef] [PubMed]
- Greig, A. The use of a microtitration technique for the routine assay of African swine fever virus. Brief Report. Arch. Virol. 1975, 47, 287–289. [Google Scholar] [CrossRef] [PubMed]
- Ma, S.C.; Du, J.; But, P.P.H.; Deng, X.L.; Zhang, Y.W.; Ooi, V.E.C.; Xu, H.X.; Lee, S.H.S.; Lee, S.F. Antiviral Chinese medicinal herbs against respiratory syncytial virus. J. Ethnopharmacol. 2002, 79, 205–211. [Google Scholar] [CrossRef]
- Rao, X.; Huang, X.; Zhou, Z.; Lin, X. An improvement of the 2^(-delta delta CT) method for quantitative real-time polymerase chain reaction data analysis. Biostat. Bioinforma. Biomath. 2013, 3, 71–85. [Google Scholar] [PubMed]
- Schmittgen, T.D.; Livak, K.J. Analyzing real-time PCR data by the comparative CT method. Nature Prot. 2008, 3, 1101–1108. [Google Scholar] [CrossRef]
- Nauwynck, H.J.; Duan, X.; Favoreel, H.W.; Van Oostveldt, P.; Pensaert, M.B. Entry of porcine reproductive and respiratory syndrome virus into porcine alveolar macrophages via receptor-mediated endocytosis. J. Gen. Virol. 1999, 80, 297–305. [Google Scholar] [CrossRef] [PubMed]
- Deaton, M.K.; Spear, A.; Faaberg, K.S.; Pegan, S.D. The vOTU domain of highly-pathogenic porcine reproductive and respiratory syndrome virus displays a differential substrate preference. Virology 2014, 454, 247–253. [Google Scholar] [CrossRef] [PubMed]
- Meier, W.A.; Galeota, J.; Osorio, F.A.; Husmann, R.J.; Schnitzlein, W.M.; Zuckermann, F.A. Gradual development of the interferon-gamma response of swine to porcine reproductive and respiratory syndrome virus infection or vaccination. Virology 2003, 309, 18–31. [Google Scholar] [CrossRef]
- Lopez, O.J.; Oliveira, M.F.; Alvarez Garcia, E.; Kwon, B.J.; Doster, A.; Osorio, F.A. Protection against porcine reproductive and respiratory syndrome virus (PRRSV) infection through passive transfer of PRRSV-neutralizing antibodies is dose dependent. Clin. Vacc. Immunol. 2007, 14, 269–275. [Google Scholar] [CrossRef] [PubMed]
- Khatun, A.; Shabir, N.; Yoon, K.J.; Kim, W.I. Effects of ribavirin on the replication and genetic stability of porcine reproductive and respiratory syndrome virus. BMC Vet. Res. 2015, 11, 21. [Google Scholar] [CrossRef] [PubMed]
- Nauwynck, H.J.; Duan, X.; Favoreel, H.W.; Van Oostveldt, P.; Pensaert, M.B. Entry of porcine reproductive and respiratory syndrome virus. J. Gen. Virol. 1999, 80, 297–305. [Google Scholar] [CrossRef] [PubMed]
- Vanderheijden, N.; Delputte, P.L.; Favoreel, H.W.; Vandekerckhove, J.; Van Damme, J.; van Woensel, P.A.; Nauwynck, H.J. Involvement of Sialoadhesin in Entry of Porcine Reproductive and Respiratory Syndrome Virus into Porcine Alveolar Macrophages. J. Virol. 2003, 77, 8207–8215. [Google Scholar] [CrossRef] [PubMed]
- Van Breedam, W.; Delputte, P.L.; Van Gorp, H.; Misinzo, G.; Vanderheijden, N.; Duan, X.; Nauwynck, H.J. Porcine reproductive and respiratory syndrome virus entry into the porcine macrophage. J. Gen. Virol. 2010, 91, 1659–1667. [Google Scholar] [CrossRef] [PubMed]
- Kim, J.-W.; Park, S.J.; Lim, J.H.; Yang, J.W.; Shin, J.C.; Lee, S.W.; Suh, J.W.; Hwang, S.B. Triterpenoid Saponins Isolated from Platycodon grandiflorum Inhibit Hepatitis C Virus Replication. Evid. Based Complement Alternat. Med. 2013, 560417. [Google Scholar]
- Duan, X.; Nauwynck, H.J.; Pensaert, M.B. Virus quantification and identification of cellular targets in the lungs and lymphoid tissues of pigs at different time intervals after inoculation with porcine reproductive and respiratory syndrome virus (PRRSV). Vet. Microbiol. 1997, 56, 9–19. [Google Scholar] [CrossRef]
- Qiao, S.; Feng, L.; Bao, D.; Guo, J.; Wan, B.; Xiao, Z.; Yang, S.; Zhang, G. Porcine reproductive and respiratory syndrome virus and bacterial endotoxin act in synergy to amplify the inflammatory response of infected macrophages. Vet. Microbiol. 2011, 149, 213–220. [Google Scholar] [CrossRef] [PubMed]
- Murtaugh, M.P.; Baarsch, M.J.; Zhou, Y.; Scamurra, R.W.; Lin, G. Inflammatory cytokines in animal health and disease. Vet. Immunol. Immunopathol. 1996, 54, 45–55. [Google Scholar] [CrossRef]
- Baum, A.; Garcia-Sastre, A. Induction of type I interferon by RNA viruses: Cellular receptors and their substrates. Amino Acids 2010, 38, 1283–1299. [Google Scholar] [CrossRef] [PubMed]
- Sun, Y.; Han, M.Y.; Kim, C.; Calvert, J.G.; Yoo, D. Interplay between Interferon-Mediated Innate Immunity and Porcine Reproductive and Respiratory Syndrome Virus. Viruses-Basel 2012, 4, 424–446. [Google Scholar] [CrossRef] [PubMed]
- Kang, H.; Lee, C. Sasa quelpaertensis Nakai extract suppresses porcine reproductive and respiratory syndrome virus replication and modulates virus-induced cytokine production. Arch. Virol. 2015, 160, 1977–1988. [Google Scholar] [CrossRef] [PubMed]
- Natoli, G.; Costanzo, A.; Guido, F.; Moretti, F.; Levrero, M. Apoptotic, non-apoptotic, and anti-apoptotic pathways of tumor necrosis factor signalling. Biochem. Pharmacol. 1998, 56, 915–920. [Google Scholar] [CrossRef]
- Smith, C.A.; Farrah, T.; Goodwin, R.G. The TNF receptor superfamily of cellular and viral proteins: Activation, costimulation, and death. Cell 1994, 76, 959–962. [Google Scholar] [CrossRef]
- Lopez-Fuertes, L.; Campos, E.; Domenech, N.; Ezquerra, A.; Castro, J.M.; Dominguez, J.; Alonso, F. Porcine reproductive and respiratory syndrome (PRRS) virus down-modulates TNF-α production in infected macrophages. Virus Res. 2000, 69, 41–46. [Google Scholar] [CrossRef]
- Renson, P.; Rose, N.; Le Dimna, M.; Mahe, S.; Keranflec’h, A.; Paboeuf, F.; Belloc, C.; Le Potier, M.F.; Bourry, O. Dynamic changes in bronchoalveolar macrophages and cytokines during infection of pigs with a highly or low pathogenic genotype 1 PRRSV strain. Vet. Res. 2017, 48, 15. [Google Scholar] [CrossRef] [PubMed]
- Tao, W.; Su, Q.; Wang, H.; Guo, S.; Chen, Y.; Duan, J.; Wang, S. Platycodin D attenuates acute lung injury by suppressing apoptosis and inflammation in vivo and in vitro. Inter. Immunopharmacol. 2015, 27, 138–147. [Google Scholar] [CrossRef] [PubMed]
- Thanawongnuwech, R.; Brown, G.B.; Halbur, P.G.; Roth, J.A.; Royer, R.L.; Thacker, B.J. Pathogenesis of porcine reproductive and respiratory syndrome virus-induced increase in susceptibility to Streptococcus suis infection. Vet. Pathol. 2000, 37, 143–152. [Google Scholar] [CrossRef] [PubMed]
- Xu, M.; Wang, S.; Li, L.; Lei, L.; Liu, Y.; Shi, W.; Wu, J.; Li, L.; Rong, F.; Xu, M.; et al. Secondary infection with Streptococcus suis serotype 7 increases the virulence of highly pathogenic porcine reproductive and respiratory syndrome virus in pigs. Virol. J. 2010, 7, 184. [Google Scholar] [CrossRef] [PubMed]






| Name a | Sequences 5′ to 3′ |
|---|---|
| NSP9-F | 5′- CTAAGAGAGGTGGCCTGTCG -3′ |
| NSP9-R | 5′- GAGACTCGGCATACAGCACA -3′ |
| GAPDH-F | 5′- GCAAAGACTGAACCCACTAATTT -3′ |
| GAPDH-R | 5′- TTGCCTCTGTTGTTACTTGGAGAT -3′ |
| IFN-α-F | 5′- AGAGCCTCCTGCACCAGTTCT -3 |
| IFN-α-R | 5′- TCACTCCTTCTTCCTG -3′ |
| IFN-β-F | 5′- AGCACTGGCTGGAATGAAACCG -3′ |
| IFN-β-R | 5′- CTCCAGGTCATCCATCTGCCCA -3′ |
| IL-1α-F | 5′- CGATGCCCAGCTGTCTTCCCT -3′ |
| IL-1α-R | 5′- CGATGCCCAGCTGTCTTCCCT -3′ |
| IL-6-F | 5′- TGCCGGCCTGCTGGATAAGC -3′ |
| IL-6-R | 5′- TGGCCCTCAGGCTGAACTGC -3′ |
| IL-8-F | 5′- CACTGTGAAAATTCAGAAATCATTGTTA -3′ |
| IL-8-R | 5′- CTTCACAAATACCTGCACAACCTTC -3′ |
| TNF-α-F | 5′- GCTGGGTGCCAAGGACAGAGG -3′ |
| TNF-α-R | 5′- TGGTGGTGCCGACAGATGG -3′ |
| PRRSV Strain | ||||
|---|---|---|---|---|
| GD-HD | GD-XH | VR2332 | CH-1a | |
| a EC50 (μM) | 1.76 ± 0.40 | 1.30 ± 0.34 | 0.80 ± 0.29 | 0.74 ± 0.25 |
| b Selectivity index (SI) | 21 | 27 | 45 | 49 |
© 2018 by the authors. Licensee MDPI, Basel, Switzerland. This article is an open access article distributed under the terms and conditions of the Creative Commons Attribution (CC BY) license (http://creativecommons.org/licenses/by/4.0/).
Share and Cite
Zhang, M.; Du, T.; Long, F.; Yang, X.; Sun, Y.; Duan, M.; Zhang, G.; Liu, Y.; Zhou, E.-m.; Chen, W.; et al. Platycodin D Suppresses Type 2 Porcine Reproductive and Respiratory Syndrome Virus In Primary and Established Cell Lines. Viruses 2018, 10, 657. https://doi.org/10.3390/v10110657
Zhang M, Du T, Long F, Yang X, Sun Y, Duan M, Zhang G, Liu Y, Zhou E-m, Chen W, et al. Platycodin D Suppresses Type 2 Porcine Reproductive and Respiratory Syndrome Virus In Primary and Established Cell Lines. Viruses. 2018; 10(11):657. https://doi.org/10.3390/v10110657
Chicago/Turabian StyleZhang, Mingxin, Taofeng Du, Feixiang Long, Xia Yang, Yankuo Sun, Mubing Duan, Guihong Zhang, Yahong Liu, En-min Zhou, Weisan Chen, and et al. 2018. "Platycodin D Suppresses Type 2 Porcine Reproductive and Respiratory Syndrome Virus In Primary and Established Cell Lines" Viruses 10, no. 11: 657. https://doi.org/10.3390/v10110657
APA StyleZhang, M., Du, T., Long, F., Yang, X., Sun, Y., Duan, M., Zhang, G., Liu, Y., Zhou, E.-m., Chen, W., & Chen, J. (2018). Platycodin D Suppresses Type 2 Porcine Reproductive and Respiratory Syndrome Virus In Primary and Established Cell Lines. Viruses, 10(11), 657. https://doi.org/10.3390/v10110657

