Population Structure and Prediction of Potential Suitable Areas of Anemone davidii Franch. (Ranunculaceae) from Southwestern China
Abstract
1. Introduction
2. Materials and Methods
2.1. Materials and Data Sources
2.2. GBS and SNP Calling
2.3. Phylogenetic Tree, Principal Components, and Population Structure Analyses
2.4. Genetic Differentiation and Gene Flow Analysis
2.5. Ecological Models for Different Time Periods
3. Results
3.1. Sequencing Data and Genetic Diversity Analysis
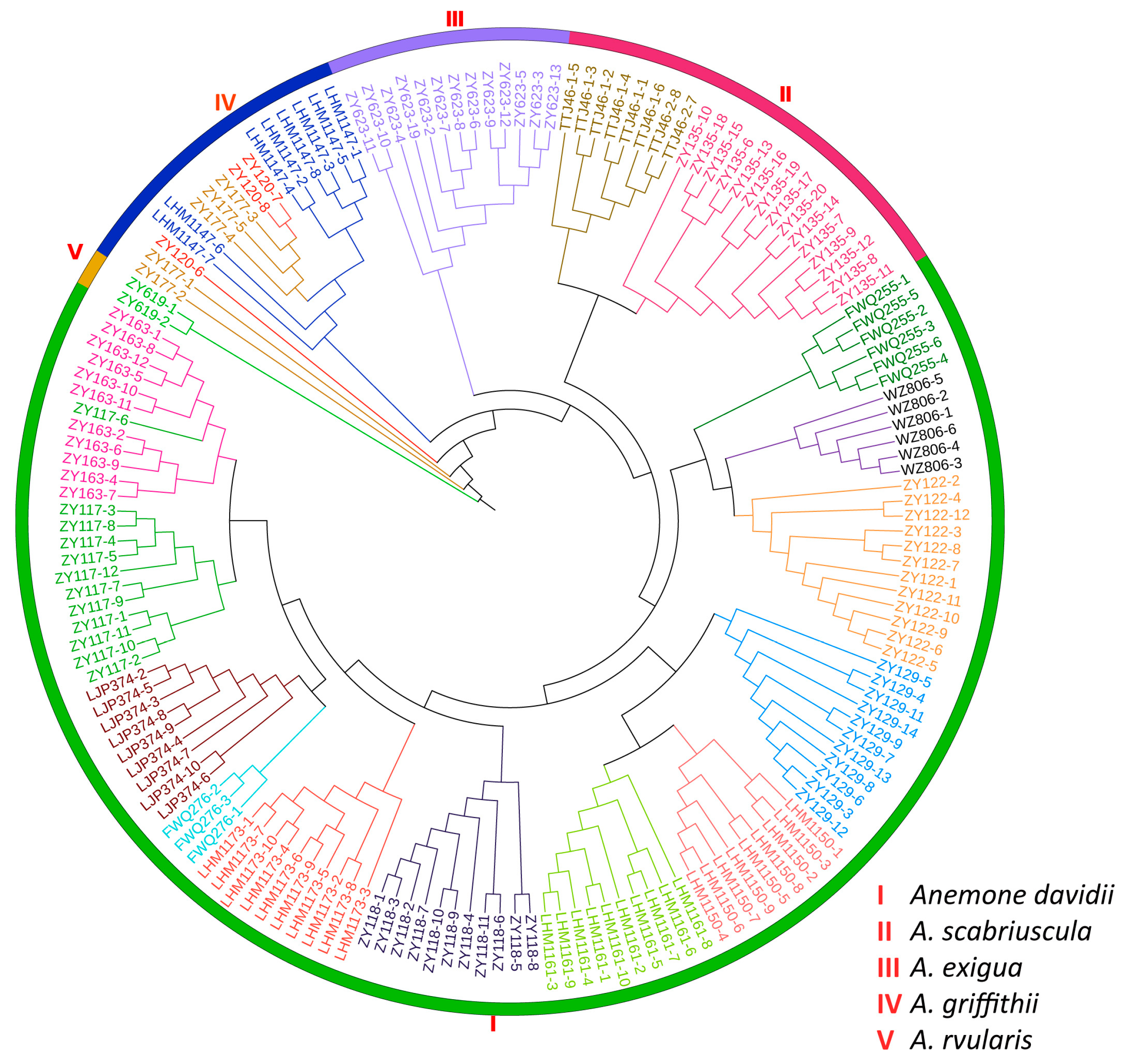
3.2. Phylogenetic Relationships, Population Structure, and PCA
3.3. Genetic Differentiation and Gene Flow
3.4. Key Environmental Variables
3.5. Past, Present, and Future Distribution Trends of A. davidii
4. Discussion
4.1. Low Genetic Diversity and Implications for Conservation
4.2. Shallow Population Structure and High Gene Flow
4.3. Climatic Niche and Projected Range Contraction
4.4. An Integrated Vulnerability Assessment for Conservation
5. Conclusions
Supplementary Materials
Author Contributions
Funding
Data Availability Statement
Acknowledgments
Conflicts of Interest
References
- Wang, W.T. Anemone L. In Flora Reipublicae Popularis Sinicae; Editorial Committee of Flora of China, Ed.; Science Press: Beijing, China, 1980; Volume 27, pp. 1–56. [Google Scholar]
- Wang, W. A new classification of Anemone (Ranunculaceae) of China. Guihaia 2021, 41, 1–118. [Google Scholar]
- Hao, D.C.; Gu, X.; Xiao, P. Anemone medicinal plants: Ethnopharmacology, phytochemistry and biology. Acta Pharm. Sin. B 2017, 7, 146–158. [Google Scholar] [CrossRef] [PubMed]
- Peng, S.L.; Liao, X.; Wang, F.T.; Ding, L.S. Antitumor effect of the saponins from Anemone davidii. Nat. Prod. Res. Dev. 2001, 5, 60–62. [Google Scholar]
- Wang, W.T.; Ziman, S.N.; Dutton, B.E. Anemone L. In Flora of China; Wu, Z.Y., Raven, P.H., Eds.; Science Press: Beijing, China; Missouri Botanical Garden Press: St. Louis, MO, USA, 2001; Volume 6, pp. 307–328. [Google Scholar]
- Zhang, Y.; Yang, Q.E. Notes on the geographical range of Anemone davidii (Ranunculaceae) with special reference to pollen morphology. J. Tropl Subtrop. Bot. 2015, 23, 25–30. [Google Scholar]
- Frankham, R. Genetics and extinction. Biol. Conserv. 2005, 126, 131–140. [Google Scholar] [CrossRef]
- Wang, R.; Xia, Y.; Shen, Z.; Wang, Y.; Zhou, X.; Xiang, M.; Yang, Y. Genetic diversity analysis and potential suitable habitat of Chuanminshen violaceum for climate change. Ecol. Inform. 2023, 77, 102209. [Google Scholar] [CrossRef]
- Brown, G.R.; Gill, G.P.; Kuntz, R.J.; Langley, C.H.; Neale, D.B. Nucleotide diversity and linkage disequilibrium in loblolly pine. Proc. Natl. Acad. Sci. USA 2004, 101, 15255–15260. [Google Scholar]
- Pereira-Dias, L.; Vilanova, S.; Fita, A.; Prohens, J.; Rodríguez-Burruezo, A. Genetic diversity, population structure, and relationships in a collection of pepper (Capsicum spp.) landraces from the Spanish centre of diversity revealed by genotyping-by-sequencing (GBS). Hortic. Res. 2019, 6, 54. [Google Scholar]
- Sahoo, B.; Das, G.; Nandanpawar, P.; Priyadarshini, N.; Sahoo, L.; Meher, P.K.; Udit, U.K.; Sundaray, J.K.; Das, P. Genetic diversity and genome-scale population structure of wild Indian major carp, Labeo catla (Hamilton, 1822), revealed by genotyping-by-sequencing. Front. Genet. 2023, 14, 1166385. [Google Scholar] [CrossRef]
- Zhu, X.; Tang, J.; Jiang, H.; Yang, Y.; Chen, Z.; Zou, R.; Xu, A.; Luo, Y.; Deng, Z.; Wei, X. Genomic evidence reveals high genetic diversity in a narrowly distributed species and natural hybridization risk with a widespread species in the genus Geodorum. BMC Plant Biol. 2023, 23, 317. [Google Scholar] [CrossRef]
- Leaché, A.D.; Oaks, J.R. The utility of single nucleotide polymorphism (SNP) data in phylogenetics. Annu. Rev. Ecol. Evol. Syst. 2017, 48, 69–84. [Google Scholar] [CrossRef]
- Jiang, X.; Fang, Z.; Lai, J.; Wu, Q.; Wu, J.; Gong, B.; Wang, Y. Genetic diversity and population structure of Chinese chestnut (Castanea mollissima Blume) cultivars revealed by GBS resequencing. Plants 2022, 11, 3524. [Google Scholar] [CrossRef] [PubMed]
- Urban, M.C. Climate change extinctions. Science 2024, 386, 1123–1128. [Google Scholar] [CrossRef] [PubMed]
- Jaime, R.; Alcántara, J.M.; Bastida, J.M.; Rey, P.J. Complex patterns of environmental niche evolution in Iberian columbines (genus Aquilegia, Ranunculaceae). J. Plant Ecol. 2015, 8, 457–467. [Google Scholar] [CrossRef]
- Puchałka, R.; Paź-Dyderska, S.; Dylewski, Ł.; Czortek, P.; Vítková, M.; Sádlo, J.; Klisz, M.; Koniakin, S.; Čarni, A.; Rašomavičius, V. Forest herb species with similar European geographic ranges may respond differently to climate change. Sci. Total Environ. 2023, 905, 167303. [Google Scholar] [CrossRef]
- Makhkamov, T.K.; Brundu, G.; Jabborov, A.M.; Gaziev, A.D. Predicting the potential distribution of Ranunculus sardous (Ranunculaceae), a new alien species in the flora of Uzbekistan and Central Asia. BioInvas. Rec. 2023, 12, 63–77. [Google Scholar] [CrossRef]
- Li, J.; Fan, G.; He, Y. Predicting the current and future distribution of three Coptis herbs in China under climate change conditions, using the MaxEnt model and chemical analysis. Sci. Total Environ. 2020, 698, 134141. [Google Scholar] [CrossRef]
- Phillips, S.J.; Anderson, R.P.; Schapire, R.E. Maximum entropy modeling of species geographic distributions. Ecol. Modell. 2006, 190, 231–259. [Google Scholar] [CrossRef]
- Phillips, S.J.; Dudík, M. Modeling of species distributions with Maxent: New extensions and a comprehensive evaluation. Ecography 2008, 31, 161–175. [Google Scholar] [CrossRef]
- Chapman, M.A. Optimizing depth and type of high-throughput sequencing data for microsatellite discovery. Appl. Plant Sci. 2019, 7, e11298. [Google Scholar] [CrossRef]
- Chen, C.; Zheng, Y.; Zhong, Y.; Wu, Y.; Li, Z.; Xu, L.-A.; Xu, M. Transcriptome analysis and identification of genes related to terpenoid biosynthesis in Cinnamomum camphora. BMC Genomics 2018, 19, 550. [Google Scholar] [CrossRef]
- Catchen, J.; Hohenlohe, P.A.; Bassham, S.; Amores, A.; Cresko, W.A. Stacks: An analysis tool set for population genomics. Mol. Ecol. 2013, 22, 3124–3140. [Google Scholar] [CrossRef]
- Li, H.; Durbin, R. Fast and accurate short read alignment with Burrows–Wheeler transform. Bioinformatics 2009, 25, 1754–1760. [Google Scholar] [CrossRef]
- Li, H.; Handsaker, B.; Wysoker, A.; Fennell, T.; Ruan, J.; Homer, N.; Marth, G.; Abecasis, G.; Durbin, R. The sequence alignment/map format and SAMtools. Bioinformatics 2009, 25, 2078–2079. [Google Scholar] [CrossRef] [PubMed]
- Danecek, P.; Auton, A.; Abecasis, G.; Albers, C.A.; Banks, E.; DePristo, M.A.; Handsaker, R.E.; Lunter, G.; Marth, G.T.; Sherry, S.T. The variant call format and VCFtools. Bioinformatics 2011, 27, 2156–2158. [Google Scholar] [CrossRef]
- Vilella, A.J.; Severin, J.; Ureta-Vidal, A.; Heng, L.; Durbin, R.; Birney, E. EnsemblCompara GeneTrees: Complete, duplication-aware phylogenetic trees in vertebrates. Genome Res. 2009, 19, 327–335. [Google Scholar] [PubMed]
- Li, Z.; Yang, M.; Luan, X.; Zhong, Y.; Xu, M. Genetic diversity and geographic distribution patterns of Cinnamomum camphora under climate change in China. Glob. Ecol. Conserv. 2023, 46, e02619. [Google Scholar] [CrossRef]
- Weir, B.S.; Cockerham, C.C. Estimating F-statistics for the analysis of population structure. Evolution 1984, 38, 1358–1370. [Google Scholar] [CrossRef] [PubMed]
- Cheng, J.; Kao, H.; Dong, S. Population genetic structure and gene flow of rare and endangered Tetraena mongolica Maxim. revealed by reduced representation sequencing. BMC Plant Biol. 2020, 20, 391. [Google Scholar] [CrossRef] [PubMed]
- Xu, B.; Sun, G.; Wang, X.; Lu, J.; Wang, I.J.; Wang, Z. Population genetic structure is shaped by historical, geographic, and environmental factors in the leguminous shrub Caragana microphylla on the Inner Mongolia Plateau of China. BMC Plant Biol. 2017, 17, 200. [Google Scholar] [CrossRef]
- Fu, Z.Z.; Li, Y.H.; Zhang, K.M.; Li, Y. Molecular data and ecological niche modeling reveal population dynamics of widespread shrub Forsythia suspensa (Oleaceae) in China’s warm-temperate zone in response to climate change during the Pleistocene. BMC Evol. Biol. 2014, 14, 114. [Google Scholar] [CrossRef]
- Çoban, H.O.; Örücü, Ö.K.; Arslan, E.S. MaxEnt Modeling for Predicting the Current and Future Potential Geographical Distribution of Quercus libani Olivier. Sustainability 2020, 12, 2671. [Google Scholar] [CrossRef]
- Wang, Y.S.; Xie, B.Y.; Wan, F.H.; Xiao, Q.M.; Dai, L.Y. The potential geographic distribution of Radopholus similis in China. Agric. Sci. China 2007, 6, 1444–1449. [Google Scholar] [CrossRef]
- Walden-Schreiner, C.; Leung, Y.-F.; Kuhn, T.; Newburger, T.; Tsai, W.-L. Environmental and managerial factors associated with pack stock distribution in high elevation meadows: Case study from Yosemite National Park. J. Environ. Manag. 2017, 193, 52–63. [Google Scholar] [CrossRef] [PubMed]
- Araújo, M.B.; Pearson, R.G.; Thuiller, W.; Erhard, M. Validation of species–climate impact models under climate change. Global Change Biol. 2005, 11, 1504–1513. [Google Scholar] [CrossRef]
- Du, Z.; He, Y.; Wang, H.; Wang, C.; Duan, Y. Potential geographical distribution and habitat shift of the genus Ammopiptanthus in China under current and future climate change based on the MaxEnt model. J. Arid. Environ. 2021, 184, 104328. [Google Scholar] [CrossRef]
- VanDerWal, J.; Murphy, H.T.; Kutt, A.S.; Perkins, G.C.; Bateman, B.L.; Perry, J.J.; Reside, A.E. Focus on poleward shifts in species’ distribution underestimates the fingerprint of climate change. Nat. Clim. Change 2013, 3, 239–243. [Google Scholar] [CrossRef]
- Xu, W.; Bai, W.; Wen, G.; Huai, H.; Liu, A. Influences of harvesting on genetic diversity and population structure of Anemone altaica (Ranunculaceae), a traditional Chinese medicinal herb. Biochem. Syst. Ecol. 2013, 47, 121–125. [Google Scholar] [CrossRef]
- Dafni, A.; Tzohari, H.; Ben-Shlomo, R.; Vereecken, N.J.; Ne’eman, G. Flower colour polymorphism, pollination modes, breeding system and gene flow in Anemone coronaria. Plants 2020, 9, 397. [Google Scholar] [CrossRef]
- Sun, M.; Yin, X.; Shi, F.; Li, L.; Li, M.; Li, L.; Xiao, H. Development of eighteen microsatellite markers in Anemone amurensis (Ranunculaceae) and cross-amplification in congeneric species. Int. J. Mol. Sci. 2012, 13, 4889–4895. [Google Scholar] [CrossRef]
- McEwen, J. Population Divergence and Candidate Signatures of Natural Selection in Alpine and Lowland Ecotypes of the Allotetrapoloid Plant, Anemone multifida (Ranunculaceae). Master’s Thesis, University of Calgary, Calgary, AB, Canada, 2012. [Google Scholar]
- An, K.; Zhou, C.; Tong, B.; Liu, D.; Shan, X.; Zhang, X.; Bian, F. Population genetic differentiation and structure of rare plant Anemone shikokiana based on genotyping-by-sequencing (GBS). BMC Plant Biol. 2024, 24, 995. [Google Scholar]
- Ma, M.; Meng, H.; Lei, E.; Wang, T.; Zhang, W.; Lu, B. De novo transcriptome assembly, gene annotation, and EST-SSR marker development of an important medicinal and edible crop, Amomum tsaoko (Zingiberaceae). BMC Plant Biol. 2022, 22, 467. [Google Scholar] [CrossRef]
- Bendaoud, F.; Kim, G.; Larose, H.; Westwood, J.H.; Zermane, N.; Haak, D.C. Genotyping-by-sequencing analysis of Orobanche crenata populations in Algeria reveals genetic differentiation. Ecol. Evol. 2022, 12, e8750. [Google Scholar]
- Ouinsavi, C.; Sokpon, N.; Khasa, D.P. Genetic diversity and population structure of a threatened African tree species, Milicia excelsa, using nuclear microsatellites DNA markers. Int. J. For. Res. 2009, 2009, 210179. [Google Scholar] [CrossRef]
- Qiu, Y.; Lu, Q.; Zhang, Y.; Cao, Y. Phylogeography of East Asia’s Tertiary relict plants: Current progress and future prospects. Biodiver. Sci. 2017, 25, 136. [Google Scholar] [CrossRef]
- Boyanova, K.; Nedkov, S.; Burkhard, B. Applications of GIS-based hydrological models in mountain areas in Bulgaria for ecosystem services assessment: Issues and advantages. In Sustainable Mountain Regions: Challenges and Perspectives in Southeastern Europe; Koulov, B., Zhelezov, G., Eds.; Springer: Cham, Switzerland, 2016; pp. 35–51. [Google Scholar]
- Gong, J.; Cao, E.; Xie, Y.; Xu, C.; Li, H.; Yan, L. Integrating ecosystem services and landscape ecological risk into adaptive management: Insights from a western mountain-basin area, China. J. Environ. Manag. 2021, 281, 111817. [Google Scholar] [CrossRef]
- Xiao, H.; Shao, H.; Long, J.; Zhang, S.; He, S.; Wang, D. Spatial-temporal pattern evolution and geological influence factors analysis of ecological vulnerability in Western Sichuan mountain region. Ecol. Indic. 2023, 155, 110980. [Google Scholar] [CrossRef]
- Dakhil, M.A.; Halmy, M.W.A.; Liao, Z.; Pandey, B.; Zhang, L.; Pan, K.; Sun, X.; Wu, X.; Eid, E.M.; El-Barougy, R.F. Potential risks to endemic conifer montane forests under climate change: Integrative approach for conservation prioritization in southwestern China. Landsc. Ecol. 2021, 36, 3137–3151. [Google Scholar] [CrossRef]
- Dakhil, M.A.; Li, J.; Pandey, B.; Pan, K.; Liao, Z.; Olatunji, O.A.; Zhang, L.; Eid, E.M.; Abdelaal, M. Richness patterns of endemic and threatened conifers in south-west China: Topographic-soil fertility explanation. Environ. Res. Lett. 2021, 16, 034017. [Google Scholar]
- Zhao, Y.; Qin, F.; Cui, Q.; Li, Q.; Cui, Y.; Birks, H.J.B.; Liang, C.; Zhao, W.; Li, H.; Ren, W. Three-and-a-half million years of Tibetan Plateau vegetation dynamics in response to climate change. Nat. Ecol. Evol. 2025, 9, 1153–1167. [Google Scholar] [CrossRef]
- Wang, J.; Gao, P.; Kang, M.; Lowe, A.J.; Huang, H. Refugia within refugia: The case study of a canopy tree (Eurycorymbus cavaleriei) in subtropical China. J. Biogeogr. 2009, 36, 2156–2164. [Google Scholar] [CrossRef]
- Willi, Y.; Kristensen, T.N.; Sgrò, C.M.; Weeks, A.R.; Ørsted, M.; Hoffmann, A.A. Conservation genetics as a management tool: The five best-supported paradigms to assist the management of threatened species. Proc. Natl. Acad. Sci. USA 2022, 119, e2105076119. [Google Scholar] [CrossRef]
- You, Q.; Pan, Y.B.; Xu, L.P.; Gao, S.W.; Wang, Q.N.; Su, Y.C.; Yang, Y.Q.; Wu, Q.B.; Zhou, D.G.; Que, Y.X. Genetic diversity analysis of sugarcane germplasm based on fluorescence-labeled simple sequence repeat markers and a capillary electrophoresis-based genotyping platform. Sugar Tech. 2016, 18, 380–390. [Google Scholar] [CrossRef]
- Wang, Y.H.; Jiang, W.M.; Comes, H.P.; Hu, F.S.; Qiu, Y.X.; Fu, C.X. Molecular phylogeography and ecological niche modelling of a widespread herbaceous climber, Tetrastigma hemsleyanum (Vitaceae): Insights into Plio–Pleistocene range dynamics of evergreen forest in subtropical China. New Phytol. 2015, 206, 852–867. [Google Scholar] [CrossRef] [PubMed]
- Yang, A.; Dick, C.W.; Yao, X.; Huang, H. Impacts of biogeographic history and marginal population genetics on species range limits: A case study of Liriodendron chinense. Sci. Rep. 2016, 6, 25632. [Google Scholar] [CrossRef] [PubMed]
- Xie, D.F.; Li, M.J.; Tan, J.B.; Price, M.; Xiao, Q.Y.; Zhou, S.D.; Yu, Y.; He, X.J. Phylogeography and genetic effects of habitat fragmentation on endemic Urophysa (Ranunculaceae) in Yungui Plateau and adjacent regions. PLoS ONE 2017, 12, e0186378. [Google Scholar] [CrossRef]
- Ohsawa, T.; Ide, Y. Global patterns of genetic variation in plant species along vertical and horizontal gradients on mountains. Glob. Ecol. Biogeogr. 2008, 17, 152–163. [Google Scholar] [CrossRef]
- Wen, J.; Zhang, J.-Q.; Nie, Z.-L.; Zhong, Y.; Sun, H. Evolutionary diversifications of plants on the Qinghai-Tibetan Plateau. Front. Genet. 2014, 5, 4. [Google Scholar] [CrossRef]
- Wan, D.S.; Feng, J.J.; Jiang, D.C.; Mao, K.S.; Duan, Y.W.; Miehe, G.; Opgenoorth, L. The Quaternary evolutionary history, potential distribution dynamics, and conservation implications for a Qinghai–Tibet Plateau endemic herbaceous perennial, Anisodus tanguticus (Solanaceae). Ecol. Evol. 2016, 6, 1977–1995. [Google Scholar] [CrossRef]
- Bowling, L.C.; Cherkauer, K.A.; Lee, C.I.; Beckerman, J.L.; Brouder, S.; Buzan, J.R.; Doering, O.C.; Dukes, J.S.; Ebner, P.D.; Frankenberger, J.R. Agricultural impacts of climate change in Indiana and potential adaptations. Clim. Change 2020, 163, 2005–2027. [Google Scholar]
- Sheppard, C.S.; Burns, B.R.; Stanley, M.C. Predicting plant invasions under climate change: Are species distribution models validated by field trials? Global Change Biol. 2014, 20, 2800–2814. [Google Scholar] [CrossRef]
- Li, J.; Pandey, B.; Dakhil, M.A.; Khanal, M.; Pan, K. Precipitation and potential evapotranspiration determine the distribution patterns of threatened plant species in Sichuan Province, China. Sci. Rep. 2022, 12, 22418. [Google Scholar] [CrossRef]
- Hespanhol, H.; Cezón, K.; Muñoz, J.; Mateo, R.; Gonçalves, J. How vulnerable are bryophytes to climate change? Developing new species and community vulnerability indices. Ecol. Indic. 2022, 136, 108643. [Google Scholar] [CrossRef]
- Gupta, A.; Sinha, D.K.; Nair, S. Shifts in Pseudomonas species diversity influence adaptation of brown planthopper to changing climates and geographical locations. Iscience 2022, 25, 104550. [Google Scholar] [CrossRef]
- Huang, L.; Yao, W.; Xiao, X.; Zhang, Y.; Chen, R.; Yang, Y.; Li, Z. Predicting Potentially Suitable Habitats and Analyzing the Distribution Patterns of the Rare and Endangered Genus Syndiclis Hook. f. (Lauraceae) in China. Plants 2025, 14, 2268. [Google Scholar] [CrossRef]
- Parmesan, C. Ecological and evolutionary responses to recent climate change. Annu. Rev. Ecol. Evol. Syst. 2006, 37, 637–669. [Google Scholar] [CrossRef]
- Bellard, C.; Thuiller, W.; Leroy, B.; Genovesi, P.; Bakkenes, M.; Courchamp, F. Will climate change promote future invasions? Global Change Biol. 2013, 19, 3740–3748. [Google Scholar] [CrossRef] [PubMed]
- Huang, N.; He, J.S.; Chen, L.; Wang, L. No upward shift of alpine grassland distribution on the Qinghai-Tibetan Plateau despite rapid climate warming from 2000 to 2014. Sci. Total Environ. 2018, 625, 1361–1368. [Google Scholar] [CrossRef]
- Wang, N.; Cheng, W.; Wang, B.; Liu, Q.; Zhou, C. Geomorphological regionalization theory system and division methodology of China. J. Geogr. Sci. 2020, 30, 212–232. [Google Scholar] [CrossRef]
- Jiang, R.; Zou, M.; Qin, Y.; Tan, G.; Huang, S.; Quan, H.; Zhou, J.; Liao, H. Modeling of the potential geographical distribution of three Fritillaria species under climate change. Front. Plant Sci. 2022, 12, 749838. [Google Scholar] [CrossRef] [PubMed]
- Shafer, S.L.; Bartlein, P.J.; Thompson, R.S. Potential changes in the distributions of western North America tree and shrub taxa under future climate scenarios. Ecosystems 2001, 4, 200–215. [Google Scholar] [CrossRef]
- Yu, Z.; Yan, Q.; Li, Y.; Yan, Z.; Fu, C.; Jiang, B.; Chen, L. Modelsing Climate Refugia for Chengiodendron marginatum: Insights for Future Conservation Planning. Plants 2025, 14, 1961. [Google Scholar] [CrossRef] [PubMed]
- Vacchiano, G.; Motta, R. An improved species distribution model for Scots pine and downy oak under future climate change in the NW Italian Alps. Ann. For. Sci. 2015, 72, 321–334. [Google Scholar] [CrossRef]







| Taxon | Population | Observed Heterozygosity (Ho) | Expected Heterozygosity (He) | Nucleotide Diversity (π) |
|---|---|---|---|---|
| Anemone davidii Franch. | EMS | 0.116 | 0.084 | 0.091 |
| HY | 0.118 | 0.088 | 0.094 | |
| ES | 0.126 | 0.094 | 0.102 | |
| DG | 0.105 | 0.074 | 0.086 | |
| SNJ | 0.127 | 0.081 | 0.111 | |
| TR | 0.126 | 0.095 | 0.102 | |
| CQ | 0.126 | 0.094 | 0.101 | |
| PZ | 0.116 | 0.085 | 0.093 | |
| DY | 0.121 | 0.089 | 0.096 | |
| SZ | 0.127 | 0.094 | 0.101 | |
| SF | 0.109 | 0.075 | 0.086 | |
| WX | 0.127 | 0.093 | 0.104 | |
| A. exigua Maxim. | XGLL | 0.104 | 0.076 | 0.085 |
| A. griffithii Hook. f. & Thomson | CQ1 | 0.113 | 0.075 | 0.097 |
| CQ2 | 0.11 | 0.069 | 0.096 | |
| CQ3 | 0.113 | 0.079 | 0.096 | |
| A. scabriuscula W. T. Wang | DL | 0.117 | 0.086 | 0.095 |
| LJ | 0.118 | 0.091 | 0.096 |
| ES | PZ | SNJ | CQ | SZ | HY | DG | WX | DY | SF | TR | EMS | |
|---|---|---|---|---|---|---|---|---|---|---|---|---|
| ES | - | 0.035 | 0.044 | 0.022 | 0.021 | 0.023 | 0.048 | 0.023 | 0.024 | 0.048 | 0.022 | 0.023 |
| PZ | 6.893 | - | 0.021 | 0.038 | 0.039 | 0.037 | 0.035 | 0.032 | 0.035 | 0.033 | 0.039 | 0.036 |
| SNJ | 5.432 | 11.655 | - | 0.047 | 0.039 | 0.031 | 0.035 | 0.046 | 0.023 | 0.029 | 0.05 | 0.023 |
| CQ | 11.114 | 6.329 | 5.069 | - | 0.022 | 0.023 | 0.05 | 0.024 | 0.025 | 0.051 | 0.021 | 0.025 |
| SZ | 11.655 | 6.16 | 6.16 | 11.114 | - | 0.023 | 0.046 | 0.022 | 0.025 | 0.048 | 0.021 | 0.024 |
| HY | 10.62 | 6.507 | 7.815 | 10.62 | 10.62 | - | 0.041 | 0.021 | 0.022 | 0.043 | 0.023 | 0.018 |
| DG | 4.958 | 6.893 | 6.893 | 4.75 | 5.185 | 5.848 | - | 0.047 | 0.037 | 0.033 | 0.052 | 0.035 |
| WX | 10.62 | 7.563 | 5.185 | 10.167 | 11.114 | 11.655 | 5.069 | - | 0.022 | 0.046 | 0.024 | 0.02 |
| DY | 10.167 | 6.893 | 10.62 | 9.75 | 9.75 | 11.114 | 6.507 | 11.114 | - | 0.04 | 0.024 | 0.022 |
| SF | 4.958 | 7.326 | 8.371 | 4.652 | 4.958 | 5.564 | 7.326 | 5.185 | 6 | - | 0.053 | 0.037 |
| TR | 11.114 | 6.16 | 4.75 | 11.655 | 11.655 | 10.62 | 4.558 | 10.167 | 10.167 | 4.467 | - | 0.024 |
| EMS | 10.62 | 6.694 | 10.62 | 9.75 | 10.167 | 13.639 | 6.893 | 12.25 | 11.114 | 6.507 | 10.167 | - |
| Period | Current | LGM | RCP4.5 | RCP8.5 | ||
|---|---|---|---|---|---|---|
| 2050s | 2070s | 2050s | 2070s | |||
| Low suitable area | 23.04 | 19.96 | 18.63 | 21.27 | 19.49 | 16.89 |
| Medium suitable area | 16.69 | 18.98 | 17.44 | 15.11 | 15.10 | 19.81 |
| High suitable area | 14.90 | 17.71 | 14.93 | 13.65 | 13.80 | 13.93 |
| Total suitable area | 54.63 | 56.64 | 51.01 | 50.03 | 48.39 | 50.63 |
Disclaimer/Publisher’s Note: The statements, opinions and data contained in all publications are solely those of the individual author(s) and contributor(s) and not of MDPI and/or the editor(s). MDPI and/or the editor(s) disclaim responsibility for any injury to people or property resulting from any ideas, methods, instructions or products referred to in the content. |
© 2026 by the authors. Licensee MDPI, Basel, Switzerland. This article is an open access article distributed under the terms and conditions of the Creative Commons Attribution (CC BY) license.
Share and Cite
Shen, Y.; Zhang, X.; Zhang, Y.; Zhang, Y.; Li, H.; Wang, L.; Chen, Y. Population Structure and Prediction of Potential Suitable Areas of Anemone davidii Franch. (Ranunculaceae) from Southwestern China. Forests 2026, 17, 207. https://doi.org/10.3390/f17020207
Shen Y, Zhang X, Zhang Y, Zhang Y, Li H, Wang L, Chen Y. Population Structure and Prediction of Potential Suitable Areas of Anemone davidii Franch. (Ranunculaceae) from Southwestern China. Forests. 2026; 17(2):207. https://doi.org/10.3390/f17020207
Chicago/Turabian StyleShen, Yongdong, Xu Zhang, Yuxiao Zhang, Yu Zhang, Huimin Li, Long Wang, and Yuanqi Chen. 2026. "Population Structure and Prediction of Potential Suitable Areas of Anemone davidii Franch. (Ranunculaceae) from Southwestern China" Forests 17, no. 2: 207. https://doi.org/10.3390/f17020207
APA StyleShen, Y., Zhang, X., Zhang, Y., Zhang, Y., Li, H., Wang, L., & Chen, Y. (2026). Population Structure and Prediction of Potential Suitable Areas of Anemone davidii Franch. (Ranunculaceae) from Southwestern China. Forests, 17(2), 207. https://doi.org/10.3390/f17020207

