Computer Vision, Machine Learning, and Deep Learning for Wood and Timber Products: A Scopus-Based Bibliometric and Systematic Mapping Review (1983–2026, Early Access)
Abstract
1. Introduction
Aim, Research Questions, and Contributions
2. Materials and Methods
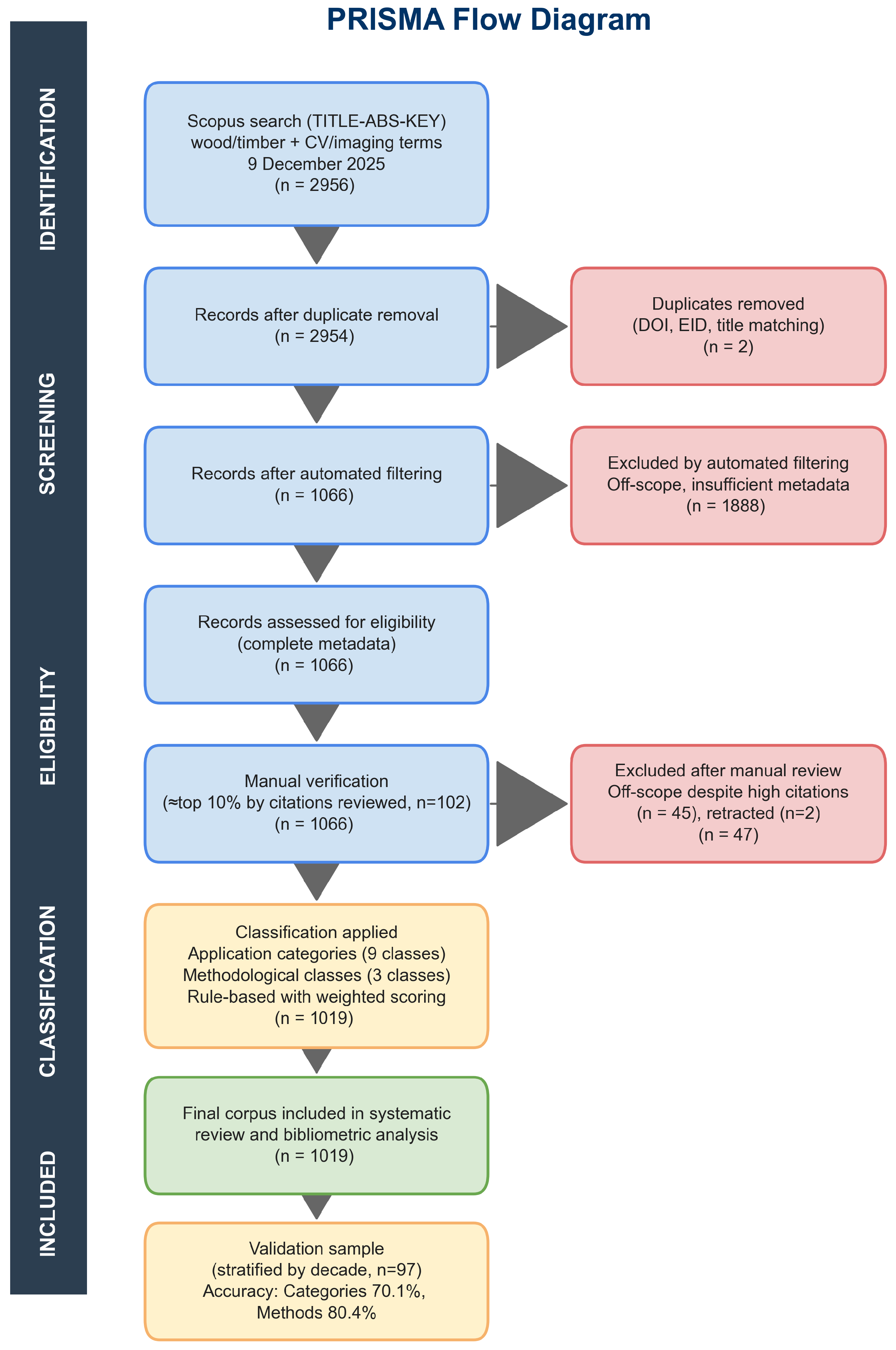
2.1. Data Source and Search Strategy
2.2. Initial Screening and Eligibility Criteria
2.3. Text Preprocessing and Rule-Based Filtering
2.4. Application Taxonomy and Classification
Rule-based classification (pseudocode): INPUT: row = {Title, Abstract, Author Keywords, Index Keywords} STEP (1) Build text text = (Title + " " + Abstract + " " + Author Keywords + " " + Index Keywords).lower() STEP (2) Application scoring (one category) scores = {} # Wood Property Prediction scores[‘WPP’] = 0 +3 if any of {property prediction, strength prediction, moisture content prediction, density prediction, ...} +1 if any of {moisture content, wood density, mechanical property, ...} -2 if any of {surface defect, knot detection, crack detection, quality grading, ...} scores[‘WPP’] = max(scores[‘WPP’], 0) # Log & Roundwood Processing scores[‘LRP’] = 0 +4 if any of {log sorting, log yard, roundwood, photogrammetry, ...} +2 if any of {log, roundwood, log scanning, ...} +3 if (ct/tomography/x-ray/internal) AND any log term (minor penalties if text is mainly surface/species); scores[‘LRP’] = max(., 0) # 3D & Internal Wood Imaging scores[‘I3D’] = 0 +3 if any of {computed tomography, micro-ct, internal imaging, ...} +1 if any of {ct, tomography, x-ray, 3d imaging} +4 if tomography/internal co-occur -1/-2 if surface/log/species context appears; scores[‘I3D’] = max(., 0) # Panel & Board Production boost panel/board/OSB/MDF terms; extra if defect/quality detection; small penalty if only surface QC # Wood Surface Quality Control boost defect/surface/inspection/grading terms; penalty if clearly panel-only # Wood Species & Origin Identification boost species/origin/traceability; penalty if mostly about log volume/roundwood # Sawmill Automation & Robotics boost robotics/grasp/automation; penalty if only surface QC # Wood Microstructure & Characterization boost microstructure/anatomy/microscopy terms # Dimensional Measurement & Geometry boost warp/deformation/metrology/shape measurement terms # Pick best score; if tie, apply priority: PRIORITY = [WPP, LRP, PBP, SurfaceQC, SpeciesID, SawmillAuto, Microstructure, Dimensional, I3D] if all scores == 0: fallback SurfaceQC application_category = argmax_with_priority(scores, PRIORITY) STEP (3) Method classification (mutually exclusive) if text has any DL terms (cnn, fcn, u-net, r-cnn, yolo, transformer, gan, autoencoder, ...): method = "Deep Learning" elif text has any classical-ML terms (svm, random forest, decision tree, k-nn, logistic regression, lda, shallow nn, clustering, ...): method = "Classical Machine Learning" else: method = "Classical Computer Vision" OUTPUT: (application_category, method)
2.5. Methodological Taxonomy and Classification
2.6. Validation of Classification Reliability
2.6.1. Metrics and Formulas
2.6.2. Validation Results
2.7. Limitations of the Classification
3. Bibliometric Overview
3.1. Publication Trends
3.2. Document Types and Venues
3.3. Geographic Distribution of Corresponding Authors
3.4. Citation Analysis
3.5. Keyword Co-Occurrence Network
4. Application Categories
4.1. Wood Surface Quality Control (492 Papers, 48.3%)
4.2. 3D and Internal Wood Imaging (139 Papers, 13.6%)
4.3. Wood Species and Origin Identification (108 Papers, 10.6%)
4.4. Panel and Board Production (65 Papers, 6.4%)
4.5. Log and Roundwood Processing (39 Papers, 3.8%)
4.6. Sawmill Automation and Robotics (22 Papers, 2.2%)
4.7. Wood Microstructure and Characterization (103 Papers, 10.1%)
4.8. Wood Property Prediction (18 Papers, 1.8%)
4.9. Dimensional Measurement and Geometry (33 Papers, 3.2%)
5. Methodological Evolution
5.1. Classical Computer Vision (714 Papers, 70.1%)
5.2. Classical Machine Learning (36 Papers, 3.5%)
5.3. Deep Learning (269 Papers, 26.4%)
5.4. Method Distribution by Application
5.5. Deep Learning Adoption Trends
6. Temporal Analysis
6.1. Foundation Period (1983–1999)
6.2. Growth Period (2000–2015)
6.3. Deep Learning Era (2016–Present)
6.4. Category Evolution over Time
7. Discussion
8. Future Research Directions
9. Conclusions
Author Contributions
Funding
Institutional Review Board Statement
Informed Consent Statement
Data Availability Statement
Acknowledgments
Conflicts of Interest
Abbreviations
| CNN | Convolutional Neural Network |
| CT | Computed Tomography |
| CV | Computer Vision |
| DL | Deep Learning |
| DOI | Digital Object Identifier |
| DETR | Detection Transformer |
| EID | Electronic Identifier |
| EUDR | EU Deforestation Regulation |
| EUTR | EU Timber Regulation |
| FCN | Fully Convolutional Network |
| F1 | F1-score |
| FP | False Positives |
| FN | False Negatives |
| GAN | Generative Adversarial Network |
| k-NN | k-Nearest Neighbors |
| LDA | Linear Discriminant Analysis |
| ML | Machine Learning |
| MDF | Medium-Density Fiberboard |
| OSB | Oriented Strand Board |
| OSF | Open Science Framework |
| PRISMA | Preferred Reporting Items for Systematic Reviews and Meta-Analyses |
| QC | Quality Control |
| R-CNN | Region-Based Convolutional Neural Network |
| RQ | Research Question |
| SPIE | Society of Photo-Optical Instrumentation Engineers |
| SVM | Support Vector Machine |
| TP | True Positives |
| CITES | Convention on International Trade in Endangered Species of Wild Fauna and Flora |
References
- Conners, R.; McMillin, C.W.; Lin, K.; Vásquez-Espinosa, R.E. Identifying and Locating Surface Defects in Wood: Part of an Automated Lumber Processing System. IEEE Trans. Pattern Anal. Mach. Intell. 1983, PAMI-5, 573–583. [Google Scholar] [CrossRef]
- Hwang, S.-W.; Sugiyama, J. Evaluation of image partitioning strategies for preserving spatial information of cross-sectional micrographs in automated wood recognition of Fagaceae. J. Wood Sci. 2021, 67, 19. [Google Scholar] [CrossRef]
- Urbonas, A.; Raudonis, V.; Maskeliunas, R.; Damasevicius, R. Automated Identification of Wood Veneer Surface Defects Using Faster Region-Based Convolutional Neural Network with Data Augmentation and Transfer Learning. Appl. Sci. 2019, 9, 4898. [Google Scholar] [CrossRef]
- Chen, L.-C.; Pardeshi, M.S.; Lo, W.-T.; Sheu, R.-K.; Pai, K.-C.; Chen, C.-Y.; Tsai, P.-Y.; Tsai, Y.-T. Edge-glued wooden panel defect detection using deep learning. Wood Sci. Technol. 2022, 56, 477–507. [Google Scholar] [CrossRef]
- Krizhevsky, A.; Sutskever, I.; Hinton, G.E. ImageNet Classification with Deep CNNs. In Proceedings of the Advances in Neural Information Processing Systems (NeurIPS), Lake Tahoe, NV, USA, 3–6 December 2012; pp. 1097–1105. [Google Scholar]
- He, K.; Zhang, X.; Ren, S.; Sun, J. Deep Residual Learning for Image Recognition. In Proceedings of the IEEE Conference on Computer Vision and Pattern Recognition (CVPR), Las Vegas, NV, USA, 27–30 June 2016; pp. 770–778. [Google Scholar] [CrossRef]
- Redmon, J.; Divvala, S.; Girshick, R.; Farhadi, A. You Only Look Once: Unified, Real-Time Object Detection. In Proceedings of the IEEE Conference on Computer Vision and Pattern Recognition (CVPR), Las Vegas, NV, USA, 27–30 June 2016; pp. 779–788. [Google Scholar]
- Ronneberger, O.; Fischer, P.; Brox, T. U-Net: Convolutional Networks for Biomedical Image Segmentation. In Proceedings of the International Conference on Medical Image Computing and Computer-Assisted Intervention (MICCAI), Munich, Germany, 5–9 October 2015; pp. 234–241. [Google Scholar] [CrossRef]
- Das, S.; Tesfamariam, S. Reliability assessment of stochastic dynamical systems using physics informed neural network based PDEM. Reliab. Eng. Syst. Saf. 2024, 243, 109849. [Google Scholar] [CrossRef]
- He, T.; Liu, Y.; Yu, Y.; Zhao, Q.; Hu, Z. Application of deep convolutional neural network on feature extraction and detection of wood defects. Measurement 2020, 152, 107357. [Google Scholar] [CrossRef]
- Gao, M.; Chen, J.; Mu, H.; Qi, D. A transfer residual neural network based on ResNet-34 for detection of wood knot defects. Forests 2021, 12, 212. [Google Scholar] [CrossRef]
- Ravindran, P.; Costa, A.; Soares, R.; Wiedenhoeft, A.C. Classification of CITES-listed and other neotropical Meliaceae wood images using convolutional neural networks. Plant Methods 2018, 14, 25. [Google Scholar] [CrossRef]
- Da Silva, N.; de Ridder, M.; Baetens, J.M.; van den Bulcke, J.; Rousseau, M.; Bruno, O.; Beeckman, H.; van Acker, J.; De Baets, B. Automated classification of wood transverse cross-section micro-imagery from 77 commercial Central-African timber species. Ann. For. Sci. 2017, 74, 30. [Google Scholar] [CrossRef]
- Lens, F.; Liang, C.; Guo, Y.; Tang, X.; Jahanbanifard, M.; da Silva, F.S.C.; Ceccantini, G.; Verbeek, F.J. Computer-assisted timber identification based on features extracted from microscopic wood sections. IAWA J. 2020, 41, 660–680. [Google Scholar] [CrossRef]
- Wu, F.; Gazo, R.; Haviarova, E.; Benes, B. Wood identification based on longitudinal section images by using deep learning. Wood Sci. Technol. 2021, 55, 553–580. [Google Scholar] [CrossRef]
- He, T.; Lu, Y.; Jiao, L.; Zhang, Y.; Jiang, X.; Yin, Y. Developing deep learning models to automate rosewood tree species identification for CITES designation and implementation. Holzforschung 2020, 74, 877–888. [Google Scholar] [CrossRef]
- Wimmer, G.; Schraml, R.; Hofbauer, H.; Petutschnigg, A.; Uhl, A. Two-Stage CNN-Based Wood Log Recognition. In Proceedings of the International Conference on Advanced Concepts for Intelligent Vision Systems (ACIVS), Lecce, Italy, 24–27 August 2021; pp. 115–125. [Google Scholar] [CrossRef]
- Li, S.; Lideskog, H. Implementation of a system for real-time detection and localization of terrain objects on harvested forest land. Forests 2021, 12, 1142. [Google Scholar] [CrossRef]
- Ge, Y.; Jiang, D.; Sun, L. Wood Veneer Defect Detection Based on Multiscale DETR with Position Encoder Net. Sensors 2023, 23, 4837. [Google Scholar] [CrossRef]
- Han, S.; Jiang, X.; Wu, Z. An Improved YOLOv5 Algorithm for Wood Defect Detection Based on Attention. IEEE Access 2023, 11, 71593–71604. [Google Scholar] [CrossRef]
- Jia, H.; Xu, H.; Wang, L.; Zhang, J.; Chu, X.; Tang, X. Quantitative identification of surface defects in wood paneling based on improved YOLOv5. J. Beijing For. Univ. 2023, 45, 132–140. [Google Scholar] [CrossRef]
- Xie, G.; Wang, L.; Williams, R.A.; Li, Y.; Zhang, P.; Gu, S. Segmentation of wood CT images for internal defects detection based on CNN: A comparative study. Comput. Electron. Agric. 2024, 216, 109244. [Google Scholar] [CrossRef]
- Nguyen, D.M.; Almeida, G.; Nguyen, T.M.L.; Zhang, J.; Lu, P.; Colin, J.; Perre, P. A Critical Review of Current Imaging Techniques to Investigate Water Transfers in Wood and Biosourced Materials. Transp. Porous Media 2021, 137, 21–61. [Google Scholar] [CrossRef]
- Geng, H.; Jin, H.; Zhou, X.; Lu, J.; Li, X.; Zhao, J. Evaluation and Quantification of Wood 3D Pore Structure via X-CT Technology. For. Eng. 2021, 37, 108–114. [Google Scholar] [CrossRef]
- Ye, R.; Pei, Y.; Wang, W.; Zhou, H. Scientific Computational Visual Analysis of Wood Internal Defects Detection in View of Tomography Image Reconstruction Algorithm. Mob. Inf. Syst. 2022, 2022, 6091352. [Google Scholar] [CrossRef]
- Fortin, J.-M.; Gamache, O.; Grondin, V.; Pomerleau, F.; Giguere, P. Instance Segmentation for Autonomous Log Grasping in Forestry Operations. In Proceedings of the IEEE/RSJ International Conference on Intelligent Robots and Systems (IROS), Kyoto, Japan, 23–27 October 2022; pp. 6064–6071. [Google Scholar] [CrossRef]
- Andersson, J.; Bodin, K.; Lindmark, D.; Servin, M.; Wallin, E. Reinforcement Learning Control of a Forestry Crane Manipulator. In Proceedings of the IEEE/RSJ International Conference on Intelligent Robots and Systems (IROS), Prague, Czech Republic, 27 September–1 October 2021; pp. 2121–2128. [Google Scholar] [CrossRef]
- European Union. Regulation (EU) 2023/1115 on deforestation-free products. Off. J. Eur. Union 2023, L 150, 206–247. [Google Scholar]
- Wei, Q.; Leblon, B.; la Rocque, A. On the use of X-ray computed tomography for determining wood properties: A review 1. Can. J. For. Res. 2011, 41, 2120–2140. [Google Scholar] [CrossRef]
- Page, M.J.; McKenzie, J.E.; Bossuyt, P.M.; Boutron, I.; Hoffmann, T.C.; Mulrow, C.D.; Shamseer, L.; Tetzlaff, J.M.; Akl, E.A.; Brennan, S.E.; et al. The PRISMA 2020 statement: An updated guideline for reporting systematic reviews and meta-analyses. BMJ 2021, 372, n71. [Google Scholar] [CrossRef]
- van den Bulcke, J.; Boone, M.N.; van Acker, J.; Stevens, M.; Van Hoorebeke, L. X-ray tomography as a tool for detailed anatomical analysis. Ann. For. Sci. 2009, 66, 508. [Google Scholar] [CrossRef]
- van den Bulcke, J.; Masschaele, B.; Dierick, M.; van Acker, J.; Stevens, M.; Van Hoorebeke, L. Three-dimensional imaging and analysis of infested coated wood with X-ray submicron CT. Int. Biodeterior. Biodegrad. 2008, 61, 278–286. [Google Scholar] [CrossRef]
- Liu, C.; Sharan, L.; Adelson, E.H.; Rosenholtz, R. Exploring features in a Bayesian framework for material recognition. In Proceedings of the IEEE Conference on Computer Vision and Pattern Recognition (CVPR), San Francisco, CA, USA, 13–18 June 2010; pp. 239–246. [Google Scholar] [CrossRef]
- Yang, H.; Chen, Y.; Song, K.; Yin, Z. Multiscale Feature-Clustering-Based Fully Convolutional Autoencoder for Fast Accurate Visual Inspection of Texture Surface Defects. IEEE Trans. Autom. Sci. Eng. 2019, 16, 1450–1467. [Google Scholar] [CrossRef]
- Derome, D.; Griffa, M.; Koebel, M.; Li, J. Hysteretic swelling of wood at cellular scale probed by phase-contrast X-ray tomography. J. Struct. Biol. 2011, 173, 180–190. [Google Scholar] [CrossRef] [PubMed]
- Sandberg, K.; Salin, J.-G. Liquid water absorption in dried Norway spruce timber measured with CT scanning and viewed as a percolation process. Wood Sci. Technol. 2012, 46, 207–219. [Google Scholar] [CrossRef]
- Hwang, S.-W.; Sugiyama, J. Computer vision-based wood identification and its expansion and contribution potentials in wood science: A review. Plant Methods 2021, 17, 47. [Google Scholar] [CrossRef]
- Fabijanska, A.; Danek, M.; Barniak, J. Wood species automatic identification from wood core images with a residual convolutional neural network. Comput. Electron. Agric. 2021, 181, 105941. [Google Scholar] [CrossRef]
- Hermanson, J.C.; Wiedenhoeft, A.C. A brief review of machine vision in the context of automated wood identification systems. IAWA J. 2011, 32, 233–250. [Google Scholar] [CrossRef]
- Sugiarto, B.; Prakasa, E.; Wardoyo, R.; Damayanti, R.; Krisdianto, K.; Dewi, L.M.; Pardede, H.F.; Rianto, Y. Wood identification based on histogram of oriented gradient (HOG) feature and support vector machine (SVM) classifier. In Proceedings of the International Conference on Information Technology and Electrical Engineering (ICITISEE), Yogyakarta, Indonesia, 11–12 October 2017; pp. 1–6. [Google Scholar] [CrossRef]
- Zamri, M.I.P.; Cordova, F.; Mohd Khairuddin, A.S.M.; Mokhtar, N.; Yusof, R. Tree species classification based on image analysis using Improved-Basic Gray Level Aura Matrix. Comput. Electron. Agric. 2016, 124, 227–233. [Google Scholar] [CrossRef]
- Ibrahim, I.; Mohd Khairuddin, A.S.M.; Abu Talip, M.S.; Arof, H.; Yusof, R. Tree species recognition system based on macroscopic image analysis. Wood Sci. Technol. 2017, 51, 431–444. [Google Scholar] [CrossRef]
- Schmoldt, D.L.; Li, P.; Abbott, A. Machine vision using artificial neural networks with local 3D neighborhoods. Comput. Electron. Agric. 1997, 16, 255–271. [Google Scholar] [CrossRef]
- Casas, G.G.; Ismail, Z.H.; Limeira, M.M.C.; da Silva, A.A.L.; Leite, H.G. Automatic Detection and Counting of Stacked Eucalypt Timber Using the YOLOv8 Model. Forests 2023, 14, 2369. [Google Scholar] [CrossRef]
- Bhandarkar, S.M.; Luo, X.; Daniels, R.F.; Tollner, E.W. Automated planning and optimization of lumber production using machine vision and computed tomography. IEEE Trans. Autom. Sci. Eng. 2008, 5, 677–695. [Google Scholar] [CrossRef]
- Norell, K.; Borgefors, G. Estimation of pith position in untreated log ends in sawmill environments. Comput. Electron. Agric. 2008, 63, 155–162. [Google Scholar] [CrossRef]
- Fahlen, J.; Salmen, L. Cross-sectional structure of the secondary wall of wood fibers as affected by processing. J. Mater. Sci. 2003, 38, 119–126. [Google Scholar] [CrossRef]
- Steppe, K.; Cnudde, V.; Girard, C.; Lemeur, R.; Cnudde, J.-P.; Jacobs, P. Use of X-ray computed microtomography for non-invasive determination of wood anatomical characteristics. J. Struct. Biol. 2004, 148, 11–21. [Google Scholar] [CrossRef] [PubMed]
- Naumann, A.; Navarro-Gonzalez, M.; Peddireddi, S.; Kues, U.; Polle, A. Fourier transform infrared microscopy and imaging: Detection of fungi in wood. Fungal Genet. Biol. 2005, 42, 829–835. [Google Scholar] [CrossRef] [PubMed]
- Forsberg, F.; Sjodahl, M.; Mooser, R.; Hack, E.; Wyss, P. Full three-dimensional strain measurements on wood exposed to three-point bending: Analysis by use of digital volume correlation applied to synchrotron radiation micro-computed tomography image data. Strain 2010, 46, 47–60. [Google Scholar] [CrossRef]
- Wiberg, P.; Moren, T.J. Moisture flux determination in wood during drying above fibre saturation point using CT-scanning and digital image processing. Eur. J. Wood Wood Prod. 1999, 57, 137–144. [Google Scholar] [CrossRef]
- He, Z.; Ni, F.; Wang, W.; Zhang, J. A physics-informed deep learning method for solving direct and inverse heat conduction problems of materials. Mater. Today Commun. 2021, 28, 102719. [Google Scholar] [CrossRef]
- Bhandarkar, S.M.; Faust, T.D.; Tang, M. CATALOG: A system for detection and rendering of internal log defects using computer tomography. Mach. Vis. Appl. 1998, 11, 171–190. [Google Scholar] [CrossRef]
- Serrano, E.; Enquist, B. Contact-free measurement and non-linear finite element analyses of strain distribution along wood adhesive bonds. Holzforschung 2005, 59, 641–646. [Google Scholar] [CrossRef]
- Henke, K.; Pawlowski, R.; Schregle, P.; Winter, S. Use of digital image processing in the monitoring of deformations in building structures. J. Civ. Struct. Health Monit. 2015, 5, 141–152. [Google Scholar] [CrossRef]
- Mohamed, A.; Deng, Y.; Zhang, H.; Wong, S.H.F.; Uheida, K.; Zhang, Y.X.; Zhu, M.-C.; Lehmann, M.; Quan, Y. Photogrammetric evaluation of shear modulus of glulam timber using torsion test method and dual stereo vision system. Eur. J. Wood Wood Prod. 2021, 79, 1451–1463. [Google Scholar] [CrossRef]
- Kurdthongmee, W.; Suwannarat, K. Locating Wood Pith in a Wood Stem Cross Sectional Image Using YOLO Object Detection. In Proceedings of the International Conference on Technologies and Applications of Artificial Intelligence (TAAI), Kaohsiung, Taiwan, 21–23 November 2019; pp. 1–5. [Google Scholar] [CrossRef]
- Dai, Y.; Li, H. Multi-Camera Digital Image Correlation in Deformation Measurement of Civil Components with Large Slenderness Ratio and Large Curvature. Materials 2022, 15, 6281. [Google Scholar] [CrossRef]
- Ding, F.; Zhuang, Z.; Liu, Y.; Jiang, D.; Yan, X.; Wang, Z. Detecting defects on solid wood panels based on an improved SSD algorithm. Sensors 2020, 20, 5315. [Google Scholar] [CrossRef]
- Sang, R.; Manley, A.J.; Wu, Z.; Feng, X. Digital 3D wood texture: UV-curable inkjet printing on board surface. Coatings 2020, 10, 1144. [Google Scholar] [CrossRef]
- Settimi, A.; Gamerro, J.; Weinand, Y. Augmented Carpentry: Computer vision-assisted framework for manual fabrication. Autom. Constr. 2025, 179, 106433. [Google Scholar] [CrossRef]
- Marichal, H.; Passarella, D.; Randall, G. Automatic Wood Pith Detector: Local Orientation Estimation and Robust Accumulation. In Pattern Recognition; Lecture Notes in Computer Science; Springer: Cham, Switzerland, 2025; Volume 15317 LNCS, pp. 1–15. [Google Scholar] [CrossRef]
- Rahman, A.; Street, J.T.; Wooten, J.; Marufuzzaman, M.; Gude, V.G.; Buchanan, R.; Wang, H. MoistNet: Machine vision-based deep learning models for wood chip moisture content measurement. Expert Syst. Appl. 2025, 259, 125363. [Google Scholar] [CrossRef]
- Xiong, Y.; Wang, Y. Placing Nature: Interactive form-finding using computer vision and robotic arm collaboration for natural timber structure. In Proceedings of the International Conference on Computer-Aided Architectural Design Research in Asia, Tokyo, Japan, 22–29 March 2025; Volume 2, pp. 295–304. [Google Scholar] [CrossRef]
- Lu, Z.; Yao, H.; Lyu, Y.; He, S.; Ning, H.; Yu, Y.; Zhai, L.; Zhou, L. A Deep Learning Method for Log Diameter Measurement Using Wood Images Based on Yolov3 and DeepLabv3+. Forests 2024, 15, 755. [Google Scholar] [CrossRef]
- Chen, S.; Shiina, R.; Nakai, K.; Awano, T.; Yoshinaga, A.; Sugiyama, J. Potential of machine learning approaches for predicting mechanical properties of spruce wood in the transverse direction. J. Wood Sci. 2023, 69, 22. [Google Scholar] [CrossRef]
- Niţǎ, M.; Borz, S. Accuracy of a Smartphone-based freeware solution and two shape reconstruction algorithms in log volume measurements. Comput. Electron. Agric. 2023, 205, 107653. [Google Scholar] [CrossRef]
- Abdeljaber, O.; Habite, T.; Olsson, A. Automatic estimation of annual ring profiles in Norway spruce timber boards using optical scanning and deep learning. Comput. Struct. 2023, 275, 106912. [Google Scholar] [CrossRef]
- Gulirmak, E.A.; Bingül, Z. Determining Robot Trajectory Planning Using Image Processing for Wood Painting. In Proceedings of the 2023 7th International Symposium on Multidisciplinary Studies and Innovative Technologies (ISMSIT), Ankara, Turkiye, 26–28 October 2023. [Google Scholar] [CrossRef]
- Aguilera, C.A.; González Böhme, L.F.; Valdes, F.; Quitral-Zapata, F.J.; Rǎducanu, B. A Hand-Drawn Language for Human-Robot Collaboration in Wood Stereotomy. IEEE Access 2023, 11, 100975–100985. [Google Scholar] [CrossRef]
- Pierdicca, R.; Balestra, M.; Micheletti, G.; Felicetti, A.; Toscano, G. Semi-automatic detection and segmentation of wooden pellet size exploiting a deep learning approach. Renew. Energy 2022, 197, 406–416. [Google Scholar] [CrossRef]
- Moskalik, T.; Tymendorf, Ł.; van der Saar, J.; Trzciński, G. Methods of Wood Volume Determining and Its Implications for Forest Transport. Sensors 2022, 22, 6028. [Google Scholar] [CrossRef] [PubMed]
- Kibleur, P.; Aelterman, J.; Boone, M.N.; van den Bulcke, J.; van Acker, J. Deep learning segmentation of wood fiber bundles in fiberboards. Compos. Sci. Technol. 2022, 221, 109287. [Google Scholar] [CrossRef]
- Jiang, Z.; Liang, Y.; Su, Z.; Chen, A.; Sun, J. Nondestructive testing of mechanical properties of bamboo–wood composite container floor by image processing. Forests 2021, 12, 1535. [Google Scholar] [CrossRef]
- Wang, Z.; Zhuang, Z.; Liu, Y.; Ding, F.; Tang, M. Color classification and texture recognition system of solid wood panels. Forests 2021, 12, 1154. [Google Scholar] [CrossRef]
- Chida, H.; Takahashi, N. Study on image diagnosis of timber houses damaged by earthquake using deep learning. Jpn. Archit. Rev. 2021, 4, 420–430. [Google Scholar] [CrossRef]
- Liu, S.; Jiang, W.; Wu, L.; Wen, H.; Liu, M.; Wang, Y. Real-Time Classification of Rubber Wood Boards Using an SSR-Based CNN. IEEE Trans. Instrum. Meas. 2020, 69, 8725–8734. [Google Scholar] [CrossRef]
- Lin, Y.; Chen, D.; Liang, S.; Xu, Z.; Qiu, Y.; Zhang, J.; Liu, X. Color classification of wooden boards based on machine vision and the clustering algorithm. Appl. Sci. 2020, 10, 6816. [Google Scholar] [CrossRef]
- Spreitzer, G.; Tunnicliffe, J.; Friedrich, H. Porosity and volume assessments of large wood (LW) accumulations. Geomorphology 2020, 358, 107122. [Google Scholar] [CrossRef]
- Baradit, E.; Gatica, C.; Yáñez, M.; Figueroa, J.C.; Guzmán, R.; Catalán, C. Surface roughness estimation of wood boards using speckle interferometry. Opt. Lasers Eng. 2020, 128, 106009. [Google Scholar] [CrossRef]
- Lopes, D.J.V.; Burgreen, G.W.; Bobadilha, G.S.; Barnes, H.M. Automated means to classify lab-scale termite damage. Comput. Electron. Agric. 2020, 168, 105105. [Google Scholar] [CrossRef]
- Shi, J.; Xiang, W.; Liu, Q.; Shah, S. MtreeRing: An R package with graphical user interface for automatic measurement of tree ring widths using image processing techniques. Dendrochronologia 2019, 58, 125644. [Google Scholar] [CrossRef]
- van den Bulcke, J.; Boone, M.A.; Dhaene, J.; van Loo, D.; van Hoorebeke, L.; Boone, M.N.; Wyffels, F.; Beeckman, H.; van Acker, J.; de Mil, T. Advanced X-ray CT scanning can boost tree ring research for earth system sciences. Ann. Bot. 2019, 124, 837–847. [Google Scholar] [CrossRef]
- He, T.; Liu, Y.; Xu, C.; Zhou, X.; Hu, Z.; Fan, J. A fully convolutional neural network for wood defect location and identification. IEEE Access 2019, 7, 123453–123462. [Google Scholar] [CrossRef]
- Feng, X.; Wu, Z.; Sang, R.; Wang, F.; Zhu, Y.; Wu, M. Surface design of wood-based board to imitate wood texture using 3D printing technology. BioResources 2019, 14, 8196–8211. [Google Scholar] [CrossRef]
- Samdangdech, N.; Phiphobmongkol, S. Log-End Cut-Area Detection in Images Taken from Rear End of Eucalyptus Timber Trucks. In Proceedings of the 2018 15th International Joint Conference on Computer Science and Software Engineering (JCSSE), Nakhonpathom, Thailand, 11–13 July 2018. [Google Scholar] [CrossRef]
- Fabijańska, A.; Danek, M. DeepDendro—A tree rings detector based on a deep convolutional neural network. Comput. Electron. Agric. 2018, 150, 353–363. [Google Scholar] [CrossRef]
- Wu, K.; Kilian, A. Designing Natural Wood Log Structures with Stochastic Assembly and Deep Learning. In Robotic Fabrication in Architecture, Art and Design; Springer: Cham, Switzerland, 2018; pp. 16–30. [Google Scholar] [CrossRef]
- Kamal, K.; Qayyum, R.; Mathavan, S.; Zafar, T. Wood defects classification using laws texture energy measures and supervised learning approach. Adv. Eng. Inform. 2017, 34, 125–135. [Google Scholar] [CrossRef]
- Kruglov, A.V. The Algorithm of the Roundwood Volume Measurement via Photogrammetry. In Proceedings of the 2016 International Conference on Digital Image Computing: Techniques and Applications (DICTA), Gold Coast, Australia, 30 November–2 December 2016. [Google Scholar] [CrossRef]
- Verheyen, M.; Beckers, W.; Claesen, E.; Moonen, G.; Demeester, E. Vision-based sorting of medium density fibreboard and grade A wood waste. In Proceedings of the 2016 IEEE 21st International Conference on Emerging Technologies and Factory Automation (ETFA), Berlin, Germany, 6–9 September 2016. [Google Scholar] [CrossRef]
- Perré, P.; Almeida, G.; Ayouz, M.; Frank, X. New modelling approaches to predict wood properties from its cellular structure: Image-based representation and meshless methods. Ann. For. Sci. 2016, 73, 147–162. [Google Scholar] [CrossRef]
- Cholewa, N.; Summers, P.T.; Feih, S.; Mouritz, A.P.; Lattimer, B.Y.; Case, S.W. A Technique for Coupled Thermomechanical Response Measurement Using Infrared Thermography and Digital Image Correlation (TDIC). Exp. Mech. 2016, 56, 145–164. [Google Scholar] [CrossRef]
- Schraml, R.; Charwat-Pessler, J.; Petutschnigg, A.; Uhl, A. Towards the applicability of biometric wood log traceability using digital log end images. Comput. Electron. Agric. 2015, 119, 112–122. [Google Scholar] [CrossRef]
- Arnould, O.; Arinero, R. Towards a better understanding of wood cell wall characterisation with contact resonance atomic force microscopy. Compos. Part A Appl. Sci. Manuf. 2015, 74, 69–76. [Google Scholar] [CrossRef]
- Sedighi-Gilani, M.; Boone, M.N.; Mader, K.; Schwarze, F.W.M.R. Synchrotron X-ray micro-tomography imaging and analysis of wood degraded by Physisporinus vitreus and Xylaria longipes. J. Struct. Biol. 2014, 187, 149–157. [Google Scholar] [CrossRef]
- Hietaniemi, R.; LÓopez, M.B.; Hannuksela, J.; Silvén, O. A real-time imaging system fo lumber strength prediction. For. Prod. J. 2014, 64, 126–133. [Google Scholar] [CrossRef]
- Cruz, H.; Saporiti Machado, J.S. Effects of beetle attack on the bending and compression strength properties of pine wood. Adv. Mater. Res. 2013, 778, 145–151. [Google Scholar] [CrossRef]
- Krähenbühl, A.; Kerautret, B.; Debled-Rennesson, I. Knot segmentation in noisy 3D images of wood. In Discrete Geometry for Computer Imagery; Lecture Notes in Computer Science; Springer: Berlin/Heidelberg, Germany, 2013; Volume 7749 LNCS, pp. 383–394. [Google Scholar] [CrossRef]
- Watanabe, K.; Lăzărescu, C.; Shida, S.; Avramidis, S. A Novel Method of Measuring Moisture Content Distribution in Timber During Drying Using CT Scanning and Image Processing Techniques. Dry. Technol. 2012, 30, 256–262. [Google Scholar] [CrossRef]
- Gutzeit, E.; Ohl, S.; Voskamp, J.; Kuijper, A.; Urban, B. Automatic wood log segmentation using graph cuts. Commun. Comput. Inf. Sci. 2011, 229, 96–109. [Google Scholar] [CrossRef]
- Gu, I.Y.-H.; Andersson, H.; Vicén-Bueno, R. Wood defect classification based on image analysis and support vector machines. Wood Sci. Technol. 2010, 44, 693–704. [Google Scholar] [CrossRef]
- Coudray, N.; Dieterlen, A.; Roth, E.; Trouvé, G. Density measurement of fine aerosol fractions from wood combustion sources using ELPI distributions and image processing techniques. Fuel 2009, 88, 947–954. [Google Scholar] [CrossRef]
- Castellini, P.; Abaskin, V.; Achimova, E. Portable electronic speckle interferometry device for the damages measurements in veneered wood artworks. J. Cult. Herit. 2008, 9, 225–233. [Google Scholar] [CrossRef]
- Walther, T.; Terzic, K.; Donath, T.; Meine, H.; Beckmann, F.; Thoemen, H. Microstructural analysis of lignocellulosic fiber networks. In Proceedings of the Developments in X-Ray Tomography V, San Diego, CA, USA, 13–17 August 2006; Volume 6318. [Google Scholar] [CrossRef]
- Nyström, J.; Kline, D.E. Automatic classification of compression wood in green southern yellow pine. Wood Fiber Sci. 2000, 32, 301–310. [Google Scholar]
- Zhu, D.; Conners, R.; Schmoldt, D.L.; Araman, P.A. A prototype vision system for analyzing CT imagery of hardwood logs. IEEE Trans. Syst. Man Cybern. Part B Cybern. 1996, 26, 522–532. [Google Scholar] [CrossRef]
- Brodie, J.R.; Hansen, A.C.; Reid, J.F. Size assessment of stacked logs via the Hough transform. Trans. Am. Soc. Agric. Eng. Gen. Ed. 1994, 37, 303–310. [Google Scholar] [CrossRef]
- Funt, B.V.; Bryant, E.C. Detection of internal log defects by automatic interpretation of computer tomography images. For. Prod. J. 1987, 37, 56–62. [Google Scholar]
- Funt, B.V.; Bryant, E.C. A computer vision system that analyses CT-SCANS of sawlogs. In Proceedings of the IEEE Computer Society Conference on Computer Vision and Pattern Recognition, Miami Beach, FL, USA, 22–26 June 1985; pp. 175–177. Available online: https://jglobal.jst.go.jp/en/detail?JGLOBAL_ID=200902012088818148 (accessed on 9 January 2026).
- Yang, Y.; Wang, H.; Jiang, D.; Hu, Z. Surface detection of solid wood defects based on SSD improved with ResNet. Forests 2021, 12, 1419. [Google Scholar] [CrossRef]
- Rydval, M.; Björklund, J.; von Arx, G.; Begović, K.; Lexa, M.; Nogueira, J.; Schurman, J.S.; Jiang, Y. Ultra-high-resolution reflected-light imaging for dendrochronology. Dendrochronologia 2024, 83, 126160. [Google Scholar] [CrossRef]
- Katzenmaier, M.; Garnot, V.S.F.; Björklund, J.; Schneider, L.; Wegner, J.D.; von Arx, G. Towards ROXAS AI: Deep learning for faster and more accurate conifer cell analysis. Dendrochronologia 2023, 81, 126126. [Google Scholar] [CrossRef]
- Garcia, R.A.; Rosero-Alvarado, J.; Hernández, R.E. Moisture-induced strains in earlywood and latewood of mature and juvenile woods in jack pine from 3D-DIC measurements. Wood Mater. Sci. Eng. 2023, 18, 570–579. [Google Scholar] [CrossRef]
- Resente, G.; Gillert, A.; Trouillier, M.; Anadon-Rosell, A.; Peters, R.L.; von Arx, G.; Freiherr von Lukas, U.; Wilmking, M. Mask, Train, Repeat! Artificial Intelligence for Quantitative Wood Anatomy. Front. Plant Sci. 2021, 12, 767400. [Google Scholar] [CrossRef]
- Martinez-Garcia, J.; Stelzner, I.; Stelzner, J.; Gwerder, D.; Schütz, P. Automated 3D tree-ring detection and measurement from X-ray computed tomography. Dendrochronologia 2021, 69, 125877. [Google Scholar] [CrossRef]
- Guo, X.; Lee, C. Preliminary study of phase-shifting strobo-stereoscopy for cutting tool monitoring. J. Manuf. Processes 2021, 64, 1214–1222. [Google Scholar] [CrossRef]
- Tu, Y.; Ling, Z.; Guo, S.; Wen, H. An Accurate and Real-Time Surface Defects Detection Method for Sawn Lumber. IEEE Trans. Instrum. Meas. 2021, 70, 3024431. [Google Scholar] [CrossRef]
- Hwang, S.-W.; Kobayashi, K.; Sugiyama, J. Detection and visualization of encoded local features as anatomical predictors in cross-sectional images of Lauraceae. J. Wood Sci. 2020, 66, 16. [Google Scholar] [CrossRef]
- He, S.; Chen, Y.; Wu, Z.; Hu, Y. Research progress on wood/bamboo microscopic fluid transportation. J. For. Eng. 2020, 5, 12–19. [Google Scholar] [CrossRef]
- Carion, N.; Massa, F.; Synnaeve, G.; Usunier, N.; Kirillov, A.; Zagoruyko, S. End-to-End Object Detection with Transformers. In Proceedings of the European Conference on Computer Vision (ECCV), Glasgow, UK, 23–28 August 2020; pp. 213–229. [Google Scholar] [CrossRef]
- Dosovitskiy, A. An Image is Worth 16x16 Words: Transformers for Image Recognition at Scale. In Proceedings of the International Conference on Learning Representations (ICLR), Virtual, 3–7 May 2021. [Google Scholar]
- Rumelhart, D.E.; Hinton, G.E.; Williams, R.J. Learning representations by back-propagating errors. Nature 1986, 323, 533–536. [Google Scholar] [CrossRef]
- Hinton, G.E.; Salakhutdinov, R.R. Reducing the dimensionality of data with neural networks. Science 2006, 313, 504–507. [Google Scholar] [CrossRef] [PubMed]
- LeCun, Y.; Bottou, L.; Bengio, Y.; Haffner, P. Gradient-based learning applied to document recognition. Proc. IEEE 1998, 86, 2278–2324. [Google Scholar] [CrossRef]
- Murata, K.; Masuda, M.; Ichimaru, M. Analysis of radial compression behavior of wood using digital image correlation method. Mokuzai Gakkaishi 1999, 45, 375–381. [Google Scholar]
- Carmo, R.N.F.; Valenca, J.; Bencardino, F.; Cristofaro, S.; Chiera, D. Assessment of plastic rotation and applied load in reinforced concrete, steel and timber beams using image-based analysis. Eng. Struct. 2019, 198, 109519. [Google Scholar] [CrossRef]
- Li, W.; Zhang, Z.; Zhou, G.; Leng, W.; Mei, C. Understanding the interaction between bonding strength and strain distribution of plywood. Int. J. Adhes. Adhes. 2020, 96, 102506. [Google Scholar] [CrossRef]
- Rinnhofer, A.; Petutschnigg, A.; Andreu, J.-P. Internal log scanning for optimizing breakdown. Comput. Electron. Agric. 2003, 41, 7–21. [Google Scholar] [CrossRef]
- Megid, W.A.; Khayat, K.H. Variations in surface quality of self-consolidation and highly workable concretes with formwork material. Constr. Build. Mater. 2020, 236, 117638. [Google Scholar] [CrossRef]
- Kirillov, A.; Mintun, E.; Ravi, N.; Mao, H.; Rolland, C.; Gustafson, L.; Xiao, T.; Whitehead, S.; Berg, A.C.; Lo, W.-Y.; et al. Segment Anything. In Proceedings of the IEEE/CVF International Conference on Computer Vision (ICCV), Paris, France, 2–6 October 2023; pp. 4015–4026. [Google Scholar] [CrossRef]












| Stage | Papers |
|---|---|
| Initial Scopus retrieval (TITLE-ABS-KEY) | 2956 |
| Automated filtering exclusions | 1888 |
| Duplicates removed | 2 |
| Off-scope topics, insufficient metadata | 1886 |
| Records after automated filtering | 1066 |
| Manual verification exclusions | 47 |
| ≈10% top-cited references reviewed | 102 |
| Off-scope papers removed | 45 |
| Retracted items excluded | 2 |
| Final included corpus | 1019 |
Disclaimer/Publisher’s Note: The statements, opinions and data contained in all publications are solely those of the individual author(s) and contributor(s) and not of MDPI and/or the editor(s). MDPI and/or the editor(s) disclaim responsibility for any injury to people or property resulting from any ideas, methods, instructions or products referred to in the content. |
© 2026 by the authors. Licensee MDPI, Basel, Switzerland. This article is an open access article distributed under the terms and conditions of the Creative Commons Attribution (CC BY) license.
Share and Cite
Casas, G.G.; Ismail, Z.H.; Leite, H.G. Computer Vision, Machine Learning, and Deep Learning for Wood and Timber Products: A Scopus-Based Bibliometric and Systematic Mapping Review (1983–2026, Early Access). Forests 2026, 17, 112. https://doi.org/10.3390/f17010112
Casas GG, Ismail ZH, Leite HG. Computer Vision, Machine Learning, and Deep Learning for Wood and Timber Products: A Scopus-Based Bibliometric and Systematic Mapping Review (1983–2026, Early Access). Forests. 2026; 17(1):112. https://doi.org/10.3390/f17010112
Chicago/Turabian StyleCasas, Gianmarco Goycochea, Zool Hilmi Ismail, and Helio Garcia Leite. 2026. "Computer Vision, Machine Learning, and Deep Learning for Wood and Timber Products: A Scopus-Based Bibliometric and Systematic Mapping Review (1983–2026, Early Access)" Forests 17, no. 1: 112. https://doi.org/10.3390/f17010112
APA StyleCasas, G. G., Ismail, Z. H., & Leite, H. G. (2026). Computer Vision, Machine Learning, and Deep Learning for Wood and Timber Products: A Scopus-Based Bibliometric and Systematic Mapping Review (1983–2026, Early Access). Forests, 17(1), 112. https://doi.org/10.3390/f17010112

