Genome-Wide Characterization and Expression Profiling of YTH Domain-Containing RNA-Binding Protein Family in Taxus chinensis
Abstract
1. Introduction
2. Materials and Methods
2.1. Identificaiton of YTH Genes in the T. chinensis Genome
2.2. Amino Acid Sequence, Phylogenetic Tree Analysis and Chromosomal Locaton
2.3. Gene Structure, Conserved Motifs Analysis, and Cis-Acting Elements
2.4. Phase Separation Predictive Analysis
2.5. Plant Materials and Treatments
2.6. RNA Extraction and qRT-PCR Analysis
2.7. Subcellular Location of TcYTH Proteins
2.8. Statistical Analysis
3. Results
3.1. Identification of YTH Genes in the Genome of T. chinensis and Phylogenetic Analysis
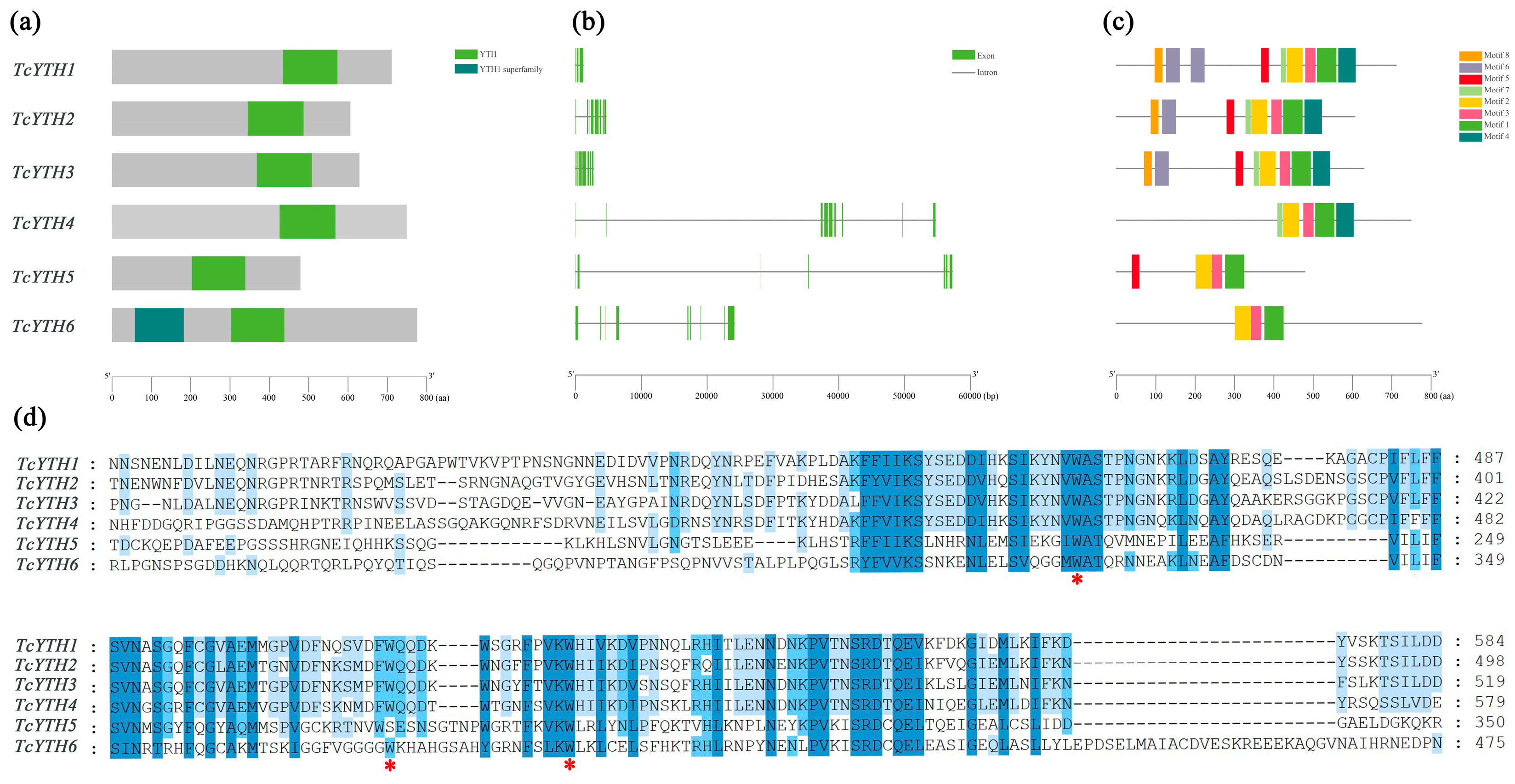
3.2. Conserved Domain, Genes Structure, Motifs, and Sequence Alignment Analysis of TcYTH Genes
3.3. Chromosomal Localization of TcYTH Genes
3.4. TcYTH Genes May Participate in Process of Phase Separation
3.5. Analysis of Cis-Acting Elements in TcYTH Promoters
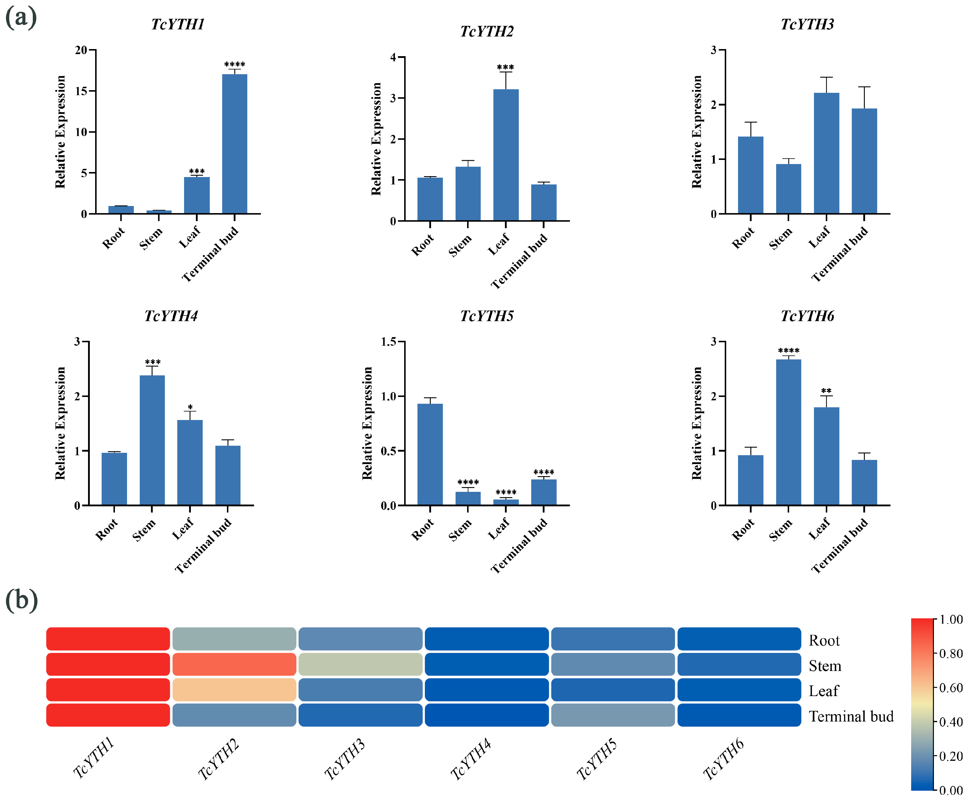
3.6. Expression Pattern of TcYTH Genes in T. chinensis
3.7. Different Expression Profiling of TcYTH Genes Treated by High Light, ABA and PEG
3.8. Subcellular Location of TcYTH2 and TcYTH6 Proteins
4. Discussion
5. Conclusions
Supplementary Materials
Author Contributions
Funding
Data Availability Statement
Conflicts of Interest
References
- Harvey, R.; Dezi, V.; Pizzinga, M.; Willis, A.E. Post-transcriptional control of gene expression following stress: The role of RNA-binding proteins. Biochem. Soc. Trans. 2017, 45, 1007–1014. [Google Scholar] [CrossRef] [PubMed]
- Yang, Y.; Hsu, P.J.; Chen, Y.S.; Yang, Y.G. Dynamic transcriptomic m6A decoration: Writers, erasers, readers and functions in RNA metabolism. Cell Res. 2018, 28, 616–624. [Google Scholar] [CrossRef] [PubMed]
- Wang, X.; Lu, Z.K.; Gomez, A.; Hon, G.C.; Yue, Y.N.; Han, D.L.; Fu, Y.; Parisien, M.; Dai, Q.; Jia, G.F.; et al. N6-methyladenosine-dependent regulation of messenger RNA stability. Nature 2014, 505, 117–120. [Google Scholar] [CrossRef] [PubMed]
- Luo, J.H.; Wang, Y.; Wang, M.; Zhang, L.Y.; Peng, H.R.; Zhou, Y.Y.; Jia, G.F.; He, Y. Natural Variation in RNA m6A Methylation and Its Relationship with Translational Status. Plant Physiol. 2020, 182, 332–344. [Google Scholar] [CrossRef] [PubMed]
- Yue, H.; Nie, X.J.; Yan, Z.G.; Song, W.N. N6-methyladenosine regulatory machinery in plants: Composition, function and evolution. Plant Biotechnol. J. 2019, 17, 1194–1208. [Google Scholar] [CrossRef]
- Zhong, S.L.; Li, H.Y.; Bodi, Z.; Button, J.; Vespa, L.; Herzog, M.; Fray, R.G. MTA is an Arabidopsis messenger RNA adenosine methylase and interacts with a homolog of a sex-specific splicing factor. Plant Cell 2008, 20, 1278–1288. [Google Scholar] [CrossRef]
- Shen, L.S.; Liang, Z.; Gu, X.F.; Chen, Y.; Teo, Z.W.N.; Hou, X.L.; Cai, W.M.; Dedon, P.C.; Liu, L.; Yu, H. N6-Methyladenosine RNA Modification Regulates Shoot Stem Cell Fate in Arabidopsis. Dev. Cell 2016, 38, 186–200. [Google Scholar] [CrossRef]
- Ruzicka, K.; Zhang, M.; Campilho, A.; Bodi, Z.; Kashif, M.; Saleh, M.; Eeckhout, D.; El-Showk, S.; Li, H.Y.; Zhong, S.L.; et al. Identification of factors required for m6A mRNA methylation in Arabidopsis reveals a role for the conserved E3 ubiquitin ligase HAKAI. New Phytol. 2017, 215, 157–172. [Google Scholar] [CrossRef]
- Zhang, M.; Bodi, Z.; Mackinnon, K.; Zhong, S.L.; Archer, N.; Mongan, N.P.; Simpson, G.G.; Fray, R.G. Two zinc finger proteins with functions in m6A writing interact with HAKAI. Nat. Commun. 2022, 13, 1127. [Google Scholar] [CrossRef]
- Duan, H.C.; Wei, L.H.; Zhang, C.; Wang, Y.; Chen, L.; Lu, Z.K.; Chen, P.R.; He, C.; Jia, G.F. ALKBH10B Is an RNA N6-Methyladenosine Demethylase Affecting Arabidopsis Floral Transition. Plant Cell 2017, 29, 2995–3011. [Google Scholar] [CrossRef] [PubMed]
- Liao, S.H.; Sun, H.B.; Xu, C. YTH Domain: A Family of N6-methyladenosine (m6A) Readers. Genom. Proteom. Bioinform. 2018, 16, 99–107. [Google Scholar] [CrossRef]
- Jiang, X.L.; Liu, B.Y.; Nie, Z.; Duan, L.C.; Xiong, Q.X.; Jin, Z.X.; Yang, C.P.; Chen, Y.B. The role of m6A modification in the biological functions and diseases. Signal Transduct. Target. Ther. 2021, 6, 74. [Google Scholar] [CrossRef]
- Luo, S.K.; Tong, L. Molecular basis for the recognition of methylated adenines in RNA by the eukaryotic YTH domain. Proc. Natl. Acad. Sci. USA 2014, 111, 13834–13839. [Google Scholar] [CrossRef]
- Wei, L.H.; Song, P.Z.; Wang, Y.; Lu, Z.K.; Tang, Q.; Yu, Q.; Xiao, Y.; Zhang, X.; Duan, H.C.; Jia, G.F. The m6A Reader ECT2 Controls Trichome Morphology by Affecting mRNA Stability in Arabidopsis. Plant Cell 2018, 30, 968–985. [Google Scholar] [CrossRef] [PubMed]
- Scutenaire, J.; Deragon, J.M.; Jean, V.; Benhamed, M.; Raynaud, C.; Favory, J.J.; Merret, R.; Bousquet-Antonelli, C. The YTH Domain Protein ECT2 Is an m6A Reader Required for Normal Trichome Branching in Arabidopsis. Plant Cell 2018, 30, 986–1005. [Google Scholar] [CrossRef] [PubMed]
- Li, D.Y.; Zhang, H.J.; Hong, Y.B.; Huang, L.; Li, X.H.; Zhang, Y.F.; Ouyang, Z.G.; Song, F.M. Genome-Wide Identification, Biochemical Characterization, and Expression Analyses of the YTH Domain-Containing RNA-Binding Protein Family in Arabidopsis and Rice. Plant Mol. Biol. Rep. 2014, 32, 1169–1186. [Google Scholar] [CrossRef]
- Song, P.Z.; Yang, J.B.; Wang, C.L.; Lu, Q.; Shi, L.Q.; Tayier, S.; Jia, G.F. Arabidopsis N6-methyladenosine reader CPSF30-L recognizes FUE signals to control polyadenylation site choice in liquid-like nuclear bodies. Mol. Plant 2021, 14, 571–587. [Google Scholar] [CrossRef]
- Hou, Y.F.; Sun, J.; Wu, B.X.; Gao, Y.Y.; Nie, H.B.; Nie, Z.T.; Quan, S.X.; Wang, Y.; Cao, X.F.; Li, S.S. CPSF30-L-mediated recognition of mRNA m6A modification controls alternative polyadenylation of nitrate signaling-related gene transcripts in Arabidopsis. Mol. Plant 2021, 14, 688–699. [Google Scholar] [CrossRef] [PubMed]
- Song, P.Z.; Wei, L.H.; Chen, Z.X.; Cai, Z.H.; Lu, Q.; Wang, C.L.; Tian, E.L.; Jia, G.F. m6A readers ECT2/ECT3/ECT4 enhance mRNA stability through direct recruitment of the poly(A) binding proteins in Arabidopsis. Genome Biol. 2023, 24, 103. [Google Scholar] [CrossRef] [PubMed]
- Wu, X.W.; Su, T.T.; Zhang, S.Y.; Zhang, Y.; Wong, C.E.; Ma, J.Q.; Shao, Y.L.; Hua, C.M.; Shen, L.S.; Yu, H. N6-methyladenosine-mediated feedback regulation of abscisic acid perception via phase-separated ECT8 condensates in Arabidopsis. Nat. Plants 2024, 10, 469–482. [Google Scholar] [CrossRef]
- Cai, Z.H.; Tang, Q.; Song, P.Z.; Tian, E.L.; Yang, J.B.; Jia, G.F. The m6A reader ECT8 is an abiotic stress sensor that accelerates mRNA decay in Arabidopsis. Plant Cell 2024, 36, 2908–2926. [Google Scholar] [CrossRef]
- Wang, N.; Yue, Z.Y.; Liang, D.; Ma, F.W. Genome-wide identification of members in the YTH domain-containing RNA-binding protein family in apple and expression analysis of their responsiveness to senescence and abiotic stresses. Gene 2014, 538, 292–305. [Google Scholar] [CrossRef]
- Cheng, X.; Yao, S.; Zhang, J.J.; Wang, D.B.; Xu, S.J.; Yu, Q.; Ji, K.S. Genome-Wide Identification and Expression Analysis of YTH Gene Family for Abiotic Stress Regulation in Camellia chekiangoleosa. Int. J. Mol. Sci. 2024, 25, 3996. [Google Scholar] [CrossRef]
- Zhang, J.J.; Yao, S.; Cheng, X.; Zhao, Y.L.; Yu, W.Y.; Ren, X.Y.; Ji, K.S.; Yu, Q. Genome-Wide Identification and Expression Analysis of the YTH Domain-Containing RNA-Binding Protein Family in Cinnamomum camphora. Int. J. Mol. Sci. 2024, 25, 5960. [Google Scholar] [CrossRef] [PubMed]
- Yao, S.; Zhang, J.J.; Cheng, X.; Wang, D.B.; Yu, W.Y.; Ji, K.S.; Yu, Q. Genome-Wide Identification and Characterization of the YTH Domain-Containing RNA-Binding Protein Family in Liriodendron chinense. Int. J. Mol. Sci. 2023, 24, 15189. [Google Scholar] [CrossRef] [PubMed]
- Xiong, X.Y.; Gou, J.B.; Liao, Q.G.; Li, Y.L.; Zhou, Q.; Bi, G.Q.; Li, C.; Du, R.; Wang, X.T.; Sun, T.S.; et al. The Taxus genome provides insights into paclitaxel biosynthesis. Nat. Plants 2021, 7, 1026–1036. [Google Scholar] [CrossRef] [PubMed]
- Malik, S.; Cusidó, R.M.; Mirjalili, M.H.; Moyano, E.; Palazón, J.; Bonfill, M. Production of the anticancer drug taxol in Taxus baccata suspension cultures: A review. Process Biochem. 2011, 46, 23–34. [Google Scholar] [CrossRef]
- Li, N.; Fang, S.B.; Li, X.H.; An, S.Q.; Lu, C.H. Differential contribution of frugivorous birds to dispersal patterns of the endangered Chinese yew (Taxus chinensis). Sci. Rep. 2015, 5, 10045. [Google Scholar] [CrossRef] [PubMed]
- Mistry, J.; Chuguransky, S.; Williams, L.; Qureshi, M.; Salazar, G.A.; Sonnhammer, E.L.L.; Tosatto, S.C.E.; Paladin, L.; Raj, S.; Richardson, L.J.; et al. Pfam: The protein families database in 2021. Nucleic Acids Res. 2021, 49, D412–D419. [Google Scholar] [CrossRef]
- Chen, C.J.; Wu, Y.; Li, J.W.; Wang, X.; Zeng, Z.H.; Xu, J.; Liu, Y.L.; Feng, J.T.; Chen, H.; He, Y.H.; et al. TBtools-II: A “one for all, all for one” bioinformatics platform for biological big-data mining. Mol. Plant 2023, 16, 1733–1742. [Google Scholar] [CrossRef]
- Gasteiger, E.; Gattiker, A.; Hoogland, C.; Ivanyi, I.; Appel, R.D.; Bairoch, A. ExPASy: The proteomics server for in-depth protein knowledge and analysis. Nucleic Acids Res. 2003, 31, 3784–3788. [Google Scholar] [CrossRef]
- Larkin, M.A.; Blackshields, G.; Brown, N.P.; Chenna, R.; McGettigan, P.A.; McWilliam, H.; Valentin, F.; Wallace, I.M.; Wilm, A.; Lopez, R.; et al. Clustal W and clustal X version 2.0. Bioinformatics 2007, 23, 2947–2948. [Google Scholar] [CrossRef]
- Tamura, K.; Stecher, G.; Kumar, S. MEGA11 Molecular Evolutionary Genetics Analysis Version 11. Mol. Biol. Evol. 2021, 38, 3022–3027. [Google Scholar] [CrossRef]
- Subramanian, B.; Gao, S.H.; Lercher, M.J.; Hu, S.N.; Chen, W.H. Evolview v3: A webserver for visualization, annotation, and management of phylogenetic trees. Nucleic Acids Res. 2019, 47, W270–W275. [Google Scholar] [CrossRef]
- Bailey, T.L.; Boden, M.; Buske, F.A.; Frith, M.; Grant, C.E.; Clementi, L.; Ren, J.Y.; Li, W.W.; Noble, W.S. MEME SUITE: Tools for motif discovery and searching. Nucleic Acids Res. 2009, 37, W202–W208. [Google Scholar] [CrossRef]
- Lescot, M.; Déhais, P.; Thijs, G.; Marchal, K.; Moreau, Y.; Van de Peer, Y.; Rouzé, P.; Rombauts, S. PlantCARE, a database of plant cis-acting regulatory elements and a portal to tools for n silico analysis of promoter sequences. Nucleic Acids Res. 2002, 30, 325–327. [Google Scholar] [CrossRef]
- Lancaster, A.K.; Nutter-Upham, A.; Lindquist, S.; King, O.D. PLAAC: A web and command-line application to identify proteins with prion-like amino acid composition. Bioinformatics 2014, 30, 2501–2502. [Google Scholar] [CrossRef]
- Michel, B.E.; Wiggins, O.K.; Outlaw, W.H. A Guide to Establishing Water Potential of Aqueous Two-Phase Solutions (Polyethylene Glycol plus Dextran) by Amendment with Mannitol. Plant Physiol. 1983, 72, 60–65. [Google Scholar] [CrossRef]
- Livak, K.J.; Schmittgen, T.D. Analysis of relative gene expression data using real-time quantitative PCR and the 2-ΔΔCT method. Methods 2001, 25, 402–408. [Google Scholar] [CrossRef]
- Sparkes, I.A.; Runions, J.; Kearns, A.; Hawes, C. Rapid, transient expression of fluorescent fusion proteins in tobacco plants and generation of stably transformed plants. Nat. Protoc. 2006, 1, 2019–2025. [Google Scholar] [CrossRef] [PubMed]
- Crick, F. Central dogma of molecular biology. Nature 1970, 227, 561–563. [Google Scholar] [CrossRef] [PubMed]
- He, C.A. RNA epigenetics? Nat. Chem. Biol. 2010, 6, 863–865. [Google Scholar] [CrossRef]
- Xu, C.; Wang, X.; Liu, K.; Roundtree, I.A.; Tempel, W.; Li, Y.J.; Lu, Z.K.; He, C.; Min, J.R. Structural basis for selective binding of m6A RNA by the YTHDC1 YTH domain. Nat. Chem. Biol. 2014, 10, 927–929. [Google Scholar] [CrossRef]
- Zhang, J.Z. Evolution by gene duplication: An update. Trends Ecol. Evol. 2003, 18, 292–298. [Google Scholar] [CrossRef]
- Ries, R.J.; Zaccara, S.; Klein, P.; Olarerin-George, A.; Namkoong, S.; Pickering, B.F.; Patil, D.P.; Kwak, H.; Lee, J.H.; Jaffrey, S.R. m6A enhances the phase separation potential of mRNA. Nature 2019, 571, 424–428. [Google Scholar] [CrossRef]








| Gene ID | Gene Name | Locus | CDS (bp) | Protein Length (aa) | MW (kDa) | Aliphatic Index | GRAVY | pI | Subcellular Localization |
|---|---|---|---|---|---|---|---|---|---|
| KAH9331309.1 | TcYTH1 | Chr01 | 2133 | 711 | 77.67 | 54.3 | −0.839 | 6.24 | Nucleus |
| KAH9301062.1 | TcYTH2 | Chr04 | 1819 | 606 | 67.31 | 48.94 | −0.971 | 8.5 | Nucleus |
| KAH9330460.1 | TcYTH3 | Chr01 | 1890 | 629 | 68.78 | 66.47 | −0.599 | 5.88 | Nucleus |
| KAH9288489.1 | TcYTH4 | Chr10 | 2250 | 749 | 84.58 | 65.95 | −0.704 | 5.48 | Nucleus |
| KAH9321702.1 | TcYTH5 | Chr05 | 1437 | 479 | 52.95 | 68.14 | −0.789 | 5.96 | Nucleus |
| KAH9288169.1 | TcYTH6 | Chr10 | 2331 | 776 | 85.97 | 51.8 | −0.851 | 6.63 | Nucleus |
Disclaimer/Publisher’s Note: The statements, opinions and data contained in all publications are solely those of the individual author(s) and contributor(s) and not of MDPI and/or the editor(s). MDPI and/or the editor(s) disclaim responsibility for any injury to people or property resulting from any ideas, methods, instructions or products referred to in the content. |
© 2025 by the authors. Licensee MDPI, Basel, Switzerland. This article is an open access article distributed under the terms and conditions of the Creative Commons Attribution (CC BY) license (https://creativecommons.org/licenses/by/4.0/).
Share and Cite
Zhang, J.; Xiang, Y.; Ji, K.; Yu, Q. Genome-Wide Characterization and Expression Profiling of YTH Domain-Containing RNA-Binding Protein Family in Taxus chinensis. Forests 2025, 16, 236. https://doi.org/10.3390/f16020236
Zhang J, Xiang Y, Ji K, Yu Q. Genome-Wide Characterization and Expression Profiling of YTH Domain-Containing RNA-Binding Protein Family in Taxus chinensis. Forests. 2025; 16(2):236. https://doi.org/10.3390/f16020236
Chicago/Turabian StyleZhang, Jingjing, Yuan Xiang, Kongshu Ji, and Qiong Yu. 2025. "Genome-Wide Characterization and Expression Profiling of YTH Domain-Containing RNA-Binding Protein Family in Taxus chinensis" Forests 16, no. 2: 236. https://doi.org/10.3390/f16020236
APA StyleZhang, J., Xiang, Y., Ji, K., & Yu, Q. (2025). Genome-Wide Characterization and Expression Profiling of YTH Domain-Containing RNA-Binding Protein Family in Taxus chinensis. Forests, 16(2), 236. https://doi.org/10.3390/f16020236

