Lignification and Gene Expression Pattern in Postharvest Moso Bamboo Shoots
Abstract
1. Introduction
2. Materials and Methods
2.1. Plant Materials and Sample Preparation
2.2. Preparation and Observation of Paraffin Sections
2.3. Measurement of Lignin Content and Autofluorescence Intensity
2.4. Construction and Sequencing of RNA-Seq Libraries
2.5. Identification of Significant DEGs
2.6. Construction and Visualization of Co-Expression Network
2.7. Analysis of Key Enzyme Gene Families Involved in Lignin Biosynthesis
2.8. Real-Time Quantitative PCR (qRT-PCR) Analysis
3. Results
3.1. The Morphological Changes in Bamboo Shoots Postharvest
3.2. Quantitative Analysis of Lignin and Autofluorescence Content in Vascular Bundles
3.3. Identification and Functional Analysis of DEGs
3.4. Co-Expression Network Analysis of Differential Genes
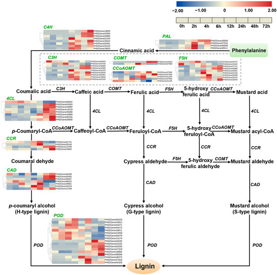
3.5. Regulatory Network of Lignin Biosynthesis Postharvest in Bamboo Shoots
3.6. Quantitative Real-Time PCR (qRT-PCR) Analysis of Key Genes
4. Discussion
5. Conclusions
Supplementary Materials
Author Contributions
Funding
Data Availability Statement
Conflicts of Interest
References
- Dlamini, L.C.; Fakudze, S.; Makombe, G.G.; Muse, S.; Zhu, J. Bamboo as a valuable resource and its utilization in historical and modern-day China. Bioresources 2021, 17, 1926–1938. [Google Scholar] [CrossRef]
- Chongtham, N.; Bisht, M.S.; Haorongbam, S. Nutritional properties of bamboo shoots: Potential and prospects for utilization as a health food. Compr. Rev. Food Sci. Food Saf. 2011, 10, 153–168. [Google Scholar] [CrossRef]
- Kumar, P.S.; Kumari, U.; Devi, M.P.; Choudhary, V.K.; Sangeetha, A. Bamboo shoot as a source of nutraceuticals and bioactive compounds: A review. Indian J. Nat. Prod. Resour. 2017, 8, 32–46. Available online: https://www.researchgate.net/publication/316944226_Bamboo_shoot_as_a_source_of_nutraceuticals_and_bioactive_compounds_A_review (accessed on 2 November 2024).
- Li, X.; Xie, L.; Zheng, H.; Cai, M.; Cheng, Z.; Bai, Y.; Li, J.; Gao, J. Transcriptome profiling of postharvest shoots identifies PheNAP2 and PheNAP3 promoted shoot senescence. Tree Physiol. 2019, 39, 2027–2044. [Google Scholar] [CrossRef]
- Wang, Y. A systematic review on the composition, storage, processing of bamboo shoots: Focusing the nutritional and functional benefits. J. Funct. Foods 2020, 71, 104015. [Google Scholar] [CrossRef]
- Dong, C.; Zhao, Y. Research progress on post-harvest lignification of bamboo shoots. Anhui Agric Sci. 2020, 48, 16–20. [Google Scholar] [CrossRef]
- Goicoechea, M.; Lacombe, E.; Legay, S.; Mihaljevic, S.; Rech, P.; Jauneau, A.; Lapierre, C.; Pollet, B.; Verhaegen, D.; Chaubet-Gigot, N. EgMYB2, a new transcriptional activator from Eucalyptus xylem, regulates secondary cell wall formation and lignin biosynthesis. Plant J. 2005, 43, 553–567. [Google Scholar] [CrossRef] [PubMed]
- Zhong, R.; Ye, Z. Transcriptional regulation of lignin biosynthesis. Plant Signal Behav. 2009, 4, 1028–1034. [Google Scholar] [CrossRef] [PubMed]
- Zhao, Q.; Dixon, R. Transcriptional networks for lignin biosynthesis: More complex than we thought? Trends Plant Sci. 2011, 16, 227–233. [Google Scholar] [CrossRef]
- Luo, Z.; Xu, X.; Yan, B. Accumulation of lignin and involvement of enzymes in bamboo shoot during storage. Eur. Food Res. Technol. 2008, 226, 635–640. [Google Scholar] [CrossRef]
- Boerjan, W.; Ralph, J.; Baucher, M. Lignin biosynthesis. Annu. Rev. Plant Biol. 2003, 54, 519–546. [Google Scholar] [CrossRef] [PubMed]
- Donaldson, L.A. Lignifification and lignin topochemistry-An ultrastructural view. Phytochemistry 2001, 57, 859–873. [Google Scholar] [CrossRef] [PubMed]
- Rogers, L.A.; Campbell, M.M. The genetic control of lignin deposition during plant growth and development. New Phytol. 2004, 164, 17–30. [Google Scholar] [CrossRef] [PubMed]
- Vanholme, R.; De Meester, B.; Ralph, J.; Boerjan, W. Lignin biosynthesis and its integration into metabolism. Curr. Opin. Biotechnol. 2019, 56, 230–239. [Google Scholar] [CrossRef]
- Yang, K.; Shan, X.; Shi, J.; Zhu, C.; Gao, Z. Identification and expression analysis of 4CL gene family in Phyllostachys edulis. J. Nucl. Agric. Sci. 2021, 35, 72–82. [Google Scholar] [CrossRef]
- Li, G.; Zhu, C.; Yang, K.; Wang, X.; Gao, Z. Identification and expression pattern analysis of C4H genes in Phyllostachys edulis. J. Trop. Subtrop. Bot. 2022, 30, 151–160. [Google Scholar] [CrossRef]
- Weng, J.K.; Chapple, C. The origin and evolution of lignin biosynthesis. New Phytol. 2010, 187, 273–285. [Google Scholar] [CrossRef]
- Vanholme, R.; Demedts, B.; Morreel, K.; Ralph, J.; Boerjan, W. Lignin biosynthesis and structure. Plant Physiol. 2010, 153, 895–905. [Google Scholar] [CrossRef]
- Chen, H.; Ling, J.; Wu, F.; Zhang, L.; Sun, Z.; Yang, H. Effect of hypobaric storage on flesh lignification, active oxygen metabolism and related enzyme activities in bamboo shoots. LWT Food Sci. Technol. 2013, 51, 190–195. [Google Scholar] [CrossRef]
- Zhang, Z.; Li, C.; Zhang, H.; Ying, Y.; Hu, Y.; Song, L. Comparative analysis of the lignification process of two bamboo shoots stored at room temperature. Plants 2020, 9, 1399. [Google Scholar] [CrossRef]
- Hou, D.; Lu, H.; Zhao, Z.; Pei, J.; Yang, H.; Wu, A.; Yu, X.; Lin, X. Integrative transcriptomic and metabolomic data provide insights into gene networks associated with lignification in postharvest Lei bamboo shoots under low temperature. Food Chem. 2022, 368, 130822. [Google Scholar] [CrossRef] [PubMed]
- Zhang, H.; Ying, Y.; Wang, J.; Zhao, X.; Zeng, W.; Beahan, C.; He, J.; Chen, X.; Bacic, A.; Song, L. Transcriptome analysis provides insights into xylogenesis formation in Moso bamboo (Phyllostachys edulis) shoot. Sci. Rep. 2018, 8, 3951. [Google Scholar] [CrossRef]
- Yang, K.; Li, L.; Lou, Y.; Zhu, C.; Li, X.; Gao, Z. A regulatory network driving shoot lignification in rapidly growing bamboo. Plant Physiol. 2021, 187, 900–916. [Google Scholar] [CrossRef] [PubMed]
- Feder, N.; O’Brien, T.P. Plant microtechnique: Some principles and new methods. Am. J. Bot. 1968, 55, 123–142. [Google Scholar] [CrossRef]
- Baldacci-Cresp, F.; Spriet, C.; Twyffels, L.; Blervacq, A.S.; Neutelings, G.; Baucher, M.; Hawkins, S. A rapid and quantitative safranin-based fluorescent microscopy method to evaluate cell wall lignification. Plant J. 2020, 102, 1074–1089. [Google Scholar] [CrossRef] [PubMed]
- Andrews, S. FastQC: A Quality Control Tool for High Throughput Sequence Data. Available online: https://www.bioinformatics.babraham.ac.uk/projects/fastqc/ (accessed on 1 June 2023).
- Bolger, A.M.; Lohse, M.; Usadel, B. Trimmomatic: A flexible trimmer for illumina sequence data. Bioinformatics 2014, 30, 2114–2120. [Google Scholar] [CrossRef] [PubMed]
- Kim, D.; Langmead, B.; Salzberg, S.L. HISAT: A fast spliced aligner with low memory requirements. Nat. Methods 2015, 12, 357–360. [Google Scholar] [CrossRef]
- Zhao, H.; Gao, Z.; Wang, L.; Wang, J.; Wang, S.; Fei, B.; Chen, C.; Shi, C.; Liu, X.; Zhang, H. Chromosome-level reference genome and alternative splicing atlas of Moso bamboo (Phyllostachys edulis). GigaScience 2018, 7, giy115. [Google Scholar] [CrossRef]
- Li, H.; Handsaker, B.; Wysoker, A.; Fennell, T.; Ruan, J.; Homer, N.; Marth, G.; Abecasis, G.; Durbin, R. The Sequence Alignment/Map format and SAMtools. Bioinformatics 2009, 25, 2078–2079. [Google Scholar] [CrossRef]
- Liao, Y.; Smyth, G.K.; Shi, W. featureCounts: An efficient general purpose program for assigning sequence reads to genomic features. Bioinformatics 2014, 30, 923–930. [Google Scholar] [CrossRef] [PubMed]
- Ritchie, M.E.; Phipson, B.; Wu, D.; Hu, Y.; Law, C.W.; Shi, W.; Smyth, G.K. Limma powers differential expression analyses for RNA-Sequencing and microarray studies. Nucleic Acids Res. 2015, 43, e47. [Google Scholar] [CrossRef]
- Robinson, M.D.; McCarthy, D.J.; Smyth, G.K. edgeR: A Bioconductor package for differential expression analysis of digital gene expression data. Bioinformatics 2010, 26, 139–140. [Google Scholar] [CrossRef] [PubMed]
- Love, M.I.; Huber, W.; Anders, S. Moderated estimation of fold change and dispersion for RNA-Seq data with DESeq2. Genome Biol. 2014, 15, 550. [Google Scholar] [CrossRef]
- Chen, C.; Chen, H.; Zhang, Y.; Thomas, H.R.; Frank, M.H.; He, Y.; Xia, R. Tbtools: An integrative toolkit developed for interactive analyses of big biological data. Mol. Plant 2020, 13, 1194–1202. [Google Scholar] [CrossRef]
- Langfelder, P.; Horvath, S. WGCNA: An R package for weighted correlation network analysis. BMC Bioinf. 2008, 9, 559. [Google Scholar] [CrossRef]
- Shannon, P.; Markiel, A.; Ozier, O.; Baliga, N.S.; Wang, J.T.; Ramage, D.; Amin, N.; Schwikowski, B.; Ideker, T. Cytoscape: A software environment for integrated models of biomolecular interaction networks. Genome Res. 2003, 13, 2498–2504. [Google Scholar] [CrossRef]
- Ye, J.; McGinnis, S.; Madden, T.L. BLAST: Improvements for better sequence analysis. Nucleic Acids Res. 2006, 34, 6–9. [Google Scholar] [CrossRef]
- Tong, Z.; Gao, Z.; Wang, F.; Zhou, J.; Zhang, Z. Selection of reliable reference genes for gene expression studies in peach using Real-Time PCR. BMC Mol. Biol. 2009, 10, 71. [Google Scholar] [CrossRef] [PubMed]
- Untergasser, A.; Nijveen, H.; Rao, X.; Bisseling, T.; Geurts, R.; Leunissen, J.A.M. Primer3Plus, an enhanced web interface to Primer3. Nucleic Acids Res. 2007, 35, 71–74. [Google Scholar] [CrossRef]
- Zhang, Y.; Wu, L.; Li, Y.; Yang, J.; Yang, H.; Zhao, Y.; Chen, G. Bamboo shoot and its food applications in last decade: An undervalued edible resource from forest to feed future people. Trends Food Sci. Technol. 2024, 146, 104399. [Google Scholar] [CrossRef]
- Changchai, S.; Sumrit, T.; Kitpot, T.; Inrirai, P. Impact of storage condition on postharvest preservation of fresh Bambusa ssp. Shoot. Food Res. 2019, 4, 57–63. [Google Scholar] [CrossRef]
- Shi, M.; Zhang, W.; Liu, F.; Zhang, F.; Wu, R.; Wang, H.; Su, E. A review on postharvest physiological and biochemical changes, storage, and preservation of bamboo shoots. Food Sci. 2023, 44, 331–343. [Google Scholar] [CrossRef]
- Lu, Y.; Wang, H.; Lu, Z.; Wang, J.; Chen, G.; Shen, B.; Yu, R.; Zhang, B. Research advances on post-harvest physiology and preservation of bamboo shoots. J. Bam. Res. 2024, 43, 88–92. [Google Scholar]
- Yang, S.; Shen, H.; Luo, H.; Su, H.; Zou, Q.; Yu, Y.; Chen, Y.; Yu, Y.; Hu, T.; Don, X.; et al. Effect of near-freezing temperature storage on delaying postharvest lignification of Dendrocalamus brandisii shoots. Food Sci. 2024, 45, 216–225. [Google Scholar] [CrossRef]
- Nirmal, A.C.; David, E.; Sharma, M.L. Changes in nutrient components during ageing of emerging juvenile bamboo shoots. Int. J. Food Sci. Nutr. 2007, 58, 612–618. [Google Scholar] [CrossRef]
- Su, J.; Zhang, J.; Gomez, H.; Murugan, R.; Hong, X.; Xu, D.; Jiang, F.; Peng, Y. Reactive oxygen species-induced lipid peroxidation in apoptosis, autophagy, and ferroptosis. Oxid. Med. Cell. Longev. 2019, 13, 5080843. [Google Scholar] [CrossRef]
- Lee, B.R.; Kim, K.Y.; Jung, W.J.; Avice, J.C.; Ourry, A.; Kim, T.H. Peroxidases and lignification in relation to the intensity of water-deficit stress in white clover (Trifolium repens L.). J. Exp. Bot. 2007, 58, 1271–1279. [Google Scholar] [CrossRef]
- Vincent, D.; Lapierre, C.; Pollet, B.; Cornic, G.; Negroni, L.; Zivy, M. Water deficits affect Caffeate O-Methyltransferase, lignification, and related enzymes in maize leaves. A proteomic investigation. Plant Physiol. 2005, 137, 949–960. [Google Scholar] [CrossRef]
- Zeng, J.; Li, X.; Zhang, J.; Ge, H.; Yin, X.; Chen, K. Regulation of loquat fruit low temperature response and lignification involves interaction of heat shock factors and genes associated with lignin biosynthesis. Plant Cell Environ. 2016, 39, 1780–1789. [Google Scholar] [CrossRef]
- Suo, J.; Li, H.; Ban, Q.; Han, Y.; Meng, K.; Jin, M.; Zhang, Z.; Rao, J. Characteristics of chilling injury-induced lignification in kiwifruit with different sensitivities to low temperatures. Postharvest Biol. Technol. 2018, 135, 8–18. [Google Scholar] [CrossRef]
- Shinozaki, K.; Yamaguchi-Shinozaki, K. Molecular responses to dehydration and low temperature: Differences and cross-talk between two stress signaling pathways. Curr. Opin. Plant Biol. 2000, 3, 217–223. [Google Scholar] [CrossRef]
- Jin, M.; Jiao, J.; Zhao, Q.; Ban, Q.; Gao, M.; Suo, J.; Zhu, Q.; Rao, J. Dose effect of exogenous abscisic acid on controlling lignification of postharvest kiwifruit (Actinidia chinensis cv. hongyang). Food Control 2021, 124, 107911. [Google Scholar] [CrossRef]
- Jiao, Y. Transcriptomic and metabolomic analyses reveal the flavor of bitterness in the tip shoots of Bambusa oldhamii Munro. Sci. Rep. 2023, 13, 14853. [Google Scholar] [CrossRef]
- Huang, Y.; Xun, H.; Yi, G.; Li, T.; Yao, X.; Tang, F. Integrated metabolomic and transcriptomic analysis reveals the effect of artificial shading on reducing the bitter taste of bamboo shoots. Horticulturae 2022, 8, 594. [Google Scholar] [CrossRef]
- Ruan, J.; Zhou, Y.; Zhou, M.; Yan, J.; Khurshid, M.; Weng, W.; Cheng, J.; Zhang, K. Jasmonic acid signaling pathway in plants. Int. J. Mol. Sci. 2019, 20, 2479. [Google Scholar] [CrossRef]
- Li, H.; Suo, J.; Han, Y.; Liang, C.; Jin, M.; Zhang, Z.; Rao, J. The effect of 1-methylcyclopropene, methyl jasmonate and methyl salicylate on lignin accumulation and gene expression in postharvest kiwifruit during cold storage. Postharvest Biol. Technol. 2017, 124, 107–118. [Google Scholar] [CrossRef]
- Onohata, T.; Gomi, K. Overexpression of jasmonate-responsive OsbHLH034 in rice results in the induction of bacterial blight resistance via an increase in lignin biosynthesis. Plant Cell Rep. 2020, 39, 1175–1184. [Google Scholar] [CrossRef]
- Salazar, R.; Pollmann, S.; Morales-Quintana, L.; Herrera, R.; Caparrós-Ruiz, D.; Ramos, P. In seedlings of Pinus radiata, jasmonic acid and auxin are differentially distributed on opposite sides of tilted stems affecting lignin monomer biosynthesis and composition. Plant Physiol. Biochem. 2019, 135, 215–223. [Google Scholar] [CrossRef]
- Sehr, E.M.; Agusti, J.; Lehner, R.; Farmer, E.E.; Schwarz, M.; Greb, T. Analysis of secondary growth in the Arabidopsis shoot reveals a positive role of jasmonate signalling in cambium formation. Plant J. 2010, 63, 811–822. [Google Scholar] [CrossRef] [PubMed]
- Wang, D.; Li, Q.; He, L.; Yang, G.; Yang, B.; Wan, K. Effect of different storage temperatures on the quality of fresh-cut Phyllostachys heterocycla. Food Sci. Technol. 2016, 52, 72–76. Available online: https://en.cnki.com.cn/Article_en/CJFDTOTAL-SKSF201606015.htm (accessed on 2 November 2024).
- Mueller, M.J. Enzymes involved in jasmonic acid biosynthesis. Physiol. Plant. 1997, 100, 653–663. [Google Scholar] [CrossRef]
- León, J.; Sánchez-Serrano, J.J. Molecular biology of jasmonic acid biosynthesis in plants. Plant Physiol. Biochem. 1999, 37, 373–380. [Google Scholar] [CrossRef]
- Sibout, R.; Eudes, A.; Mouille, G.; Pollet, B.; Lapierre, C.; Jouanin, L.; Séguin, A. Cinnamyl Alcohol Dehydrogenase-C and -D are the primary genes involved in lignin biosynthesis in the floral stem of Arabidopsis. Plant Cell 2005, 17, 2059–2076. [Google Scholar] [CrossRef]
- Kim, Y.H.; Bae, J.M.; Huh, G.H. Transcriptional regulation of the cinnamyl alcohol dehydrogenase gene from sweetpotato in response to plant developmental stage and environmental stress. Plant Cell Rep. 2010, 29, 779–791. [Google Scholar] [CrossRef]
- Zhang, W.; Shi, M.; Yang, K.; Zhang, J.; Gao, Z.; El-Kassaby, Y.A.; Li, Q.; Cao, T.; Deng, S.; Qing, H. Regulatory networks of senescence-associated gene-transcription factors promote degradation in Moso bamboo shoots. Plant Cell Environ. 2024, 47, 3654–3667. [Google Scholar] [CrossRef]
- Yang, K.; Li, Z.; Zhu, C.; Liu, Y.; Li, H.; Di, X.; Song, X.; Ren, H.; Gao, Z. A hierarchical ubiquitination-mediated regulatory module controls bamboo lignin biosynthesis. Plant Physiol. 2024, 196, 2565–2582. [Google Scholar] [CrossRef] [PubMed]
- Wang, B.; Chen, S.; Zhu, Z.; Li, Y.; Li, C.; Zhang, Y.; Huang, Y.; Xu, G.; Zhao, X.; Cao, Y. PeMYB26, an R2R3-MYB transcription factor, positively regulates lignin deposition in Moso bamboo. Plant Growth Regul. 2024, 104, 1521–1533. [Google Scholar] [CrossRef]
- Li, Z.; Yang, K.; Zhu, C.; Liu, Y.; Guo, D.; Xiao, X.; Gao, Z. Identification and expression pattern analysis of ABCG genes in Moso Bamboo. J. Nucl. Agric. Sci. 2023, 37, 917–926. Available online: https://www.hnxb.org.cn/EN/abstract/abstract14197.shtml (accessed on 2 November 2024).
- Li, H.; Li, Z.; Yang, K.; Lin, Z.; Zhu, C.; Liu, Y.; Gao, Z. Comparison analysis of ABCG subfamily in bamboo and the potential function of PeABCG15 in monolignol transport. Plant Physiol. Biochem. 2024, 217. [Google Scholar] [CrossRef]
- Li, S.; Qin, W.; Wang, J.; Jia, X. Fresh-keeping effect of heat-treated nan bamboo shoots under different temperature. J. Sichuan Agric. Univ. 2014, 32, 413–417. [Google Scholar]
- Wang, J.; Jiang, J.; Wang, J.; Wang, Z.; Yang, X.; Jia, L. The influence of gamma irradiation on the storage quality of bamboo shoots. Radiat. Phys. Chem. 2019, 159, 124–130. [Google Scholar] [CrossRef]
- Li, C.; Suo, J.; Xuan, L.; Ding, M.; Zhang, H.; Song, L.; Ying, Y. Bamboo shoot-lignification delay by melatonin during low temperature storage. Postharvest Biol. Technol. 2019, 156, 110933. [Google Scholar] [CrossRef]
- Li, D.; Limwachiranon, J.; Li, L.; Zhang, L.; Xu, Y.; Fu, M.; Luo, Z. Hydrogen peroxide accelerated the lignification process of bamboo shoots by activating the phenylpropanoid pathway and programmed cell death in postharvest storage. Postharvest Biol. Technol. 2019, 153, 79–86. [Google Scholar] [CrossRef]
- Zheng, J.; Li, S.; Xu, Y.; Zheng, X. Effect of oxalic acid on edible quality of bamboo shoots (Phyllostachys prominens) without sheaths during cold storage. Food Sci. Technol. 2019, 109, 194–200. [Google Scholar] [CrossRef]
- Luo, Z.; Wu, X.; Xie, Y.; Chen, C. Alleviation of chilling injury and browning of postharvest bamboo shoot by salicylic acid treatment. Food Chem. 2012, 131, 456–461. [Google Scholar] [CrossRef]
- Yang, H.; Zhou, C.; Wu, F.; Cheng, J. Effect of nitric oxide on browning and lignification of peeled bamboo shoots. Postharvest Biol. Technol. 2010, 57, 72–76. [Google Scholar] [CrossRef]








Disclaimer/Publisher’s Note: The statements, opinions and data contained in all publications are solely those of the individual author(s) and contributor(s) and not of MDPI and/or the editor(s). MDPI and/or the editor(s) disclaim responsibility for any injury to people or property resulting from any ideas, methods, instructions or products referred to in the content. |
© 2025 by the authors. Licensee MDPI, Basel, Switzerland. This article is an open access article distributed under the terms and conditions of the Creative Commons Attribution (CC BY) license (https://creativecommons.org/licenses/by/4.0/).
Share and Cite
Huang, X.; Zhang, Y.; Huang, N.; Li, Y.; Yu, F.; Zhang, W.; Guo, C. Lignification and Gene Expression Pattern in Postharvest Moso Bamboo Shoots. Forests 2025, 16, 81. https://doi.org/10.3390/f16010081
Huang X, Zhang Y, Huang N, Li Y, Yu F, Zhang W, Guo C. Lignification and Gene Expression Pattern in Postharvest Moso Bamboo Shoots. Forests. 2025; 16(1):81. https://doi.org/10.3390/f16010081
Chicago/Turabian StyleHuang, Xujie, Yaling Zhang, Nianjun Huang, Yonglong Li, Fen Yu, Wengen Zhang, and Chunce Guo. 2025. "Lignification and Gene Expression Pattern in Postharvest Moso Bamboo Shoots" Forests 16, no. 1: 81. https://doi.org/10.3390/f16010081
APA StyleHuang, X., Zhang, Y., Huang, N., Li, Y., Yu, F., Zhang, W., & Guo, C. (2025). Lignification and Gene Expression Pattern in Postharvest Moso Bamboo Shoots. Forests, 16(1), 81. https://doi.org/10.3390/f16010081
