Transcriptome Analyses Reveal Differences in the Metabolic Pathways of the Essential Oil Principal Components of Different Cinnamomum Chemotypes
Abstract
1. Introduction
2. Materials and Methods
2.1. Plant Material
2.2. Essential Oil Extraction
2.3. Gas Chromatography–Mass Spectrometry (GC-MS) Analysis
2.4. Transcriptome Sequencing and Assembly
2.5. Sequencing Data Analyses
2.6. Quantitative Real-Time PCR Evaluation
3. Results
3.1. Terpenoids as the First Principal Component of Four Cinnamomum Species’ Leaf EOs
3.2. Sequencing and Transcriptome Assembly
3.3. Analysis of Differentially Expressed Genes (DEGs)
3.4. Functional Annotation of DEGs
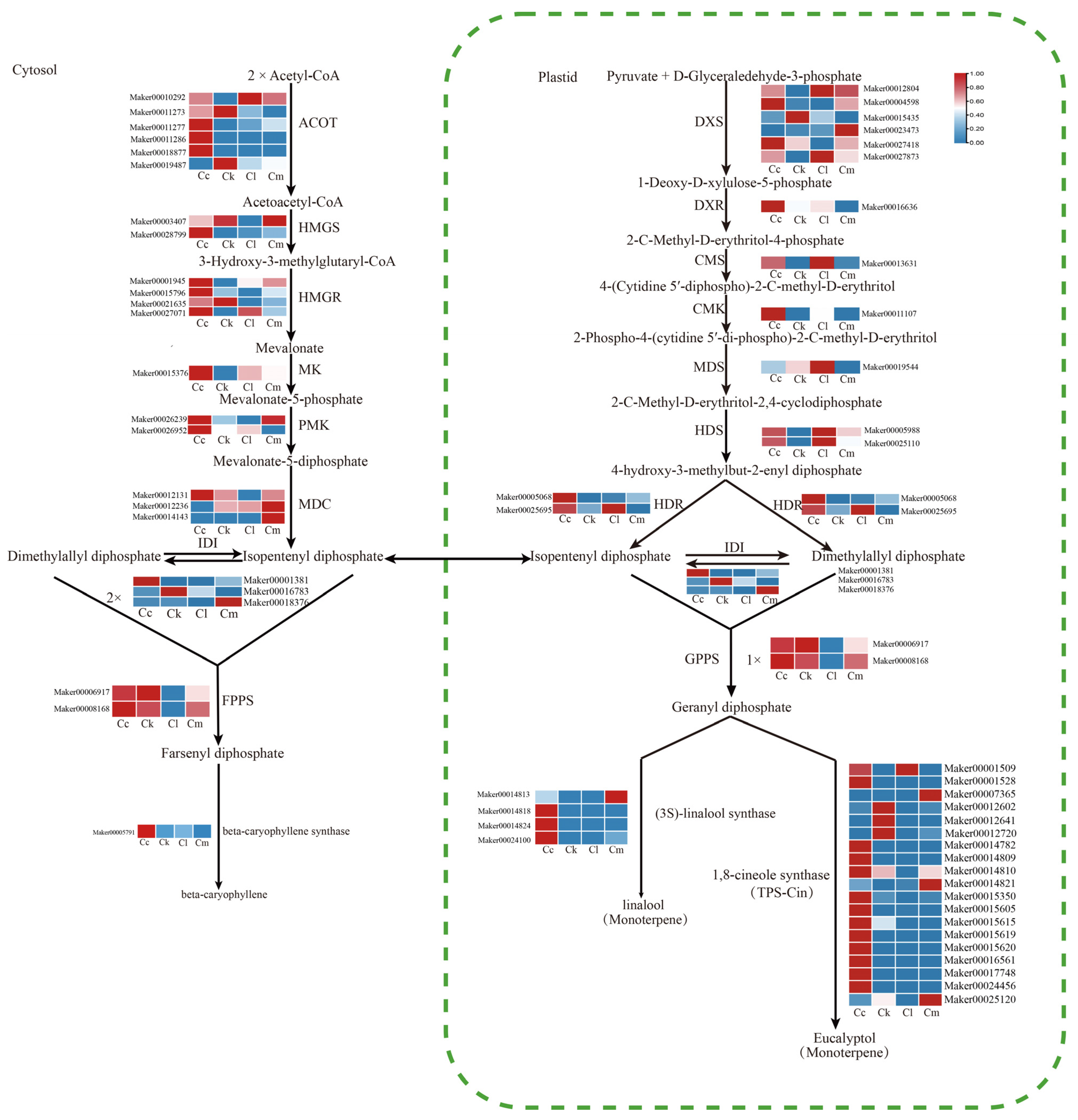
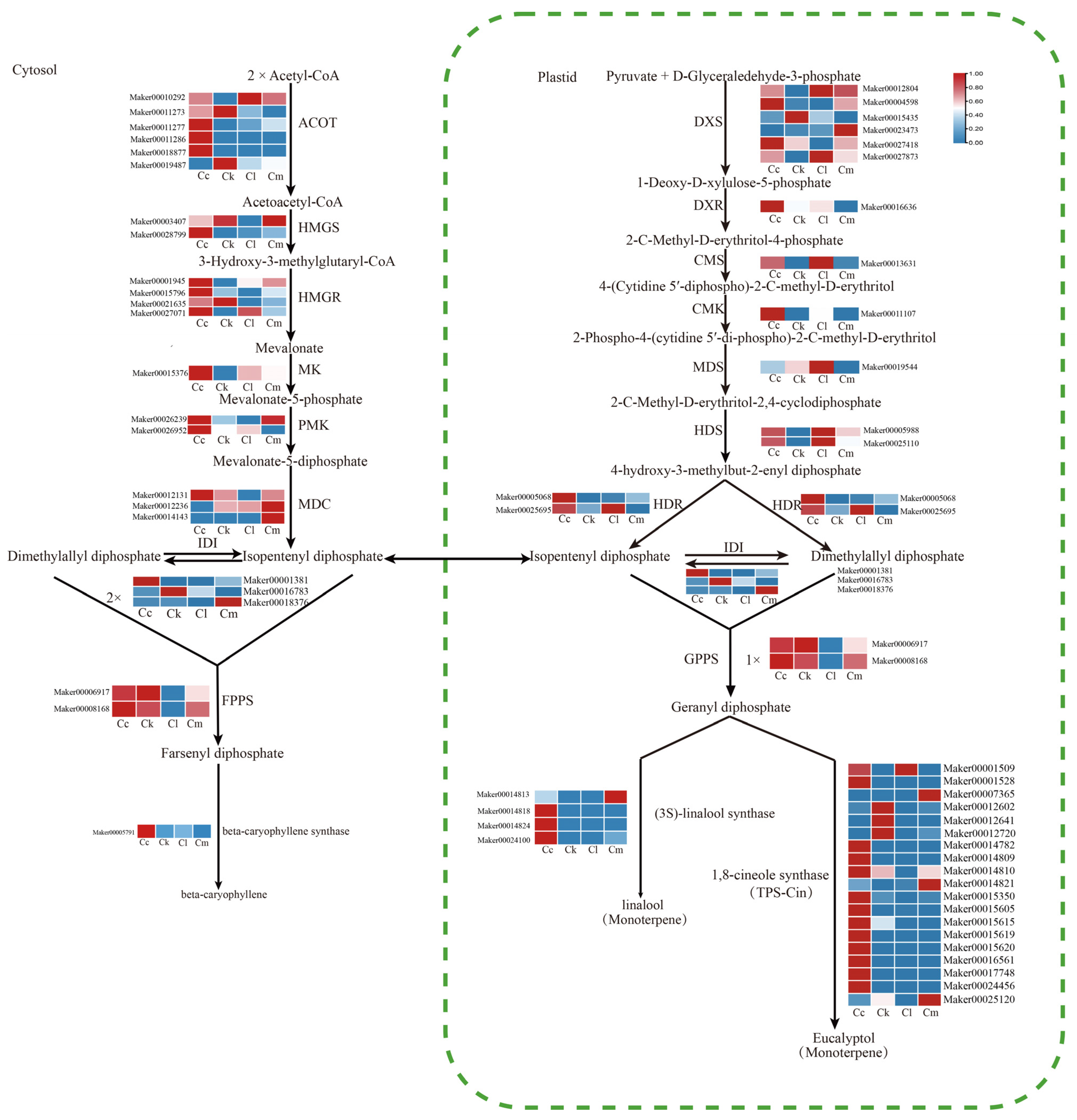
3.5. Candidate Genes Involved in Terpenoid Biosynthesis
3.6. Expression Patterns of Terpenoid Synthesis Candidate Genes
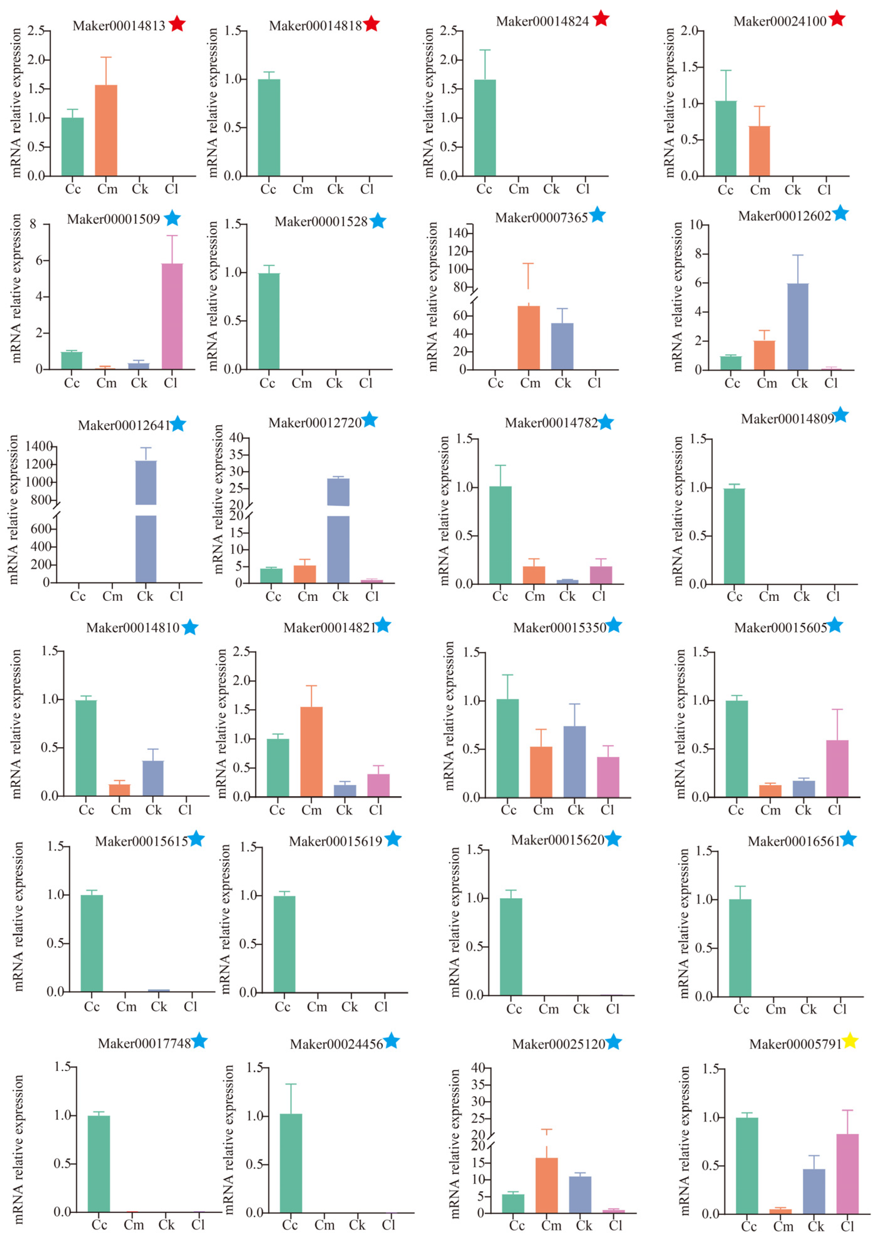
3.7. Expression Validation by qRT-PCR
4. Discussion
5. Conclusions
Author Contributions
Funding
Data Availability Statement
Conflicts of Interest
Appendix A
| Gene ID | Primer Sequence (5′) | Primer Sequence (3′) |
|---|---|---|
| Maker00014818 | GTTCGGGAGTGCATATCGT | CCACAACCGCAGAATCGT |
| Maker00014824 | TTCCAATCAATCCGAGCAA | ATGTCAGGGTCTTGGGTGC |
| Maker00024100 | CCCATCAGGGAGATTCGTTA | TGCCACCATTATTTCCAGAGT |
| Maker00014813 | CAAGACCCTGACATGGATAC | GCCATTGCCACCATTAT |
| Maker00001528 | TGTCAAGGTGGTGGAAAGATTTGGG | TTGTGGCTCGGATGTCATTGCG |
| Maker00007365 | CAATCCGTTTCAAGTTTCC | CCTTGTAGGCACTCGTCA |
| Maker00012602 | GATTCTGATGGAAAGGGTG | TATGCCGTCTCATTGGTT |
| Maker00012641 | AACCAATGAGACGGCATA | CCCCAACTGAGACTAAAGC |
| Maker00012720 | CAAAGTAACTCGCACTATCG | CCATCAAAGTCATGATGGTACATCA |
| Maker00014782 | TGAGCCCTTCAATCCGCAAAGAC | TTCGAGTAGGTTGGAGCACTTGTTG |
| Maker00014809 | GCAAACGACATTCCAAAC | CCTCAAGATCCCATCTATCA |
| Maker00014810 | CGCTTGATTGTGGGTCT | CGGTCTTTGTTGGCTTT |
| Maker00014821 | TTCAGGTGGTGGAAGGAT | TGGCTCGGGTGTTATTG |
| Maker00015350 | TAGCATCAAGCAAACCAAC | CTATGTACCACCTAGCCTCC |
| Maker00015605 | ACAATCTCCCAGTCCGC | AAATCAATGTCCCAAGAGC |
| Maker00015615 | GGTCGGATTTGTTTTGC | CTTTGCTTGATGCTATTGTG |
| Maker00015619 | GTGTATGGTTCTTTGGAGGA | GGTTTCTTTGCTTGATGCT |
| Maker00015620 | TCGTGGGGAACATAGACC | GAAGCACTCCATCAGCCT |
| Maker00016561 | GGCAATAAGCCAACCCT | TTAGCAACCGAAGACCAA |
| Maker00017748 | GTTGGAACTCTTTACTGATGC | GACGACCACTTTATTAGGCT |
| Maker00024456 | TCCTTCCTCCCAAATCC | GCACAAAATCATAGTCCCAT |
| Maker00025120 | CAGACTATCACCCGACCTT | CCTTAATTGCGTGCTCC |
| CcEF1a | TCCAAGGCACGGTATGAT | CCTGAAGAGGGAGACGAA |
| Number | Retention Time (s) | Component | Chemical Formula | Relative Content (%) |
|---|---|---|---|---|
| 1 | 3.82 | Furan,2-methoxy | C5H6O2 | 0.16 |
| 2 | 6.74 | Alpha.-phellandrene | C10H16 | 0.05 |
| 3 | 7.32 | 2-Methylbicyclo [4.3.0]non-1(6)-ene | C10H16 | 0.16 |
| 4 | 9.23 | 2,4,6-Octatriene, 2,6-dimethyl | C10H16 | 0.06 |
| 5 | 9.47 | o-Cymene | C10H14 | 0.08 |
| 6 | 9.59 | D-Limonene | C10H16 | 0.56 |
| 7 | 9.87 | 3-Carene | C10H16 | 0.68 |
| 8 | 10.47 | Gamma.-Terpinene | C10H16 | 0.08 |
| 9 | 12.41 | Linalool | C10H18O | 88.3 |
| 10 | 12.71 | 1,3,8-p-Menthatriene | C10H14 | 0.22 |
| 11 | 13.2 | Camphor | C10H16O | 0.16 |
| 12 | 14.05 | Terpinen-4-ol | C10H18O | 0.25 |
| 13 | 14.42 | L-.alpha.-terpineol | C10H18O | 1.25 |
| 14 | 15.43 | 2,6-Octadien-1-ol, 3,7-dimethyl- | C10H18O | 0.45 |
| 15 | 16.14 | Geraniol | C10H18O | 0.81 |
| 16 | 17.08 | Safrole | C10H10O2 | 0.11 |
| 17 | 18.72 | Alpha.-cubebene | C15H24 | 0.46 |
| 18 | 19.84 | Cyclohexane, 1-ethenyl-1-methyl-2,4-bis(1-methylethenyl)-, [1S-(1.alpha.,2.beta.,4.beta.)] | C15H24 | 0.43 |
| 19 | 20.11 | Methyleugenol | C11H14O2 | 0.11 |
| 20 | 20.32 | Delta.-selinene | C15H24 | 0.13 |
| 21 | 20.89 | 7-Epi-.alpha.-selinene | C15H24 | 0.1 |
| 22 | 20.98 | Naphthalene, 1,2,3,5,6,7,8,8a-octahydro-1,8a-dimethyl-7-(1-methylethenyl)-, [1R-(1.alpha.,7.beta.,8a.alpha.)] | C15H24 | 0.97 |
| 23 | 21.45 | Alloaromadendrene | C15H24 | 0.23 |
| 24 | 21.74 | Gamma.-muurolene | C15H24 | 0.29 |
| 25 | 22.78 | Cubenene | C15H24 | 0.09 |
| 26 | 23.85 | Guaiol | C15H26O | 0.25 |
| 27 | 24.06 | 2-Cyclohexene-1-carboxaldehyde, 2,6-dimethyl-6-(4-methyl-3-pentenyl) | C15H24O | 0.21 |
| 28 | 24.31 | (−)-Spathulenol | C15H24O | 0.09 |
| 29 | 6.91 | (1R)-2,6,6-Trimethylbicyclo [3.1.1]hept-2-ene((1R)-2,6,6 | C10H16 | 0.48 |
| 30 | 8.5 | Bicyclo [3.1.1]heptane, 6,6-dimethyl-2-methylene-, (1S)-((1S) | C10H16 | 0.43 |
| Number | Retention Time (s) | Component | Chemical Formula | Relative Content (%) |
|---|---|---|---|---|
| 1 | 14.5494 | 1R-.Alpha.-pinene | C10H16 | 1.31 |
| 2 | 16.6985 | Beta.-thujene | C10H16 | 0.34 |
| 3 | 16.8461 | Beta.-pinene | C10H16 | 0.57 |
| 4 | 17.045 | 5-Hepten-2-one, 6-methyl | C8H14O | 0.12 |
| 5 | 17.2567 | Beta.-myrcene | C10H16 | 0.75 |
| 6 | 18.1677 | Alpha.-phellandrene | C10H16 | 7.14 |
| 7 | 18.2703 | (1S)-(+)-3-Carene | C10H16 | 0.76 |
| 8 | 18.6809 | (+)-4-Carene | C10H16 | 0.5 |
| 9 | 18.7579 | 4-Cymene | C10H14 | 0.3 |
| 10 | 19.0081 | o-Cymol | C10H14 | 10.94 |
| 11 | 19.2134 | Limonene | C10H16 | 2.81 |
| 12 | 19.316 | Beta.-phellandrene | C10H16 | 0.33 |
| 13 | 19.3801 | Eucalyptol | C10H18O | 6.89 |
| 14 | 19.8741 | Ocimene | C10H16 | 0.28 |
| 15 | 20.4579 | Gamma.-terpinene | C10H16 | 0.97 |
| 16 | 21.4331 | 2-Carene | C16H16 | 0.13 |
| 17 | 21.6063 | Terpinolene | C10H16 | 1.09 |
| 18 | 21.818 | Benzene, 1-methyl-4-(1-methylethenyl) | C10H12 | 0.15 |
| 19 | 22.1516 | Linalool | C10H18O | 29.99 |
| 20 | 22.5493 | Rose oxide | C10H18O | 0.03 |
| 21 | 24.1275 | (−)-Camphor | C10H16O | 0.27 |
| 22 | 25.0128 | Borneol | C10H18O | 0.1 |
| 23 | 25.2694 | (-)-4-Terpineol | C10H18O | 3.2 |
| 24 | 25.449 | Thymol | C10H14O | 0.26 |
| 25 | 25.757 | Alpha.-terpineol | C10H18O | 4.06 |
| 26 | 26.2253 | cis-Piperitol | C10H20O | 0.09 |
| 27 | 26.6359 | Citronellol | C10H20O | 3.23 |
| 28 | 31.6719 | Beta.-bourbonene | C15H24 | 0.07 |
| 29 | 31.6719 | Beta.-elemene | C15H24 | 0.15 |
| 30 | 32.3134 | (−)-.Alpha.-gurjunene | C15H24 | 0.12 |
| 31 | 32.5251 | (−)-.Alpha. | C15H24 | 0.01 |
| 32 | 32.6919 | Caryophyllene | C15H24 | 1.66 |
| 33 | 32.8651 | Trans-.alpha.-bergamotene | C15H24 | 0.01 |
| 34 | 33.1795 | (+)-Cyclosativene | C15H24 | 0.12 |
| 35 | 33.6029 | (−)-.Beta.-santalene | C15H24 | 0.48 |
| 36 | 33.6542 | Alpha.-caryophyllene | C15H24 | 0.47 |
| 37 | 33.7889 | (−)-Alloaromadendrene | C15H24 | 0.09 |
| 38 | 33.9942 | Gamma.-muurolene | C15H24 | 0.12 |
| 39 | 34.052 | 2-Isopropenyl-4a,8-dimethyl-1,2,3,4,4a,5,6,7-octahydronaphthalene | C15H24 | 0.25 |
| 40 | 34.3021 | Germacrene D | C15H24 | 0.29 |
| 41 | 34.6485 | Phenol, 2,5-bis(1,1-dimethylethyl) | C14H22O | 0.92 |
| 42 | 34.7127 | Gamma.-selinene | C15H24 | 0.6 |
| 43 | 35.181 | Delta.-cadinene | C15H24 | 1.54 |
| 44 | 35.3222 | Calamenene | C15H24 | 0.28 |
| 45 | 35.7135 | (−)-.Alpha.-cadinene | C15H24 | 0.1 |
| 46 | 36.0985 | Nerolidol 2 | C15H26O | 3.73 |
| 47 | 36.6758 | (+)-Aromadendrene((+) | C15H24 | 0.04 |
| 48 | 36.7656 | Oxalic acid, 1-menthyl pentyl ester | C4H6O4 | 0.09 |
| 49 | 36.9581 | Caryophyllene oxide | C15H24O | 0.16 |
| 50 | 37.1441 | Guaiol | C15H24O | 0.68 |
| 51 | 37.4457 | Ledol | C15H24O | 0.07 |
| 52 | 38.1449 | Alpha.-cadinol | C15H24O | 0.3 |
| 53 | 38.3759 | (−)-Alloisolongifolene | C15H24 | 0.36 |
| 54 | 38.4464 | Beta.-eudesmol | C15H24O | 0.17 |
| 55 | 38.5619 | Bulnesol | C15H24O | 0.75 |
| 56 | 38.9019 | 2-Dodecanone | C15H24O | 0.05 |
| 57 | 40.7559 | Alpha.-phellandrene | C10H16 | 0.08 |
| 58 | 36.9581 | Caryophyllene oxide | C15H24O | 0.16 |
| 59 | 37.1441 | Guaiol | C15H24O | 0.68 |
| Number | Retention Time (s) | Component | Chemical Formula | Relative Content (%) |
|---|---|---|---|---|
| 1 | 10.9376 | 4-Hexen-1-ol, (E) | C6H12O | 0.01 |
| 2 | 14.5494 | 1R-.Alpha.-pinene | C10H16 | 5.89 |
| 3 | 15.4796 | Camphene | C10H16 | 0.19 |
| 4 | 16.6985 | Beta.-thujene | C10H16 | 15.8 |
| 6 | 16.9359 | (S)-.Beta.-pinene | C10H16 | 4.39 |
| 7 | 17.2567 | Beta.-myrcene | C10H16 | 2.34 |
| 8 | 17.4299 | Alpha.-phellandrene | C10H16 | 0.12 |
| 9 | 18.6809 | (+)-4-Carene(+) | C10H16 | 1.22 |
| 10 | 19.0081 | o-Cymol | C10H14 | 0.04 |
| 11 | 19.2134 | Limonene | C10H16 | 0.38 |
| 12 | 19.316 | Beta.-phellandrene | C10H16 | 0.45 |
| 13 | 19.3801 | Eucalyptol | C10H18O | 39.55 |
| 14 | 19.8741 | Ocimene | C10H16 | 0.12 |
| 15 | 20.4579 | Gamma.-terpinene | C10H16 | 1.8 |
| 16 | 21.0417 | cis-.Beta.-terpineol | C10H18O | 0.74 |
| 17 | 21.6063 | Terpinolene | C10H16 | 0.53 |
| 18 | 22.1516 | Linalool | C10H18O | 0.13 |
| 19 | 23.0369 | Fenchol | C10H18O | 0.01 |
| 20 | 23.672 | (E,Z)-Alloocimene | C10H16 | 0.01 |
| 21 | 24.2622 | Neopentylidenecyclohexane | C11H20 | 0.01 |
| 22 | 24.9358 | (−)-.Alpha.-terpineol | C10H18O | 1.4 |
| 23 | 25.0128 | Borneol | C10H18O | 0.18 |
| 24 | 25.2694 | (−)-4-Terpineol | C10H18O | 3.06 |
| 25 | 25.757 | Alpha.-terpineol | C10H18O | 13.47 |
| 26 | 26.2253 | cis-Piperitol | C10H18 | 0.07 |
| 27 | 26.6359 | Citronellol | C10H20O | 0.12 |
| 28 | 30.1514 | Delta.-elemene | C15H24 | 0.01 |
| 29 | 31.2228 | Di-epi-.alpha.-cedrene | C15H24 | 0.02 |
| 30 | 31.4024 | Copaene | C15H24 | 0.02 |
| 31 | 31.6719 | Beta.-bourbonene | C15H24 | 0.02 |
| 32 | 31.7168 | Beta.-elemene | C15H24 | 0.12 |
| 33 | 32.3134 | (−)-.Alpha.-gurjunene | C15H24 | 0.01 |
| 34 | 32.5251 | (−)-.Alpha.-santalene | C15H24 | 0.01 |
| 35 | 32.6213 | (+)-Calarene | C15H24 | 0.01 |
| 36 | 32.6919 | Caryophyllene | C15H24 | 1.66 |
| 37 | 32.7945 | Gamma.-elemene | C15H24 | 0.02 |
| 38 | 32.8651 | Trans-.alpha.-bergamotene | C15H24 | 0.01 |
| 39 | 33.1987 | (−)-Alloaromadendrene | C15H24 | 0.06 |
| 40 | 33.6542 | Alpha.-caryophyllene | C15H24 | 0.98 |
| 41 | 34.1546 | Gamma.-cadinene | C15H24 | 0.02 |
| 42 | 34.3021 | Germacrene D | C15H24 | 0.35 |
| 43 | 34.3855 | Beta.-maaliene | C15H24 | 0.03 |
| 44 | 34.5523 | Beta.-selinene | C15H24 | 0.16 |
| 45 | 34.7127 | Gamma.-selinene | C15H24 | 1.74 |
| 46 | 34.8025 | (+)-.Alpha.-elemene | C15H24 | 0.03 |
| 47 | 35.181 | Delta.-cadinene | C15H24 | 0.04 |
| 48 | 35.3735 | Epizonarene | C15H24 | 0.02 |
| 49 | 36.0985 | Nerolidol 2 | C15H26O | 0.02 |
| 50 | 36.7913 | (−)-Spathulenol | C15H26O | 0.07 |
| 51 | 36.9581 | Caryophyllene oxide | C15H26O | 0.06 |
| 52 | 37.1441 | Guaiol | C15H26O | 0.08 |
| 53 | 38.3759 | (-)-Alloisolongifolene((−)-ALLO | C15H24 | 0.01 |
| 54 | 38.4464 | Beta.-eudesmol | C15H26O | 0.01 |
| 55 | 38.5619 | Bulnesol | C15H26O | 0.01 |
| 56 | 41.2499 | 2-Pentadecanone, 6,10,14-trimethyl | C18H36O | 0.02 |
| 57 | 41.3718 | 6,10,14-Trimethyl-pentadecan-2-ol | C18H36O | 0.01 |
| Number | Retention Time (s) | Component | Chemical Formula | Relative Content (%) |
|---|---|---|---|---|
| 1 | 5.3627 | Butanal, 3-methyl | C5H10O | 0.01 |
| 2 | 6.017 | Furan, 2-ethyl | C6H8O | 0.01 |
| 3 | 8.6858 | Octane | C8H18 | 0.01 |
| 4 | 8.8911 | Hexanal | C6H12O | 0.01 |
| 5 | 10.8478 | 2-Hexenal | C6H10O | 0.01 |
| 6 | 10.9119 | 3-Hexen-1-ol, (Z) | C6H12O | 0.01 |
| 7 | 12.7018 | Nonane | C9H20 | 0.08 |
| 8 | 12.8814 | Heptanal | C7H14O | 0.01 |
| 9 | 14.5815 | 1R-.Alpha.-pinene | C10H16 | 0.1 |
| 10 | 15.486 | Camphene | C10H16 | 0.07 |
| 11 | 16.8653 | (S)-.Beta.-pinene | C10H16 | 0.04 |
| 12 | 17.0385 | 5-Hepten-2-one, 6-methyl | C8H14O | 0.01 |
| 13 | 17.2695 | Beta.-myrcene | C10H16 | 0.02 |
| 14 | 17.9559 | Octanal | C8H16O | 0.11 |
| 15 | 18.1741 | Alpha.-phellandrene | C10H16 | 0.05 |
| 16 | 18.2831 | (1S)-(+)-3-Carene | C10H16 | 0.02 |
| 17 | 18.405 | 2-Hexen-1-ol, acetate | C8H14O2 | 0.01 |
| 18 | 19.2197 | D-Limonene | C10H16 | 0.02 |
| 19 | 19.3929 | 4-Carene | C10H16 | 0.13 |
| 20 | 19.8998 | Ocimene | C10H16 | 0.9 |
| 21 | 20.4643 | Gamma.-terpinene | C10H16 | 0.01 |
| 22 | 20.9198 | Formic acid, octyl ester | C9H18O2 | 0.03 |
| 23 | 20.9968 | 2-Pentene, 3-methyl | C6H12 | 0.03 |
| 24 | 21.6062 | 2-Carene | C10H16 | 0.02 |
| 25 | 21.741 | 1-Undecene | C11H22 | 0.04 |
| 26 | 21.8949 | Neral | C10H16O | 0.01 |
| 27 | 22.1323 | Linalool | C10H18O | 0.25 |
| 28 | 22.344 | Nonanal | C9H18O | 1.14 |
| 29 | 24.4161 | 2-Nonenal, (E) | C9H16O | 0.01 |
| 30 | 24.7305 | 1-Nonanol | C9H20O | 0.93 |
| 31 | 25.0897 | Bornel | C10H18O | 0.04 |
| 32 | 25.2886 | (−)-4-Terpineol | C10H18O | 0.03 |
| 33 | 25.5196 | 2-Decanone | C10H20O | 0.1 |
| 34 | 25.7569 | (+)-4-Carene | C10H16 | 0.03 |
| 35 | 26.3279 | Decanal | C10H20O | 4.12 |
| 36 | 26.3728 | Cyclohexane, hexyl | C12H24 | 0.03 |
| 37 | 26.6936 | Geranial | C10H16O | 0.01 |
| 38 | 27.0079 | Alpha.-terpinene | C10H16O | 0.01 |
| 39 | 27.1298 | Cyclohexanone, 2-butyl | C10H18O | 0.01 |
| 40 | 27.2453 | 2-Pentylcyclopentanone | C10H18O | 0.03 |
| 41 | 27.4249 | Nerol | C10H18O | 0.02 |
| 42 | 27.5917 | Acetaldehyde, (3,3-dimethylcyclohexylidene) | C10H16O | 0.01 |
| 43 | 27.7906 | Beta.-cyclohomocitral | C10H16O | 0.01 |
| 44 | 27.8419 | 2-Decenal | C10H18O | 0.03 |
| 45 | 28.0151 | Nonanoic acid | C9H18O2 | 0.12 |
| 46 | 28.0921 | Cyclooctane | C8H16 | 0.29 |
| 47 | 28.631 | D,L-Isobornyl acetate | C12H20O2 | 0.23 |
| 48 | 28.7401 | 2-Undecanone | C11H22O | 0.68 |
| 49 | 29.0095 | Phenol, 2-methyl-5-(1-methylethyl) | C10H14O | 0.02 |
| 50 | 29.2084 | Undecanal | C11H22O | 0.52 |
| 51 | 29.4201 | 2-Methoxy-4-vinylphenol | C9H10O2 | 0.01 |
| 52 | 29.5997 | 2,4-Dodecadienal, (E,E) | C12H20O | 0.01 |
| 53 | 29.9012 | 3-Undecene, (Z) | C11H22 | 0.03 |
| 54 | 30.0359 | 2-Hexene, 3-methyl-, (Z) | C7H14 | 0.01 |
| 55 | 30.0809 | (−)-Alloaromadendrene | C15H24 | 0.01 |
| 56 | 30.1514 | Delta.-elemene | C15H24 | 0.06 |
| 57 | 30.5107 | Alpha.-cubebene | C15H24 | 0.06 |
| 58 | 31.0816 | n-Decanoic acid | C10H20O2 | 1.3 |
| 59 | 31.2292 | Ylangene | C15H24 | 2.02 |
| 60 | 31.4088 | Copaene | C15H24 | 0.73 |
| 61 | 31.6718 | 2-Dodecanone | C12H24O | 0.65 |
| 62 | 31.7232 | Beta.-elemene | C15H24 | 0.16 |
| 63 | 31.922 | 1,2-Decanediol | C10H22O2 | 0.18 |
| 64 | 32.0054 | Acetic acid, decyl ester | C12H24O2 | 0.04 |
| 65 | 32.1337 | Dodecanal | C12H24O | 1.07 |
| 66 | 32.2621 | (−)-Isocaryophyllene | C15H24 | 0.11 |
| 67 | 32.3326 | (−)-.Alpha.-gurjunene | C15H24 | 0.6 |
| 68 | 32.3839 | Trans-.alpha.-bergamotene | C15H24 | 0.82 |
| 69 | 32.493 | Terpinolene | C10H16 | 0.16 |
| 70 | 32.5636 | (−)-.Alpha.-santalene | C14H26O | 0.39 |
| 71 | 32.7689 | β-Caryophyllene | C15H24 | 18.94 |
| 72 | 32.8907 | (+)-.Gamma.-maalien | C15H24 | 0.11 |
| 73 | 32.9485 | (+)-Epi-bicyclosesquiphellandrene | C15H24 | 0.21 |
| 74 | 33.0255 | (+)-Calarene | C15H24 | 0.08 |
| 75 | 33.2244 | (+)-Aromadendrene | C15H24 | 1.4 |
| 76 | 33.6798 | Alpha.-caryophyllene | C15H24 | 2.28 |
| 77 | 33.8017 | Decanoic acid, 2-hydroxy-1-(hydroxymethyl)ethyl ester | C13H26O4 | 2.23 |
| 78 | 34.193 | Alpha.-muurolene | C15H24 | 0.45 |
| 79 | 34.3214 | Germacrene D | C15H24 | 0.6 |
| 80 | 34.7383 | Alpha.-selinene | C15H24 | 0.36 |
| 81 | 34.8474 | Beta.-bisabolene | C15H24 | 1.9 |
| 82 | 34.9629 | Aromandendrene | C15H24 | 0.1 |
| 83 | 35.0591 | 3-Methylene-1,5,5-trimethylcyclohexene | C10H16 | 0.13 |
| 84 | 35.1489 | 4,9-Cadinadiene | C15H20O2 | 0.76 |
| 85 | 35.2388 | Delta.-cadinene | C15H24 | 2.29 |
| 86 | 35.367 | Calamenene | C15H22 | 1.66 |
| 87 | 35.4825 | Butylated hydroxytoluene | C15H24O | 0.16 |
| 88 | 35.5595 | Gamma.-elemene | C15H24 | 0.07 |
| 89 | 35.6622 | Alpha.-himachalene | C15H24 | 1.5 |
| Sample | Raw Reads (M) | Clean Reads (M) | Total Clean Bases (Gb) | Q30 (%) | Genome Mapping (%) | Mapping (%) |
|---|---|---|---|---|---|---|
| Cc-1 | 43.82 | 42.39 | 6.4 | 92.79 | 88.57 | 74.59 |
| Cc-2 | 43.82 | 42.61 | 6.42 | 93.08 | 87.2 | 75.26 |
| Cc-3 | 43.82 | 42.45 | 6.39 | 93.25 | 88.02 | 75.74 |
| Ck-1 | 43.82 | 42.3 | 6.34 | 94.26 | 86.48 | 68.45 |
| Ck-2 | 43.82 | 42.81 | 6.42 | 94.26 | 86.07 | 69.24 |
| Ck-3 | 43.82 | 43.02 | 6.45 | 93.78 | 87.7 | 69.82 |
| Cl-1 | 43.82 | 42.39 | 6.36 | 93.25 | 85.32 | 63.43 |
| Cl-2 | 43.82 | 42.61 | 6.39 | 93.1 | 86.38 | 65.03 |
| Cl-3 | 43.82 | 42.45 | 6.37 | 93.28 | 86.06 | 62.65 |
| Cm-1 | 43.82 | 42.12 | 6.32 | 89.25 | 86.31 | 68.04 |
| Cm-2 | 47.33 | 46.06 | 6.91 | 90.9 | 83.3 | 69.1 |
| Cm-3 | 45.57 | 44.64 | 6.7 | 91.24 | 87.88 | 70.26 |
| Pathway | Pathway Number | Gene ID | Gene Name | Abbreviation | Enzyme Number |
|---|---|---|---|---|---|
| MVA | K00626 | Maker00010292 | acetyl-CoA C-acetyltransferase | ACAT | 2.3.1.9 |
| Maker00011273 | |||||
| Maker00011277 | |||||
| Maker00011286 | |||||
| Maker00018877 | |||||
| Maker00019487 | |||||
| K01641 | Maker00003407 | hydroxymethylglutaryl-CoA synthase | HMGS | 2.3.3.10 | |
| Maker00028799 | |||||
| K00021 | Maker00001945 | hydroxymethylglutaryl-CoA reductase | HMGR | 1.1.1.34 | |
| Maker00015796 | |||||
| Maker00021635 | |||||
| Maker00027071 | |||||
| K00869 | Maker00015376 | mevalonate kinase | MK | 2.7.1.36 | |
| Maker00015398 | |||||
| K00938 | Maker00026239 | phosphomevalonate kinase | PMK | 2.7.4.2 | |
| Maker00026952 | |||||
| K01597 | Maker00012131 | diphosphomevalonate decarboxylase | MDC | 4.1.1.33 | |
| Maker00012132 | |||||
| Maker00012236 | |||||
| Maker00014143 | |||||
| Maker00014156 | |||||
| Maker00014205 | |||||
| K00787 | Maker00006917 | farnesyl diphosphate synthase | FDPS | 2.5.1.1 2.5.1.10 | |
| Maker00008168 | |||||
| MEP | K01662 | Maker00012804 | 1-deoxy-D-xylulose-5-phosphate synthase | DXS | 2.2.1.7 |
| Maker00004598 | |||||
| Maker00015435 | |||||
| Maker00023473 | |||||
| Maker00027418 | |||||
| Maker00027873 | |||||
| K00099 | Maker00016636 | 1-deoxy-D-xylulose-5-phosphate reductoisomerase | DXR | 1.1.1.267 | |
| K00991 | Maker00013631 | 2-C-methyl-D-erythritol 4-phosphate cytidylyltransferase | CMS | 2.7.7.60 | |
| K00919 | Maker00011107 | 4-diphosphocytidyl-2-C-methyl-D-erythritol kinase | CMK | 2.7.1.148 | |
| K01770 | Maker00019544 | 2-C-methyl-D-erythritol 2,4-cyclodiphosphate synthase | MDS | 4.6.1.12 | |
| K03526 | Maker00005988 | (E)-4-hydroxy-3-methylbut-2-enyl-diphosphate synthase | HDS | 1.17.7.1 1.17.7.3 | |
| Maker00025110 | |||||
| K03527 | Maker00005068 | 4-hydroxy-3-methylbut-2-en-1-yl diphosphate reductase | HDR | 1.17.7.4 | |
| Maker00025695 | |||||
| K00787 | Maker00006917 | farnesyl diphosphate synthase | GPPS | 2.5.1.1 2.5.1.10 | |
| Maker00008168 | |||||
| K01823 | Maker00001381 | isopentenyl-diphosphate Delta-isomerase | IDI | 5.3.3.2 | |
| Maker00016783 | |||||
| Maker00018376 |
References
- Singh, M.K.; Sharma, M.; Sharma, C.L. Wood anatomy of some members of family Lauraceae with reference to their identification. J. Indian Acad. Wood Sci. 2015, 12, 137–144. [Google Scholar] [CrossRef]
- Chen, W.Q.; Liu, L.; He, G.X.; Zhang, D. Diverse essential oils from leaves of three chemotypes Cinnamomum camphora. Ekoloji Derg. 2019, 28, 87–91. [Google Scholar]
- Fu, C.; Liu, X.; Liu, Q.; Qiu, F.Y.; Yan, J.D.; Zhang, Y.T.; Zhang, T.; Li, J.N. Variations in essential oils from the leaves of Cinnamomum bodinieri in China. Molecules 2023, 28, 3659. [Google Scholar] [CrossRef] [PubMed]
- Teixeira, B.; Marques, A.; Ramos, C.; Teixeira, B.; Marques, A.; Ramos, C.; Neng, N.R.; Nogueira, J.M.; Saraiva, J.A.; Nunes, M.L. Chemical composition and antibacterial and antioxidant properties of commercial essential oils. Ind Crops Prod. 2013, 43, 587–595. [Google Scholar] [CrossRef]
- Sara, B. Essential oils: Their antibacterial properties and potential applications in foods—A review. Int. J. Food Microbiol. 2004, 94, 223–253. [Google Scholar]
- Damasceno, C.S.B.; Fabri-Higaki, N.T.; Dias, J.F.G.; Miguel, M.D.; Miguel, O.G. Chemical composition and biological activities of essential oils in the family Lauraceae: A systematic review of the literature. Planta Med. 2019, 85, 1054–1072. [Google Scholar] [CrossRef]
- Wang, X.D.; Xu, C.Y.; Zheng, Y.J.; Wu, Y.F.; Zhang, Y.T.; Zhang, T.; Xiong, Z.Y.; Yang, H.K.; Li, J.; Fu, C.; et al. Chromosome-level genome assembly and resequencing of camphor tree (Cinnamomum camphora) provides insight into phylogeny and diversification of terpenoid and triglyceride biosynthesis of Cinnamomum. Hortic. Res. 2022, 9, uhac216. [Google Scholar] [CrossRef]
- Shi, W.Y.; He, W.; Wen, G.Y.; Guo, D.X.; Long, G.Y.; Lin, Y.G. Study on chemical constituents of the essential oil and classification of types from Cinnamomum camphora. J. Integr. Plant Biol. 1989, 31, 209–214. [Google Scholar]
- Chen, C.; Zheng, Y.; Zhong, Y.; Wu, Y.; Li, Z.; Xu, L.A.; Xu, M. Transcriptome analysis and identification of genes related to terpenoid biosynthesis in Cinnamomum camphora. BMC Genom. 2018, 19, 550. [Google Scholar] [CrossRef]
- Guo, S.; Geng, Z.; Zhang, W.; Liang, J.; Wang, C.; Deng, Z.; Du, S. The chemical composition of essential oils from Cinnamomum camphora and their insecticidal activity against the stored product pests. Int. J. Mol. Sci. 2016, 17, 1836. [Google Scholar] [CrossRef]
- Guo, X.L.; Cui, M.; Deng, M.; Liu, X.; Huang, X.; Zhang, X.; Luo, L. Molecular differentiation of five Cinnamomum camphora chemotypes using desorption atmospheric pressure chemical ionization mass spectrometry of raw leaves. Sci. Rep. 2017, 7, 46579. [Google Scholar] [CrossRef] [PubMed]
- Carretero-Paulet, L.; Ahumada, I.; Cunillera, N.; Rodrıguez-Concepción, M.; Ferrer, A.; Boronat, A.; Campos, N. Expression and molecular analysis of the Arabidopsis DXR gene encoding 1-deoxy-D-xylulose 5-phosphate reductoisomerase, the first committed enzyme of the 2-C-methyl-D-erythritol 4-phosphate pathway. Plant Physiol. 2002, 129, 1581–1591. [Google Scholar] [CrossRef]
- Aharoni, A.; Jongsma, M.A.; Kim, T.Y.; Ri, M.B.; Giri, A.P.; Verstappen, F.W.A.; Schwab, W.; Bouwmeester, H.J. Metabolic engineering of terpenoid biosynthesis in plants. Phytochem. Rev. 2006, 5, 49–58. [Google Scholar] [CrossRef]
- Tholl, D. Biosynthesis and biological functions of terpenoids in plants. Adv. Biochem. Eng. Biot. 2015, 148, 63. [Google Scholar]
- Vranova, E.; Coman, D.; Gruissem, W. Network analysis of the MVA and MEP pathways for isoprenoid synthesis. Annu. Rev. Plant Biol. 2013, 64, 665–700. [Google Scholar] [CrossRef] [PubMed]
- Pu, X.; Dong, X.; Li, Q.; Chen, Z.; Liu, L. An update on the function and 579 regulation of methylerythritol phosphate and mevalonate pathways and their 580 evolutionary dynamics. J. Integr. Plant Biol. 2021, 63, 1211–1226. [Google Scholar] [CrossRef] [PubMed]
- Dillies, M.A.; Rau, A.; Aubert, J.; Hennequet-Antier, C.; Jeanmougin, M.; Servant, N.; Keime, C.; Marot, G.; Castel, D.; Estelle, J.; et al. A comprehensive evaluation of normalization methods for Illumina high-throughput RNA sequencing data analysis. Brief Bioinform. 2013, 14, 671. [Google Scholar] [CrossRef] [PubMed]
- Zhang, X.; Zhang, Y.; Wang, Y.H.; Shen, S.K. Transcriptome analysis of Cinnamomum chago: A revelation of candidate genes for abiotic stress response and terpenoid and fatty acid biosyntheses. Front. Genet. 2018, 9, 505. [Google Scholar] [CrossRef] [PubMed]
- Qiu, F.; Wang, X.; Zheng, Y.; Wang, H.; Liu, X.; Su, X. Full-length transcriptome sequencing and different chemotype expression profile analysis of genes related to monoterpenoid biosynthesis in Cinnamomum porrectum. Int. J. Mol. Sci. 2019, 20, 6230. [Google Scholar]
- Yang, Z.R.; Xie, C.Z.; Huang, Y.Y.; An, W.; Liu, S.; Huang, S.; Zheng, X. Metabolism and transcriptome profiling provides insight into the genes and transcription factors involved in monoterpene biosynthesis of borneol chemotype of Cinnamomum camphora induced by mechanical damage. PeerJ 2021, 9, e11465. [Google Scholar] [CrossRef]
- Zhao, X.; Yan, Y.; Zhou, W.H.; Feng, R.Z.; Shuai, Y.K.; Yang, L.; Liu, M.J.; He, X.Y.; Wei, Q. Transcriptome and metabolome reveal the accumulation of secondary metabolites in different varieties of Cinnamomum longepaniculatum. BMC Plant Biol. 2022, 22, 243. [Google Scholar] [CrossRef] [PubMed]
- Chaw, S.M.; Liu, Y.C.; Wu, Y.W.; Wang, H.Y.; Lin, C.Y.L.; Wu, C.S.; Ke, H.M.; Chang, L.Y.; Hsu, C.Y.; Yang, H.T.; et al. Stout camphor tree genome fills gaps in understanding of flowering plant genome evolution. Nat. Plants 2019, 5, 63–73. [Google Scholar] [CrossRef] [PubMed]
- Sun, W.H.; Xiang, S.; Zhang, Q.G.; Xiao, L.; Zhang, D.Y.; Zhang, P.L.; Chen, D.Q.; Hao, Y.; Liu, D.K.; Ding, L.; et al. The camphor tree genome enhances the understanding of magnoliid evolution. J. Genet. Genom. 2021, 49, 249–253. [Google Scholar] [CrossRef] [PubMed]
- Jiang, R.H.; Chen, X.L.; Liao, X.Z.; Peng, D.; Han, X.X.; Zhu, C.S.; Wang, P.; Hufnagel, D.E.; Wang, L.; Li, K.X.; et al. A chromosome-level genome of the camphor tree and the underlying genetic and climatic factors for its top-Geoherbalism. Front. Plant Sci. 2022, 13, 827890. [Google Scholar] [CrossRef]
- Li, D.; Lin, H.Y.; Wang, X.; Bi, B.; Gao, Y.; Shao, L.M.; Zhang, R.L.; Liang, Y.W.; Xia, Y.P.; Zhao, Y.P.; et al. Genome and whole-genome resequencing of Cinnamomum camphora elucidate its dominance in subtropical urban landscapes. BMC Biol. 2023, 21, 192. [Google Scholar] [CrossRef] [PubMed]
- Chen, Y.; Chen, Y.; Shi, C.; Huang, Z.B.; Zhang, Y.; Li, S.K.; Li, Y.; Ye, J.; Yu, C.; Li, Z.; et al. SOAPnuke: A MapReduce acceleration-supported software for integrated quality control and preprocessing of high-throughput sequencing data. GigaScience 2018, 7, gix120. [Google Scholar] [CrossRef]
- Bolger, A.M.; Marc, L.; Bjoern, U. Trimmomatic: A flexible trimmer for Illumina sequence data. Bioinformatics 2014, 30, 2114–2120. [Google Scholar] [CrossRef]
- Langmead, B.; Salzberg, S. Fast gapped-read alignment with Bowtie 2. Nat. Methods 2012, 9, 357–359. [Google Scholar] [CrossRef]
- Li, B.; Dewey, C.N. RSEM: Accurate transcript quantification from RNA-Seq data with or without a reference genome. BMC Bioinform. 2011, 12, 323. [Google Scholar] [CrossRef]
- Anders, S.; Pyl, P.; Huber, W. HTSeq: A python framework to work with high-throughput sequencing data. Bioinformatics 2015, 31, 166–169. [Google Scholar] [CrossRef]
- Chen, C.; Chen, H.; Zhang, Y.; Thomas, H.R.; Frank, M.H.; He, Y.; Xia, R. TBtools: An integrative toolkit developed for interactive analyses of big biological data. Mol. Plant 2020, 13, 1194–1202. [Google Scholar] [CrossRef] [PubMed]
- Livak, K.J.; Schmittgen, T.D. Analysis of relative gene expression data using real-time quantitative PCR and the 2−ΔΔCT method. Methods. 2001, 25, 402–408. [Google Scholar] [CrossRef] [PubMed]
- Zhang, T.; Zheng, Y.; Fu, C.; Yang, H.K.; Liu, X.L.; Qiu, F.Y.; Wang, X.D.; Wang, Z.D. Chemical variation and environmental influence on essential oil of Cinnamomum camphora. Molecules 2023, 28, 973. [Google Scholar] [CrossRef] [PubMed]
- Wu, X.; Zhang, X.H.; Zou, S.Q.; Su, B.C.; Gao, J.X.; Zou, X.X. A new Cinnamomum camphora cultivar ‘Nanan 1’. Yuan Yi Xue Bao 2022, 49, 943–944. [Google Scholar]
- Hernandez-Leon, A.; González-Trujano, M.E.; Narváez-González, F.; Pérez-Ortega, G.; Rivero-Cruz, F.; Aguilar, M.I. Role of β-caryophyllene in the antinociceptive and anti-inflammatory effects of Tagetes lucida Cav. essential oil. Molecules 2020, 25, 675. [Google Scholar] [CrossRef]
- He, J.; Verstappen, F.; Jiao, A.; Dicke, M.; Bouwmeester, H.J.; Kappers, I.F. Terpene synthases in cucumber (Cucumis sativus) and their contribution to herbivore-induced volatile terpenoid emission. New Phytol. 2022, 233, 862–877. [Google Scholar] [CrossRef]
- Yang, Z.; Zhan, T.; Xie, C.; Huang, S.; Zheng, X. Genome-wide analyzation and functional characterization on the TPS family provide insight into the biosynthesis of mono-terpenes in the camphor tree. Plant Physiol. Biochem. 2023, 196, 55–64. [Google Scholar] [CrossRef]
- Moses, T.; Pollier, J.; Thevelein, J.M.; Goossens, A. Bioengineering of plant (tri)terpenoids: From metabolic engineering of plants to synthetic biology in vivo and in vitro. New Phytol. 2013, 200, 27–43. [Google Scholar] [CrossRef]
- Yu, Z.; Zhao, C.; Zhang, G. Genome-wide identification and expression profile of TPS gene family in Dendrobium officinale and the role of DoTPS10 in linalool biosynthesis. Int. J. Mol. Sci. 2020, 21, 5419. [Google Scholar] [CrossRef] [PubMed]
- Chen, F.; Tholl, D.; Bohlmann, J.; Pichersky, E. The family of terpene synthases in plants: A mid-size family of genes for specialized metabolism that is highly diversified throughout the kingdom. Plant J. 2011, 66, 212–229. [Google Scholar] [CrossRef]
- Chen, H.; Köllner, T.G.; Li, G.L.; Wei, G.; Chen, X.L.; Zeng, D.L.; Qian, Q.; Chen, F. Combinatorial evolution of a terpene synthase gene cluster explains terpene variations in Oryza. Plant Physiol. 2020, 182, 480–492. [Google Scholar] [CrossRef] [PubMed]







Disclaimer/Publisher’s Note: The statements, opinions and data contained in all publications are solely those of the individual author(s) and contributor(s) and not of MDPI and/or the editor(s). MDPI and/or the editor(s) disclaim responsibility for any injury to people or property resulting from any ideas, methods, instructions or products referred to in the content. |
© 2024 by the authors. Licensee MDPI, Basel, Switzerland. This article is an open access article distributed under the terms and conditions of the Creative Commons Attribution (CC BY) license (https://creativecommons.org/licenses/by/4.0/).
Share and Cite
Sun, W.; Ni, H.; Zhao, Z.; Zou, S. Transcriptome Analyses Reveal Differences in the Metabolic Pathways of the Essential Oil Principal Components of Different Cinnamomum Chemotypes. Forests 2024, 15, 1621. https://doi.org/10.3390/f15091621
Sun W, Ni H, Zhao Z, Zou S. Transcriptome Analyses Reveal Differences in the Metabolic Pathways of the Essential Oil Principal Components of Different Cinnamomum Chemotypes. Forests. 2024; 15(9):1621. https://doi.org/10.3390/f15091621
Chicago/Turabian StyleSun, Weihong, Hui Ni, Zhuang Zhao, and Shuangquan Zou. 2024. "Transcriptome Analyses Reveal Differences in the Metabolic Pathways of the Essential Oil Principal Components of Different Cinnamomum Chemotypes" Forests 15, no. 9: 1621. https://doi.org/10.3390/f15091621
APA StyleSun, W., Ni, H., Zhao, Z., & Zou, S. (2024). Transcriptome Analyses Reveal Differences in the Metabolic Pathways of the Essential Oil Principal Components of Different Cinnamomum Chemotypes. Forests, 15(9), 1621. https://doi.org/10.3390/f15091621
