Predicting the Integrated Fire Resistance of Wildland–Urban Interface Plant Communities by Spatial Structure Analysis Learning for Shanghai, China
Abstract
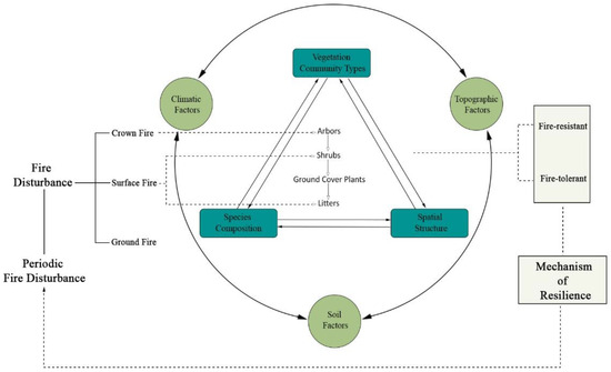
1. Introduction
2. Materials and Methods
2.1. Study Site
2.2. Experiment and Measurement Methods
2.2.1. Plant Community Research Methods
2.2.2. Surface Litter Quality Indicator Collection Methods
- is the moisture content,
- is the total weight of the sample before drying (in grams),
- is the total weight of the sample after drying (in grams).
2.2.3. Techniques for Assessing Spatial Structure Indicators
- is the distance (m) between arbor-a and arbor-b,
- and are arbor-a’s horizontal and vertical coordinates, respectively.
- and are the horizontal and vertical coordinates of arbor-b, respectively.
2.2.4. Techniques for Determining Combustion Indicators
2.3. Data Analysis Methods
3. Results
3.1. Correlation Analysis of Spatial Organization Indicators in Plant Communities
3.2. Assessment of Fire Resistance of a Plant Community
3.2.1. Data Normalization
3.2.2. Determination of Indicator Weights
3.3. Prediction Model of Community Fire Resistance Based on Spatial Structure
3.3.1. Correlation Studies: Relationship between Spatial Structure of Plant Communities and Comprehensive Evaluation of Community Fire Resistance
3.3.2. Developing a Predictive Model for Community Fire Resistance Based on Spatial Structure
- (1)
- Predictive modeling of the fire resistance of mass characteristics
- (2)
- Predictive modeling of the fire resistance of spatial structures
- (3)
- Predictive modeling of fire resistance and combustion properties
- (4)
- Predictive modeling of the fire resistance of spatial structures
3.4. Assessment of Plant Community Fire Resistance Based on the Prediction Model
4. Discussion
4.1. Investigating the Relationship between Spatial Organization and Fire Resistance
4.2. Integrated Fire Resistance Prediction Model of Plant Community Based on Spatial Structure
4.3. Limitations of This Study
4.4. Suggestions on the Management of Strengthening the Fire Resistance of WUI Greening
5. Conclusions
Supplementary Materials
Author Contributions
Funding
Data Availability Statement
Conflicts of Interest
References
- Shakeel, M.; Ali, Z. Integration of Exponential Weighted Moving Average Chart in Ensemble of Precipitation of Multiple Global Climate Models (GCMs). Water Resour. Manag. 2024, 38, 935–949. [Google Scholar] [CrossRef]
- Bastin, J.F.; Clark, E.; Elliott, T.; Hart, S.P.; van den Hoogen, J.; Hordijk, I.; Ma, H.; Majumder, S.; Manoli, G.; Maschler, J.; et al. Understanding climate change from a global analysis of city analogues. PLoS ONE 2019, 14, e0217592. [Google Scholar]
- Manzello, S.L.; Suzuki, S. The importance of combustion science to unravel complex processes for informal settlement fires, urban fires, and wildland-urban interface (WUI) fires. Fuel 2022, 314, 122805. [Google Scholar] [CrossRef]
- Ryu, S.R.; Choi, H.T.; Lim, J.H.; Lee, I.K.; Ahn, Y.-S. Post-fire restoration plan for sustainable forest management in South Korea. Forests 2017, 8, 188. [Google Scholar] [CrossRef]
- Price, O.; Bradstock, R. Countervailing effects of urbanization and vegetation extent on fire frequency on the Wildland Urban Interface: Disentangling fuel and ignition effects. Landsc. Urban Plan. 2014, 130, 81–88. [Google Scholar] [CrossRef]
- Zhang, W.H.; Shen, R.F. The summary, logical limitations and countermeasures of urban fire risk cognition. Syst. Eng. Theory Pract. 2019, 39, 387–396. [Google Scholar]
- Enrico, R.; Steven, M.G.; Guillermo, R.; Intini, P.; Wadhwani, P.R. An open multi-physics framework for modelling Wildland-Urban Interface fire evacuations. Saf. Sci. 2019, 118, 868–880. [Google Scholar] [CrossRef]
- Li, H.Q.; Zhang, D.S. Research on fireproof landscape plants: Progress and prospects. J. Chin. Urban For. 2022, 20, 133–139. [Google Scholar]
- Zheng, W.X.; Guo, X.B.; Guo, L.F.; Ma, Y.F.; Guo, F.T. Overview of fire management in the Wildland-Urban Interface of the United States and its enlightenment to China. Chin. J. Ecol. 2020, 39, 300–307. [Google Scholar]
- Li, B.X. Application of aviation fire-fighting capability in urban forest fire fighting—A case study of Xichang “3·30” fire site. For. Fire Prev. 2020, 3, 37–40. [Google Scholar]
- Chui, X.L. Research on the social characteristics of fires and governance in mega cities—Shanghai as an Example. J. Wuhan Univ. (Philos. Soc. Sci.) 2016, 69, 32–45. [Google Scholar]
- Bond, W.J.; Keeley, J.E. Fire as a global ’herbivore’: The ecology and evolution of flammable ecosystems. Trends Ecol. Evol. 2005, 20, 387–394. [Google Scholar] [CrossRef] [PubMed]
- Tian, X.R.; Shu, L.F. The application and research of fire break forest belts. World For. Res. 2000, 1, 20–26. [Google Scholar]
- Whelan, R.J. The Ecology of Fire; Cambridge University Press: New York, NY, USA, 1995. [Google Scholar]
- Debano, L.F.; Neary, D.G.; Folliott, P.F. Fire’s Effects on Ecosystems; John Wiley & Sons Inc.: New York, NY, USA, 1998. [Google Scholar]
- Quintiere, J.G. Principles of Fire Behavior; Delmar Publishers: New York, NY, USA, 1998. [Google Scholar]
- Zylstra, P.J. Flammability dynamics in the Australian Alps. Austral Ecol. 2018, 43, 578–591. [Google Scholar] [CrossRef]
- Polinova, M.; Wittenberg, L.; Kutiel, H.; Brook, A. Reconstructing pre-fire vegetation condition in the wildland urban interface (WUI) using artificial neural network. J. Environ. Manag. 2019, 238, 224–234. [Google Scholar] [CrossRef] [PubMed]
- Knapp, E.E.; Valachovic, Y.S.; Quarles, S.L.; Johnson, N.G. Housing arrangement and vegetation factors associated with single-family home survival in the 2018 Camp Fire, California. Fire Ecol. 2021, 17, 25. [Google Scholar] [CrossRef]
- Chen, L.; Chen, F.; Niu, S.K.; Li, L.Q.; Tao, C.S. Correlation analysis between the spatial characteristics of landscape pattern and risk of forest fire in Jiufeng Forest Park of Beijing. J. Beijing For. Univ. 2021, 43, 41–49. [Google Scholar]
- Winkler, J.; Malovcová, M.; Adamcovám, D.; Ogrodnik, P.; Pasternak, G.; Zumr, D.; Kosmala, M.; Koda, E.; Vaverková, M.D. Significance of urban vegetation on lawns regarding the risk of fire. Sustainability 2021, 13, 11027. [Google Scholar] [CrossRef]
- Bradstock, R.A.; Cary, G.J.; Davies, I.; Lindenmayer, D.B.; Price, O.F.; Williams, R.J. Wildfires, fuel treatment and risk mitigation in Australian eucalypt forests: Insights from landscape-scale simulation. J. Environ. Manag. 2012, 105, 66–75. [Google Scholar] [CrossRef]
- Schwilk, D.W.; Caprio, A.C. Scaling from leaf traits to fire behavior: Community composition predicts fire severity in a temperate forest. J. Ecol. 2011, 99, 970–980. [Google Scholar] [CrossRef]
- Mcpherson, E.G. Accounting for benefits and costs of urban greenspace. Landsc. Urban Plan. 1992, 22, 41–51. [Google Scholar] [CrossRef]
- Busing, R.T.; Mailly, D. Advances in spatial, individual-based modelling of forest dynamics. J. Veg. Sci. 2004, 15, 831–842. [Google Scholar] [CrossRef]
- Fensham, R.J.; Fairfax, R.J.; Butler, D.W.; Bowman, D.M.J.S. Effects of fire and drought in a tropical eucalypt savanna colonized by rain forest. J. Biogeogr. 2003, 30, 1405–1414. [Google Scholar] [CrossRef]
- Schwilk, D.W.; Keeley, J.E.; Knapp, E.E.; McIver, J.; Bailey, J.D.; Fettig, C.J.; Fiedler, C.E.; Harrod, R.J.; Moghaddas, J.J.; Outcalt, K.W.; et al. The national fire and fire surrogate study: Effects of fuel reduction methods on forest vegetation structure and fuels. Ecol. Appl. 2009, 19, 285–304. [Google Scholar] [CrossRef] [PubMed]
- Wang, C. Fuel Spatial Structure and Potential Fire Behavior of Major Coniferous Forests in Southwest Sichuan, China; Beijing Forestry University: Beijing, China, 2016. [Google Scholar]
- Fujioka, F.M.; Weise, D.R.; Chen, S.C.; Kin, S.H.; Kafatos, M.C. Reaction intensity partitioning: A new perspective of the National Fire Danger Rating System Energy Release Component. Int. J. Wildland Fire 2021, 30, 351–364. [Google Scholar] [CrossRef]
- Viedma, O.; Quesada, J.; Torres, I.; Santis, A.D.; Moreno, J.M. Fire severity in a large fire in a Pinus pinaster forest is highly predictable from burning conditions, stand structure, and topography. Ecosystems 2015, 18, 237–250. [Google Scholar] [CrossRef]
- Li, L.Q.; Niu, S.K.; Tao, C.S.; Chen, L.; Chen, F. Correlations between stand structure and surface potential fire behavior of Pinus tabuliformis forests in Miaofeng Mountain of Beijing. J. Beijing For. Univ. 2019, 41, 73–81. [Google Scholar]
- Pais, C.; Miranda, A.; Carrasco, J.; Shen, M. Deep fire topology: Understanding the role of landscape spatial patterns in wildfire occurrence using artificial intelligence. Environ. Model. Softw. 2021, 143, 105122. [Google Scholar] [CrossRef]
- Li, Y.; Liu, C.J.; Wang, Y.; Zhou, P.S.; Wu, X.C. Establishment and management of forest greenbelts in urban forest—With Shanghai’s forest greenbelt as a case study. J. Shanghai Jiaotong Univ. (Agric. Sci.) 2008, 2, 168–171. [Google Scholar]
- Da, L.J.; Yang, Y.C.; Chen, M. The method of ecological greening and its application in the construction of the approaching nature plant community in Shanghai. J. Chin. Landsc. Archit. 2004, 3, 41–43. [Google Scholar]
- Zhang, K.X. Study on Community Ecology of Shanghai Green Belt and Ecological Benefits and Aesthetics Assessment of Its Plant Communities; East China Normal University: Shanghai, China, 2010. [Google Scholar]
- Shlens, J. A Tutorial on Principal Component Analysis. Int. J. Remote Sens. 2014, 51, 1–12. [Google Scholar]
- Mishra, P.S.; Muhuri, S. Value assessment of existing architectural heritage for future generation using criteria importance through inter-criteria correlation and grey relational analysis method: A case of Odisha temple architecture in India. Curr. Sci. 2021, 121, 823–833. [Google Scholar] [CrossRef]
- Hayes, A. Introduction to mediation, moderation, and conditional process analysis. J. Educ. Meas. 2013, 51, 335–337. [Google Scholar]
- Ai, Y.B.; Cun, Y.D.; Fan, Y.Q.; Cheng, R.Y.; Yan, H. Factors affecting surface fuel load of Pinus tabuliformis forest in Songshan, Beijing. Chin. J. Ecol. 2018, 37, 2559–2565. [Google Scholar]
- Guo, L.F. Research on Artificial Pinus tabulaeformis Forest Combustibility of Badaling Forest Center in Beijing; Beijing Forestry University: Beijing, China, 2007. [Google Scholar]
- Shan, Y.L.; Shu, L.F.; Li, C.J. A relation between forest combustible parameters and stand characteristics. J. Nat. Disasters 2004, 6, 70–75. [Google Scholar]
- Poorter, L.; Bongers, F.; Sterck, F.J.; Woll, H. Architecture of 53 rain forest tree species differing in adult stature and shade tolerance. Ecology 2003, 84, 602–608. [Google Scholar] [CrossRef]
- Jamie, E.B.; Jane, G.C.; Alex, F.I.; Trent, D.P. Leaf traits predict global patterns in the structure and flammability of forest litter beds. J. Ecol. 2021, 109, 1344–1355. [Google Scholar]
- Li, X.P.; Yang, X.D.; Yu, S.Q.; Yan, E.; Zhang, J.H. Functional trait-based evaluation of plant fireproofing capability for subtropical evergreen broad-leaved woody plants. Acta Ecol. Sin. 2013, 33, 6604–6613. [Google Scholar]
- Zhang, D.S.; Wu, X.; Chen, L.Q.-Y.; Hu, L.H.; Li, K.K.; Zhan, Y.; Yao, C.Y. Combustibility evaluation of 26 landscape tree species in Shanghai. J. Tongji Univ. (Nat. Sci.) 2021, 49, 1399–1406. [Google Scholar]
- Liang, Y.; Li, J.M.; Zhao, F.J.; Kong, T.T.; Nurgul, M. Surface fuel loads of Tianshan spruce forests in the central Tianshan mountains and the impact factors. Sci. Silvae Sin. 2017, 53, 153–160. [Google Scholar]
- Zhu, R.L. Assessment of Fire Resistance of Plant Community Based on Spatial Structure about Fire Spread: A Case of Shanghai Green Belt; Tongji University: Shanghai, China, 2023. [Google Scholar]
- Zheng, H.N.; Chen, H.H.; Liu, Q.Z. The classification of flammability of forest lands. Sci. Silvae Sin. 1988, 24, 94–100. [Google Scholar]





| Serial No. | Plant Community Name | Dominate Tree (Latin Name) | Life Forms (Arbor) |
|---|---|---|---|
| 1 | Taxodium distichum | Taxodium distichum | Deciduous/Coniferous |
| 2 | Taxodium distichum var. imbricatum | Taxodium distichum var. imbricatum | Deciduous/Coniferous |
| 3 | Liquidambar formosana + Pterocarya stenoptera | Liquidambar formosana | Deciduous/Broad-leaved |
| Pterocarya stenoptera | Deciduous/Broad-leaved | ||
| 4 | Zelkova serrata | Zelkova serrata | Deciduous/Broad-leaved |
| 5 | Celtis sinensis-A | Celtis sinensis- | Deciduous/Broad-leaved |
| 6 | Celtis sinensis-B | ||
| 7 | Sapindus saponaria-A | Sapindus saponaria | Deciduous/Broad-leaved |
| 8 | Sapindus saponaria-B | ||
| 9 | Acer buergerianum | Acer buergerianum | Deciduous/Broad-leaved |
| 10 | Koelreuteria paniculata | Koelreuteria paniculata | Deciduous/Broad-leaved |
| 11 | Ginkgo biloba | Ginkgo biloba | Deciduous/Coniferous |
| 12 | Ginkgo biloba + Camphora officinarum + Ligustrum lucidum | Ginkgo biloba | Deciduous/Coniferous |
| Camphora officinarum | Evergreen/Broad-leaved | ||
| Ligustrum lucidum | Evergreen/Broad-leaved | ||
| 13 | Distylium racemosum + Populus euramericana ‘I-214’ | Distylium racemosum | Evergreen/Broad-leaved |
| Populus euramericana ‘I-214’ | Deciduous/Broad-leaved | ||
| 14 | Elaeocarpus decipiens + Liriodendron chinense | Elaeocarpus decipiens | Evergreen/Broad-leaved |
| Liriodendron chinense | Deciduous/Broad-leaved | ||
| 15 | Ligustrum lucidum + Sapindus saponaria | Ligustrum lucidum | Evergreen/Broad-leaved |
| Sapindus saponaria | Deciduous/Broad-leaved | ||
| 16 | Koelreuteria bipinnata + Ligustrum lucidum | Koelreuteria bipinnata | Deciduous/Broad-leaved |
| Ligustrum lucidum | Evergreen/Broad-leaved | ||
| 17 | Firmiana simplex + Ligustrum lucidum | Firmiana simplex | Deciduous/Broad-leaved |
| Ligustrum lucidum | Evergreen/Broad-leaved | ||
| 18 | Osmanthus fragrans-A | Osmanthus fragrans | Evergreen/Broad-leaved |
| 19 | Osmanthus fragrans-B | ||
| 20 | Camphora officinarum | Camphora officinarum | Evergreen/Broad-leaved |
| 21 | Ligustrum lucidum | Ligustrum lucidum | Evergreen/Broad-leaved |
| Component | |||
|---|---|---|---|
| 1 | 2 | 3 | |
| DBH (X1) | 0.949 | 0.034 | −0.219 |
| Ground diameter (X2) | 0.936 | 0.307 | −0.080 |
| Basal coverage (X3) | 0.696 | 0.147 | 0.668 |
| Height (X4) | 0.661 | 0.647 | 0.227 |
| Crown (X5) | 0.085 | 0.920 | −0.146 |
| Branch height (X6) | 0.490 | 0.782 | 0.138 |
| Canopy closure (X7) | −0.036 | 0.649 | 0.644 |
| Tree density (X8) | −0.185 | −0.096 | 0.954 |
| Classification of Indicators | Serial Number | Indicator Name | Interpretation of Indicator | Standardized Treatment | Weighting (%) |
|---|---|---|---|---|---|
| Quality Characteristics | X1 | Average Value of the Mass Per Unit Area | The average value of the mass per unit area of surface litter reflects the overall amount of combustible material. | Negative | 10.84 |
| X2 | Coefficient of Variation | The coefficient of variation reflects the degree of dispersion of the mass of deadfall per unit area. | Positive | 9.22 | |
| X3 | Bias Angle | The bias angle describes the symmetry of the data distribution pattern. | Positive | 8.03 | |
| X4 | Kurtosis | Kurtosis describes how steep the data distribution pattern is. | Positive | 7.17 | |
| Spatial Structure Attributes | X5 | Range | Range size can reflect the scale of aggregation of surface litter. | Negative | 12.58 |
| X6 | Fractal Dimension | The number of subdimensions reflects the degree of spatial heterogeneity of surface litter. | Positive | 11.71 | |
| Combustion properties | X7 | Calorific Value | The calorific value of combustion is the amount of heat released during the complete combustion of a unit mass of surface litter. | Negative | 8.69 |
| X8 | Burning Time | The combustion temperature change is the temperature difference between the water tank outside the calorimeter before and after combustion, which reflects the thermal conductivity of the surface litter. | Negative | 11.16 | |
| X9 | Temperature Variation | The combustion temperature change is the temperature difference between the water tank outside the calorimeter before and after combustion, which reflects the thermal conductivity of the surface litter. | Negative | 10.23 | |
| X10 | Poor Combustion Index | The incomplete combustion index is the mass ratio of the residue after combustion to the original combustible material. | Positive | 10.36 |
| Plant Community (Latin Name) | Comprehensive Scoring | Scheduling |
|---|---|---|
| Liquidambar formosana + Pterocarya stenoptera | 0.493 | 6 |
| Celtis sinensis-A | 0.481 | 8 |
| Acer buergerianum | 0.397 | 15 |
| Firmiana simplex + Ligustrum lucidum | 0.571 | 1 |
| Sapindus saponaria-B | 0.545 | 2 |
| Koelreuteria bipinnata + Ligustrum lucidum | 0.537 | 3 |
| Sapindus saponaria-A | 0.518 | 4 |
| Camphora officinarum | 0.499 | 5 |
| Elaeocarpus decipiens + Liriodendron chinense | 0.492 | 7 |
| Ginkgo biloba | 0.479 | 9 |
| Ginkgo biloba + Camphora officinarum + Ligustrum lucidum | 0.474 | 10 |
| Distylium racemosum + Populus euramericana ‘I-214’ | 0.468 | 11 |
| Koelreuteria bipinnata | 0.454 | 12 |
| Ligustrum lucidum + Sapindus saponaria | 0.413 | 13 |
| Zelkova serrata | 0.405 | 14 |
| Osmanthus fragrans-A | 0.343 | 16 |
| Ligustrum lucidum | 0.338 | 17 |
| Plant Community (Latin Name) | Comprehensive Scoring | Scheduling |
|---|---|---|
| Liquidambar formosana + Pterocarya stenoptera | 0.462 | 8 |
| Celtis sinensis-A | 0.470 | 1 |
| Acer buergerianum | 0.454 | 14 |
| Firmiana simplex + Ligustrum lucidum | 0.459 | 11 |
| Sapindus saponaria-B | 0.469 | 2 |
| Koelreuteria bipinnata + Ligustrum lucidum | 0.453 | 15 |
| Sapindus saponaria-A | 0.459 | 12 |
| Camphora officinarum | 0.462 | 9 |
| Elaeocarpus decipiens + Liriodendron chinense | 0.463 | 6 |
| Ginkgo biloba | 0.462 | 10 |
| Ginkgo biloba + Camphora officinarum + Ligustrum lucidum | 0.453 | 16 |
| Distylium racemosum + Populus euramericana ‘I-214’ | 0.465 | 5 |
| Koelreuteria bipinnata | 0.466 | 4 |
| Ligustrum lucidum + Sapindus saponaria | 0.452 | 17 |
| Zelkova serrata | 0.463 | 7 |
| Osmanthus fragrans-A | 0.468 | 3 |
| Ligustrum lucidum | 0.455 | 13 |
Disclaimer/Publisher’s Note: The statements, opinions and data contained in all publications are solely those of the individual author(s) and contributor(s) and not of MDPI and/or the editor(s). MDPI and/or the editor(s) disclaim responsibility for any injury to people or property resulting from any ideas, methods, instructions or products referred to in the content. |
© 2024 by the authors. Licensee MDPI, Basel, Switzerland. This article is an open access article distributed under the terms and conditions of the Creative Commons Attribution (CC BY) license (https://creativecommons.org/licenses/by/4.0/).
Share and Cite
Yao, M.; Zhang, D.; Zhu, R.; Zhang, Z.; Elsadek, M. Predicting the Integrated Fire Resistance of Wildland–Urban Interface Plant Communities by Spatial Structure Analysis Learning for Shanghai, China. Forests 2024, 15, 1266. https://doi.org/10.3390/f15071266
Yao M, Zhang D, Zhu R, Zhang Z, Elsadek M. Predicting the Integrated Fire Resistance of Wildland–Urban Interface Plant Communities by Spatial Structure Analysis Learning for Shanghai, China. Forests. 2024; 15(7):1266. https://doi.org/10.3390/f15071266
Chicago/Turabian StyleYao, Manqing, Deshun Zhang, Ruilin Zhu, Zhen Zhang, and Mohamed Elsadek. 2024. "Predicting the Integrated Fire Resistance of Wildland–Urban Interface Plant Communities by Spatial Structure Analysis Learning for Shanghai, China" Forests 15, no. 7: 1266. https://doi.org/10.3390/f15071266
APA StyleYao, M., Zhang, D., Zhu, R., Zhang, Z., & Elsadek, M. (2024). Predicting the Integrated Fire Resistance of Wildland–Urban Interface Plant Communities by Spatial Structure Analysis Learning for Shanghai, China. Forests, 15(7), 1266. https://doi.org/10.3390/f15071266

