Urban Vegetation Classification for Unmanned Aerial Vehicle Remote Sensing Combining Feature Engineering and Improved DeepLabV3+
Abstract
1. Introduction
2. Materials and Methods
2.1. Data Source and Study Areas
2.2. Methodology
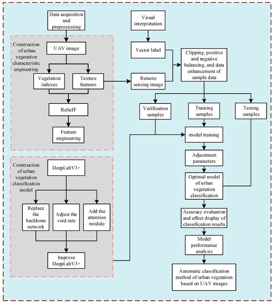
2.2.1. Technical Workflow
2.2.2. DeepLabV3+ Network
2.2.3. Feature Engineering
2.2.4. ReliefF
2.3. Improvements to the DeepLabV3+ Network
2.3.1. Replace the Backbone Network
2.3.2. Adjust the Void Rate
2.3.3. Adding the CBAM
3. Experiments
3.1. Constructing the Sample Dataset
3.2. Feature Optimization
3.3. Experimental Environment and Model Training
3.4. Precision Evaluation
4. Results and Analysis
4.1. Comparison of Different Methods
4.2. Validation of the Effectiveness of the Improvement Mechanism
4.3. Model Migration Capability Test
5. Discussion
6. Conclusions
Author Contributions
Funding
Data Availability Statement
Conflicts of Interest
References
- Wang, X.M.; Meng, Q.Y.; Zhao, S.H.; Li, J.; Zhang, L.L.; Chen, X. Urban green space classification and landscape pattern measurement based on GF-2 image. J. Geo-Inf. Sci. 2020, 22, 1971–1982. [Google Scholar] [CrossRef]
- Wang, M.Y.; Xu, H.Q. Analyzing the Influence of Urban Forms on Surface Urban Heat Islands Intensity in Chinese Mega Cities. J. Geo-Inf. Sci. 2018, 20, 1787–1798. [Google Scholar] [CrossRef]
- Duncan JM, A.; Boruff, B. Monitoring spatial patterns of urban vegetation: A comparison of contemporary high-resolution datasets. Landsc. Urban Plan. 2023, 233, 104671. [Google Scholar] [CrossRef]
- Pi, X.Y.; Zeng, Y.N.; He, C.Q. High-resolution urban vegetation coverage estimation based on multi-source remote sensing data fusion. J. Remote Sens. 2021, 25, 1216–1226. [Google Scholar] [CrossRef]
- Liao, Z.W.; Guan, Y.N.; Guo, S.; Cai, D.L.; Yu, M.; Yao, W.T.; Zhang, C.Y.; Deng, R. A grid-based method to measure urban greenness at the neighborhood scale. J. Geo-Inf. Sci. 2022, 24, 1475–1487. [Google Scholar]
- Yang, C.; Wu, G.F.; Li, Q.Q.; Wang, J.L.; Qu, L.Q.; Ding, K. Research progress of vegetation remote sensing classification methods. Geogr. Geogr. Inf. Sci. 2018, 34, 24–32. [Google Scholar]
- Kuai, Y. Research on UAV Remote Sensing Vegetation Recognition Method Based on Deep Learning. Master’s Thesis, Anhui University, Hefei, China, 2022. [Google Scholar]
- Li, Y.; Yu, H.Y.; Wang, Y.; Wu, J.P.; Yang, L. Classification of urban vegetation based on unmanned aerial vehicle reconstruction point cloud and image. Remote Sens. Land Resour. 2019, 31, 149–155. [Google Scholar]
- Rapinel, S.; Clément, B.; Magnanon, S.; Sellin, V.; Hubert-Moy, L. Identification and mapping of natural vegetation on a coastal site using a Worldview-2 satellite image. J. Environ. Manag. 2014, 144, 236–246. [Google Scholar] [CrossRef] [PubMed]
- Yan, J.L.; Zhou, W.Q.; Han, L.J.; Qian, Y.G. Mapping vegetation functional types in urban areas with WorldView-2 imagery: Integrating object-based classification with phenology. Urban For. Urban Green. 2018, 31, 230–240. [Google Scholar] [CrossRef]
- Bi, K.Y.; Niu, Z.; Huang, N.; Kang, J.; Pei, J. Identifying Vegetation with Decision Tree Model Based on Object-Oriented Method Using Multi-temporal Sentinel-2A Images. Geogr. Geogr. Inf. Sci. 2017, 33, 16–20. [Google Scholar]
- Coleman, R.W.; Stavros, N.; Yadav, V.; Parazoo, N.A. A Simplified Framework for High-Resolution Urban Vegetation Classification with Optical Imagery in the Los Angeles Megacity. Remote Sens. 2020, 12, 2399. [Google Scholar] [CrossRef]
- Wen, Y.T.; Zhao, J.; Lan, Y.B.; Yang, D.J.; Pan, F.J.; Cao, D.L. Classifications of Tree Species Based on UAV’s Visible Light Images and Object-Oriented Method. J. Northwest Coll. For. 2022, 37, 74–80. [Google Scholar]
- Lin, Z.W.; Tu, W.H.; Huang, J.H.; Ding, Q.L.; Liu, J.F. Unmanned Aerial Vehicle Vegetation Image Recognition using Deep Semantic Segmentation. J. Mt. Geogr. 2018, 36, 953–963. [Google Scholar]
- Zhou, X.X.; Wu, Y.L.; Li, M.Y.; Zhang, Z.T. Automatic Vegetation Extraction Method based on Feature Separation Mechanism with Deep Learning. J. Geo-Inf. Sci. 2021, 23, 1675–1689. [Google Scholar]
- Zhou, F.Y.; Jin, L.P.; Dong, J. Review of Convolutional Neural Network. J. Comput. 2017, 40, 1229–1251. [Google Scholar]
- Lu, H.T.; Zhang, Q.C. Applications of Deep Convolutional Neural Network in Computer Vision. Data Acquis. Process. 2016, 31, 1–17. [Google Scholar]
- Long, J.; Shelhamer, E.; Darrell, T. Fully Convolutional Networks for Semantic Segmentation. IEEE Trans. Pattern Anal. Mach. Intell. 2015, 39, 640–651. [Google Scholar]
- Xu, Z.Y.; Zhou, Y.; Wang, S.X.; Wang, L.T.; Wang, Z.Q. U-Net for urban green space classification in Gaofen-2 remote sensing images. Chin. J. Image Graph. 2021, 26, 700–713. [Google Scholar]
- Kuai, Y.; Wang Bi Wu, Y.L.; Chen, B.T.; Chen, X.D.; Xue, W.B. Urban Vegetation Classification based on Multi-scale Feature Perception Network for UAV Images. J. Earth Inf. Sci. 2022, 24, 962–980. [Google Scholar]
- Lin, N.; He, J.; Wang, B.; Tang, F.F.; Zhou, J.Y.; Guo, J. Intelligent Extraction of Urban Vegetation Information based on Vegetation Spectral Signature and Sep-UNet. J. Geo-Inf. Sci. 2023, 25, 1717–1729. [Google Scholar]
- Chen, L.C.; Papandreou, G.; Kokkinos, I.; Murphy, K.; Yuille, A. DeepLab: Semantic image segmentation with deep convolutional nets, atrous convolution, and fully connected CRFs. IEEE Trans. Pattern Anal. Mach. Intell. 2018, 40, 834–848. [Google Scholar] [CrossRef]
- Chen, L.C.; Zhu, Y.; Papandreou, G.; Schroff, F.; Adam, H. Encoder-Decoder with atrous separable convolution for semantic image segmentation. In Proceedings of the European Conference on Computer Vision (ECCV), Munich, Germany, 8–14 September 2018; pp. 833–851. [Google Scholar] [CrossRef]
- Liu, W.Y.; Yue, A.Z.; Ji, J.; Shi, W.H.; Deng, R.R.; Liang, Y.H.; Xiong, L.H. Urban green space extraction from GF-2 remote sensing image based on DeepLabv3+ semantic segmentation model. Remote Sens. Land Resour. 2020, 32, 120–129. [Google Scholar]
- Zhou, J. Research on Vegetation Extraction from Remote Sensing Images Based on DeepLabV3+ Network. Master’s Thesis, Chongqing Jiaotong University, Chongqing, China, 2023. [Google Scholar]
- Zhang, X.; Feng, L.; Zhu, D.J.; Shuai, L.R. An Improved DeepLabV3+ Model for Vegetation Classification of Urban Residential Areas Based on UAV Orthophoto. Geogr. Geogr. Inf. Sci. 2023, 39, 40–47. [Google Scholar]
- Feng, Q.L.; Chen, B.A.; Li, G.Q.; Yao, X.C.; Gao, B.B.; Zhang, L.C. A review of remote sensing image sample datasets. J. Remote Sens. 2022, 26, 589–605. [Google Scholar]
- Dai, P.Q.; Ding, L.X.; Liu, L.J.; Dong, L.F.; Huang, Y.T. Tree Species Identification Based on FCN Using the Visible Images Obtained from an Unmanned Aerial Vehicle. Adv. Lasers Optoelectron. 2020, 57, 36–45. [Google Scholar]
- Liu, D.W.; Han, L.; Han, X.Y. High Spatial Resolution Remote Sensing Image Classification Based on Deep Learning. J. Opt. 2016, 36, 306–314. [Google Scholar]
- Zhang, P.; Hu, S.G. Fine crop classification by remote sensing in complex planting areas based on field parcel. J. Agric. Eng. 2019, 35, 125–134. [Google Scholar]
- Sun, W.; Wang, R. Fully Convolutional Networks for Semantic Segmentation of Very High Resolution Remotely Sensed Images Combined with DSM. IEEE Geosci. Remote Sens. Lett. 2018, 15, 474–478. [Google Scholar] [CrossRef]
- Lin, Y.; Zhang, W.H.; Yu, J.; Zhang, H.C. Fine classification of urban vegetation based on UAV images. China Environ. Sci. 2022, 42, 2852–2861. [Google Scholar]
- Cui, B.G.; Wu, J.; Li, X.H.; Ren, G.B.; Lu, Y. Combination of deep learning and vegetation index for coastal wetland mapping using GF-2 remote sensing images. J. Remote Sens. 2023, 27, 1376–1386. [Google Scholar]
- Liu, M.; Fu, B.; Xie, S.; He, H.C.; Lan, F.W.; Li, Y.Y.; Lou, P.Q. Comparison of multi-source satellite images for classifying marsh vegetation using DeepLabV3 Plus deep learning algorithm. Ecol. Indic. 2021, 125, 107562. [Google Scholar] [CrossRef]
- Ren, Y.J.; Ge, X.S. An road synthesis extraction method of remote sensing image based on improved DeepLabV3+ network. Surv. Mapp. Bull. 2022, 68, 55–61. [Google Scholar]
- Cano-Solis, M.; Ballesteros, J.R.; Sanchez-Torres, G. VEPL-Net: A Deep Learning Ensemble for Automatic Segmentation of Vegetation Encroachment in Power Line Corridors Using UAV Imagery. ISPRS Int. J. Geo-Inf. 2023, 12, 454. [Google Scholar] [CrossRef]
- IBM. Removing the Hunch in Data Science with Al-Based Automated Feature Engineering. 2017. Available online: https://www.ibm.com/blogs/research/2017/08/ai-based-automated-feature-engineering| (accessed on 29 July 2020).
- Zuo, P.P.; Fu, B.L.; Luan, F.W.; Xie, S.Y.; He, H.C.; Fan, D.L.; Lou, P.Q. Classification method of swamp vegetation using UAV multispectral data. China Environ. Sci. 2021, 41, 2399–2410. [Google Scholar]
- Xu, M.Z.; Xu, H.; Kong, P.; Wu, Y.L. Remote Sensing Vegetation Classification Method Based on Vegetation Index and Convolution Neural Network. Adv. Lasers Optoelectron. 2022, 59, 273–285. [Google Scholar]
- Wang, X.Q.; Wang, M.M.; Wang, S.Q.; Wu, Y.D. Extraction of vegetation information from visible unmanned aerial vehicle images. Trans. Chin. Soc. Agric. Eng. 2015, 31, 152–159. [Google Scholar]
- Verrelst, J.; Schaepman, M.E.; Koetz, B.; Kneubuhler, M. Angular sensitivity analysis of vegetation indices derived from CHRIS/PROBA data. Remote Sens. Environ. 2008, 112, 2341–2353. [Google Scholar] [CrossRef]
- Torres-Sánchez, J.; Peña, J.M.; de Castro, A.I.; Lopez-Granados, F. Multi-temporal mapping of the vegetation fraction in early-season wheat fields using images from UAV. Comput. Electron. Agric. 2014, 103, 104–113. [Google Scholar] [CrossRef]
- Gao, Y.G.; Lin, Y.H.; Wen, X.L.; Jian, W.B.; Gong, Y.S. Vegetation information recognition in visible band based on UAV images. J. Agric. Eng. 2020, 36, 178–189. [Google Scholar]
- Meyer, G.E.; Neto, J.C. Verification of color vegetation indices for automated crop imaging applications. Comput. Electron. Agric. 2008, 63, 282–293. [Google Scholar] [CrossRef]
- Hong, J.; Wang, X.Q.; Wu, B. A topography-adjusted vegetartion index (TAVJ)and its application in vegetation fraction monitoring. J. Fuzhou Univ. Nat. Sci. 2010, 38, 527–532. [Google Scholar]
- Ding, L.L.; Li, Q.Z.; Du, X.; Tian, Y.C.; Yuan, C. Vegetation extraction method based on color indices from UAV images. Remote Sens. Nat. Resour. 2016, 28, 78–86. [Google Scholar]
- Song, R.J.; Ning, J.F.; Liu, X.Y.; Chang, Q.R. Apple Orchard Extraction with Quick Bird Imagery Based on Texture Features and Support Vector Machine. J. Agric. Mach. 2017, 48, 188–197. [Google Scholar]
- Zheng, S.D.; Zheng, J.H.; Shi, M.H.; Guo, B.L.; Sen, B.T.; Sun, Z.Q.; Jia, X.G.; Li, X.J. Classification of cultivated Chinese medicinal plants based on fractal theory and gray level co-occurrence matrix textures. J. Remote Sens. 2014, 18, 868–886. [Google Scholar]
- Zhou, X.C.; Zheng, L.; Huang, H.Y. Classification of Forest Stand Based on Multi-Feature Optimization of UAV Visible Light Remote Sensing. J. Scientia Silvae Sinicae 2021, 57, 24–36. [Google Scholar]
- Shuai, S.; Zhang, Z.; Zhang, T.; Zhang, K.; Xiao, C.Z.; Chen, A. Hyperspectral image classification method for dryland vegetation by combining feature optimization and random forest algorithm. J. Agric. Eng. 2023, 39, 287–293. [Google Scholar]
- Liu, G.; Jiang, X.G.; Tang, B.H. Application of Feature Optimization and Convolutional Neural Network in Crop Classification. J. Earth Inf. Sci. 2021, 23, 1071–1081. [Google Scholar]
- Liu, Y.; Meng, Q.Y.; Wang, Y.J.; Yang, J.; Liu, H.J.; Sun, Z.H. A Method for Estimating Impervious Surface Percentage Based on Feature Optimization and SVM. Geogr. Geogr. Inf. Sci. 2018, 34, 24–31. [Google Scholar]
- Sandler, M.; Howard, A.; Zhu, M.; Zhmoginov, A.; Chen, L.C. MobileNetV2: Inverted residuals and linear boĴlenecks. In Proceedings of the 2018 IEEE/CVF Conference on Computer Vision and Pattern Recognition, Salt Lake City, UT, USA, 18–23 June 2018; IEEE: Piscataway, NJ, USA, 2018; pp. 4510–4520. [Google Scholar]
- Meng, L.; Xu, L.; Guo, J.Y. An improved semantic segmentation algorithm based on MobileNetV2 network. J. Electron. 2020, 48, 1769–1776. [Google Scholar]
- Zhang, Q.G.; Zhang, X.J.; Yu, H.K.; Lu, X.P.; Li, G.Q. A water extraction method for remote sensing with lightweight network model. Surv. Mapp. Sci. 2022, 47, 64–72. [Google Scholar]
- Liu, B.S. Analysis Based on High Resolution IKONOS Images Urban Vegetation Information Extraction Method. J. Surv. Mapp. Bull. 2016, 62, 182–184. [Google Scholar]
- Zhao, X.; Wang, T.; Zhang, Y.; Zheng, Y.H.; Zhang, K.; Wang, L.H. Remote Sensing Image Change Detection based on Improved DeepLabv3+ Siamese Network. J. Earth Inf. Sci. 2022, 24, 1604–1616. [Google Scholar]
- Yin, M.; Chen, Z.; Zhang, C. A CNN-Transformer Network Combining CBAM for Change Detection in High-Resolution Remote Sensing Images. Remote Sens. 2023, 15, 2406. [Google Scholar] [CrossRef]
- Chang, H.; Guo, S.X.; Zhang, H.Y.; Zhang, Y. Apple Planting Area Extraction Based on Improved DeepLabV3+. J. Agric. Mach. 2023, 54, 206–213. [Google Scholar]
- King, A.; Bhandarkar, S.M.; Hopkinson, B.M. A comparison of deep learning methods for semantic segmentation of coral reef survey images. In Proceedings of the 2018 IEEE/CVF Conference on Computer Vision and Pattern Recognition Workshops (CVPRW), Salt Lake City, UT, USA, 18–23 June 2018; IEEE: Piscataway, NJ, USA, 2018; pp. 1394–1402. [Google Scholar]
- Baur, J.; Steinberg, G.; Nikulin, A.; Chiu, K.; de Smet, T. How to Implement Drones and Machine Learning to Reduce Time, Costs, and Dangers Associated with Landmine Detection. J. Conv. Weapons Destr. 2021, 25, 29. [Google Scholar]
- Li, Q.N.; Zhang, D.J.; Pan, Y.Z.; Dai, J.J. High-resolution cropland extraction in Shandong province using MPSPNet and UNet network. J. Remote Sens. 2023, 27, 471–491. [Google Scholar] [CrossRef]
- Wang, B.; Yao, Y. Mountain Vegetation Classification Method Based on Multi-Channel Semantic Segmentation Model. Remote Sens. 2024, 16, 256. [Google Scholar] [CrossRef]
- Cao, Q.Y.; Yang, G.B.; Wang, R.R.; Luo, Y.P.; Tao, Q. A lightweight network for green space extraction in urban built-up areas. Surv. Mapp. Sci. 2023, 48, 99–109. [Google Scholar] [CrossRef]
- He, J. Deep Learning Combined with Object-Oriented Extraction of Photosynthetic and Non-Photosynthetic Vegetation Cover from UAV Imagery. Ph.D. Thesis, Northwest Agriculture and Forestry University, Xianyang, China, 2023. [Google Scholar]
- Xu, Z.; Zhou, Y.; Wang, S.; Wang, L.; Li, F.; Wang, S.; Wang, Z. A Novel Intelligent Classification Method for Urban Green Space Based on High-Resolution Remote Sensing Images. Remote Sens. 2020, 12, 3845. [Google Scholar] [CrossRef]










| Vegetation Index | Calculation Formula |
|---|---|
| VDVI | |
| RGRI | |
| EXG | |
| EXR | |
| EXGR | |
| SNGBDI | |
| NGRDI |
| Sort | 1 | 2 | 3 | 4 | 5 | 6 | 7 |
|---|---|---|---|---|---|---|---|
| Vegetation indices | VDVI | RGRI | NGBDI | ExG | ExGR | NGRDI | ExR |
| Sort | Textural Features | Sort | Textural Features | Sort | Textural Features |
|---|---|---|---|---|---|
| 1 | G_Entropy | 9 | R_Correlation | 17 | R_Variance |
| 2 | R_Entropy | 10 | G_Contrast | 18 | B_Variance |
| 3 | R_SecondMoment | 11 | B_Mean | 19 | G_Variance |
| 4 | G_Correlation | 12 | G_Mean | 20 | B_Homogeneity |
| 5 | B_Contrast | 13 | R_Dissimilarity | 21 | B_Correlation |
| 6 | R_Homogeneity | 14 | G_Dissimilarity | 22 | B_Dissimilarity |
| 7 | R_Contrast | 15 | G_Homogeneity | 23 | B_Entropy |
| 8 | R_Mean | 16 | G_SecondMoment | 24 | B_SecondMoment |
| Methods | OA/% | MarcoF1/% | IOU/% | MIOU/% | Duration of Training/h | ||||
|---|---|---|---|---|---|---|---|---|---|
| Trees | Shrubs | Mixed Shrubs and Trees | Natural Grassland | Artificial Grassland | |||||
| FCN | 84.35 | 78.59 | 78.67 | 55.96 | 76.93 | 68.74 | 65.90 | 68.24 | 6.57 |
| ShuffeNetV2 | 87.31 | 79.48 | 80.11 | 59.36 | 78.04 | 71.66 | 64.01 | 70.64 | 3.93 |
| U-Net | 87.59 | 86.67 | 83.64 | 65.32 | 84.82 | 81.36 | 70.73 | 77.17 | 7.32 |
| Method of this study | 92.27 | 91.48 | 91.83 | 74.57 | 90.22 | 89.20 | 82.31 | 85.63 | 3.62 |
| Method | Improved Mechanisms | OA /% | MarcoF1/% | MIOU/% | Duration of Training/h | |||
|---|---|---|---|---|---|---|---|---|
| Mobile- NetV2 | Adjustment of ASPP | CBAM | Feature Engineering | |||||
| DeepLabV3+ | 88.21 | 87.67 | 75.93 | 5.37 | ||||
| D1 | √ | 89.03 | 88.16 | 76.27 | 4.13 | |||
| D2 | √ | √ | 89.56 | 89.01 | 78.39 | 3.32 | ||
| Improved DeepLabV3+ | √ | √ | √ | 90.34 | 90.30 | 80.72 | 3.48 | |
| Method of this study | √ | √ | √ | √ | 92.27 | 91.48 | 85.63 | 3.62 |
| OA/% | MarcoF1/% | IOU/% | MIOU/% | Time Used for Outputting/s | ||||
|---|---|---|---|---|---|---|---|---|
| Trees | Shrubs | Time Used for Outputting | Natural Grassland | Artificial Grassland | ||||
| 91.46 | 90.63 | 90.45 | 74.35 | 90.13 | 67.96 | 80.19 | 80.62 | 40 |
Disclaimer/Publisher’s Note: The statements, opinions and data contained in all publications are solely those of the individual author(s) and contributor(s) and not of MDPI and/or the editor(s). MDPI and/or the editor(s) disclaim responsibility for any injury to people or property resulting from any ideas, methods, instructions or products referred to in the content. |
© 2024 by the authors. Licensee MDPI, Basel, Switzerland. This article is an open access article distributed under the terms and conditions of the Creative Commons Attribution (CC BY) license (https://creativecommons.org/licenses/by/4.0/).
Share and Cite
Cao, Q.; Li, M.; Yang, G.; Tao, Q.; Luo, Y.; Wang, R.; Chen, P. Urban Vegetation Classification for Unmanned Aerial Vehicle Remote Sensing Combining Feature Engineering and Improved DeepLabV3+. Forests 2024, 15, 382. https://doi.org/10.3390/f15020382
Cao Q, Li M, Yang G, Tao Q, Luo Y, Wang R, Chen P. Urban Vegetation Classification for Unmanned Aerial Vehicle Remote Sensing Combining Feature Engineering and Improved DeepLabV3+. Forests. 2024; 15(2):382. https://doi.org/10.3390/f15020382
Chicago/Turabian StyleCao, Qianyang, Man Li, Guangbin Yang, Qian Tao, Yaopei Luo, Renru Wang, and Panfang Chen. 2024. "Urban Vegetation Classification for Unmanned Aerial Vehicle Remote Sensing Combining Feature Engineering and Improved DeepLabV3+" Forests 15, no. 2: 382. https://doi.org/10.3390/f15020382
APA StyleCao, Q., Li, M., Yang, G., Tao, Q., Luo, Y., Wang, R., & Chen, P. (2024). Urban Vegetation Classification for Unmanned Aerial Vehicle Remote Sensing Combining Feature Engineering and Improved DeepLabV3+. Forests, 15(2), 382. https://doi.org/10.3390/f15020382

