Phylogenetic Relationships Plays a More Important Role than Environmental Factors in Influencing Leaf Si and Ca Stoichiometry Along the Elevation Gradient in a Chinese Subtropical Forest
Abstract
1. Introduction
2. Materials and Methods
2.1. Study Area
2.2. Field Sampling and Laboratory Analyses
2.3. Geographical and Meteorological Data Acquisition
2.4. Statistical Analysis
3. Results
3.1. The Stoichiometric Characteristics and Altitudinal Patterns of Si and Ca in the Leaves of Dominant Tree Species in the Mount Wuyi National Park
3.2. Links Between Elevation, Climatic Factors, and Soil Factors
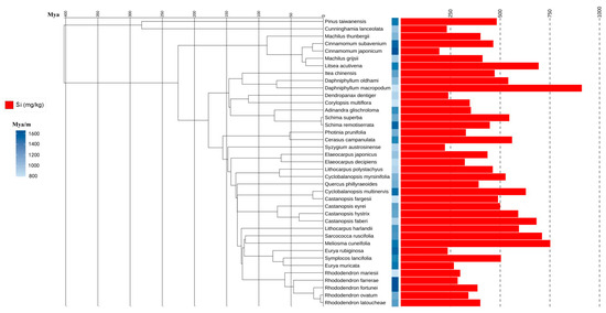
3.3. Phylogenetic Characteristics of Si and Ca Contents and Si/Ca in Leaves
3.4. Factors Driving Leaf Si and Ca Stoichiometry in Dominant Tree Species
4. Discussion
4.1. Changes in Elevation Alter Climate and Soil Factors
4.2. Variation in Environmental Factors with Elevation Influencing Leaf Si and Ca Stoichiometric Characteristics
4.3. Effect of Phylogenetic Relationships and Its Shared Effect with Environmental Factors
5. Conclusions
Supplementary Materials
Author Contributions
Funding
Data Availability Statement
Acknowledgments
Conflicts of Interest
References
- Chang, Y.; Zhong, Q.; Yang, H.; Xu, C.; Hua, W.; Li, B. Patterns and Driving Factors of Leaf C, N, and P Stoichiometry in Two Forest Types with Different Stand Ages in a Mid-Subtropical Zone. For. Ecosyst. 2022, 9, 100005. [Google Scholar] [CrossRef]
- Sterner, R.W. Ecological Stoichiometry; Princeton University Press: Princeton, NJ, USA, 2002. [Google Scholar]
- Su, Z.; Su, B.; Mao, S.; Shangguan, Z. Leaf C:N:P Stoichiometric Homeostasis of a Robinia pseudoacacia Plantation on the Loess Plateau. J. For. Res. 2023, 34, 929–937. [Google Scholar] [CrossRef]
- Zhu, D.; Hui, D.; Wang, M.; Yang, Q.; Yu, S. Light and Competition Alter Leaf Stoichiometry of Introduced Species and Native Mangrove Species. Sci. Total Environ. 2020, 738, 140301. [Google Scholar] [CrossRef] [PubMed]
- Lv, W.; Zhou, G.; Chen, G.; Zhou, Y.; Ge, Z.; Niu, Z.; Xu, L.; Shi, Y. Effects of Different Management Practices on the Increase in Phytolith-Occluded Carbon in Moso Bamboo Forests. Front. Plant Sci. 2020, 11, 591852. [Google Scholar] [CrossRef]
- Cramer, G.R.; Läuchli, A.; Polito, V.S. Displacement of Ca2+ by Na+ from the Plasmalemma of Root Cells: A Primary Response to Salt Stress? Plant Physiol. 1985, 79, 207–211. [Google Scholar] [CrossRef]
- Ma, J.F. Functions of Silicon in Higher Plants. Prog. Mol. Subcell. Biol. 2003, 33, 127–147. [Google Scholar] [CrossRef]
- Song, W.Y.; Zhang, Z.B.; Shao, H.B.; Guo, X.L.; Cao, H.X.; Zhao, H.B.; Fu, Z.Y.; Hu, X.J. Relationship between Calcium Decoding Elements and Plant Abiotic-Stress Resistance. Int. J. Biol. Sci. 2008, 4, 116–125. [Google Scholar] [CrossRef]
- Wang, C.; Zhang, Y.; Liu, T. Activity Changes of Calmodulin and Ca2+-ATPase during Low-Temperature-Induced Anthocyanin Accumulation in Alternanthera bettzickiana. Physiol. Plantarum. 2005, 124, 260–266. [Google Scholar] [CrossRef]
- Zhang, S.; Zhang, J.; Slik, J.W.F.; Cao, K.-F. Leaf Element Concentrations of Terrestrial Plants across China Are Influenced by Taxonomy and the Environment. Glob. Ecol. Biogeogr. 2012, 21, 809–818. [Google Scholar] [CrossRef]
- Cooke, J.; Leishman, M.R. Is Plant Ecology More Siliceous than We Realise? Trends Plant Sci. 2011, 16, 61–68. [Google Scholar] [CrossRef]
- Lin, S.; Zhang, Z.; Lin, Y.; Zhang, Q.; Guo, H. The role of calcium and calmodulin in freezing-induced freezing resistance of Populus tomentosa cuttings. Mol. Plant 2004, 30, 59–68. [Google Scholar] [CrossRef]
- Hammond, K.E.; Evans, D.E.; Hodson, M.J. Aluminium/Silicon Interactions in Barley (Hordeum vulgare L.) Seedlings. Plant Soil 1995, 173, 89–95. [Google Scholar] [CrossRef]
- Ma, J.F.; Yamaji, N. Silicon Uptake and Accumulation in Higher Plants. Trends Plant Sci. 2006, 11, 392–397. [Google Scholar] [CrossRef] [PubMed]
- He, J.; Wang, X.; Flynn, D.F.B.; Wang, L.; Schmid, B.; Fang, J. Taxonomic, Phylogenetic, and Environmental Trade-Offs between Leaf Productivity and Persistence. Ecology 2009, 90, 2779–2791. [Google Scholar] [CrossRef] [PubMed]
- He, J.; Wang, X.; Schmid, B.; Flynn, D.F.B.; Li, X.; Reich, P.B.; Fang, J. Taxonomic Identity, Phylogeny, Climate and Soil Fertility as Drivers of Leaf Traits across Chinese Grassland Biomes. J. Plant Res. 2010, 123, 551–561. [Google Scholar] [CrossRef]
- Liu, C.; Wang, X.; Wu, X.; Dai, S.; He, J.-S.; Yin, W. Relative Effects of Phylogeny, Biological Characters and Environments on Leaf Traits in Shrub Biomes across Central Inner Mongolia, China. J. Plant Ecol. 2013, 6, 220–231. [Google Scholar] [CrossRef]
- Sun, J.; Liu, B.; You, Y.; Li, W.; Liu, M.; Shang, H.; He, J.-S. Solar Radiation Regulates the Leaf Nitrogen and Phosphorus Stoichiometry across Alpine Meadows of the Tibetan Plateau. Agric. For. Meteorol. 2019, 271, 92–101. [Google Scholar] [CrossRef]
- Hu, Q.; Sheng, M.; Bai, Y.; Jie, Y.; Xiao, H. Response of C, N, and P Stoichiometry Characteristics of Broussonetia papyrifera to Altitude Gradients and Soil Nutrients in the Karst Rocky Ecosystem, SW China. Plant Soil 2020, 475, 123–136. [Google Scholar] [CrossRef]
- Liu, X.; He, F.; Fan, H.; Pan, H.; Li, M.; Liu, S. Leaf-Form Characteristics of Plants in Quercus Aquifolioides Community along an Elevational Gradient on the Balang Mountain in Wolong Nature Reserve, Sichuan, China. Acta Ecol. Sin. 2013, 33, 9. [Google Scholar] [CrossRef]
- Ordoñez, J.C.; van Bodegom, P.M.; Witte, J.-P.M.; Wright, I.J.; Reich, P.B.; Aerts, R. A Global Study of Relationships between Leaf Traits, Climate and Soil Measures of Nutrient Fertility. Global Ecol. Biogeogr. 2009, 18, 137–149. [Google Scholar] [CrossRef]
- Chen, Y.; Han, W.; Tang, L.; Tang, Z.; Fang, J. Leaf Nitrogen and Phosphorus Concentrations of Woody Plants Differ in Responses to Climate, Soil and Plant Growth Form. Ecography 2013, 36, 178–184. [Google Scholar] [CrossRef]
- Yang, L.; Sun, H.; Fan, Y.; Han, W.; Zeng, L.; Liu, C.; Wang, X. Changes in leaf nitrogen and phosphorus stoichiometry of woody plants along an altitudinal gradient in Changbai Mountain, China. Chin. J. Plant Ecol. 2017, 41, 1228–1238. [Google Scholar] [CrossRef][Green Version]
- Ackerly, D. Adaptation, Niche Conservatism, and Convergence: Comparative Studies of Leaf Evolution in the California Chaparral. Am. Nat. 2004, 163, 654–671. [Google Scholar] [CrossRef] [PubMed]
- Han, W.X.; Fang, J.Y.; Reich, P.B.; Ian Woodward, F.; Wang, Z.H. Biogeography and Variability of Eleven Mineral Elements in Plant Leaves across Gradients of Climate, Soil and Plant Functional Type in China: Biogeography and Variability of Leaf Chemistry. Ecol. Lett. 2011, 14, 788–796. [Google Scholar] [CrossRef] [PubMed]
- He, J.; Wang, L.; Flynn, D.; Wang, X.; Ma, W.; Fang, J. Leaf Nitrogen: Phosphorus Stoichiometry across Chinese Grassland Biomes. Oecologia 2008, 155, 301–310. [Google Scholar] [CrossRef] [PubMed]
- Calatayud, P.A.; Njuguna, E.; Mwalusepo, S.; Gathara, M.; Okuku, G.; Kibe, A.; Musyoka, B.; Williamson, D.; Ong Amo, G.; Juma, G.; et al. Can Climate-Driven Change Influence Silicon Assimilation by Cereals and Hence the Distribution of Lepidopteran Stem Borers in East Africa? Agric. Ecosyst. Environ. 2016, 224, 95–103. [Google Scholar] [CrossRef]
- Li, J. Study on the Characteristic Relationship Between Soil and Leaf Nutrient Elements of Carya Dabieshanensis. Ph.D. Thesis, Anhui Agricultural University, Hefei, China, 2019. [Google Scholar]
- Nakamura, R.; Ishizawa, H.; Wagai, R.; Suzuki, S.; Kitayama, K.; Kitajima, K. Silicon Cycled by Tropical Forest Trees: Effects of Species, Elevation and Parent Material on Mount Kinabalu, Malaysia. Plant Soil 2019, 443, 155–166. [Google Scholar] [CrossRef]
- Chen, Y.; Xu, Y.; Deng, B.; Zhang, S.; Zheng, D.; Liao, X.; Wang, K.; Sun, X.; Jin, S. Stoichiometric characteristics of silicon and calcium in leaves of woody plants on a global scale. Acta Ecol. Sin. 2021, 41, 8654–8663. [Google Scholar] [CrossRef]
- Conley, D.J. Terrestrial Ecosystems and the Global Biogeochemical Silica Cycle. Glob. Biogeochem. Cycles 2002, 16, 68-1–68-8. [Google Scholar] [CrossRef]
- Derry, L.; Kurtz, A.; Ziegler, K.; Chadwick, O. Biological Control of Terrestrial Silica Cycling and Export Fluxes to Watersheds. Nature 2005, 433, 728–731. [Google Scholar] [CrossRef]
- Wu, Y.; Wang, D.; Qiao, X.; Jiang, M.; Li, Q.; Gu, Z.; Liu, F. Forest Dynamics and Carbon Storage under Climate Change in a Subtropical Mountainous Region in Central China. Ecosphere 2020, 11, e03072. [Google Scholar] [CrossRef]
- Ronchi, B.; Barão, L.; Clymans, W.; Vandevenne, F.; Batelaan, O.; Govers, G.; Struyf, E.; Dassargues, A. Factors Controlling Si Export from Soils: A Soil Column Approach. Catena 2015, 133, 85–96. [Google Scholar] [CrossRef]
- Xiang, W.; Xu, L.; Lei, P.; Ouyang, S.; Deng, X.; Chen, L.; Zeng, Y.; Hu, Y.; Zhao, Z.; Wu, H.; et al. Rotation Age Extension Synergistically Increases Ecosystem Carbon Storage and Timber Production of Chinese Fir Plantations in Southern China. J. Environ. Manag. 2022, 317, 115426. [Google Scholar] [CrossRef] [PubMed]
- Ge, Y.; Jie, D.; Guo, J.; Liu, H.; Shi, L. Response of Phytoliths in Leymus chinensis to the Simulation of Elevated Global CO2 Concentrations in Songnen Grassland, China. Chin. Sci. Bull. 2010, 55, 3703–3708. [Google Scholar] [CrossRef]
- Slathia, S.; Sharma, A.; Choudhary, S.P. Influence of Exogenously Applied Epibrassinolide and Putrescine on Protein Content, Antioxidant Enzymes and Lipid Peroxidation in Lycopersicon esculentum under Salinity Stress. Am. J. Plant Sci. 2012, 3, 714–720. [Google Scholar] [CrossRef]
- Stevens, C.J.; Basto, S.; Dbell, M. Research Progress on the Impact of Nitrogen Deposition on Global Grasslands. Front. Agric. Sci. Eng. 2022, 9, 425–444. [Google Scholar] [CrossRef]
- Yu, X.; Zhai, S.; Sun, Z.; Liu, J.; Li, H. Effects of exogenous nitrogen input on Silicon content in soils of Phragmites australis marsh in the Min River estuary, China. Acta Sci. Circumstantiae 2023, 43, 327–339. [Google Scholar] [CrossRef]
- Condit, R. Tropical Forest Census Plots; Springer: Berlin/Heidelberg, Germany, 1998; ISBN 978-3-662-03666-2. [Google Scholar]
- Cain, S.A. The Species-Area Curve. Am. Midl. Nat. 1938, 19, 573–581. [Google Scholar] [CrossRef]
- Chen, S.; Xu, H.; Lin, W. Variation analysis on species diversity of plant communities along the elevation gradient in Wuyishan National Park. J. Plant Resour. Environ. 2023, 32, 1–9. Available online: http://zwzy.cnbg.net/Contribution/PeriodicalDirectoryDetails_f44280b5-0625-4b14-954b-345ed3fc2808.html (accessed on 25 December 2023).
- de Tombeur, F.; Turner, B.L.; Laliberte, E.; Lambers, H.; Mahy, G.; Faucon, M.P.; Zemunik, G.; Cornelis, J.T. Plants Sustain the Terrestrial Silicon Cycle during Ecosystem Retrogression. Science 2020, 369, 1245–1248. [Google Scholar] [CrossRef]
- Sauer, D.; Saccone, L.; Conley, D.J.; Sommer, H.M. Review of Methodologies for Extracting Plant-Available and Amorphous Si from Soils and Aquatic Sediments. Biogeochemistry 2006, 80, 89–108. [Google Scholar] [CrossRef]
- Zheng, B. Guidelines for Soil Analysis Techniques; China Agriculture Press: Beijing, China, 2013; ISBN 7-109-17317-8. [Google Scholar]
- Byng, J.; Chase, M.; Christenhusz, M.; Fay, M.; Judd, W.; Mabberley, D.; Sennikov, A.; Soltis, D.; Soltis, P.; Stevens, P. An Update of the Angiosperm Phylogeny Group Classification for the Orders and Families of Flowering Plants: APG IV. Bot. J. Linn. Soc. 2016, 181, 1–20. [Google Scholar] [CrossRef]
- Lefcheck, J.S. piecewiseSEM: Piecewise Structural Equation Modeling in R for Ecology, Evolution, and Systematics. Methods Ecol. Evol. 2016, 7, 573–579. [Google Scholar] [CrossRef]
- Mccullagh, P.M.; Nelder, J.A.S. Generalized Linear Models, 2nd ed.; Applied Statistics; Routledge: New York, NY, USA, 1989; Volume 39. [Google Scholar] [CrossRef]
- Borcard, D.; Legendre, P.; Drapeau, P. Partialling out the Spatial Component of Ecological Variation. Ecology 1992, 73, 1045–1055. [Google Scholar] [CrossRef]
- Teittinen, A.; Wang, J.; Strömgård, S.; Soininen, J. Local and Geographical Factors Jointly Drive Elevational Patterns in Three Microbial Groups across Subarctic Ponds. Global Ecol. Biogeogr. 2017, 26, 973–982. [Google Scholar] [CrossRef]
- Oksanen, J.; Blanchet, F.G.; Kindt, R. Vegan: Community Ecology Package; R package version 2.0-10. 2013. Available online: https://www.researchgate.net/publication/258996451_Vegan_Community_Ecology_Package_R_Package_Version_20-10?enrichId=rgreq-5a04f1e090daadc76aa9dd0b55fe9fe7-XXX&enrichSource=Y292ZXJQYWdlOzI1ODk5NjQ1MTtBUzo0NDQwOTMyNDQ0MTYwMDBAMTQ4Mjg5MTQ4ODIzNg%3D%3D&el=1_x_2&_esc=publicationCoverPdf (accessed on 25 December 2023).
- Cheng, H.; Zhang, H.; Huang, Z.; Xu, Z.; Yang, Q.; Liu, A. Variations of soil organic carbon content along an altitudinal gradient in Wuyi Mountain. J. For. Environ. 2018, 38, 135–141. [Google Scholar] [CrossRef]
- Lin, H.; Yuan, X.; Zhou, J.; Zeng, Q.; Sun, J.; Cheng, L.; Lin, K.; Xu, J.; Cheng, D.; Chen, Y. Effects of different elevational gradients on soil phosphorus fractions and availability in Pinus taiwanensis forest on Wuyi Mountain. Acta Ecol. Sin. 2021, 41, 5611–5621. Available online: https://www.ecologica.cn/stxb/ch/html/2021/14/stxb202008072054.htm (accessed on 25 December 2023).
- Larssen, T.; Carmichael, G.R. Acid Rain and Acidification in China: The Importance of Base Cation Deposition. Environ. Pollut. 2000, 110, 89–102. [Google Scholar] [CrossRef]
- Yu, Q.; Duan, L.; Hao, J. Acid Deposition in China:Sources, Effects and Control. Acta Sci. Circumstantiae 2021, 41, 16. [Google Scholar] [CrossRef]
- Liu, A.; Yan, J.; Hou, X.; Cai, L.; Zou, X.; Su, Z. Heterogeneity distribution of soil phosphorus in Wuyishan Nature Reserve. J. For. Environ. 2015, 35, 310–316. [Google Scholar] [CrossRef]
- Yang, X.; Song, Z.; Yu, C.; Ding, F. Quantification of Different Silicon Fractions in Broadleaf and Conifer Forests of Northern China and Consequent Implications for Biogeochemical Si Cycling. Geoderma 2020, 361, 114036. [Google Scholar] [CrossRef]
- Takahashi, E.; Ma, J.F.; Miyake, Y. The Possibility of Silicon as an Essential Element for Higher Plants. Comments Agric. Food Chem. 1990, 2, 99–122. [Google Scholar]
- Ma, J.; Miyake, Y.; Takahashi, E. Chapter 2 Silicon as a Beneficial Element for Crop Plants. In Studies in Plant Science; Elsevier: Amsterdam, The Netherlands, 2001; Volume 8, pp. 17–39. ISBN 978-0-444-50262-9. [Google Scholar]
- Carter, M.R.; Stewart, B.A. (Eds.) Structure and Organic Matter Storage in Agricultural Soils. In Advances in Soil Science; Lewis Publishers: Boca Raton, FL, USA, 1996; ISBN 978-1-56670-033-7. [Google Scholar]
- Alvarez, R.; Alvarez, C.R.; Steinbach, H.S. Association between Soil Organic Matter and Wheat Yield in Humid Pampa of Argentina. Commun. Soil Sci. Plan. 2002, 33, 749–757. [Google Scholar] [CrossRef]
- Cheng, J.; Wang, Y.; Wang, N.; Wu, F.; Zhang, X. Study on the Transpiration in Mulberry and its Relationship with Climate Factors. Acta Sericol. Sin. 2004, 30, 6. [Google Scholar] [CrossRef]
- Zhou, Y. Study on Transpiration and Water Balance of Larch North China Plantation in Liupan Mountain. Ph.D. Thesis, Ningxia University, Yinchuan, China, 2010. [Google Scholar]
- Faisal, S.; Callis, K.L.; Slot, M.; Kitajima, K. Transpiration-Dependent Passive Silica Accumulation in Cucumber (Cucumis sativus) under Varying Soil Silicon Availability. Botany-Botanique 2012, 90, 1058–1064. [Google Scholar] [CrossRef]
- Eneji, A.E.; Inanaga, S.; Muranaka, S.; Li, J.; Hattori, T.; An, P.; Tsuji, W. Growth and Nutrient Use in Four Grasses Under Drought Stress as Mediated by Silicon Fertilizers. J. Plant Nutr. Soil Sci. 2008, 31, 355–365. [Google Scholar] [CrossRef]
- White, P.J. Calcium in Plants. Ann. Bot-Lond. 2003, 92, 487–511. [Google Scholar] [CrossRef]
- Ferguson, I.B.; Bollard, E.G. The Movement of Calcium in Woody Stems. Ann. Bot-Lond. 1976, 5, 1057–1065. [Google Scholar] [CrossRef]
- Moore, C.A.; Bowen, H.C.; Scrase-Field, S.; Knight, M.R.; White, P.J. The Deposition of Suberin Lamellae Determines the Magnitude of Cytosolic Ca2+ Elevations in Root Endodermal Cells Subjected to Cooling. Plant J. 2010, 30, 457–465. [Google Scholar] [CrossRef]
- Du, H.; Liu, L.; Su, L.; Zeng, F.; Wang, K.; Peng, W.; Zhang, H.; Song, T. Seasonal Changes and Vertical Distribution of Fine Root Biomass During Vegetation Restoration in a Karst Area, Southwest China. Front. Plant Sci. 2019, 9, 2001. [Google Scholar] [CrossRef]
- Munson, A. The Root of the Matter: Linking Root Traits and Soil Organic Matter Stabilization Processes. Soil Boil. Biochem. 2018, 120, 246–259. [Google Scholar] [CrossRef]
- Tang, L.; Zi, H.; Hu, L.; Ade, L.; Wang, C. Forest biomass and its influencing factors in Qinghai Province. Acta Ecol. Sin. 2019, 39, 3677–3686. [Google Scholar] [CrossRef]
- Burton, H.R.; Kasperbauer, M.J. Changes in Chemical Composition of Tobacco Lamina during Senescence and Curing. 1. Plastid Pigments. J. Agric. Food Chem. 1985, 33, 879–883. [Google Scholar] [CrossRef]
- Zainudin, S.R.; Kamis, A. Effects of Combined Nutrient and Water Stress on the Growth of Hopea odorata Roxb. and Mimusops elengi Linn. Seedlings. J. Arboric. 2003, 29, 79–83. [Google Scholar] [CrossRef]
- Peter, R.; Jan, S. Effects of Elevated CO2 Concentration and Nutrition on Net Photosynthesis, Stomatal Conductance and Needle Respiration of Field-Grown Norway Spruce Trees. Tree Physiol. 1998, 4, 233–241. [Google Scholar] [CrossRef]
- Volin, J.C.; Reich, P.B.; Givnish, T.J. Elevated Carbon Dioxide Ameliorates the Effects of Ozone on Photosynthesis and Growth: Species Respond Similarly Regardless of Photosynthetic Pathway or Plant Functional Group. New Phytol. 2010, 138, 315–325. [Google Scholar] [CrossRef]
- Yu, L.; Cai, H.; Zheng, Z.; Li, Z.; Wang, J. Towards a More Flexible Representation of Water Stress Effects in the Nonlinear Jarvis Model. J. Integr. Agric. 2017, 16, 210–220. [Google Scholar] [CrossRef]
- Yang, H.; Jie, Y. Uptake and Transport of Calcium in Plants. Mol. Plant 2005, 31, 8. [Google Scholar] [CrossRef]
- Metz, L.J. Weight and Nitrogen and Calcium Content of the Annual Litter Fall of Forests in the South Carolina Piedmont. Soil Sci. Soc. Am. J. 1952, 16, 38. [Google Scholar] [CrossRef]
- Navas, M.L.; Roumet, C.; Bellmann, A.; Laurent, G.; Garnier, E. Suites of Plant Traits in Species from Different Stages of a Mediterranean Secondary Succession. BMC Plant Biol. 2010, 12, 183–196. [Google Scholar] [CrossRef]
- Qin, H.; Li, J.; Gao, S.; Li, C.; Li, R.; Shen, X. Characteristics of leaf element contents for eight nutrients across 660 terrestrial plant species in China. Acta Ecol. Sin. 2010, 30, 1247–1257. [Google Scholar]
- Waite, M.; Sack, L. How Does Moss Photosynthesis Relate to Leaf and Canopy Structure? Trait Relationships for 10 Hawaiian Species of Contrasting Light Habitats. New Phytol. 2010, 185, 156–172. [Google Scholar] [CrossRef] [PubMed]
- McLaughlin, S.B.; Wimmer, R. Tansley Review No. 104, Calcium Physiology and Its Role in Terrestrial Ecosystem Processes. New Phytol. 1999, 142, 373–417. [Google Scholar] [CrossRef]
- Cheng, S.H.; Willmann, M.R.; Chen, H.C.; Sheen, J. Calcium Signaling through Protein Kinases. The Arabidopsis Calcium-Dependent Protein Kinase Gene Family. Plant Physiol. 2002, 129, 469–485. [Google Scholar] [CrossRef]
- Sanders, D.; Pelloux, J.; Brownlee, C.; Harper, J.F. Calcium at the Crossroads of Signaling. Plant Cell 2002, 14, S401–S417. [Google Scholar] [CrossRef] [PubMed]
- Wright, I.J.; Reich, P.B.; Cornelissen, J.H.C.; Falster, D.S.; Groom, P.K.; Hikosaka, K.; Lee, W.; Lusk, C.H.; Niinemets, Ü.; Oleksyn, J.; et al. Modulation of Leaf Economic Traits and Trait Relationships by Climate. Global Ecol. Biogeogr. 2005, 14, 411–421. [Google Scholar] [CrossRef]
- Gao, L.; Sun, H.; Bai, X.; Dai, S.; Fan, Y.; Liu, C.; Wang, X.; Yin, W. Effects of climate and phylogeny on the relationship between specific leaf area and leaf element concentration of trees and shrubs in Changbai Mountain of northeastern China. J. Beijing For. Univ. 2020, 42, 19–30. [Google Scholar] [CrossRef]
- Yang, X. Theory and practice on genetic characteristics of plant inorganic nutrition. Chin. J. Soil Sci. 1988, 6, 284–287. [Google Scholar] [CrossRef]
- Broadley, M.R.; Willey, N.J.; Wilkins, J.C.; Baker, A.J.M.; Mead, A.; White, P.J. Phylogenetic Variation in Heavy Metal Accumulation in Angiosperms. New Phytol. 2001, 152, 9–27. [Google Scholar] [CrossRef]
- Broadley, M.R.; Bowen, H.C.; Cotterill, H.L.; Hammond, J.P.; Meacham, M.C.; Mead, A.; White, P.J. Variation in the Shoot Calcium Content of Angiosperms. J. Exp. Bot. 2003, 54, 1431–1446. [Google Scholar] [CrossRef]
- Broadley, M.R.; Bowen, H.C.; Cotterill, H.L.; Hammond, J.P.; Meacham, M.C.; Mead, A.; White, P.J. Phylogenetic Variation in the Shoot Mineral Concentration of Angiosperms. J. Exp. Bot. 2004, 55, 321–336. [Google Scholar] [CrossRef] [PubMed]
- White, P.J. Studying Calcium Channels from the Plasma Membrane of Plant Root Cells in Planar Lipid Bilayers. In Advances in Planar Lipid Bilayers and Liposomes; Tien, H.T., Ottova-Leitmannova, A., Eds.; Academic Press: Cambridge, MA, USA, 2005; Volume 1, pp. 101–120. [Google Scholar]
- Xu, G.; Shi, Z.; Liu, S.; Chen, H.; Tang, J.; Ma, F.; Xu, H.; Liu, S.; Li, Y.; Lin, M. Phylogenetic signals, correlations, and evolutionary patterns of some functional traits for forest canopy trees in Jianfengling tropical montane rainforest. Acta Ecol. Sin. 2017, 37, 5691–5703. [Google Scholar] [CrossRef]
- Swenson, N.G.; Enquist, B.J.; Thompson, J.; Zimmerman, J.K. The Influence of Spatial and Size Scale on Phylogenetic Relatedness in Tropical Forest Communities. Ecology 2007, 88, 1770–1780. [Google Scholar] [CrossRef] [PubMed]
- Penuelas, J.; Fernandez-Martinez, M.; Ciais, P.; Jou, D.; Piao, S.; Obersteiner, M.; Vicca, S.; Janssens, I.A.; Sardans, J. The Bioelements, the Elementome, and the Biogeochemical Niche. Ecology 2019, 100, e02652. [Google Scholar] [CrossRef]
- Tian, D.; Yan, Z.; Fang, J. Review on characteristics and main hypotheses of plant ecological stoichiometry. Chin. J. Plant Ecol. 2021, 45, 682–713. [Google Scholar] [CrossRef]
- Han, W.; Fang, J.; Guo, D.; Zhang, Y. Leaf Nitrogen and Phosphorus Stoichiometry across 753 Terrestrial Plant Species in China. New Phytol. 2005, 168, 377–385. [Google Scholar] [CrossRef]
- Kress, W.J.; Erickson, D.L.; Jones, F.A.; Swenson, N.G.; Perez, R.; Sanjur, O.; Bermingham, E. Plant DNA Barcodes and a Community Phylogeny of a Tropical Forest Dynamics Plot in Panama. Proc. Natl. Acad. Sci. USA 2009, 106, 18621–18626. [Google Scholar] [CrossRef]
- Hollingsworth, P.M.; Forrest, L.L.; Spouge, J.L.; Hajibabaei, M.; Ratnasingham, S.; van der Bank, M.; Chase, M.W.; Cowan, R.S.; Erickson, D.L.; Fazekas, A.J.; et al. A DNA Barcode for Land Plants. Proc. Natl. Acad. Sci. USA 2009, 106, 12794–12797. [Google Scholar] [CrossRef]
- Pei, N.; Zhang, J.; Mi, X.; Ge, X. Plant DNA Barcodes Promote the Development of Phylogenetic Community Ecology. Biodiv. Sci. 2011, 19, 284–294. [Google Scholar]
- Farris, J.S.; Källersjö, M.; Kluge, A.G.; Bult, C. Testing Significance of Incongruence. Cladistics 1994, 10, 315–319. [Google Scholar] [CrossRef]
- Blomberg, S.; Garland, T.; Ives, A. TESTING FOR PHYLOGENETIC SIGNAL IN COMPARATIVE DATA: BEHAVIORAL TRAITS ARE MORE LABILE. Evolution 2003, 57, 717–745. [Google Scholar] [CrossRef]










| No. | Vegetation Type | Latitude | Longitude | Elevation Range (m) | Area (m2) |
|---|---|---|---|---|---|
| 1 | Evergreen broad-leaved forest | 117°45′ E | 27°43′ N | 800–900 | 4800 |
| 2 | Evergreen broad-leaved forest | 117°45′ E | 27°43′ N | 900–1000 | 4800 |
| 3 | Evergreen broad-leaved forest | 117°46′ E | 27°44′ N | 1000–1100 | 4800 |
| 4 | Evergreen broad-leaved forest | 117°46′ E | 27°43′ N | 1100–1200 | 4800 |
| 5 | Evergreen broad-leaved forest | 117°46′ E | 27°43′ N | 1200–1300 | 4800 |
| 6 | Coniferous and broad-leaved mixed forest | 117°44′ E | 27°46′ N | 1300–1400 | 2000 |
| 7 | Coniferous and broad-leaved mixed forest | 117°44′ E | 27°45′ N | 1400–1500 | 2000 |
| 8 | Coniferous and broad-leaved mixed forest | 117°44′ E | 27°45′ N | 1500–1600 | 2000 |
| 9 | Coniferous and broad-leaved mixed forest | 117°44′ E | 27°46′ N | 1600–1700 | 2000 |
| 10 | Coniferous and broad-leaved mixed forest | 117°44′ E | 27°46′ N | 1700–1800 | 2000 |
| Elevation (m) | Si (mg/kg) | Ca (mg/kg) | Si/Ca |
|---|---|---|---|
| 800 | 795.11 ± 753.03 | 2961.79 ± 1091.46 | 0.31 ± 0.31 |
| 900 | 520.9 ± 362.45 | 3806.03 ± 2458.09 | 0.22 ± 0.2 |
| 1000 | 675.37 ± 451.67 | 3696.92 ± 2271.97 | 0.24 ± 0.17 |
| 1100 | 553.96 ± 401.67 | 2499.89 ± 865.73 | 0.27 ± 0.24 |
| 1200 | 698.98 ± 646.56 | 3543.98 ± 1731.64 | 0.25 ± 0.22 |
| 1300 | 575.21 ± 582.9 | 4378.89 ± 3045.64 | 0.22 ± 0.23 |
| 1400 | 749.94 ± 627.77 | 4943.74 ± 2065.18 | 0.19 ± 0.17 |
| 1500 | 579.62 ± 708.39 | 5397.8 ± 2794.61 | 0.14 ± 0.18 |
| 1600 | 429.23 ± 395.71 | 3396.93 ± 939.89 | 0.13 ± 0.11 |
| 1700 | 192.12 ± 151.71 | 3241.71 ± 1243.39 | 0.08 ± 0.07 |
| B | −7.91 × 10−4 | 3.41 × 10−4 | −1.32 × 10−4 |
| t | −4.30 | 4.18 | −5.18 |
| p | <0.01 ** | <0.01 ** | <0.01 ** |
| Element | Content | Blomberg’s K | p |
|---|---|---|---|
| Si (mg/kg) | 3.53–3194.08 | 0.425 | <0.05 |
| Ca (mg/kg) | 917.05–12,749.06 | 0.309 | <0.05 |
| Si/Ca | 0.0005–1.21 | 0.396 | <0.05 |
Disclaimer/Publisher’s Note: The statements, opinions and data contained in all publications are solely those of the individual author(s) and contributor(s) and not of MDPI and/or the editor(s). MDPI and/or the editor(s) disclaim responsibility for any injury to people or property resulting from any ideas, methods, instructions or products referred to in the content. |
© 2024 by the authors. Licensee MDPI, Basel, Switzerland. This article is an open access article distributed under the terms and conditions of the Creative Commons Attribution (CC BY) license (https://creativecommons.org/licenses/by/4.0/).
Share and Cite
Chen, Y.; Huang, H.; Xue, K.; Cai, S.; Li, Z.; Lai, Z.; Li, P.; Li, Y.; Wei, W.; She, C.; et al. Phylogenetic Relationships Plays a More Important Role than Environmental Factors in Influencing Leaf Si and Ca Stoichiometry Along the Elevation Gradient in a Chinese Subtropical Forest. Forests 2024, 15, 2154. https://doi.org/10.3390/f15122154
Chen Y, Huang H, Xue K, Cai S, Li Z, Lai Z, Li P, Li Y, Wei W, She C, et al. Phylogenetic Relationships Plays a More Important Role than Environmental Factors in Influencing Leaf Si and Ca Stoichiometry Along the Elevation Gradient in a Chinese Subtropical Forest. Forests. 2024; 15(12):2154. https://doi.org/10.3390/f15122154
Chicago/Turabian StyleChen, Yifei, Haifeng Huang, Kexin Xue, Siying Cai, Zhihui Li, Zhengxuan Lai, Peiyao Li, Yuru Li, Wenhai Wei, Chuangshuai She, and et al. 2024. "Phylogenetic Relationships Plays a More Important Role than Environmental Factors in Influencing Leaf Si and Ca Stoichiometry Along the Elevation Gradient in a Chinese Subtropical Forest" Forests 15, no. 12: 2154. https://doi.org/10.3390/f15122154
APA StyleChen, Y., Huang, H., Xue, K., Cai, S., Li, Z., Lai, Z., Li, P., Li, Y., Wei, W., She, C., Dong, J., Liao, X., Jin, S., & Zheng, D. (2024). Phylogenetic Relationships Plays a More Important Role than Environmental Factors in Influencing Leaf Si and Ca Stoichiometry Along the Elevation Gradient in a Chinese Subtropical Forest. Forests, 15(12), 2154. https://doi.org/10.3390/f15122154

